Last updated: 2018-07-20
workflowr checks: (Click a bullet for more information) ✔ R Markdown file: up-to-date
Great! Since the R Markdown file has been committed to the Git repository, you know the exact version of the code that produced these results.
✔ Environment: empty
Great job! The global environment was empty. Objects defined in the global environment can affect the analysis in your R Markdown file in unknown ways. For reproduciblity it’s best to always run the code in an empty environment.
✔ Seed:
set.seed(20180714)
The command set.seed(20180714) was run prior to running the code in the R Markdown file. Setting a seed ensures that any results that rely on randomness, e.g. subsampling or permutations, are reproducible.
✔ Session information: recorded
Great job! Recording the operating system, R version, and package versions is critical for reproducibility.
✔ Repository version: 7a2c0ba
wflow_publish or wflow_git_commit). workflowr only checks the R Markdown file, but you know if there are other scripts or data files that it depends on. Below is the status of the Git repository when the results were generated:
Ignored files:
Ignored: .DS_Store
Ignored: .Rhistory
Ignored: .Rproj.user/
Ignored: docs/.DS_Store
Ignored: docs/figure/.DS_Store
Unstaged changes:
Modified: analysis/flash_em.Rmd
Note that any generated files, e.g. HTML, png, CSS, etc., are not included in this status report because it is ok for generated content to have uncommitted changes.
| File | Version | Author | Date | Message |
|---|---|---|---|---|
| Rmd | 7a2c0ba | Jason Willwerscheid | 2018-07-20 | wflow_publish(“analysis/objective.Rmd”) |
| html | 456972e | Jason Willwerscheid | 2018-07-16 | Build site. |
| Rmd | 055d572 | Jason Willwerscheid | 2018-07-16 | wflow_publish(“analysis/objective.Rmd”) |
| html | 7db12a1 | Jason Willwerscheid | 2018-07-16 | Build site. |
| Rmd | 87a47fd | Jason Willwerscheid | 2018-07-16 | wflow_publish(“analysis/objective.Rmd”, republish = T) |
| html | c7b5ab1 | Jason Willwerscheid | 2018-07-15 | Build site. |
| Rmd | 8258811 | Jason Willwerscheid | 2018-07-15 | wflow_publish(“analysis/objective.Rmd”) |
| html | 0b30bef | Jason Willwerscheid | 2018-07-15 | Build site. |
| Rmd | db11cbb | Jason Willwerscheid | 2018-07-15 | wflow_publish(“analysis/objective.Rmd”) |
Here I begin to look into why the FLASH objective function can decrease after an iteration.
I’m using the “strong” tests from the MASH paper GTEx dataset. The first problem appears when fitting the fourth factor. Notice that in the final iteration, the objective decreases by a very small amount and a warning is displayed.
# devtools::install_github("stephenslab/flashr", ref="trackObj")
devtools::load_all("/Users/willwerscheid/GitHub/flashr")
Loading flashr
# devtools::install_github("stephenslab/ebnm")
devtools::load_all("/Users/willwerscheid/GitHub/ebnm")
Loading ebnm
gtex <- readRDS(gzcon(url("https://github.com/stephenslab/gtexresults/blob/master/data/MatrixEQTLSumStats.Portable.Z.rds?raw=TRUE")))
strong <- gtex$strong.z
res <- flash_add_greedy(strong, Kmax=3, verbose=FALSE)
fitting factor/loading 1
fitting factor/loading 2
fitting factor/loading 3
res <- flash_add_greedy(strong, f_init=res$f, Kmax=1, verbose=TRUE)
fitting factor/loading 1
Objective:-1298710.64322328
Objective:-1297543.71231454
Objective:-1297377.02562144
Objective:-1297291.11358246
Objective:-1297239.23330907
Objective:-1297207.28393276
Objective:-1297187.26387941
Objective:-1297174.44135814
Objective:-1297166.02132697
Objective:-1297160.35163403
Objective:-1297156.46023221
Objective:-1297153.76860079
Objective:-1297151.90730432
Objective:-1297150.62250311
Objective:-1297149.73767208
Objective:-1297149.13102524
Objective:-1297148.71858473
Objective:-1297148.44214222
Objective:-1297148.26107547
Objective:-1297148.14684887
Objective:-1297148.07930637
Objective:-1297148.04415067
Objective:-1297148.0312139
Objective:-1297148.033256
Warning in r1_opt(flash_get_Rk(data, f, k), flash_get_R2k(data, f, k), f
$EL[, : An iteration decreased the objective. This happens occasionally,
perhaps due to numeric reasons. You could ignore this warning, but you
might like to check out https://github.com/stephenslab/flashr/issues/26 for
more details.
performing nullcheck
objective from deleting factor:-1301896.87271162
objective from keeping factor:-1297148.033256
nullcheck complete, objective:-1297148.033256
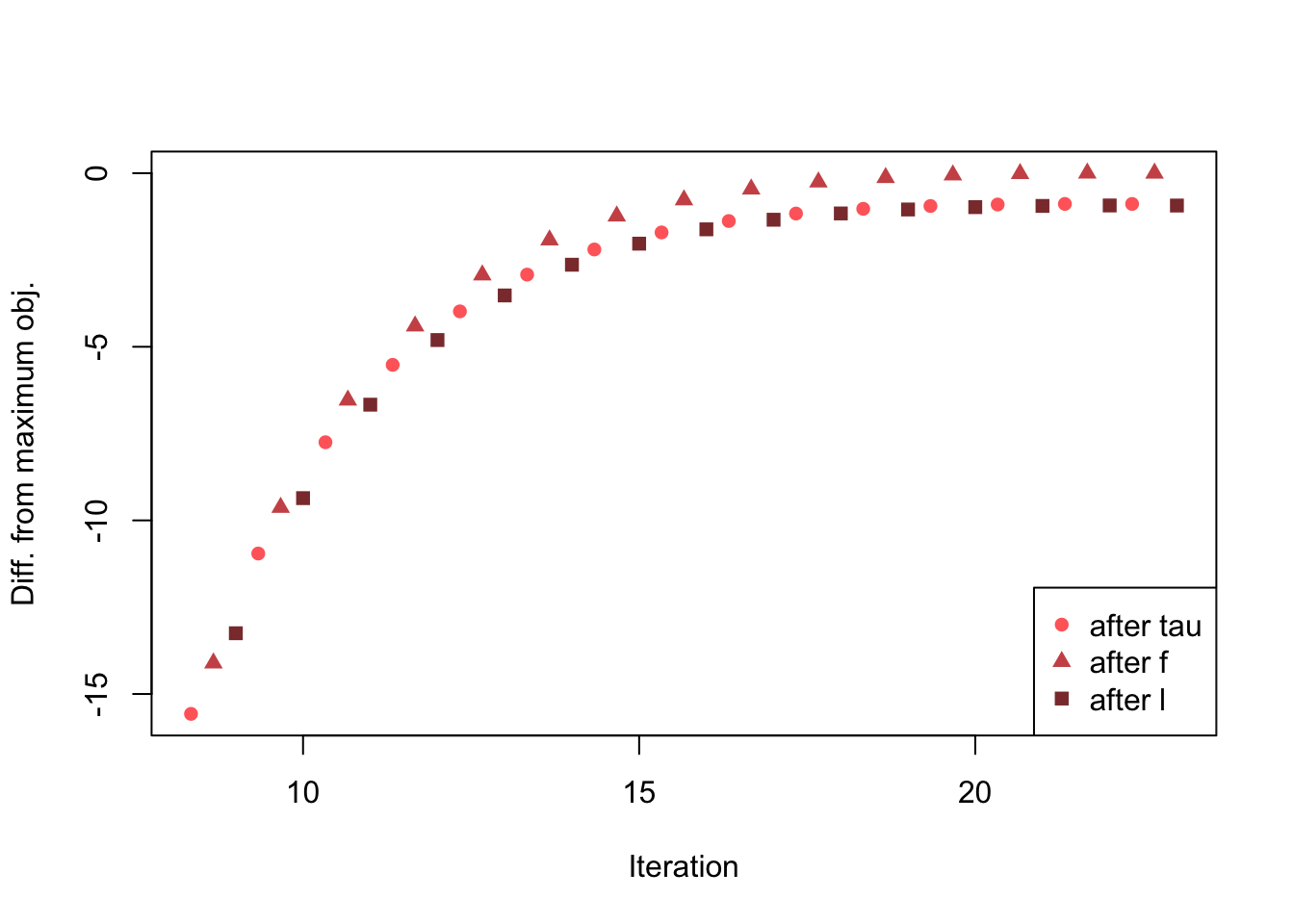
A more granular tracking of the objective function reveals a larger problem. Recall that there are three steps in each iteration: updating the precision matrix, updating the factors (via the prior \(g_f\)), and updating the loadings (via \(g_l\)). Plotting the objective after each step rather than each iteration reveals a sawtooth pattern. I discard the first 8 iterations in order to zoom in on the problem area. (See branch trackObj, file r1_opt.R for the code used to obtain these results.)
obj_data <- as.vector(rbind(res$obj[[1]]$after_tau,
res$obj[[1]]$after_f,
res$obj[[1]]$after_l))
max_obj <- max(obj_data)
obj_data <- obj_data - max_obj
iter <- 1:length(obj_data) / 3
plt_xlab = "Iteration"
plt_ylab = "Diff. from maximum obj."
# plot(iter, obj_data, type='l', xlab=plt_xlab, ylab=plt_ylab)
obj_data <- obj_data[-(1:24)]
iter <- iter[-(1:24)]
plt_colors <- c("indianred1", "indianred3", "indianred4")
plt_pch <- c(16, 17, 15)
plot(iter, obj_data, col=plt_colors, pch=plt_pch,
xlab=plt_xlab, ylab=plt_ylab)
legend("bottomright", c("after tau", "after f", "after l"),
col=plt_colors, pch=plt_pch)

I backtrack to just before the “bad” update.
res2 <- flash_add_greedy(strong, Kmax=4, stopAtObj = -1297148.032)
fitting factor/loading 1
fitting factor/loading 2
fitting factor/loading 3
fitting factor/loading 4
flash_get_objective(strong, res2$f) - flash_get_objective(strong, res$f)
[1] 0.002265139
So at this point, the objective is indeed better than for the flash fit obtained above.
Now, I update the precision.
fl <- res2$f
data <- flash_set_data(strong)
k <- 4
init_fl = fl
R2 = flashr:::flash_get_R2(data, fl)
fl$tau = flashr:::compute_precision(R2, data$missing,
"by_column", data$S)
flash_get_objective(strong, fl) - flash_get_objective(strong, init_fl)
[1] 0.04306088
So, as expected, the overall objective increases. Next I update the loadings (FLASH updates factors first, but the order of updates is not supposed to affect the monotonicity of the objective function).
last_fl = fl
s2 = 1/(fl$EF2[, k] %*% t(fl$tau))
s = sqrt(s2)
Rk = flashr:::flash_get_Rk(data, fl, k)
x = fl$EF[, k] %*% t(Rk * fl$tau) * s2
ebnm_l = flashr:::ebnm_pn(x, s, list())
KL_l = (ebnm_l$penloglik
- flashr:::NM_posterior_e_loglik(x, s, ebnm_l$postmean,
ebnm_l$postmean2))
fl$EL[, k] = ebnm_l$postmean
fl$EL2[, k] = ebnm_l$postmean2
fl$gl[[k]] = ebnm_l$fitted_g
fl$KL_l[[k]] = KL_l
flash_get_objective(data, fl) - flash_get_objective(data, last_fl)
[1] -0.1585035
So the objective has in fact gotten worse. And tightening the control parameters or changing the initialization for the ebnm function does not help matters. For example, tightening the tolerance parameter by adding factr = 100 does not change anything:
s2 = 1/(fl$EF2[, k] %*% t(fl$tau))
s = sqrt(s2)
Rk = flashr:::flash_get_Rk(data, fl, k)
x = fl$EF[, k] %*% t(Rk * fl$tau) * s2
ebnm_l = flashr:::ebnm_pn(x, s, list(control=list(factr=100)))
KL_l = (ebnm_l$penloglik
- flashr:::NM_posterior_e_loglik(x, s, ebnm_l$postmean,
ebnm_l$postmean2))
fl$EL[, k] = ebnm_l$postmean
fl$EL2[, k] = ebnm_l$postmean2
fl$gl[[k]] = ebnm_l$fitted_g
fl$KL_l[[k]] = KL_l
flash_get_objective(data, fl) - flash_get_objective(data, last_fl)
[1] -0.1585035
The decrease appears too large to be explained by numerical error. Indeed, it would be very surprising to me if EL and EL2 could only be trusted to five digits or so (as would have to be the case to produce errors of the above magnitude).
More seriously, the sawtooth pattern depicted above points to a more regular feature of the optimization. Indeed, it appears that all of the triangles (objectives after updating factors) are biased upwards and, perhaps, all of the squares (objectives after updating loadings) are biased slightly downwards.
The theory appears to be sound, so what is going on here?
sessionInfo()
R version 3.4.3 (2017-11-30)
Platform: x86_64-apple-darwin15.6.0 (64-bit)
Running under: macOS Sierra 10.12.6
Matrix products: default
BLAS: /Library/Frameworks/R.framework/Versions/3.4/Resources/lib/libRblas.0.dylib
LAPACK: /Library/Frameworks/R.framework/Versions/3.4/Resources/lib/libRlapack.dylib
locale:
[1] en_US.UTF-8/en_US.UTF-8/en_US.UTF-8/C/en_US.UTF-8/en_US.UTF-8
attached base packages:
[1] stats graphics grDevices utils datasets methods base
other attached packages:
[1] ebnm_0.1-12 flashr_0.5-12
loaded via a namespace (and not attached):
[1] Rcpp_0.12.17 pillar_1.2.1 plyr_1.8.4
[4] compiler_3.4.3 git2r_0.21.0 workflowr_1.0.1
[7] R.methodsS3_1.7.1 R.utils_2.6.0 iterators_1.0.9
[10] tools_3.4.3 testthat_2.0.0 digest_0.6.15
[13] tibble_1.4.2 evaluate_0.10.1 memoise_1.1.0
[16] gtable_0.2.0 lattice_0.20-35 rlang_0.2.0
[19] Matrix_1.2-12 foreach_1.4.4 commonmark_1.4
[22] yaml_2.1.17 parallel_3.4.3 withr_2.1.1.9000
[25] stringr_1.3.0 roxygen2_6.0.1.9000 xml2_1.2.0
[28] knitr_1.20 devtools_1.13.4 rprojroot_1.3-2
[31] grid_3.4.3 R6_2.2.2 rmarkdown_1.8
[34] ggplot2_2.2.1 ashr_2.2-10 magrittr_1.5
[37] whisker_0.3-2 backports_1.1.2 scales_0.5.0
[40] codetools_0.2-15 htmltools_0.3.6 MASS_7.3-48
[43] assertthat_0.2.0 softImpute_1.4 colorspace_1.3-2
[46] stringi_1.1.6 lazyeval_0.2.1 munsell_0.4.3
[49] doParallel_1.0.11 pscl_1.5.2 truncnorm_1.0-8
[52] SQUAREM_2017.10-1 R.oo_1.21.0
This reproducible R Markdown analysis was created with workflowr 1.0.1