Last updated: 2018-07-15
workflowr checks: (Click a bullet for more information) ✔ R Markdown file: up-to-date
Great! Since the R Markdown file has been committed to the Git repository, you know the exact version of the code that produced these results.
✔ Environment: empty
Great job! The global environment was empty. Objects defined in the global environment can affect the analysis in your R Markdown file in unknown ways. For reproduciblity it’s best to always run the code in an empty environment.
✔ Seed:
set.seed(20180714)
The command set.seed(20180714) was run prior to running the code in the R Markdown file. Setting a seed ensures that any results that rely on randomness, e.g. subsampling or permutations, are reproducible.
✔ Session information: recorded
Great job! Recording the operating system, R version, and package versions is critical for reproducibility.
✔ Repository version: db11cbb
wflow_publish or wflow_git_commit). workflowr only checks the R Markdown file, but you know if there are other scripts or data files that it depends on. Below is the status of the Git repository when the results were generated:
Ignored files:
Ignored: .Rhistory
Ignored: .Rproj.user/
Ignored: docs/figure/
Note that any generated files, e.g. HTML, png, CSS, etc., are not included in this status report because it is ok for generated content to have uncommitted changes.
| File | Version | Author | Date | Message |
|---|---|---|---|---|
| Rmd | db11cbb | Jason Willwerscheid | 2018-07-15 | wflow_publish(“analysis/objective.Rmd”) |
Here I begin to look into why the FLASH objective function can decrease after an iteration.
I’m using the “strong” tests from the MASH paper GTEx dataset. The first problem appears when fitting the fourth factor. Notice that in the final iteration, the objective decreases by a very small amount and a warning is displayed.
# devtools::install_github("stephenslab/flashr", ref="trackObj")
devtools::load_all("/Users/willwerscheid/GitHub/flashr")
Loading flashr
# devtools::install_github("stephenslab/ebnm")
devtools::load_all("/Users/willwerscheid/GitHub/ebnm")
Loading ebnm
gtex <- readRDS(gzcon(url("https://github.com/stephenslab/gtexresults/blob/master/data/MatrixEQTLSumStats.Portable.Z.rds?raw=TRUE")))
strong <- gtex$strong.z
res <- flash_add_greedy(strong, Kmax=3, verbose=FALSE)
fitting factor/loading 1
fitting factor/loading 2
fitting factor/loading 3
res <- flash_add_greedy(strong, f_init=res$f, Kmax=1, verbose=TRUE)
fitting factor/loading 1
Objective:-1298710.77860735
Objective:-1297543.73149909
Objective:-1297376.91372722
Objective:-1297290.91328428
Objective:-1297238.97898488
Objective:-1297206.99734743
Objective:-1297186.95839066
Objective:-1297174.12546441
Objective:-1297165.70006397
Objective:-1297160.02771237
Objective:-1297156.13460765
Objective:-1297153.44144442
Objective:-1297151.57875474
Objective:-1297150.29283403
Objective:-1297149.40714787
Objective:-1297148.79985992
Objective:-1297148.38694209
Objective:-1297148.11014097
Objective:-1297147.92880915
Objective:-1297147.81438557
Objective:-1297147.74670432
Objective:-1297147.71143507
Objective:-1297147.69841607
Objective:-1297147.70039797
Warning in r1_opt(flash_get_Rk(data, f, k), flash_get_R2k(data, f, k), f
$EL[, : An iteration decreased the objective. This happens occasionally,
perhaps due to numeric reasons. You could ignore this warning, but you
might like to check out https://github.com/stephenslab/flashr/issues/26 for
more details.
performing nullcheck
objective from deleting factor:-1301896.25041515
objective from keeping factor:-1297147.70039797
nullcheck complete, objective:-1297147.70039797
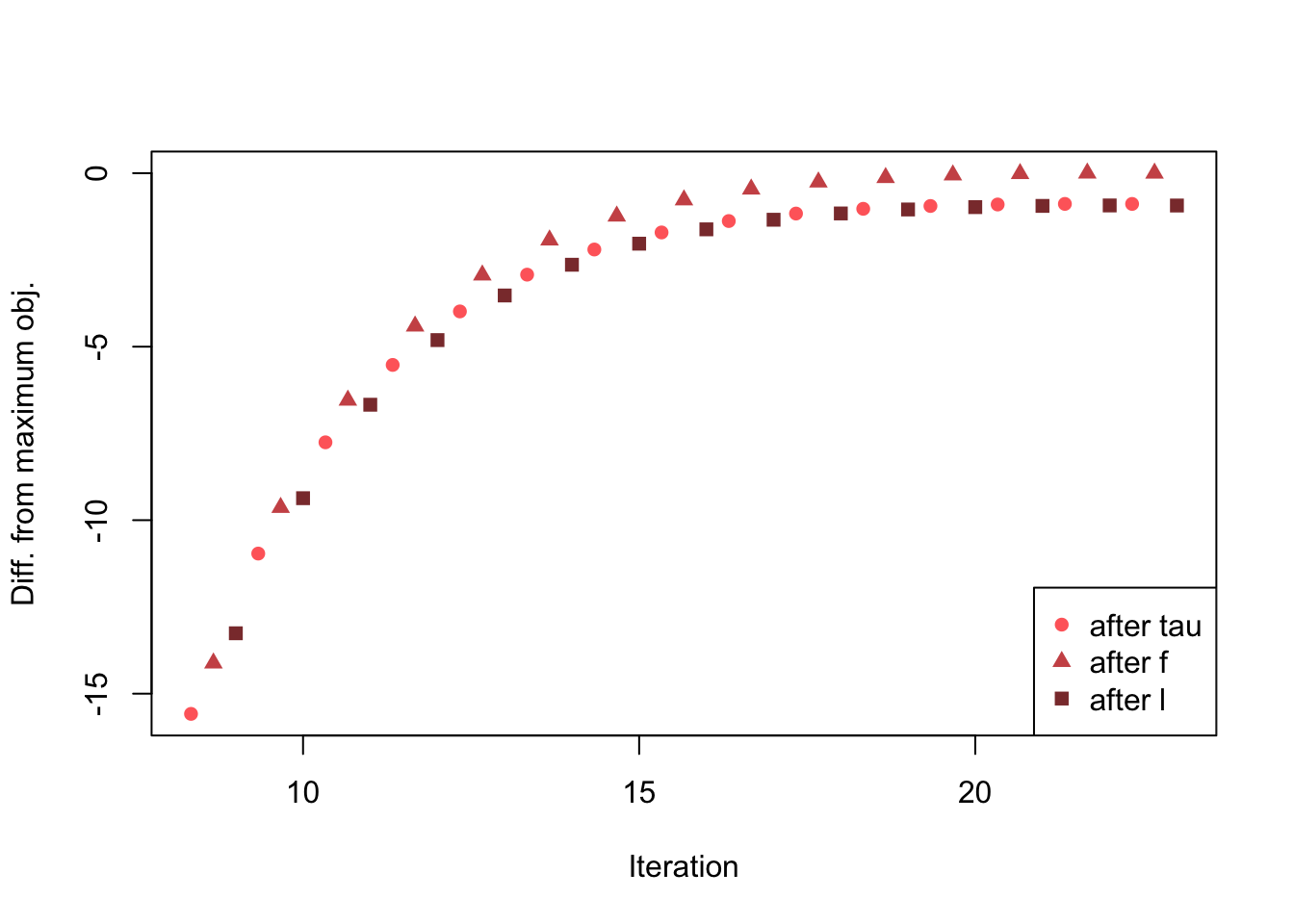
A more granular tracking of the objective function reveals a larger problem. Recall that there are three steps in each iteration: updating the precision matrix, updating the factors (via the prior \(g_f\)), and updating the loadings (via \(g_l\)). Plotting the objective after each step rather than each iteration reveals a sawtooth pattern. (See branch trackObj, file r1_opt.R for the code used to obtain these results.)
obj_data <- as.vector(rbind(res$obj[[1]]$after_tau,
res$obj[[1]]$after_f,
res$obj[[1]]$after_l))
max_obj <- max(obj_data)
obj_data <- obj_data - max_obj
iter <- 1:length(obj_data) / 3
plt_xlab = "Iteration"
plt_ylab = "Diff. from maximum obj."
plot(iter, obj_data, type='l', xlab=plt_xlab, ylab=plt_ylab)

Discarding the first 8 iterations in order to zoom in on the problem area:
obj_data <- obj_data[-(1:24)]
iter <- iter[-(1:24)]
plt_colors <- c("indianred1", "indianred3", "indianred4")
plt_pch <- c(16, 17, 15)
plot(iter, obj_data, col=plt_colors, pch=plt_pch,
xlab=plt_xlab, ylab=plt_ylab)
legend("bottomright", c("after tau", "after f", "after l"),
col=plt_colors, pch=plt_pch)

I backtrack to just before the “bad” update.
res2 <- flash_add_greedy(strong, Kmax=4, stopAtObj=-1297147.7)
fitting factor/loading 1
fitting factor/loading 2
fitting factor/loading 3
fitting factor/loading 4
flash_get_objective(strong, res2$f) - flash_get_objective(strong, res$f)
[1] 0.002208033
So at this point, the objective is indeed better than for the flash object attained above. The component parts of the objective are:
fl <- res2$f
data <- flash_set_data(strong)
k <- 4
KL_l <- fl$KL_l[[k]]
KL_f <- fl$KL_f[[k]]
loglik <- flashr:::e_loglik(data, fl)
list(KL_l = KL_l, KL_f = KL_f, loglik = loglik)
$KL_l
[1] -8324.579
$KL_f
[1] -128.9953
$loglik
[1] -1227372
First I update the precision (I follow the code in r1_opt). Only the “loglik” component is affected by this update:
init_fl = fl
init_KL_l = KL_l
init_KL_f = KL_f
init_loglik = loglik
R2 = flashr:::flash_get_R2(data, fl)
fl$tau = flashr:::compute_precision(R2, data$missing,
"by_column", data$S)
flashr:::e_loglik(data, fl) - init_loglik
[1] 0.04309978
So the overall objective indeed increases. Now I update the loadings (FLASH updates factors first, but the order of updates is not supposed to affect the monotonicity of the objective function).
s2 = 1/(fl$EF2[, k] %*% t(fl$tau))
s = sqrt(s2)
Rk = flashr:::flash_get_Rk(data, fl, k)
x = fl$EF[, k] %*% t(Rk * fl$tau) * s2
ebnm_l = flashr:::ebnm_pn(x, s, list())
KL_l = (ebnm_l$penloglik
- flashr:::NM_posterior_e_loglik(x, s, ebnm_l$postmean,
ebnm_l$postmean2))
fl$EL[, k] = ebnm_l$postmean
fl$EL2[, k] = ebnm_l$postmean2
fl$gl[[k]] = ebnm_l$fitted_g
fl$KL_l[[k]] = KL_l
flash_get_objective(data, fl) - flash_get_objective(data, init_fl)
[1] -0.1154585
So the objective has in fact gotten worse. And tightening the control parameters or changing the initialization for the ebnm function does not help matters. For example:
s2 = 1/(fl$EF2[, k] %*% t(fl$tau))
s = sqrt(s2)
Rk = flashr:::flash_get_Rk(data, fl, k)
x = fl$EF[, k] %*% t(Rk * fl$tau) * s2
ebnm_l = flashr:::ebnm_pn(x, s, list(startpar=c(5,5),
control=list(factr=100)))
KL_l = (ebnm_l$penloglik
- flashr:::NM_posterior_e_loglik(x, s, ebnm_l$postmean,
ebnm_l$postmean2))
fl$EL[, k] = ebnm_l$postmean
fl$EL2[, k] = ebnm_l$postmean2
fl$gl[[k]] = ebnm_l$fitted_g
fl$KL_l[[k]] = KL_l
flash_get_objective(data, fl) - flash_get_objective(data, init_fl)
[1] -0.1154585
It’s possible that numerical error is responsible for the decrease, but it seems unlikely to me that this is the whole story.
Indeed, assume that numerical error is sufficient to explain the decrease. Recall that the objective consists of a part that is calculated from R2 and tau, a part that comes from KL_l, and a part that comes from KL_f. The first part is coded as -0.5 * sum(log((2 * pi)/tau) + tau * R2), and R2 is updated as R2k - 2 * outer(l, f) * Rk + outer(l2, f2) (where Rk is residuals for all factors but the kth and similarly for R2k). The updated parts of the objective have magnitude:
sum(fl$tau * outer(fl$EL[, k], fl$EF[, k]) * Rk)
[1] 43462.72
-0.5 * sum(fl$tau * outer(fl$EL2[, k], fl$EF2[, k]))
[1] -21594.06
So, errors in the sixth digit of either of these components could explain the decrease in the objective function. Let there be errors in the updates to EL2 and consider the latter part of the objective: \[ -\frac{1}{2} \sum_{i, j} \tau_{i, j} \left( \bar{l^2}_i + \epsilon_i \right) \bar{f^2}_j
= -\frac{1}{2} \sum_i \bar{l^2}_i \sum_j \tau_{i, j} \bar{f^2}_j -\frac{1}{2} \sum_i \epsilon_i \sum_j \tau_{i, j} \bar{f^2}_j \] so we’d need to see errors in (roughly) the sixth digit of EL2. A similar calculation shows that errors in the sixth digit of EL could suffice to explain the decrease.
To test this hypothesis, I check to see what happens if only five digits are retained when performing the above calculations.
last_obj = flash_get_objective(data, fl)
digits = 5
s2 = 1/(fl$EF2[, k] %*% t(fl$tau))
s = sqrt(s2)
Rk = flashr:::flash_get_Rk(data, fl, k)
x = fl$EF[, k] %*% t(Rk * fl$tau) * s2
ebnm_l = flashr:::ebnm_pn(x, s, list())
KL_l = (ebnm_l$penloglik
- flashr:::NM_posterior_e_loglik(x, s, ebnm_l$postmean,
ebnm_l$postmean2))
fl$EL[, k] = signif(ebnm_l$postmean, digits=digits)
fl$EL2[, k] = signif(ebnm_l$postmean2, digits=digits)
fl$gl[[k]] = ebnm_l$fitted_g
fl$KL_l[[k]] = KL_l
flash_get_objective(data, fl) - last_obj
[1] -0.01432302
So an overall error that is roughly on the scale of the decrease in objective function is produced.
Still, the error is not quite as large, and it would be very surprising to me if EL and EL2 could only be trusted to five digits. More seriously, the sawtooth pattern discussed above points to a more regular feature of the optimization. Indeed, it appears that all of the triangles (objectives after updating factors) are biased upwards and all of the squares (objectives after updating loadings) are biased slightly downwards. Still, this would not explain the decrease in the objective that occurs after a complete iteration.
sessionInfo()
R version 3.4.3 (2017-11-30)
Platform: x86_64-apple-darwin15.6.0 (64-bit)
Running under: macOS Sierra 10.12.6
Matrix products: default
BLAS: /Library/Frameworks/R.framework/Versions/3.4/Resources/lib/libRblas.0.dylib
LAPACK: /Library/Frameworks/R.framework/Versions/3.4/Resources/lib/libRlapack.dylib
locale:
[1] en_US.UTF-8/en_US.UTF-8/en_US.UTF-8/C/en_US.UTF-8/en_US.UTF-8
attached base packages:
[1] stats graphics grDevices utils datasets methods base
other attached packages:
[1] ebnm_0.1-12 flashr_0.5-12
loaded via a namespace (and not attached):
[1] Rcpp_0.12.17 pillar_1.2.1 plyr_1.8.4
[4] compiler_3.4.3 git2r_0.21.0 workflowr_1.0.1
[7] R.methodsS3_1.7.1 R.utils_2.6.0 iterators_1.0.9
[10] tools_3.4.3 testthat_2.0.0 digest_0.6.15
[13] tibble_1.4.2 evaluate_0.10.1 memoise_1.1.0
[16] gtable_0.2.0 lattice_0.20-35 rlang_0.2.0
[19] Matrix_1.2-12 foreach_1.4.4 commonmark_1.4
[22] yaml_2.1.17 parallel_3.4.3 withr_2.1.1.9000
[25] stringr_1.3.0 roxygen2_6.0.1.9000 xml2_1.2.0
[28] knitr_1.20 devtools_1.13.4 rprojroot_1.3-2
[31] grid_3.4.3 R6_2.2.2 rmarkdown_1.8
[34] ggplot2_2.2.1 ashr_2.2-10 magrittr_1.5
[37] whisker_0.3-2 backports_1.1.2 scales_0.5.0
[40] codetools_0.2-15 htmltools_0.3.6 MASS_7.3-48
[43] assertthat_0.2.0 softImpute_1.4 colorspace_1.3-2
[46] stringi_1.1.6 lazyeval_0.2.1 munsell_0.4.3
[49] doParallel_1.0.11 pscl_1.5.2 truncnorm_1.0-8
[52] SQUAREM_2017.10-1 R.oo_1.21.0
This reproducible R Markdown analysis was created with workflowr 1.0.1