Last updated: 2018-05-28
workflowr checks: (Click a bullet for more information)
-
✔ R Markdown file: up-to-date
Great! Since the R Markdown file has been committed to the Git repository, you know the exact version of the code that produced these results.
-
✔ Environment: empty
Great job! The global environment was empty. Objects defined in the global environment can affect the analysis in your R Markdown file in unknown ways. For reproduciblity it’s best to always run the code in an empty environment.
-
✔ Seed: set.seed(12345)
The command set.seed(12345)
was run prior to running the code in the R Markdown file. Setting a seed ensures that any results that rely on randomness, e.g. subsampling or permutations, are reproducible.
-
✔ Session information: recorded
Great job! Recording the operating system, R version, and package versions is critical for reproducibility.
-
✔ Repository version: 8216cc4
Great! You are using Git for version control. Tracking code development and connecting the code version to the results is critical for reproducibility. The version displayed above was the version of the Git repository at the time these results were generated.
Note that you need to be careful to ensure that all relevant files for the analysis have been committed to Git prior to generating the results (you can use wflow_publish
or wflow_git_commit
). workflowr only checks the R Markdown file, but you know if there are other scripts or data files that it depends on. Below is the status of the Git repository when the results were generated:
Ignored files:
Ignored: .DS_Store
Ignored: .Rhistory
Ignored: .Rproj.user/
Ignored: analysis/.DS_Store
Ignored: analysis/BH_robustness_cache/
Ignored: analysis/FDR_Null_cache/
Ignored: analysis/FDR_null_betahat_cache/
Ignored: analysis/Rmosek_cache/
Ignored: analysis/StepDown_cache/
Ignored: analysis/alternative2_cache/
Ignored: analysis/alternative_cache/
Ignored: analysis/ash_gd_cache/
Ignored: analysis/average_cor_gtex_2_cache/
Ignored: analysis/average_cor_gtex_cache/
Ignored: analysis/brca_cache/
Ignored: analysis/cash_deconv_cache/
Ignored: analysis/cash_fdr_1_cache/
Ignored: analysis/cash_fdr_2_cache/
Ignored: analysis/cash_fdr_3_cache/
Ignored: analysis/cash_fdr_4_cache/
Ignored: analysis/cash_fdr_5_cache/
Ignored: analysis/cash_fdr_6_cache/
Ignored: analysis/cash_plots_2_cache/
Ignored: analysis/cash_plots_cache/
Ignored: analysis/cash_sim_1_cache/
Ignored: analysis/cash_sim_2_cache/
Ignored: analysis/cash_sim_3_cache/
Ignored: analysis/cash_sim_4_cache/
Ignored: analysis/cash_sim_5_cache/
Ignored: analysis/cash_sim_6_cache/
Ignored: analysis/cash_sim_7_cache/
Ignored: analysis/correlated_z_2_cache/
Ignored: analysis/correlated_z_3_cache/
Ignored: analysis/correlated_z_cache/
Ignored: analysis/create_null_cache/
Ignored: analysis/cutoff_null_cache/
Ignored: analysis/design_matrix_2_cache/
Ignored: analysis/design_matrix_cache/
Ignored: analysis/diagnostic_ash_cache/
Ignored: analysis/diagnostic_correlated_z_2_cache/
Ignored: analysis/diagnostic_correlated_z_3_cache/
Ignored: analysis/diagnostic_correlated_z_cache/
Ignored: analysis/diagnostic_plot_2_cache/
Ignored: analysis/diagnostic_plot_cache/
Ignored: analysis/efron_leukemia_cache/
Ignored: analysis/fitting_normal_cache/
Ignored: analysis/gaussian_derivatives_2_cache/
Ignored: analysis/gaussian_derivatives_3_cache/
Ignored: analysis/gaussian_derivatives_4_cache/
Ignored: analysis/gaussian_derivatives_5_cache/
Ignored: analysis/gaussian_derivatives_cache/
Ignored: analysis/gd-ash_cache/
Ignored: analysis/gd_delta_cache/
Ignored: analysis/gd_lik_2_cache/
Ignored: analysis/gd_lik_cache/
Ignored: analysis/gd_w_cache/
Ignored: analysis/knockoff_10_cache/
Ignored: analysis/knockoff_2_cache/
Ignored: analysis/knockoff_3_cache/
Ignored: analysis/knockoff_4_cache/
Ignored: analysis/knockoff_5_cache/
Ignored: analysis/knockoff_6_cache/
Ignored: analysis/knockoff_7_cache/
Ignored: analysis/knockoff_8_cache/
Ignored: analysis/knockoff_9_cache/
Ignored: analysis/knockoff_cache/
Ignored: analysis/knockoff_var_cache/
Ignored: analysis/marginal_z_alternative_cache/
Ignored: analysis/marginal_z_cache/
Ignored: analysis/mosek_reg_2_cache/
Ignored: analysis/mosek_reg_4_cache/
Ignored: analysis/mosek_reg_5_cache/
Ignored: analysis/mosek_reg_6_cache/
Ignored: analysis/mosek_reg_cache/
Ignored: analysis/pihat0_null_cache/
Ignored: analysis/plot_diagnostic_cache/
Ignored: analysis/poster_obayes17_cache/
Ignored: analysis/real_data_simulation_2_cache/
Ignored: analysis/real_data_simulation_3_cache/
Ignored: analysis/real_data_simulation_4_cache/
Ignored: analysis/real_data_simulation_5_cache/
Ignored: analysis/real_data_simulation_cache/
Ignored: analysis/rmosek_primal_dual_2_cache/
Ignored: analysis/rmosek_primal_dual_cache/
Ignored: analysis/seqgendiff_cache/
Ignored: analysis/simulated_correlated_null_2_cache/
Ignored: analysis/simulated_correlated_null_3_cache/
Ignored: analysis/simulated_correlated_null_cache/
Ignored: analysis/simulation_real_se_2_cache/
Ignored: analysis/simulation_real_se_cache/
Ignored: analysis/smemo_2_cache/
Ignored: data/LSI/
Ignored: docs/.DS_Store
Ignored: docs/figure/.DS_Store
Ignored: output/fig/
Note that any generated files, e.g. HTML, png, CSS, etc., are not included in this status report because it is ok for generated content to have uncommitted changes.
Expand here to see past versions:
File
|
Version
|
Author
|
Date
|
Message
|
rmd
|
8216cc4
|
LSun
|
2018-05-28
|
wflow_publish(“analysis/cash_plots_2.rmd”)
|
html
|
f50e602
|
LSun
|
2018-05-28
|
Build site.
|
rmd
|
41b6461
|
LSun
|
2018-05-28
|
wflow_publish(“analysis/cash_plots_2.rmd”)
|
rmd
|
5ebe9d5
|
Lei Sun
|
2018-05-28
|
plots
|
rmd
|
756fdcc
|
LSun
|
2018-05-28
|
revision
|
rmd
|
9978e57
|
Lei Sun
|
2018-05-27
|
different g
|
rmd
|
2b3ee63
|
Lei Sun
|
2018-05-27
|
sigma = 3
|
html
|
7610f05
|
LSun
|
2018-05-23
|
Build site.
|
rmd
|
0cdcf7b
|
LSun
|
2018-05-23
|
wflow_publish(“analysis/cash_plots_2.rmd”)
|
html
|
1eec7b1
|
LSun
|
2018-05-23
|
Build site.
|
rmd
|
f912730
|
LSun
|
2018-05-23
|
wflow_publish(“analysis/cash_plots_2.rmd”)
|
rmd
|
f178424
|
Lei Sun
|
2018-05-21
|
multiple priors
|
rmd
|
637bdce
|
LSun
|
2018-05-21
|
simulations
|
rmd
|
fe910f1
|
Lei Sun
|
2018-05-21
|
plotting
|
rmd
|
e5852e2
|
Lei Sun
|
2018-05-20
|
replot
|
rmd
|
3dc5e78
|
Lei Sun
|
2018-05-20
|
revision
|
rmd
|
f387ded
|
Lei Sun
|
2018-05-20
|
revision
|
rmd
|
86fc901
|
Lei Sun
|
2018-05-20
|
new simulation scheme
|
html
|
d51ff50
|
LSun
|
2018-05-18
|
Build site.
|
rmd
|
7c1e2f8
|
LSun
|
2018-05-18
|
wflow_publish(c(“analysis/cash_plots_2.rmd”,
|
rmd
|
c818b3f
|
Lei Sun
|
2018-05-17
|
lfsr simulations
|
source("../code/gdfit.R")
source("../code/gdash_lik.R")
source("../code/count_to_summary.R")
library(ashr)
library(locfdr)
library(qvalue)
library(reshape2)
library(ggplot2)
mean_sdp <- function (x) {
m <- mean(x)
ymax <- m + sd(x)
return(c(y = m, ymax = ymax, ymin = m))
}
mad.mean <- function (x) {
return(mean(abs(x - median(x))))
}
FDP <- function (FDR, qvalue, beta) {
return(sum(qvalue <= FDR & beta == 0) / max(sum(qvalue <= FDR), 1))
}
pFDP <- function (FDR, qvalue, beta) {
return(sum(qvalue <= FDR & beta == 0) / sum(qvalue <= FDR))
}
TDP <- function (FDR, qvalue, beta) {
return(sum(qvalue <= FDR & beta != 0) / sum(beta != 0))
}
FSP <- function (FSR, svalue, beta, betahat) {
return(sum(sign(betahat[svalue <= FSR]) != sign(beta[svalue <= FSR])) / max(sum(svalue <= FSR), 1))
}
r <- readRDS("../data/liver.rds")
ngene <- 1e4
top_genes_index = function (g, X) {
return(order(rowSums(X), decreasing = TRUE)[1 : g])
}
lcpm = function (r) {
R = colSums(r)
t(log2(((t(r) + 0.5) / (R + 1)) * 10^6))
}
Y = lcpm(r)
subset = top_genes_index(ngene, Y)
r = r[subset,]
nsamp <- 5
pi0.vec <- c(0.5, 0.9, 0.99)
q.vec <- seq(0.001, 0.20, by = 0.001)
q <- 0.1
z.over <- 1.05
z.under <- 0.95
method.name.FDR <- c("BHq", "qvalue", "locfdr", "ASH", "CASH")
method.name.FSR <- c("ASH", "CASH")
method.col.FDR <- scales::hue_pal()(length(method.name.FDR))
method.col.pi0hat <- method.col.FDR[-1]
method.col.FSR <- method.col.FDR[4 : 5]
FXP.ggdata <- function (FXP.list, Noise) {
FXP.mean <- lapply(FXP.list, function (FXP.mat, Noise) {
rbind(
All = colMeans(FXP.mat, na.rm = TRUE),
apply(FXP.mat, 2, tapply, Noise, mean, na.rm = TRUE)
)
}, Noise)
FXP.ggdata <- melt(FXP.mean, value.name = "mean", varnames = c("Noise", "Method"))
FXP.q975 <- lapply(FXP.list, function (FXP.mat, Noise) {
rbind(
All = apply(FXP.mat, 2, quantile, probs = 0.975, na.rm = TRUE),
apply(FXP.mat, 2, tapply, Noise, quantile, probs = 0.975, na.rm = TRUE)
)
}, Noise)
FXP.q975.ggdata <- melt(FXP.q975, value.name = "q975")
FXP.q025 <- lapply(FXP.list, function (FXP.mat, Noise) {
rbind(
All = apply(FXP.mat, 2, quantile, probs = 0.025, na.rm = TRUE),
apply(FXP.mat, 2, tapply, Noise, quantile, probs = 0.025, na.rm = TRUE)
)
}, Noise)
FXP.q025.ggdata <- melt(FXP.q025, value.name = "q025")
FXP.ggdata <- cbind.data.frame(
FXP.ggdata,
q975 = FXP.q975.ggdata$q975,
q025 = FXP.q025.ggdata$q025
)
FXP.ggdata$L1 <- as.numeric(FXP.ggdata$L1)
return(FXP.ggdata)
}
Normal
\[
g_1 = N\left(0, 3^2\right)
\]
plotx <- seq(-6, 6, by = 0.01)
plot(plotx, plotx, ylim = c(0, dnorm(0)),
xlab = expression(theta), ylab = expression(g(theta)),
type = "n")
lines(plotx, dnorm(plotx), lty = 2)
lines(plotx, dnorm(plotx, 0, 3), col = "blue")
legend("topright", lty = c(1, 2), col = c(4, 1), c("g", "N(0, 1)"))

Expand here to see past versions of g1-1.png:
density.ggdata.normal <- cbind.data.frame(
g = "Normal",
plotx,
ploty = dnorm(plotx, 0, 2)
)
pi0hat.mat <- cbind.data.frame(pi0 = factor(do.call(rbind, pi0.list)), do.call(rbind, pi0hat.list))
FDP.list <- lapply(q.vec, function (q) {
t(mapply(function (qvalue.mat, beta, q) {
apply(qvalue.mat, 2, function (qvalue, q, beta) {
FDP(q, qvalue, beta)
}, q, beta)
}, qvalue.list, beta.list, q))
})
names(FDP.list) <- q.vec
FSP.list <- lapply(q.vec, function (s) {
t(mapply(function (svalue.mat, beta, betahat, s) {
apply(svalue.mat, 2, function (svalue, s, beta, betahat) {
FSP(s, svalue, beta, betahat)
}, s, beta, betahat)
}, svalue.list, beta.list, betahat.list, s))
})
names(FSP.list) <- q.vec
TDP.list <- lapply(q.vec, function(q) {
t(mapply(function(qvalue.mat, beta, q) {
apply(qvalue.mat, 2, function (qvalue, q, beta) {
TDP(q, qvalue, beta)
}, q, beta)
}, qvalue.list, beta.list, q))
})
names(TDP.list) <- q.vec
sd.z <- sapply(z.list, sd)
Noise <- cut(sd.z, breaks = c(0, quantile(sd.z, probs = 1 : 2 / 3), Inf), labels = c("Deflated Noise", "In-between", "Inflated Noise"))
# Noise <- cut(sd.z, breaks = c(0, z.under, z.over, Inf), labels = c("Deflated Noise", "In-between", "Inflated Noise"))
##=================================================
pi0hat.noise.mat <- rbind.data.frame(
cbind.data.frame(Noise = rep("All", length(Noise)), pi0hat.mat),
cbind.data.frame(Noise, pi0hat.mat)
)
pi0hat.ggdata <- melt(pi0hat.noise.mat, id.vars = c("Noise", "pi0"), variable.name = "Method", value.name = "pi0hat")
pi0hat.plot <- ggplot(data = pi0hat.ggdata, aes(x = pi0, y = pi0hat)) +
geom_boxplot(aes(fill = Method, color = Method), outlier.color = NULL, outlier.size = 0.5
# , outlier.shape = NA
) +
scale_color_manual(values = method.col.pi0hat) +
scale_fill_manual(values = alpha(method.col.pi0hat, 0.35)) +
facet_wrap(~Noise, nrow = 1, ncol = 4) +
geom_hline(yintercept = pi0.vec, col = "black", linetype = "dashed", size = 1) +
labs(x = expression(pi[0]), y = expression(hat(pi)[0])) +
theme(axis.title.x = element_text(size = 15),
axis.text.x = element_text(size = 10, angle = 45, hjust = 1),
axis.title.y = element_text(size = 15),
axis.text.y = element_text(size = 10),
strip.text = element_text(size = 15),
legend.position = "top",
legend.background = element_rect(color = "grey"),
legend.text = element_text(size = 12))
##==================================================
FDP.calib.ggdata <- FXP.ggdata(FDP.list, Noise)
FDR.calib.plot <- ggplot(data = FDP.calib.ggdata, aes(x = L1, y = mean, group = Method, col = Method)) +
geom_line() +
geom_ribbon(aes(ymin = q025, ymax = q975, fill = Method), alpha = 0.35, linetype = "blank") +
scale_color_manual(labels = method.name.FDR, values = method.col.FDR) +
scale_fill_manual(labels = method.name.FDR, values = method.col.FDR) +
facet_wrap(~Noise, nrow = 1, ncol = 4) +
geom_abline(slope = 1, intercept = 0, linetype = "dashed", size = 1, col = "black") +
labs(x = "Nominal FDR", y = "FDP") +
theme(axis.title.x = element_text(size = 12),
axis.text.x = element_text(size = 10, angle = 45, hjust = 1),
axis.title.y = element_text(size = 12),
axis.text.y = element_text(size = 10),
strip.text = element_text(size = 15),
legend.position = "top",
legend.background = element_rect(color = "grey"),
legend.text = element_text(size = 12))
##==================================================
FSP.calib.ggdata <- FXP.ggdata(FSP.list, Noise)
FSR.calib.plot <- ggplot(data = FSP.calib.ggdata, aes(x = L1, y = mean, group = Method, col = Method)) +
geom_line() +
geom_ribbon(aes(ymin = q025, ymax = q975, fill = Method), alpha = 0.35, linetype = "blank") +
scale_color_manual(labels = method.name.FSR, values = method.col.FSR) +
scale_fill_manual(labels = method.name.FSR, values = method.col.FSR) +
facet_wrap(~Noise, nrow = 1, ncol = 4) +
geom_abline(slope = 1, intercept = 0, linetype = "dashed", size = 1, col = "black") +
labs(x = "Nominal FSR", y = "FSP") +
theme(axis.title.x = element_text(size = 12),
axis.text.x = element_text(size = 10, angle = 45, hjust = 1),
axis.title.y = element_text(size = 12),
axis.text.y = element_text(size = 10),
strip.text = element_text(size = 15),
legend.position = "top",
legend.background = element_rect(color = "grey"),
legend.text = element_text(size = 12))
##============================================================
FDP.q <- FDP.list[[which(q.vec == q)]]
FDP.q.noise.mat <- rbind.data.frame(
cbind.data.frame(Noise = rep("All", length(Noise)),
pi0 = factor(do.call(rbind, pi0.list)),
FDP.q),
cbind.data.frame(Noise,
pi0 = factor(do.call(rbind, pi0.list)),
FDP.q)
)
FDP.q.ggdata <- melt(FDP.q.noise.mat, id.vars = c("Noise", "pi0"), variable.name = "Method", value.name = "FDP")
FDP.q.plot <- ggplot(data = FDP.q.ggdata, aes(x = pi0, y = FDP)) +
geom_boxplot(aes(fill = Method, color = Method), outlier.color = NULL, outlier.size = 0.5
# , outlier.shape = NA
) +
scale_color_manual(values = method.col.FDR) +
scale_fill_manual(values = alpha(method.col.FDR, 0.35)) +
facet_wrap(~Noise, nrow = 1, ncol = 4) +
geom_hline(yintercept = q, col = "black", linetype = "dashed", size = 1) +
labs(x = expression(pi[0]), y = "FDP") +
theme(axis.title.x = element_text(size = 15),
axis.text.x = element_text(size = 10, angle = 45, hjust = 1),
axis.title.y = element_text(size = 12),
axis.text.y = element_text(size = 10),
strip.text = element_text(size = 15),
legend.position = "top",
legend.background = element_rect(color = "grey"),
legend.text = element_text(size = 12))
##====================================================================
TDP.q <- TDP.list[[which(q.vec == q)]]
TDP.q.noise.mat <- rbind.data.frame(
cbind.data.frame(Noise = rep("All", length(Noise)),
pi0 = factor(do.call(rbind, pi0.list)),
TDP.q),
cbind.data.frame(Noise,
pi0 = factor(do.call(rbind, pi0.list)),
TDP.q)
)
TDP.q.ggdata <- melt(TDP.q.noise.mat, id.vars = c("Noise", "pi0"), variable.name = "Method", value.name = "TDP")
TDP.q.plot <- ggplot(data = TDP.q.ggdata, aes(x = pi0, y = TDP)) +
geom_boxplot(aes(fill = Method, color = Method), outlier.color = NULL, outlier.size = 0.5
# , outlier.shape = NA
) +
scale_color_manual(values = method.col.FDR) +
scale_fill_manual(values = alpha(method.col.FDR, 0.35)) +
facet_wrap(~Noise, nrow = 1, ncol = 4) +
labs(x = expression(pi[0]), y = "TDP") +
theme(axis.title.x = element_text(size = 15),
axis.text.x = element_text(size = 10, angle = 45, hjust = 1),
axis.title.y = element_text(size = 12),
axis.text.y = element_text(size = 10),
strip.text = element_text(size = 15),
legend.position = "top",
legend.background = element_rect(color = "grey"),
legend.text = element_text(size = 12))
##=================================================
FDP.q.all.mat <- cbind.data.frame(
pi0 = factor(do.call(rbind, pi0.list)),
FDP.q
)
FDP.q.all.ggdata <- melt(FDP.q.all.mat, id.vars = c("pi0"), variable.name = "Method", value.name = "FDP")
FDP.q.all.ggdata.normal <- cbind.data.frame(
g = "Normal",
FDP.q.all.ggdata
)
##============================================================
FDP.q.noise.sep <- cbind.data.frame(
Noise,
pi0 = factor(do.call(rbind, pi0.list)),
FDP.q
)
FDP.q.ggdata.sep <- melt(FDP.q.noise.sep, id.vars = c("Noise", "pi0"), variable.name = "Method", value.name = "FDP")
FDP.q.sep.plot <- ggplot(data = FDP.q.ggdata.sep, aes(x = pi0, y = FDP)) +
geom_boxplot(aes(fill = Method, color = Method), outlier.color = NULL, outlier.size = 0.5) +
scale_color_manual(labels = method.name.FDR, values = method.col.FDR) +
scale_fill_manual(labels = method.name.FDR, values = alpha(method.col.FDR, 0.35)) +
facet_wrap(~Noise, nrow = 1, ncol = 4) +
geom_hline(yintercept = q, col = "black", linetype = "dashed", size = 1) +
labs(x = expression(pi[0]), y = "FDP", title = bquote(paste("At nominal FDR = ", .(q)))) +
theme(plot.title = element_text(size = 12),
axis.title.x = element_text(size = 15),
axis.text.x = element_text(size = 10),
axis.title.y = element_text(size = 15),
axis.text.y = element_text(size = 10),
strip.text = element_text(size = 15),
legend.position = "bottom",
legend.background = element_rect(color = "grey"),
legend.text = element_text(size = 12))
##====================================================
z.list.sel <- z.list[order(sd.z)[floor(quantile(seq(sd.z), c(0.1, 0.5, 0.9)))]]
names(z.list.sel) <- c("Deflated Noise", "In-between", "Inflated Noise")
z.sep.ggdata <- melt(z.list.sel, value.name = "z")
z.sep.plot <- ggplot(data = z.sep.ggdata, aes(x = z)) +
geom_histogram(aes(y = ..density..), binwidth = 0.2) +
facet_wrap(~L1, nrow = 1) +
stat_function(fun = dnorm, color = "blue", lwd = 1.5) +
theme(axis.title.x = element_text(size = 15),
axis.text.x = element_text(size = 10),
axis.title.y = element_text(size = 15),
axis.text.y = element_text(size = 10),
strip.text = element_text(size = 15))
Overall
pi0hat.plot

Expand here to see past versions of unnamed-chunk-7-1.png:
Version
|
Author
|
Date
|
1eec7b1
|
LSun
|
2018-05-23
|
FDR.calib.plot

Expand here to see past versions of unnamed-chunk-7-2.png:
Version
|
Author
|
Date
|
1eec7b1
|
LSun
|
2018-05-23
|
FSR.calib.plot

Expand here to see past versions of unnamed-chunk-7-3.png:
Version
|
Author
|
Date
|
1eec7b1
|
LSun
|
2018-05-23
|
At nominal FDR = \(0.1\)
FDP.q.plot

Expand here to see past versions of unnamed-chunk-8-1.png:
TDP.q.plot

Expand here to see past versions of unnamed-chunk-8-2.png:
Big normal
\[
g_2 = N\left(0, 5^2\right)
\]
plotx <- seq(-6, 6, by = 0.01)
plot(plotx, plotx, ylim = c(0, dnorm(0)),
xlab = expression(theta), ylab = expression(g(theta)),
type = "n")
lines(plotx, dnorm(plotx), lty = 2)
lines(plotx, dnorm(plotx, 0, 5), col = "blue")
legend("topright", lty = c(1, 2), col = c(4, 1), c("g", "N(0, 1)"))

Expand here to see past versions of g2-1.png:
Version
|
Author
|
Date
|
1eec7b1
|
LSun
|
2018-05-23
|
density.ggdata.bignormal <- cbind.data.frame(
g = "Big Normal",
plotx,
ploty = dnorm(plotx, 0, 5)
)
pi0hat.mat <- cbind.data.frame(pi0 = factor(do.call(rbind, pi0.list)), do.call(rbind, pi0hat.list))
FDP.list <- lapply(q.vec, function (q) {
t(mapply(function (qvalue.mat, beta, q) {
apply(qvalue.mat, 2, function (qvalue, q, beta) {
FDP(q, qvalue, beta)
}, q, beta)
}, qvalue.list, beta.list, q))
})
names(FDP.list) <- q.vec
FSP.list <- lapply(q.vec, function (s) {
t(mapply(function (svalue.mat, beta, betahat, s) {
apply(svalue.mat, 2, function (svalue, s, beta, betahat) {
FSP(s, svalue, beta, betahat)
}, s, beta, betahat)
}, svalue.list, beta.list, betahat.list, s))
})
names(FSP.list) <- q.vec
TDP.list <- lapply(q.vec, function(q) {
t(mapply(function(qvalue.mat, beta, q) {
apply(qvalue.mat, 2, function (qvalue, q, beta) {
TDP(q, qvalue, beta)
}, q, beta)
}, qvalue.list, beta.list, q))
})
names(TDP.list) <- q.vec
sd.z <- sapply(z.list, sd)
Noise <- cut(sd.z, breaks = c(0, quantile(sd.z, probs = 1 : 2 / 3), Inf), labels = c("Deflated Noise", "In-between", "Inflated Noise"))
# Noise <- cut(sd.z, breaks = c(0, z.under, z.over, Inf), labels = c("Deflated Noise", "In-between", "Inflated Noise"))
##=================================================
pi0hat.noise.mat <- rbind.data.frame(
cbind.data.frame(Noise = rep("All", length(Noise)), pi0hat.mat),
cbind.data.frame(Noise, pi0hat.mat)
)
pi0hat.ggdata <- melt(pi0hat.noise.mat, id.vars = c("Noise", "pi0"), variable.name = "Method", value.name = "pi0hat")
pi0hat.plot <- ggplot(data = pi0hat.ggdata, aes(x = pi0, y = pi0hat)) +
geom_boxplot(aes(fill = Method, color = Method), outlier.color = NULL, outlier.size = 0.5
# , outlier.shape = NA
) +
scale_color_manual(values = method.col.pi0hat) +
scale_fill_manual(values = alpha(method.col.pi0hat, 0.35)) +
facet_wrap(~Noise, nrow = 1, ncol = 4) +
geom_hline(yintercept = pi0.vec, col = "black", linetype = "dashed", size = 1) +
labs(x = expression(pi[0]), y = expression(hat(pi)[0])) +
theme(axis.title.x = element_text(size = 15),
axis.text.x = element_text(size = 10, angle = 45, hjust = 1),
axis.title.y = element_text(size = 15),
axis.text.y = element_text(size = 10),
strip.text = element_text(size = 15),
legend.position = "top",
legend.background = element_rect(color = "grey"),
legend.text = element_text(size = 12))
##==================================================
FDP.calib.ggdata <- FXP.ggdata(FDP.list, Noise)
FDR.calib.plot <- ggplot(data = FDP.calib.ggdata, aes(x = L1, y = mean, group = Method, col = Method)) +
geom_line() +
geom_ribbon(aes(ymin = q025, ymax = q975, fill = Method), alpha = 0.35, linetype = "blank") +
scale_color_manual(labels = method.name.FDR, values = method.col.FDR) +
scale_fill_manual(labels = method.name.FDR, values = method.col.FDR) +
facet_wrap(~Noise, nrow = 1, ncol = 4) +
geom_abline(slope = 1, intercept = 0, linetype = "dashed", size = 1, col = "black") +
labs(x = "Nominal FDR", y = "FDP") +
theme(axis.title.x = element_text(size = 12),
axis.text.x = element_text(size = 10, angle = 45, hjust = 1),
axis.title.y = element_text(size = 12),
axis.text.y = element_text(size = 10),
strip.text = element_text(size = 15),
legend.position = "top",
legend.background = element_rect(color = "grey"),
legend.text = element_text(size = 12))
##==================================================
FSP.calib.ggdata <- FXP.ggdata(FSP.list, Noise)
FSR.calib.plot <- ggplot(data = FSP.calib.ggdata, aes(x = L1, y = mean, group = Method, col = Method)) +
geom_line() +
geom_ribbon(aes(ymin = q025, ymax = q975, fill = Method), alpha = 0.35, linetype = "blank") +
scale_color_manual(labels = method.name.FSR, values = method.col.FSR) +
scale_fill_manual(labels = method.name.FSR, values = method.col.FSR) +
facet_wrap(~Noise, nrow = 1, ncol = 4) +
geom_abline(slope = 1, intercept = 0, linetype = "dashed", size = 1, col = "black") +
labs(x = "Nominal FSR", y = "FSP") +
theme(axis.title.x = element_text(size = 12),
axis.text.x = element_text(size = 10, angle = 45, hjust = 1),
axis.title.y = element_text(size = 12),
axis.text.y = element_text(size = 10),
strip.text = element_text(size = 15),
legend.position = "top",
legend.background = element_rect(color = "grey"),
legend.text = element_text(size = 12))
##============================================================
FDP.q <- FDP.list[[which(q.vec == q)]]
FDP.q.noise.mat <- rbind.data.frame(
cbind.data.frame(Noise = rep("All", length(Noise)),
pi0 = factor(do.call(rbind, pi0.list)),
FDP.q),
cbind.data.frame(Noise,
pi0 = factor(do.call(rbind, pi0.list)),
FDP.q)
)
FDP.q.ggdata <- melt(FDP.q.noise.mat, id.vars = c("Noise", "pi0"), variable.name = "Method", value.name = "FDP")
FDP.q.plot <- ggplot(data = FDP.q.ggdata, aes(x = pi0, y = FDP)) +
geom_boxplot(aes(fill = Method, color = Method), outlier.color = NULL, outlier.size = 0.5
# , outlier.shape = NA
) +
scale_color_manual(values = method.col.FDR) +
scale_fill_manual(values = alpha(method.col.FDR, 0.35)) +
facet_wrap(~Noise, nrow = 1, ncol = 4) +
geom_hline(yintercept = q, col = "black", linetype = "dashed", size = 1) +
labs(x = expression(pi[0]), y = "FDP") +
theme(axis.title.x = element_text(size = 15),
axis.text.x = element_text(size = 10, angle = 45, hjust = 1),
axis.title.y = element_text(size = 12),
axis.text.y = element_text(size = 10),
strip.text = element_text(size = 15),
legend.position = "top",
legend.background = element_rect(color = "grey"),
legend.text = element_text(size = 12))
##====================================================================
TDP.q <- TDP.list[[which(q.vec == q)]]
TDP.q.noise.mat <- rbind.data.frame(
cbind.data.frame(Noise = rep("All", length(Noise)),
pi0 = factor(do.call(rbind, pi0.list)),
TDP.q),
cbind.data.frame(Noise,
pi0 = factor(do.call(rbind, pi0.list)),
TDP.q)
)
TDP.q.ggdata <- melt(TDP.q.noise.mat, id.vars = c("Noise", "pi0"), variable.name = "Method", value.name = "TDP")
TDP.q.plot <- ggplot(data = TDP.q.ggdata, aes(x = pi0, y = TDP)) +
geom_boxplot(aes(fill = Method, color = Method), outlier.color = NULL, outlier.size = 0.5
# , outlier.shape = NA
) +
scale_color_manual(values = method.col.FDR) +
scale_fill_manual(values = alpha(method.col.FDR, 0.35)) +
facet_wrap(~Noise, nrow = 1, ncol = 4) +
labs(x = expression(pi[0]), y = "TDP") +
theme(axis.title.x = element_text(size = 15),
axis.text.x = element_text(size = 10, angle = 45, hjust = 1),
axis.title.y = element_text(size = 12),
axis.text.y = element_text(size = 10),
strip.text = element_text(size = 15),
legend.position = "top",
legend.background = element_rect(color = "grey"),
legend.text = element_text(size = 12))
##=================================================
FDP.q.all.mat <- cbind.data.frame(
pi0 = factor(do.call(rbind, pi0.list)),
FDP.q
)
FDP.q.all.ggdata <- melt(FDP.q.all.mat, id.vars = c("pi0"), variable.name = "Method", value.name = "FDP")
FDP.q.all.ggdata.bignormal <- cbind.data.frame(
g = "Big Normal",
FDP.q.all.ggdata
)
Overall
pi0hat.plot

Expand here to see past versions of unnamed-chunk-11-1.png:
Version
|
Author
|
Date
|
1eec7b1
|
LSun
|
2018-05-23
|
FDR.calib.plot

Expand here to see past versions of unnamed-chunk-11-2.png:
Version
|
Author
|
Date
|
1eec7b1
|
LSun
|
2018-05-23
|
FSR.calib.plot

Expand here to see past versions of unnamed-chunk-11-3.png:
Version
|
Author
|
Date
|
1eec7b1
|
LSun
|
2018-05-23
|
At nominal FDR = \(0.1\)
FDP.q.plot

Expand here to see past versions of unnamed-chunk-12-1.png:
Version
|
Author
|
Date
|
1eec7b1
|
LSun
|
2018-05-23
|
TDP.q.plot

Expand here to see past versions of unnamed-chunk-12-2.png:
Version
|
Author
|
Date
|
1eec7b1
|
LSun
|
2018-05-23
|
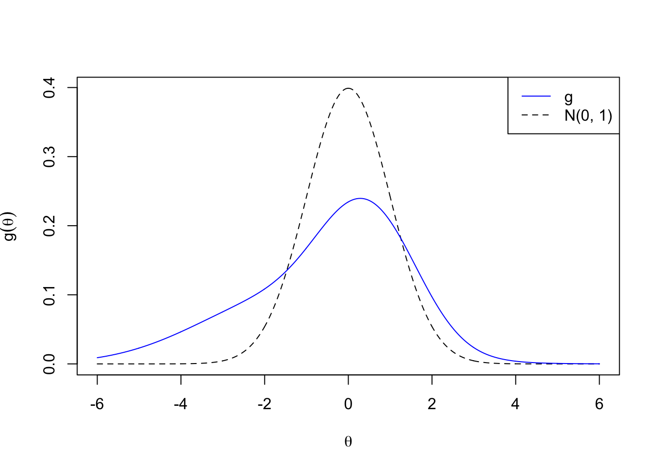
Near normal
\[
g_3 = 0.6 N\left(0, 1^2\right) + 0.4 N\left(0, 3^2\right)
\]
plotx <- seq(-6, 6, by = 0.01)
plot(plotx, plotx, ylim = c(0, dnorm(0)),
xlab = expression(theta), ylab = expression(g(theta)),
type = "n")
lines(plotx, dnorm(plotx), lty = 2)
lines(plotx, 0.6 * dnorm(plotx) + 0.4 * dnorm(plotx, 0, 3), col = "blue")
legend("topright", lty = c(1, 2), col = c(4, 1), c("g", "N(0, 1)"))

Expand here to see past versions of g3-1.png:
Version
|
Author
|
Date
|
1eec7b1
|
LSun
|
2018-05-23
|
density.ggdata.nearnormal <- cbind.data.frame(
g = "Near Normal",
plotx,
ploty = 0.6 * dnorm(plotx) + 0.4 * dnorm(plotx, 0, 3)
)
pi0hat.mat <- cbind.data.frame(pi0 = factor(do.call(rbind, pi0.list)), do.call(rbind, pi0hat.list))
FDP.list <- lapply(q.vec, function (q) {
t(mapply(function (qvalue.mat, beta, q) {
apply(qvalue.mat, 2, function (qvalue, q, beta) {
FDP(q, qvalue, beta)
}, q, beta)
}, qvalue.list, beta.list, q))
})
names(FDP.list) <- q.vec
FSP.list <- lapply(q.vec, function (s) {
t(mapply(function (svalue.mat, beta, betahat, s) {
apply(svalue.mat, 2, function (svalue, s, beta, betahat) {
FSP(s, svalue, beta, betahat)
}, s, beta, betahat)
}, svalue.list, beta.list, betahat.list, s))
})
names(FSP.list) <- q.vec
TDP.list <- lapply(q.vec, function(q) {
t(mapply(function(qvalue.mat, beta, q) {
apply(qvalue.mat, 2, function (qvalue, q, beta) {
TDP(q, qvalue, beta)
}, q, beta)
}, qvalue.list, beta.list, q))
})
names(TDP.list) <- q.vec
sd.z <- sapply(z.list, sd)
Noise <- cut(sd.z, breaks = c(0, quantile(sd.z, probs = 1 : 2 / 3), Inf), labels = c("Deflated Noise", "In-between", "Inflated Noise"))
# Noise <- cut(sd.z, breaks = c(0, z.under, z.over, Inf), labels = c("Deflated Noise", "In-between", "Inflated Noise"))
##=================================================
pi0hat.noise.mat <- rbind.data.frame(
cbind.data.frame(Noise = rep("All", length(Noise)), pi0hat.mat),
cbind.data.frame(Noise, pi0hat.mat)
)
pi0hat.ggdata <- melt(pi0hat.noise.mat, id.vars = c("Noise", "pi0"), variable.name = "Method", value.name = "pi0hat")
pi0hat.plot <- ggplot(data = pi0hat.ggdata, aes(x = pi0, y = pi0hat)) +
geom_boxplot(aes(fill = Method, color = Method), outlier.color = NULL, outlier.size = 0.5
# , outlier.shape = NA
) +
scale_color_manual(values = method.col.pi0hat) +
scale_fill_manual(values = alpha(method.col.pi0hat, 0.35)) +
facet_wrap(~Noise, nrow = 1, ncol = 4) +
geom_hline(yintercept = pi0.vec, col = "black", linetype = "dashed", size = 1) +
labs(x = expression(pi[0]), y = expression(hat(pi)[0])) +
theme(axis.title.x = element_text(size = 15),
axis.text.x = element_text(size = 10, angle = 45, hjust = 1),
axis.title.y = element_text(size = 15),
axis.text.y = element_text(size = 10),
strip.text = element_text(size = 15),
legend.position = "top",
legend.background = element_rect(color = "grey"),
legend.text = element_text(size = 12))
##==================================================
FDP.calib.ggdata <- FXP.ggdata(FDP.list, Noise)
FDR.calib.plot <- ggplot(data = FDP.calib.ggdata, aes(x = L1, y = mean, group = Method, col = Method)) +
geom_line() +
geom_ribbon(aes(ymin = q025, ymax = q975, fill = Method), alpha = 0.35, linetype = "blank") +
scale_color_manual(labels = method.name.FDR, values = method.col.FDR) +
scale_fill_manual(labels = method.name.FDR, values = method.col.FDR) +
facet_wrap(~Noise, nrow = 1, ncol = 4) +
geom_abline(slope = 1, intercept = 0, linetype = "dashed", size = 1, col = "black") +
labs(x = "Nominal FDR", y = "FDP") +
theme(axis.title.x = element_text(size = 12),
axis.text.x = element_text(size = 10, angle = 45, hjust = 1),
axis.title.y = element_text(size = 12),
axis.text.y = element_text(size = 10),
strip.text = element_text(size = 15),
legend.position = "top",
legend.background = element_rect(color = "grey"),
legend.text = element_text(size = 12))
##==================================================
FSP.calib.ggdata <- FXP.ggdata(FSP.list, Noise)
FSR.calib.plot <- ggplot(data = FSP.calib.ggdata, aes(x = L1, y = mean, group = Method, col = Method)) +
geom_line() +
geom_ribbon(aes(ymin = q025, ymax = q975, fill = Method), alpha = 0.35, linetype = "blank") +
scale_color_manual(labels = method.name.FSR, values = method.col.FSR) +
scale_fill_manual(labels = method.name.FSR, values = method.col.FSR) +
facet_wrap(~Noise, nrow = 1, ncol = 4) +
geom_abline(slope = 1, intercept = 0, linetype = "dashed", size = 1, col = "black") +
labs(x = "Nominal FSR", y = "FSP") +
theme(axis.title.x = element_text(size = 12),
axis.text.x = element_text(size = 10, angle = 45, hjust = 1),
axis.title.y = element_text(size = 12),
axis.text.y = element_text(size = 10),
strip.text = element_text(size = 15),
legend.position = "top",
legend.background = element_rect(color = "grey"),
legend.text = element_text(size = 12))
##============================================================
FDP.q <- FDP.list[[which(q.vec == q)]]
FDP.q.noise.mat <- rbind.data.frame(
cbind.data.frame(Noise = rep("All", length(Noise)),
pi0 = factor(do.call(rbind, pi0.list)),
FDP.q),
cbind.data.frame(Noise,
pi0 = factor(do.call(rbind, pi0.list)),
FDP.q)
)
FDP.q.ggdata <- melt(FDP.q.noise.mat, id.vars = c("Noise", "pi0"), variable.name = "Method", value.name = "FDP")
FDP.q.plot <- ggplot(data = FDP.q.ggdata, aes(x = pi0, y = FDP)) +
geom_boxplot(aes(fill = Method, color = Method), outlier.color = NULL, outlier.size = 0.5
# , outlier.shape = NA
) +
scale_color_manual(values = method.col.FDR) +
scale_fill_manual(values = alpha(method.col.FDR, 0.35)) +
facet_wrap(~Noise, nrow = 1, ncol = 4) +
geom_hline(yintercept = q, col = "black", linetype = "dashed", size = 1) +
labs(x = expression(pi[0]), y = "FDP") +
theme(axis.title.x = element_text(size = 15),
axis.text.x = element_text(size = 10, angle = 45, hjust = 1),
axis.title.y = element_text(size = 12),
axis.text.y = element_text(size = 10),
strip.text = element_text(size = 15),
legend.position = "top",
legend.background = element_rect(color = "grey"),
legend.text = element_text(size = 12))
##====================================================================
TDP.q <- TDP.list[[which(q.vec == q)]]
TDP.q.noise.mat <- rbind.data.frame(
cbind.data.frame(Noise = rep("All", length(Noise)),
pi0 = factor(do.call(rbind, pi0.list)),
TDP.q),
cbind.data.frame(Noise,
pi0 = factor(do.call(rbind, pi0.list)),
TDP.q)
)
TDP.q.ggdata <- melt(TDP.q.noise.mat, id.vars = c("Noise", "pi0"), variable.name = "Method", value.name = "TDP")
TDP.q.plot <- ggplot(data = TDP.q.ggdata, aes(x = pi0, y = TDP)) +
geom_boxplot(aes(fill = Method, color = Method), outlier.color = NULL, outlier.size = 0.5
# , outlier.shape = NA
) +
scale_color_manual(values = method.col.FDR) +
scale_fill_manual(values = alpha(method.col.FDR, 0.35)) +
facet_wrap(~Noise, nrow = 1, ncol = 4) +
labs(x = expression(pi[0]), y = "TDP") +
theme(axis.title.x = element_text(size = 15),
axis.text.x = element_text(size = 10, angle = 45, hjust = 1),
axis.title.y = element_text(size = 12),
axis.text.y = element_text(size = 10),
strip.text = element_text(size = 15),
legend.position = "top",
legend.background = element_rect(color = "grey"),
legend.text = element_text(size = 12))
##=================================================
FDP.q.all.mat <- cbind.data.frame(
pi0 = factor(do.call(rbind, pi0.list)),
FDP.q
)
FDP.q.all.ggdata <- melt(FDP.q.all.mat, id.vars = c("pi0"), variable.name = "Method", value.name = "FDP")
FDP.q.all.ggdata.nearnormal <- cbind.data.frame(
g = "Near Normal",
FDP.q.all.ggdata
)
Overall
pi0hat.plot

Expand here to see past versions of unnamed-chunk-15-1.png:
Version
|
Author
|
Date
|
1eec7b1
|
LSun
|
2018-05-23
|
FDR.calib.plot

Expand here to see past versions of unnamed-chunk-15-2.png:
Version
|
Author
|
Date
|
1eec7b1
|
LSun
|
2018-05-23
|
FSR.calib.plot

Expand here to see past versions of unnamed-chunk-15-3.png:
Version
|
Author
|
Date
|
1eec7b1
|
LSun
|
2018-05-23
|
At nominal FDR = \(0.1\)
FDP.q.plot

Expand here to see past versions of unnamed-chunk-16-1.png:
Version
|
Author
|
Date
|
1eec7b1
|
LSun
|
2018-05-23
|
TDP.q.plot

Expand here to see past versions of unnamed-chunk-16-2.png:
Version
|
Author
|
Date
|
1eec7b1
|
LSun
|
2018-05-23
|
Spiky
\[
g_4 = 0.4 N\left(0, 0.5^2\right) + 0.2 N\left(0, 1^2\right) + 0.2 N\left(0, 2^2\right) + 0.2 N\left(0, 3^2\right)
\]
plotx <- seq(-6, 6, by = 0.01)
plot(plotx, plotx, ylim = c(0,
0.4 * dnorm(0, 0, 0.5) +
0.2 * dnorm(0) +
0.2 * dnorm(0, 0, 2) +
0.2 * dnorm(0, 0, 3)),
xlab = expression(theta), ylab = expression(g(theta)),
type = "n")
lines(plotx, dnorm(plotx), lty = 2)
lines(plotx, 0.4 * dnorm(plotx, 0, 0.5) +
0.2 * dnorm(plotx) +
0.2 * dnorm(plotx, 0, 2) +
0.2 * dnorm(plotx, 0, 3), col = "blue")
legend("topright", lty = c(1, 2), col = c(4, 1), c("g", "N(0, 1)"))

Expand here to see past versions of g4-1.png:
Version
|
Author
|
Date
|
1eec7b1
|
LSun
|
2018-05-23
|
density.ggdata.spiky <- cbind.data.frame(
g = "Spiky",
plotx,
ploty = 0.4 * dnorm(plotx, 0, 0.5) +
0.2 * dnorm(plotx) +
0.2 * dnorm(plotx, 0, 2) +
0.2 * dnorm(plotx, 0, 3)
)
pi0hat.mat <- cbind.data.frame(pi0 = factor(do.call(rbind, pi0.list)), do.call(rbind, pi0hat.list))
FDP.list <- lapply(q.vec, function (q) {
t(mapply(function (qvalue.mat, beta, q) {
apply(qvalue.mat, 2, function (qvalue, q, beta) {
FDP(q, qvalue, beta)
}, q, beta)
}, qvalue.list, beta.list, q))
})
names(FDP.list) <- q.vec
FSP.list <- lapply(q.vec, function (s) {
t(mapply(function (svalue.mat, beta, betahat, s) {
apply(svalue.mat, 2, function (svalue, s, beta, betahat) {
FSP(s, svalue, beta, betahat)
}, s, beta, betahat)
}, svalue.list, beta.list, betahat.list, s))
})
names(FSP.list) <- q.vec
TDP.list <- lapply(q.vec, function(q) {
t(mapply(function(qvalue.mat, beta, q) {
apply(qvalue.mat, 2, function (qvalue, q, beta) {
TDP(q, qvalue, beta)
}, q, beta)
}, qvalue.list, beta.list, q))
})
names(TDP.list) <- q.vec
sd.z <- sapply(z.list, sd)
Noise <- cut(sd.z, breaks = c(0, quantile(sd.z, probs = 1 : 2 / 3), Inf), labels = c("Deflated Noise", "In-between", "Inflated Noise"))
# Noise <- cut(sd.z, breaks = c(0, z.under, z.over, Inf), labels = c("Deflated Noise", "In-between", "Inflated Noise"))
##=================================================
pi0hat.noise.mat <- rbind.data.frame(
cbind.data.frame(Noise = rep("All", length(Noise)), pi0hat.mat),
cbind.data.frame(Noise, pi0hat.mat)
)
pi0hat.ggdata <- melt(pi0hat.noise.mat, id.vars = c("Noise", "pi0"), variable.name = "Method", value.name = "pi0hat")
pi0hat.plot <- ggplot(data = pi0hat.ggdata, aes(x = pi0, y = pi0hat)) +
geom_boxplot(aes(fill = Method, color = Method), outlier.color = NULL, outlier.size = 0.5
# , outlier.shape = NA
) +
scale_color_manual(values = method.col.pi0hat) +
scale_fill_manual(values = alpha(method.col.pi0hat, 0.35)) +
facet_wrap(~Noise, nrow = 1, ncol = 4) +
geom_hline(yintercept = pi0.vec, col = "black", linetype = "dashed", size = 1) +
labs(x = expression(pi[0]), y = expression(hat(pi)[0])) +
theme(axis.title.x = element_text(size = 15),
axis.text.x = element_text(size = 10, angle = 45, hjust = 1),
axis.title.y = element_text(size = 15),
axis.text.y = element_text(size = 10),
strip.text = element_text(size = 15),
legend.position = "top",
legend.background = element_rect(color = "grey"),
legend.text = element_text(size = 12))
##==================================================
FDP.calib.ggdata <- FXP.ggdata(FDP.list, Noise)
FDR.calib.plot <- ggplot(data = FDP.calib.ggdata, aes(x = L1, y = mean, group = Method, col = Method)) +
geom_line() +
geom_ribbon(aes(ymin = q025, ymax = q975, fill = Method), alpha = 0.35, linetype = "blank") +
scale_color_manual(labels = method.name.FDR, values = method.col.FDR) +
scale_fill_manual(labels = method.name.FDR, values = method.col.FDR) +
facet_wrap(~Noise, nrow = 1, ncol = 4) +
geom_abline(slope = 1, intercept = 0, linetype = "dashed", size = 1, col = "black") +
labs(x = "Nominal FDR", y = "FDP") +
theme(axis.title.x = element_text(size = 12),
axis.text.x = element_text(size = 10, angle = 45, hjust = 1),
axis.title.y = element_text(size = 12),
axis.text.y = element_text(size = 10),
strip.text = element_text(size = 15),
legend.position = "top",
legend.background = element_rect(color = "grey"),
legend.text = element_text(size = 12))
##==================================================
FSP.calib.ggdata <- FXP.ggdata(FSP.list, Noise)
FSR.calib.plot <- ggplot(data = FSP.calib.ggdata, aes(x = L1, y = mean, group = Method, col = Method)) +
geom_line() +
geom_ribbon(aes(ymin = q025, ymax = q975, fill = Method), alpha = 0.35, linetype = "blank") +
scale_color_manual(labels = method.name.FSR, values = method.col.FSR) +
scale_fill_manual(labels = method.name.FSR, values = method.col.FSR) +
facet_wrap(~Noise, nrow = 1, ncol = 4) +
geom_abline(slope = 1, intercept = 0, linetype = "dashed", size = 1, col = "black") +
labs(x = "Nominal FSR", y = "FSP") +
theme(axis.title.x = element_text(size = 12),
axis.text.x = element_text(size = 10, angle = 45, hjust = 1),
axis.title.y = element_text(size = 12),
axis.text.y = element_text(size = 10),
strip.text = element_text(size = 15),
legend.position = "top",
legend.background = element_rect(color = "grey"),
legend.text = element_text(size = 12))
##============================================================
FDP.q <- FDP.list[[which(q.vec == q)]]
FDP.q.noise.mat <- rbind.data.frame(
cbind.data.frame(Noise = rep("All", length(Noise)),
pi0 = factor(do.call(rbind, pi0.list)),
FDP.q),
cbind.data.frame(Noise,
pi0 = factor(do.call(rbind, pi0.list)),
FDP.q)
)
FDP.q.ggdata <- melt(FDP.q.noise.mat, id.vars = c("Noise", "pi0"), variable.name = "Method", value.name = "FDP")
FDP.q.plot <- ggplot(data = FDP.q.ggdata, aes(x = pi0, y = FDP)) +
geom_boxplot(aes(fill = Method, color = Method), outlier.color = NULL, outlier.size = 0.5
# , outlier.shape = NA
) +
scale_color_manual(values = method.col.FDR) +
scale_fill_manual(values = alpha(method.col.FDR, 0.35)) +
facet_wrap(~Noise, nrow = 1, ncol = 4) +
geom_hline(yintercept = q, col = "black", linetype = "dashed", size = 1) +
labs(x = expression(pi[0]), y = "FDP") +
theme(axis.title.x = element_text(size = 15),
axis.text.x = element_text(size = 10, angle = 45, hjust = 1),
axis.title.y = element_text(size = 12),
axis.text.y = element_text(size = 10),
strip.text = element_text(size = 15),
legend.position = "top",
legend.background = element_rect(color = "grey"),
legend.text = element_text(size = 12))
##====================================================================
TDP.q <- TDP.list[[which(q.vec == q)]]
TDP.q.noise.mat <- rbind.data.frame(
cbind.data.frame(Noise = rep("All", length(Noise)),
pi0 = factor(do.call(rbind, pi0.list)),
TDP.q),
cbind.data.frame(Noise,
pi0 = factor(do.call(rbind, pi0.list)),
TDP.q)
)
TDP.q.ggdata <- melt(TDP.q.noise.mat, id.vars = c("Noise", "pi0"), variable.name = "Method", value.name = "TDP")
TDP.q.plot <- ggplot(data = TDP.q.ggdata, aes(x = pi0, y = TDP)) +
geom_boxplot(aes(fill = Method, color = Method), outlier.color = NULL, outlier.size = 0.5
# , outlier.shape = NA
) +
scale_color_manual(values = method.col.FDR) +
scale_fill_manual(values = alpha(method.col.FDR, 0.35)) +
facet_wrap(~Noise, nrow = 1, ncol = 4) +
labs(x = expression(pi[0]), y = "TDP") +
theme(axis.title.x = element_text(size = 15),
axis.text.x = element_text(size = 10, angle = 45, hjust = 1),
axis.title.y = element_text(size = 12),
axis.text.y = element_text(size = 10),
strip.text = element_text(size = 15),
legend.position = "top",
legend.background = element_rect(color = "grey"),
legend.text = element_text(size = 12))
##=================================================
FDP.q.all.mat <- cbind.data.frame(
pi0 = factor(do.call(rbind, pi0.list)),
FDP.q
)
FDP.q.all.ggdata <- melt(FDP.q.all.mat, id.vars = c("pi0"), variable.name = "Method", value.name = "FDP")
FDP.q.all.ggdata.spiky <- cbind.data.frame(
g = "Spiky",
FDP.q.all.ggdata
)
Overall
pi0hat.plot

Expand here to see past versions of unnamed-chunk-19-1.png:
Version
|
Author
|
Date
|
1eec7b1
|
LSun
|
2018-05-23
|
FDR.calib.plot

Expand here to see past versions of unnamed-chunk-19-2.png:
Version
|
Author
|
Date
|
1eec7b1
|
LSun
|
2018-05-23
|
FSR.calib.plot

Expand here to see past versions of unnamed-chunk-19-3.png:
Version
|
Author
|
Date
|
1eec7b1
|
LSun
|
2018-05-23
|
At nominal FDR = \(0.1\)
FDP.q.plot

Expand here to see past versions of unnamed-chunk-20-1.png:
Version
|
Author
|
Date
|
1eec7b1
|
LSun
|
2018-05-23
|
TDP.q.plot

Expand here to see past versions of unnamed-chunk-20-2.png:
Version
|
Author
|
Date
|
1eec7b1
|
LSun
|
2018-05-23
|
Skew
\[
g_5 = 1/4 N\left(-2, 2^2\right) + 1/4 N\left(-1, 2^2\right) + 1/4 N\left(0, 1^2\right) + 1 / 4 N\left(1, 1^2\right)
\]
plotx <- seq(-6, 6, by = 0.01)
plot(plotx, plotx, ylim = c(0, dnorm(0)),
xlab = expression(theta), ylab = expression(g(theta)),
type = "n")
lines(plotx, dnorm(plotx), lty = 2)
lines(plotx, 0.25 * dnorm(plotx, -2, 2) +
0.25 * dnorm(plotx, -1, 2) +
0.25 * dnorm(plotx, 0, 1) +
0.25 * dnorm(plotx, 1, 1), col = "blue")
legend("topright", lty = c(1, 2), col = c(4, 1), c("g", "N(0, 1)"))

Expand here to see past versions of g5-1.png:
Version
|
Author
|
Date
|
1eec7b1
|
LSun
|
2018-05-23
|
density.ggdata.skew <- cbind.data.frame(
g = "Skew",
plotx,
ploty = 0.25 * dnorm(plotx, -2, 2) +
0.25 * dnorm(plotx, -1, 2) +
0.25 * dnorm(plotx, 0, 1) +
0.25 * dnorm(plotx, 1, 1)
)
pi0hat.mat <- cbind.data.frame(pi0 = factor(do.call(rbind, pi0.list)), do.call(rbind, pi0hat.list))
FDP.list <- lapply(q.vec, function (q) {
t(mapply(function (qvalue.mat, beta, q) {
apply(qvalue.mat, 2, function (qvalue, q, beta) {
FDP(q, qvalue, beta)
}, q, beta)
}, qvalue.list, beta.list, q))
})
names(FDP.list) <- q.vec
FSP.list <- lapply(q.vec, function (s) {
t(mapply(function (svalue.mat, beta, betahat, s) {
apply(svalue.mat, 2, function (svalue, s, beta, betahat) {
FSP(s, svalue, beta, betahat)
}, s, beta, betahat)
}, svalue.list, beta.list, betahat.list, s))
})
names(FSP.list) <- q.vec
TDP.list <- lapply(q.vec, function(q) {
t(mapply(function(qvalue.mat, beta, q) {
apply(qvalue.mat, 2, function (qvalue, q, beta) {
TDP(q, qvalue, beta)
}, q, beta)
}, qvalue.list, beta.list, q))
})
names(TDP.list) <- q.vec
sd.z <- sapply(z.list, sd)
Noise <- cut(sd.z, breaks = c(0, quantile(sd.z, probs = 1 : 2 / 3), Inf), labels = c("Deflated Noise", "In-between", "Inflated Noise"))
# Noise <- cut(sd.z, breaks = c(0, z.under, z.over, Inf), labels = c("Deflated Noise", "In-between", "Inflated Noise"))
##=================================================
pi0hat.noise.mat <- rbind.data.frame(
cbind.data.frame(Noise = rep("All", length(Noise)), pi0hat.mat),
cbind.data.frame(Noise, pi0hat.mat)
)
pi0hat.ggdata <- melt(pi0hat.noise.mat, id.vars = c("Noise", "pi0"), variable.name = "Method", value.name = "pi0hat")
pi0hat.plot <- ggplot(data = pi0hat.ggdata, aes(x = pi0, y = pi0hat)) +
geom_boxplot(aes(fill = Method, color = Method), outlier.color = NULL, outlier.size = 0.5
# , outlier.shape = NA
) +
scale_color_manual(values = method.col.pi0hat) +
scale_fill_manual(values = alpha(method.col.pi0hat, 0.35)) +
facet_wrap(~Noise, nrow = 1, ncol = 4) +
geom_hline(yintercept = pi0.vec, col = "black", linetype = "dashed", size = 1) +
labs(x = expression(pi[0]), y = expression(hat(pi)[0])) +
theme(axis.title.x = element_text(size = 15),
axis.text.x = element_text(size = 10, angle = 45, hjust = 1),
axis.title.y = element_text(size = 15),
axis.text.y = element_text(size = 10),
strip.text = element_text(size = 15),
legend.position = "top",
legend.background = element_rect(color = "grey"),
legend.text = element_text(size = 12))
##==================================================
FDP.calib.ggdata <- FXP.ggdata(FDP.list, Noise)
FDR.calib.plot <- ggplot(data = FDP.calib.ggdata, aes(x = L1, y = mean, group = Method, col = Method)) +
geom_line() +
geom_ribbon(aes(ymin = q025, ymax = q975, fill = Method), alpha = 0.35, linetype = "blank") +
scale_color_manual(labels = method.name.FDR, values = method.col.FDR) +
scale_fill_manual(labels = method.name.FDR, values = method.col.FDR) +
facet_wrap(~Noise, nrow = 1, ncol = 4) +
geom_abline(slope = 1, intercept = 0, linetype = "dashed", size = 1, col = "black") +
labs(x = "Nominal FDR", y = "FDP") +
theme(axis.title.x = element_text(size = 12),
axis.text.x = element_text(size = 10, angle = 45, hjust = 1),
axis.title.y = element_text(size = 12),
axis.text.y = element_text(size = 10),
strip.text = element_text(size = 15),
legend.position = "top",
legend.background = element_rect(color = "grey"),
legend.text = element_text(size = 12))
##==================================================
FSP.calib.ggdata <- FXP.ggdata(FSP.list, Noise)
FSR.calib.plot <- ggplot(data = FSP.calib.ggdata, aes(x = L1, y = mean, group = Method, col = Method)) +
geom_line() +
geom_ribbon(aes(ymin = q025, ymax = q975, fill = Method), alpha = 0.35, linetype = "blank") +
scale_color_manual(labels = method.name.FSR, values = method.col.FSR) +
scale_fill_manual(labels = method.name.FSR, values = method.col.FSR) +
facet_wrap(~Noise, nrow = 1, ncol = 4) +
geom_abline(slope = 1, intercept = 0, linetype = "dashed", size = 1, col = "black") +
labs(x = "Nominal FSR", y = "FSP") +
theme(axis.title.x = element_text(size = 12),
axis.text.x = element_text(size = 10, angle = 45, hjust = 1),
axis.title.y = element_text(size = 12),
axis.text.y = element_text(size = 10),
strip.text = element_text(size = 15),
legend.position = "top",
legend.background = element_rect(color = "grey"),
legend.text = element_text(size = 12))
##============================================================
FDP.q <- FDP.list[[which(q.vec == q)]]
FDP.q.noise.mat <- rbind.data.frame(
cbind.data.frame(Noise = rep("All", length(Noise)),
pi0 = factor(do.call(rbind, pi0.list)),
FDP.q),
cbind.data.frame(Noise,
pi0 = factor(do.call(rbind, pi0.list)),
FDP.q)
)
FDP.q.ggdata <- melt(FDP.q.noise.mat, id.vars = c("Noise", "pi0"), variable.name = "Method", value.name = "FDP")
FDP.q.plot <- ggplot(data = FDP.q.ggdata, aes(x = pi0, y = FDP)) +
geom_boxplot(aes(fill = Method, color = Method), outlier.color = NULL, outlier.size = 0.5
# , outlier.shape = NA
) +
scale_color_manual(values = method.col.FDR) +
scale_fill_manual(values = alpha(method.col.FDR, 0.35)) +
facet_wrap(~Noise, nrow = 1, ncol = 4) +
geom_hline(yintercept = q, col = "black", linetype = "dashed", size = 1) +
labs(x = expression(pi[0]), y = "FDP") +
theme(axis.title.x = element_text(size = 15),
axis.text.x = element_text(size = 10, angle = 45, hjust = 1),
axis.title.y = element_text(size = 12),
axis.text.y = element_text(size = 10),
strip.text = element_text(size = 15),
legend.position = "top",
legend.background = element_rect(color = "grey"),
legend.text = element_text(size = 12))
##====================================================================
TDP.q <- TDP.list[[which(q.vec == q)]]
TDP.q.noise.mat <- rbind.data.frame(
cbind.data.frame(Noise = rep("All", length(Noise)),
pi0 = factor(do.call(rbind, pi0.list)),
TDP.q),
cbind.data.frame(Noise,
pi0 = factor(do.call(rbind, pi0.list)),
TDP.q)
)
TDP.q.ggdata <- melt(TDP.q.noise.mat, id.vars = c("Noise", "pi0"), variable.name = "Method", value.name = "TDP")
TDP.q.plot <- ggplot(data = TDP.q.ggdata, aes(x = pi0, y = TDP)) +
geom_boxplot(aes(fill = Method, color = Method), outlier.color = NULL, outlier.size = 0.5
# , outlier.shape = NA
) +
scale_color_manual(values = method.col.FDR) +
scale_fill_manual(values = alpha(method.col.FDR, 0.35)) +
facet_wrap(~Noise, nrow = 1, ncol = 4) +
labs(x = expression(pi[0]), y = "TDP") +
theme(axis.title.x = element_text(size = 15),
axis.text.x = element_text(size = 10, angle = 45, hjust = 1),
axis.title.y = element_text(size = 12),
axis.text.y = element_text(size = 10),
strip.text = element_text(size = 15),
legend.position = "top",
legend.background = element_rect(color = "grey"),
legend.text = element_text(size = 12))
##=================================================
FDP.q.all.mat <- cbind.data.frame(
pi0 = factor(do.call(rbind, pi0.list)),
FDP.q
)
FDP.q.all.ggdata <- melt(FDP.q.all.mat, id.vars = c("pi0"), variable.name = "Method", value.name = "FDP")
FDP.q.all.ggdata.skew <- cbind.data.frame(
g = "Skew",
FDP.q.all.ggdata
)
Overall
pi0hat.plot

Expand here to see past versions of unnamed-chunk-23-1.png:
Version
|
Author
|
Date
|
1eec7b1
|
LSun
|
2018-05-23
|
FDR.calib.plot

Expand here to see past versions of unnamed-chunk-23-2.png:
Version
|
Author
|
Date
|
1eec7b1
|
LSun
|
2018-05-23
|
FSR.calib.plot

Expand here to see past versions of unnamed-chunk-23-3.png:
Version
|
Author
|
Date
|
1eec7b1
|
LSun
|
2018-05-23
|
At nominal FDR = \(0.1\)
FDP.q.plot

Expand here to see past versions of unnamed-chunk-24-1.png:
Version
|
Author
|
Date
|
1eec7b1
|
LSun
|
2018-05-23
|
TDP.q.plot

Expand here to see past versions of unnamed-chunk-24-2.png:
Version
|
Author
|
Date
|
1eec7b1
|
LSun
|
2018-05-23
|
Flattop
\[
g_6 = \frac17\left[N\left(-1.5, 0.5^2\right) + N\left(-1, 0.5^2\right) + N\left(-0.5, 0.5^2\right) + N\left(0, 0.5^2\right) + N\left(0.5, 0.5^2\right) + N\left(1, 0.5^2\right) + N\left(1.5, 0.5^2\right)\right]
\]
plotx <- seq(-6, 6, by = 0.01)
plot(plotx, plotx, ylim = c(0, dnorm(0)),
xlab = expression(theta), ylab = expression(g(theta)),
type = "n")
lines(plotx, dnorm(plotx), lty = 2)
lines(plotx, sapply(plotx, function(x) {mean(dnorm(x, seq(-1.5, 1.5, by = 0.5), 0.5))}), col = "blue")
legend("topright", lty = c(1, 2), col = c(4, 1), c("g", "N(0, 1)"))

Expand here to see past versions of g6-1.png:
Version
|
Author
|
Date
|
1eec7b1
|
LSun
|
2018-05-23
|
density.ggdata.flattop <- cbind.data.frame(
g = "Flat Top",
plotx,
ploty = sapply(plotx, function(x) {mean(dnorm(x, seq(-1.5, 1.5, by = 0.5), 0.5))})
)
pi0hat.mat <- cbind.data.frame(pi0 = factor(do.call(rbind, pi0.list)), do.call(rbind, pi0hat.list))
FDP.list <- lapply(q.vec, function (q) {
t(mapply(function (qvalue.mat, beta, q) {
apply(qvalue.mat, 2, function (qvalue, q, beta) {
FDP(q, qvalue, beta)
}, q, beta)
}, qvalue.list, beta.list, q))
})
names(FDP.list) <- q.vec
FSP.list <- lapply(q.vec, function (s) {
t(mapply(function (svalue.mat, beta, betahat, s) {
apply(svalue.mat, 2, function (svalue, s, beta, betahat) {
FSP(s, svalue, beta, betahat)
}, s, beta, betahat)
}, svalue.list, beta.list, betahat.list, s))
})
names(FSP.list) <- q.vec
TDP.list <- lapply(q.vec, function(q) {
t(mapply(function(qvalue.mat, beta, q) {
apply(qvalue.mat, 2, function (qvalue, q, beta) {
TDP(q, qvalue, beta)
}, q, beta)
}, qvalue.list, beta.list, q))
})
names(TDP.list) <- q.vec
sd.z <- sapply(z.list, sd)
Noise <- cut(sd.z, breaks = c(0, quantile(sd.z, probs = 1 : 2 / 3), Inf), labels = c("Deflated Noise", "In-between", "Inflated Noise"))
# Noise <- cut(sd.z, breaks = c(0, z.under, z.over, Inf), labels = c("Deflated Noise", "In-between", "Inflated Noise"))
##=================================================
pi0hat.noise.mat <- rbind.data.frame(
cbind.data.frame(Noise = rep("All", length(Noise)), pi0hat.mat),
cbind.data.frame(Noise, pi0hat.mat)
)
pi0hat.ggdata <- melt(pi0hat.noise.mat, id.vars = c("Noise", "pi0"), variable.name = "Method", value.name = "pi0hat")
pi0hat.plot <- ggplot(data = pi0hat.ggdata, aes(x = pi0, y = pi0hat)) +
geom_boxplot(aes(fill = Method, color = Method), outlier.color = NULL, outlier.size = 0.5
# , outlier.shape = NA
) +
scale_color_manual(values = method.col.pi0hat) +
scale_fill_manual(values = alpha(method.col.pi0hat, 0.35)) +
facet_wrap(~Noise, nrow = 1, ncol = 4) +
geom_hline(yintercept = pi0.vec, col = "black", linetype = "dashed", size = 1) +
labs(x = expression(pi[0]), y = expression(hat(pi)[0])) +
theme(axis.title.x = element_text(size = 15),
axis.text.x = element_text(size = 10, angle = 45, hjust = 1),
axis.title.y = element_text(size = 15),
axis.text.y = element_text(size = 10),
strip.text = element_text(size = 15),
legend.position = "top",
legend.background = element_rect(color = "grey"),
legend.text = element_text(size = 12))
##==================================================
FDP.calib.ggdata <- FXP.ggdata(FDP.list, Noise)
FDR.calib.plot <- ggplot(data = FDP.calib.ggdata, aes(x = L1, y = mean, group = Method, col = Method)) +
geom_line() +
geom_ribbon(aes(ymin = q025, ymax = q975, fill = Method), alpha = 0.35, linetype = "blank") +
scale_color_manual(labels = method.name.FDR, values = method.col.FDR) +
scale_fill_manual(labels = method.name.FDR, values = method.col.FDR) +
facet_wrap(~Noise, nrow = 1, ncol = 4) +
geom_abline(slope = 1, intercept = 0, linetype = "dashed", size = 1, col = "black") +
labs(x = "Nominal FDR", y = "FDP") +
theme(axis.title.x = element_text(size = 12),
axis.text.x = element_text(size = 10, angle = 45, hjust = 1),
axis.title.y = element_text(size = 12),
axis.text.y = element_text(size = 10),
strip.text = element_text(size = 15),
legend.position = "top",
legend.background = element_rect(color = "grey"),
legend.text = element_text(size = 12))
##==================================================
FSP.calib.ggdata <- FXP.ggdata(FSP.list, Noise)
FSR.calib.plot <- ggplot(data = FSP.calib.ggdata, aes(x = L1, y = mean, group = Method, col = Method)) +
geom_line() +
geom_ribbon(aes(ymin = q025, ymax = q975, fill = Method), alpha = 0.35, linetype = "blank") +
scale_color_manual(labels = method.name.FSR, values = method.col.FSR) +
scale_fill_manual(labels = method.name.FSR, values = method.col.FSR) +
facet_wrap(~Noise, nrow = 1, ncol = 4) +
geom_abline(slope = 1, intercept = 0, linetype = "dashed", size = 1, col = "black") +
labs(x = "Nominal FSR", y = "FSP") +
theme(axis.title.x = element_text(size = 12),
axis.text.x = element_text(size = 10, angle = 45, hjust = 1),
axis.title.y = element_text(size = 12),
axis.text.y = element_text(size = 10),
strip.text = element_text(size = 15),
legend.position = "top",
legend.background = element_rect(color = "grey"),
legend.text = element_text(size = 12))
##============================================================
FDP.q <- FDP.list[[which(q.vec == q)]]
FDP.q.noise.mat <- rbind.data.frame(
cbind.data.frame(Noise = rep("All", length(Noise)),
pi0 = factor(do.call(rbind, pi0.list)),
FDP.q),
cbind.data.frame(Noise,
pi0 = factor(do.call(rbind, pi0.list)),
FDP.q)
)
FDP.q.ggdata <- melt(FDP.q.noise.mat, id.vars = c("Noise", "pi0"), variable.name = "Method", value.name = "FDP")
FDP.q.plot <- ggplot(data = FDP.q.ggdata, aes(x = pi0, y = FDP)) +
geom_boxplot(aes(fill = Method, color = Method), outlier.color = NULL, outlier.size = 0.5
# , outlier.shape = NA
) +
scale_color_manual(values = method.col.FDR) +
scale_fill_manual(values = alpha(method.col.FDR, 0.35)) +
facet_wrap(~Noise, nrow = 1, ncol = 4) +
geom_hline(yintercept = q, col = "black", linetype = "dashed", size = 1) +
labs(x = expression(pi[0]), y = "FDP") +
theme(axis.title.x = element_text(size = 15),
axis.text.x = element_text(size = 10, angle = 45, hjust = 1),
axis.title.y = element_text(size = 12),
axis.text.y = element_text(size = 10),
strip.text = element_text(size = 15),
legend.position = "top",
legend.background = element_rect(color = "grey"),
legend.text = element_text(size = 12))
##====================================================================
TDP.q <- TDP.list[[which(q.vec == q)]]
TDP.q.noise.mat <- rbind.data.frame(
cbind.data.frame(Noise = rep("All", length(Noise)),
pi0 = factor(do.call(rbind, pi0.list)),
TDP.q),
cbind.data.frame(Noise,
pi0 = factor(do.call(rbind, pi0.list)),
TDP.q)
)
TDP.q.ggdata <- melt(TDP.q.noise.mat, id.vars = c("Noise", "pi0"), variable.name = "Method", value.name = "TDP")
TDP.q.plot <- ggplot(data = TDP.q.ggdata, aes(x = pi0, y = TDP)) +
geom_boxplot(aes(fill = Method, color = Method), outlier.color = NULL, outlier.size = 0.5
# , outlier.shape = NA
) +
scale_color_manual(values = method.col.FDR) +
scale_fill_manual(values = alpha(method.col.FDR, 0.35)) +
facet_wrap(~Noise, nrow = 1, ncol = 4) +
labs(x = expression(pi[0]), y = "TDP") +
theme(axis.title.x = element_text(size = 15),
axis.text.x = element_text(size = 10, angle = 45, hjust = 1),
axis.title.y = element_text(size = 12),
axis.text.y = element_text(size = 10),
strip.text = element_text(size = 15),
legend.position = "top",
legend.background = element_rect(color = "grey"),
legend.text = element_text(size = 12))
##=================================================
FDP.q.all.mat <- cbind.data.frame(
pi0 = factor(do.call(rbind, pi0.list)),
FDP.q
)
FDP.q.all.ggdata <- melt(FDP.q.all.mat, id.vars = c("pi0"), variable.name = "Method", value.name = "FDP")
FDP.q.all.ggdata.flattop <- cbind.data.frame(
g = "Flat Top",
FDP.q.all.ggdata
)
Overall
pi0hat.plot

Expand here to see past versions of unnamed-chunk-27-1.png:
Version
|
Author
|
Date
|
1eec7b1
|
LSun
|
2018-05-23
|
FDR.calib.plot

Expand here to see past versions of unnamed-chunk-27-2.png:
Version
|
Author
|
Date
|
1eec7b1
|
LSun
|
2018-05-23
|
FSR.calib.plot

Expand here to see past versions of unnamed-chunk-27-3.png:
Version
|
Author
|
Date
|
1eec7b1
|
LSun
|
2018-05-23
|
At nominal FDR = \(0.1\)
FDP.q.plot

Expand here to see past versions of unnamed-chunk-28-1.png:
Version
|
Author
|
Date
|
1eec7b1
|
LSun
|
2018-05-23
|
TDP.q.plot

Expand here to see past versions of unnamed-chunk-28-2.png:
Version
|
Author
|
Date
|
1eec7b1
|
LSun
|
2018-05-23
|
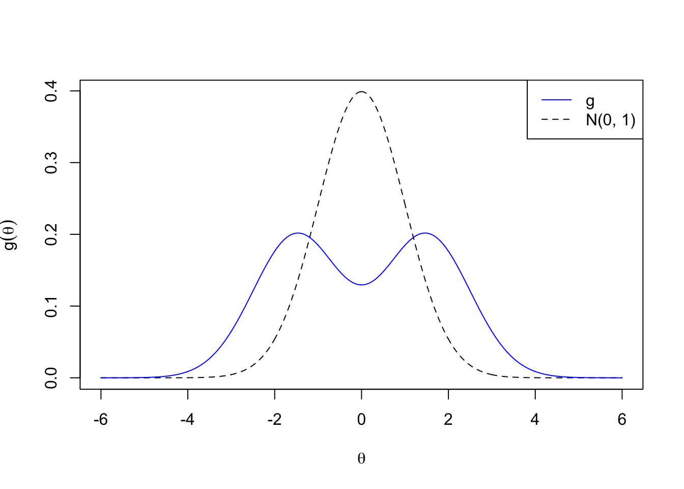
Bimodal
\[
g_7 = 0.5 N\left(-1.5, 1\right) + 0.5 N\left(1.5, 1\right)
\]
plotx <- seq(-6, 6, by = 0.01)
plot(plotx, plotx, ylim = c(0, dnorm(0)),
xlab = expression(theta), ylab = expression(g(theta)),
type = "n")
lines(plotx, dnorm(plotx), lty = 2)
lines(plotx, 0.5 * dnorm(plotx, -1.5, 1) +
0.5 * dnorm(plotx, 1.5, 1), col = "blue")
legend("topright", lty = c(1, 2), col = c(4, 1), c("g", "N(0, 1)"))

Expand here to see past versions of g7-1.png:
Version
|
Author
|
Date
|
1eec7b1
|
LSun
|
2018-05-23
|
density.ggdata.bimodal <- cbind.data.frame(
g = "Bimodal",
plotx,
ploty = 0.5 * dnorm(plotx, -1.5, 1) +
0.5 * dnorm(plotx, 1.5, 1)
)
pi0hat.mat <- cbind.data.frame(pi0 = factor(do.call(rbind, pi0.list)), do.call(rbind, pi0hat.list))
FDP.list <- lapply(q.vec, function (q) {
t(mapply(function (qvalue.mat, beta, q) {
apply(qvalue.mat, 2, function (qvalue, q, beta) {
FDP(q, qvalue, beta)
}, q, beta)
}, qvalue.list, beta.list, q))
})
names(FDP.list) <- q.vec
FSP.list <- lapply(q.vec, function (s) {
t(mapply(function (svalue.mat, beta, betahat, s) {
apply(svalue.mat, 2, function (svalue, s, beta, betahat) {
FSP(s, svalue, beta, betahat)
}, s, beta, betahat)
}, svalue.list, beta.list, betahat.list, s))
})
names(FSP.list) <- q.vec
TDP.list <- lapply(q.vec, function(q) {
t(mapply(function(qvalue.mat, beta, q) {
apply(qvalue.mat, 2, function (qvalue, q, beta) {
TDP(q, qvalue, beta)
}, q, beta)
}, qvalue.list, beta.list, q))
})
names(TDP.list) <- q.vec
sd.z <- sapply(z.list, sd)
Noise <- cut(sd.z, breaks = c(0, quantile(sd.z, probs = 1 : 2 / 3), Inf), labels = c("Deflated Noise", "In-between", "Inflated Noise"))
# Noise <- cut(sd.z, breaks = c(0, z.under, z.over, Inf), labels = c("Deflated Noise", "In-between", "Inflated Noise"))
##=================================================
pi0hat.noise.mat <- rbind.data.frame(
cbind.data.frame(Noise = rep("All", length(Noise)), pi0hat.mat),
cbind.data.frame(Noise, pi0hat.mat)
)
pi0hat.ggdata <- melt(pi0hat.noise.mat, id.vars = c("Noise", "pi0"), variable.name = "Method", value.name = "pi0hat")
pi0hat.plot <- ggplot(data = pi0hat.ggdata, aes(x = pi0, y = pi0hat)) +
geom_boxplot(aes(fill = Method, color = Method), outlier.color = NULL, outlier.size = 0.5
# , outlier.shape = NA
) +
scale_color_manual(values = method.col.pi0hat) +
scale_fill_manual(values = alpha(method.col.pi0hat, 0.35)) +
facet_wrap(~Noise, nrow = 1, ncol = 4) +
geom_hline(yintercept = pi0.vec, col = "black", linetype = "dashed", size = 1) +
labs(x = expression(pi[0]), y = expression(hat(pi)[0])) +
theme(axis.title.x = element_text(size = 15),
axis.text.x = element_text(size = 10, angle = 45, hjust = 1),
axis.title.y = element_text(size = 15),
axis.text.y = element_text(size = 10),
strip.text = element_text(size = 15),
legend.position = "top",
legend.background = element_rect(color = "grey"),
legend.text = element_text(size = 12))
##==================================================
FDP.calib.ggdata <- FXP.ggdata(FDP.list, Noise)
FDR.calib.plot <- ggplot(data = FDP.calib.ggdata, aes(x = L1, y = mean, group = Method, col = Method)) +
geom_line() +
geom_ribbon(aes(ymin = q025, ymax = q975, fill = Method), alpha = 0.35, linetype = "blank") +
scale_color_manual(labels = method.name.FDR, values = method.col.FDR) +
scale_fill_manual(labels = method.name.FDR, values = method.col.FDR) +
facet_wrap(~Noise, nrow = 1, ncol = 4) +
geom_abline(slope = 1, intercept = 0, linetype = "dashed", size = 1, col = "black") +
labs(x = "Nominal FDR", y = "FDP") +
theme(axis.title.x = element_text(size = 12),
axis.text.x = element_text(size = 10, angle = 45, hjust = 1),
axis.title.y = element_text(size = 12),
axis.text.y = element_text(size = 10),
strip.text = element_text(size = 15),
legend.position = "top",
legend.background = element_rect(color = "grey"),
legend.text = element_text(size = 12))
##==================================================
FSP.calib.ggdata <- FXP.ggdata(FSP.list, Noise)
FSR.calib.plot <- ggplot(data = FSP.calib.ggdata, aes(x = L1, y = mean, group = Method, col = Method)) +
geom_line() +
geom_ribbon(aes(ymin = q025, ymax = q975, fill = Method), alpha = 0.35, linetype = "blank") +
scale_color_manual(labels = method.name.FSR, values = method.col.FSR) +
scale_fill_manual(labels = method.name.FSR, values = method.col.FSR) +
facet_wrap(~Noise, nrow = 1, ncol = 4) +
geom_abline(slope = 1, intercept = 0, linetype = "dashed", size = 1, col = "black") +
labs(x = "Nominal FSR", y = "FSP") +
theme(axis.title.x = element_text(size = 12),
axis.text.x = element_text(size = 10, angle = 45, hjust = 1),
axis.title.y = element_text(size = 12),
axis.text.y = element_text(size = 10),
strip.text = element_text(size = 15),
legend.position = "top",
legend.background = element_rect(color = "grey"),
legend.text = element_text(size = 12))
##============================================================
FDP.q <- FDP.list[[which(q.vec == q)]]
FDP.q.noise.mat <- rbind.data.frame(
cbind.data.frame(Noise = rep("All", length(Noise)),
pi0 = factor(do.call(rbind, pi0.list)),
FDP.q),
cbind.data.frame(Noise,
pi0 = factor(do.call(rbind, pi0.list)),
FDP.q)
)
FDP.q.ggdata <- melt(FDP.q.noise.mat, id.vars = c("Noise", "pi0"), variable.name = "Method", value.name = "FDP")
FDP.q.plot <- ggplot(data = FDP.q.ggdata, aes(x = pi0, y = FDP)) +
geom_boxplot(aes(fill = Method, color = Method), outlier.color = NULL, outlier.size = 0.5
# , outlier.shape = NA
) +
scale_color_manual(values = method.col.FDR) +
scale_fill_manual(values = alpha(method.col.FDR, 0.35)) +
facet_wrap(~Noise, nrow = 1, ncol = 4) +
geom_hline(yintercept = q, col = "black", linetype = "dashed", size = 1) +
labs(x = expression(pi[0]), y = "FDP") +
theme(axis.title.x = element_text(size = 15),
axis.text.x = element_text(size = 10, angle = 45, hjust = 1),
axis.title.y = element_text(size = 12),
axis.text.y = element_text(size = 10),
strip.text = element_text(size = 15),
legend.position = "top",
legend.background = element_rect(color = "grey"),
legend.text = element_text(size = 12))
##====================================================================
TDP.q <- TDP.list[[which(q.vec == q)]]
TDP.q.noise.mat <- rbind.data.frame(
cbind.data.frame(Noise = rep("All", length(Noise)),
pi0 = factor(do.call(rbind, pi0.list)),
TDP.q),
cbind.data.frame(Noise,
pi0 = factor(do.call(rbind, pi0.list)),
TDP.q)
)
TDP.q.ggdata <- melt(TDP.q.noise.mat, id.vars = c("Noise", "pi0"), variable.name = "Method", value.name = "TDP")
TDP.q.plot <- ggplot(data = TDP.q.ggdata, aes(x = pi0, y = TDP)) +
geom_boxplot(aes(fill = Method, color = Method), outlier.color = NULL, outlier.size = 0.5
# , outlier.shape = NA
) +
scale_color_manual(values = method.col.FDR) +
scale_fill_manual(values = alpha(method.col.FDR, 0.35)) +
facet_wrap(~Noise, nrow = 1, ncol = 4) +
labs(x = expression(pi[0]), y = "TDP") +
theme(axis.title.x = element_text(size = 15),
axis.text.x = element_text(size = 10, angle = 45, hjust = 1),
axis.title.y = element_text(size = 12),
axis.text.y = element_text(size = 10),
strip.text = element_text(size = 15),
legend.position = "top",
legend.background = element_rect(color = "grey"),
legend.text = element_text(size = 12))
##=================================================
FDP.q.all.mat <- cbind.data.frame(
pi0 = factor(do.call(rbind, pi0.list)),
FDP.q
)
FDP.q.all.ggdata <- melt(FDP.q.all.mat, id.vars = c("pi0"), variable.name = "Method", value.name = "FDP")
FDP.q.all.ggdata.bimodal <- cbind.data.frame(
g = "Bimodal",
FDP.q.all.ggdata
)
Overall
pi0hat.plot

Expand here to see past versions of unnamed-chunk-31-1.png:
Version
|
Author
|
Date
|
1eec7b1
|
LSun
|
2018-05-23
|
FDR.calib.plot

Expand here to see past versions of unnamed-chunk-31-2.png:
Version
|
Author
|
Date
|
1eec7b1
|
LSun
|
2018-05-23
|
FSR.calib.plot

Expand here to see past versions of unnamed-chunk-31-3.png:
Version
|
Author
|
Date
|
1eec7b1
|
LSun
|
2018-05-23
|
At nominal FDR = \(0.1\)
FDP.q.plot

Expand here to see past versions of unnamed-chunk-32-1.png:
Version
|
Author
|
Date
|
1eec7b1
|
LSun
|
2018-05-23
|
TDP.q.plot

Expand here to see past versions of unnamed-chunk-32-2.png:
Version
|
Author
|
Date
|
1eec7b1
|
LSun
|
2018-05-23
|
Put together
pi0.list <- list()
for (i in seq(1000)) {pi0.list[[i]] <- sample(c(0.5, 0.9, 0.99), 1)}
FDP.q <- cbind.data.frame(
BH = runif(1e3, 0, 0.2),
qvalue = runif(1e3, 0, 0.2),
locfdr = runif(1e3, 0, 0.2),
ASH = runif(1e3, 0, 0.2),
CASH = runif(1e3, 0, 0.2)
)
Noise <- sample(c("Deflated Noise", "In-between", "Inflated Noise"), 1e3, replace = TRUE)
z.list <- list()
for (i in seq(1000)) {z.list[[i]] <- rnorm(1e4)}
density.g.ggdata <- rbind.data.frame(
density.ggdata.normal,
density.ggdata.nearnormal,
density.ggdata.spiky,
density.ggdata.flattop,
density.ggdata.skew,
density.ggdata.bimodal
)
density.g.plot <- ggplot(data = density.g.ggdata, aes(x = plotx, y = ploty)) +
geom_line() +
facet_wrap(~g, nrow = 1) +
labs(x = expression(theta), y = expression(g(theta))) +
theme(axis.title.x = element_text(size = 15),
axis.text.x = element_text(size = 10),
axis.title.y = element_text(size = 15),
axis.text.y = element_text(size = 10),
strip.text = element_text(size = 15),
legend.position = "none",
legend.background = element_rect(color = "grey"),
legend.text = element_text(size = 12))
FDP.q.g.ggdata <- rbind.data.frame(
FDP.q.all.ggdata.normal,
FDP.q.all.ggdata.nearnormal,
FDP.q.all.ggdata.spiky,
FDP.q.all.ggdata.flattop,
FDP.q.all.ggdata.skew,
FDP.q.all.ggdata.bimodal
)
FDP.q.g.plot <- ggplot(data = FDP.q.g.ggdata, aes(x = pi0, y = FDP)) +
geom_boxplot(aes(fill = Method, color = Method), outlier.color = NULL, outlier.size = 0.5) +
scale_color_manual(labels = method.name.FDR, values = method.col.FDR) +
scale_fill_manual(labels = method.name.FDR, values = alpha(method.col.FDR, 0.35)) +
facet_wrap(~g, nrow = 1) +
geom_hline(yintercept = q, col = "black", linetype = "dashed", size = 1) +
labs(x = expression(pi[0]), y = "FDP", title = bquote(paste("At nominal FDR = ", .(q)))) +
theme(plot.title = element_text(size = 12),
axis.title.x = element_text(size = 15),
axis.text.x = element_text(size = 10),
axis.title.y = element_text(size = 15),
axis.text.y = element_text(size = 10),
strip.text = element_text(size = 15),
legend.position = "bottom",
legend.background = element_rect(color = "grey"),
legend.text = element_text(size = 12))
FDP.q.g.plot.save <- gridExtra::arrangeGrob(density.g.plot, FDP.q.g.plot, heights = c(1, 1.5))
Warning: Removed 8 rows containing non-finite values (stat_boxplot).
ggsave("../output/fig/FDP.q.g.pdf", FDP.q.g.plot.save, height = 6, width = 9)
##=========================================================
FDP.q.sep.plot.save <- gridExtra::arrangeGrob(z.sep.plot, FDP.q.sep.plot, heights = c(1, 1.5))
ggsave("../output/fig/FDP.q.sep.pdf", FDP.q.sep.plot.save, height = 6, width = 8)
This reproducible R Markdown
analysis was created with
workflowr 1.0.1