Last updated: 2018-12-20
workflowr checks: (Click a bullet for more information) ✔ R Markdown file: up-to-date
Great! Since the R Markdown file has been committed to the Git repository, you know the exact version of the code that produced these results.
✔ Environment: empty
Great job! The global environment was empty. Objects defined in the global environment can affect the analysis in your R Markdown file in unknown ways. For reproduciblity it’s best to always run the code in an empty environment.
✔ Seed:
set.seed(1)
The command set.seed(1) was run prior to running the code in the R Markdown file. Setting a seed ensures that any results that rely on randomness, e.g. subsampling or permutations, are reproducible.
✔ Session information: recorded
Great job! Recording the operating system, R version, and package versions is critical for reproducibility.
✔ Repository version: 51620b3
wflow_publish or wflow_git_commit). workflowr only checks the R Markdown file, but you know if there are other scripts or data files that it depends on. Below is the status of the Git repository when the results were generated:
Ignored files:
Ignored: analysis/figure/
Ignored: dsc/code/Wavelab850/MEXSource/CPAnalysis.mexmac
Ignored: dsc/code/Wavelab850/MEXSource/DownDyadHi.mexmac
Ignored: dsc/code/Wavelab850/MEXSource/DownDyadLo.mexmac
Ignored: dsc/code/Wavelab850/MEXSource/FAIPT.mexmac
Ignored: dsc/code/Wavelab850/MEXSource/FCPSynthesis.mexmac
Ignored: dsc/code/Wavelab850/MEXSource/FMIPT.mexmac
Ignored: dsc/code/Wavelab850/MEXSource/FWPSynthesis.mexmac
Ignored: dsc/code/Wavelab850/MEXSource/FWT2_PO.mexmac
Ignored: dsc/code/Wavelab850/MEXSource/FWT_PBS.mexmac
Ignored: dsc/code/Wavelab850/MEXSource/FWT_PO.mexmac
Ignored: dsc/code/Wavelab850/MEXSource/FWT_TI.mexmac
Ignored: dsc/code/Wavelab850/MEXSource/IAIPT.mexmac
Ignored: dsc/code/Wavelab850/MEXSource/IMIPT.mexmac
Ignored: dsc/code/Wavelab850/MEXSource/IWT2_PO.mexmac
Ignored: dsc/code/Wavelab850/MEXSource/IWT_PBS.mexmac
Ignored: dsc/code/Wavelab850/MEXSource/IWT_PO.mexmac
Ignored: dsc/code/Wavelab850/MEXSource/IWT_TI.mexmac
Ignored: dsc/code/Wavelab850/MEXSource/LMIRefineSeq.mexmac
Ignored: dsc/code/Wavelab850/MEXSource/MedRefineSeq.mexmac
Ignored: dsc/code/Wavelab850/MEXSource/UpDyadHi.mexmac
Ignored: dsc/code/Wavelab850/MEXSource/UpDyadLo.mexmac
Ignored: dsc/code/Wavelab850/MEXSource/WPAnalysis.mexmac
Ignored: dsc/code/Wavelab850/MEXSource/dct_ii.mexmac
Ignored: dsc/code/Wavelab850/MEXSource/dct_iii.mexmac
Ignored: dsc/code/Wavelab850/MEXSource/dct_iv.mexmac
Ignored: dsc/code/Wavelab850/MEXSource/dst_ii.mexmac
Ignored: dsc/code/Wavelab850/MEXSource/dst_iii.mexmac
Untracked files:
Untracked: analysis/.#poisson_plots.Rmd
Note that any generated files, e.g. HTML, png, CSS, etc., are not included in this status report because it is ok for generated content to have uncommitted changes.
| File | Version | Author | Date | Message |
|---|---|---|---|---|
| Rmd | 51620b3 | Peter Carbonetto | 2018-12-20 | wflow_publish(“poisson.Rmd”) |
| html | bda4fbc | Peter Carbonetto | 2018-12-20 | Wrote function create.violin.plots in poisson.Rmd. |
| html | ed961b1 | Peter Carbonetto | 2018-12-20 | Added violin plots for the Spikes and Angles Poisson simulation results. |
| Rmd | 68ce493 | Peter Carbonetto | 2018-12-20 | wflow_publish(“poisson.Rmd”) |
| html | 2acee22 | Peter Carbonetto | 2018-12-20 | Added plots for all test functions. |
| Rmd | 987a861 | Peter Carbonetto | 2018-12-20 | wflow_publish(“poisson.Rmd”) |
| Rmd | b3f5b57 | Peter Carbonetto | 2018-12-20 | wflow_publish(“poisson.Rmd”) |
| Rmd | d36bfca | Peter Carbonetto | 2018-12-20 | Misc. revisions to READMEs and documentation. |
| Rmd | 7aa0b11 | Peter Carbonetto | 2018-12-20 | Working on poisson analysis. |
| Rmd | 3c562ea | Peter Carbonetto | 2018-12-19 | Moved poisson_tables.Rmd to poisson.Rmd. |
| Rmd | 25ff9c3 | Peter Carbonetto | 2018-12-19 | Re-organized some of the files used in the Poisson numerical comparisons. |
This script produces supplementary tables for Poisson simulations.
Explain which set of results correspond to the plots given in the main text.
We will extract the results from these methods:
methods <- c("ash","BMSM","haarfisz_R")
Specify the row and column names for the tables:
table.row.names <- c("SMASH","BMSM","Haar-Fisz")
table.col.names <- c("(1/100,3)","(1/8,8)","(1/128,128)")
These are settings used in plotting the test functions:
n <- 1024
t <- 1:n/n
Add text here.
library(ggplot2)
library(cowplot)
library(xtable)
Some of the test functions are defined in signals.R:
source("../code/signals.R")
Load the results of the simulation experiments.
load("../output/pois.RData")
This is the function used to simulate the “Spikes” data sets at different ranges of intensities:
mu.s <- spike.f(t)
plot(t,mu.s,xlab = "",ylab = "",type = "l")

| Version | Author | Date |
|---|---|---|
| ed961b1 | Peter Carbonetto | 2018-12-20 |
| 2acee22 | Peter Carbonetto | 2018-12-20 |
This table summarizes the results from the Spikes simulations:
mise.s.table <- cbind(mise.s.1[methods],
mise.s.8[methods],
mise.s.128[methods])
rownames(mise.s.table) <- table.row.names
colnames(mise.s.table) <- table.col.names
print(xtable(mise.s.table,caption = " "),type = "html",
html.table.attributes = "border=0")
| (1/100,3) | (1/8,8) | (1/128,128) | |
|---|---|---|---|
| SMASH | 690.01 | 329.26 | 48.87 |
| BMSM | 1007.34 | 397.79 | 41.88 |
| Haar-Fisz | 722.19 | 287.44 | 18.06 |
Each column shows results at a different range of intensities. The individual table entries give the average error (MISE) in the estimates, in which the average is taken over the 100 data sets simulated at the given range of intensities.
The combined violin-boxplots provide a visualization of the same results:
m <- length(mise.ash.s.1)
method.labels <- c("Haar-Fisz","BMSM","SMASH")
mise.hf.ti.r.s.1 <- colMeans(rbind(mise.hf.ti.r.4.s.1,
mise.hf.ti.r.5.s.1,
mise.hf.ti.r.6.s.1,
mise.hf.ti.r.7.s.1))
mise.hf.ti.r.s.8 <- colMeans(rbind(mise.hf.ti.r.4.s.8,
mise.hf.ti.r.5.s.8,
mise.hf.ti.r.6.s.8,
mise.hf.ti.r.7.s.8))
mise.hf.ti.r.s.128 <- colMeans(rbind(mise.hf.ti.r.4.s.128,
mise.hf.ti.r.5.s.128,
mise.hf.ti.r.6.s.128,
mise.hf.ti.r.7.s.128))
pdat1 <- data.frame(method = factor(rep(method.labels,each = m),method.labels),
mise = c(mise.hf.ti.r.s.1,mise.BMSM.s.1,mise.ash.s.1))
pdat8 <- data.frame(method = factor(rep(method.labels,each = m),method.labels),
mise = c(mise.hf.ti.r.s.8,mise.BMSM.s.8,mise.ash.s.8))
pdat128 <-
data.frame(method = factor(rep(method.labels,each = m),method.labels),
mise = c(mise.hf.ti.r.s.128,mise.BMSM.s.128,mise.ash.s.128))
create.violin.plots <- function (pdat1, pdat8, pdat128) {
p1 <- ggplot(pdat1,aes(x = method,y = mise)) +
geom_violin(fill = "skyblue",color = "skyblue") +
geom_boxplot(width = 0.15,outlier.shape = NA) +
coord_flip() +
labs(x = "",y = "MISE",title = "intensities (1/100,3)") +
theme(axis.line = element_blank())
p8 <- ggplot(pdat8,aes(x = method,y = mise)) +
geom_violin(fill = "skyblue",color = "skyblue") +
geom_boxplot(width = 0.15,outlier.shape = NA) +
scale_x_discrete(breaks = NULL) +
coord_flip() +
labs(x = "",y = "MISE",title = "intensities (1/8,8)") +
theme(axis.line = element_blank())
p128 <- ggplot(pdat128,aes(x = method,y = mise)) +
geom_violin(fill = "skyblue",color = "skyblue") +
geom_boxplot(width = 0.15,outlier.shape = NA) +
scale_x_discrete(breaks = NULL) +
coord_flip() +
labs(x = "",y = "MISE",title = "intensities (1/128,128)") +
theme(axis.line = element_blank())
return(plot_grid(p1,p8,p128,nrow = 1,ncol = 3))
}
create.violin.plots(pdat1,pdat8,pdat128)

| Version | Author | Date |
|---|---|---|
| ed961b1 | Peter Carbonetto | 2018-12-20 |
Combine the results of the simulation experiments into several larger tables.
mise.bur.table <- cbind(mise.bur.1[methods],
mise.bur.8[methods],
mise.bur.128[methods])
mise.cb.table <- cbind(mise.cb.1[methods],
mise.cb.8[methods],
mise.cb.128[methods])
mise.b.table <- cbind(mise.b.1[methods],
mise.b.8[methods],
mise.b.128[methods])
rownames(mise.b.table) <- table.row.names
rownames(mise.cb.table) <- table.row.names
rownames(mise.bur.table) <- table.row.names
colnames(mise.b.table) <- table.col.names
colnames(mise.cb.table) <- table.col.names
colnames(mise.bur.table) <- table.col.names
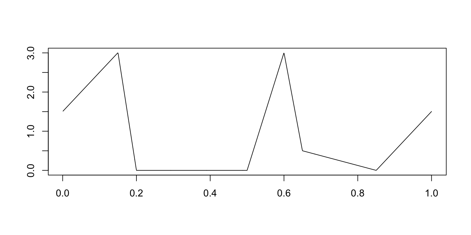
This is the function used to simulate the “Angles” data sets at different ranges of intensities:
mu.ang <- dop.f(t)
sig <- ((2 * t + 0.5) * (t <= 0.15)) +
((-12 * (t - 0.15) + 0.8) * (t > 0.15 & t <= 0.2)) +
0.2 * (t > 0.2 & t <= 0.5) +
((6 * (t - 0.5) + 0.2) * (t > 0.5 & t <= 0.6)) +
((-10 * (t - 0.6) + 0.8) * (t > 0.6 & t <= 0.65)) +
((-0.5 * (t - 0.65) + 0.3) * (t > 0.65 & t <= 0.85)) +
((2 * (t - 0.85) + 0.2) * (t > 0.85))
mu.ang <- 3/5 * ((5/(max(sig) - min(sig))) * sig - 1.6) - 0.0419569
plot(t,mu.ang,xlab = "",ylab = "",type = "l")

| Version | Author | Date |
|---|---|---|
| ed961b1 | Peter Carbonetto | 2018-12-20 |
| 2acee22 | Peter Carbonetto | 2018-12-20 |
This table summarizes the results from the Angles simulations:
mise.ang.table <- cbind(mise.ang.1[methods],
mise.ang.8[methods],
mise.ang.128[methods])
rownames(mise.ang.table) <- table.row.names
colnames(mise.ang.table) <- table.col.names
print(xtable(mise.ang.table,caption = " "),type = "html",
html.table.attributes = "border=0")
| (1/100,3) | (1/8,8) | (1/128,128) | |
|---|---|---|---|
| SMASH | 145.26 | 68.47 | 10.25 |
| BMSM | 147.40 | 73.87 | 10.49 |
| Haar-Fisz | 314.41 | 122.79 | 9.08 |
Each column shows results at a different range of intensities. The individual table entries give the average error (MISE) in the estimates, in which the average is taken over the 100 data sets simulated at the given range of intensities.
The combined violin-boxplots provide a visualization of the same results:
mise.hf.ti.r.ang.1 <- colMeans(rbind(mise.hf.ti.r.4.ang.1,
mise.hf.ti.r.5.ang.1,
mise.hf.ti.r.6.ang.1,
mise.hf.ti.r.7.ang.1))
mise.hf.ti.r.ang.8 <- colMeans(rbind(mise.hf.ti.r.4.ang.8,
mise.hf.ti.r.5.ang.8,
mise.hf.ti.r.6.ang.8,
mise.hf.ti.r.7.ang.8))
mise.hf.ti.r.ang.128 <- colMeans(rbind(mise.hf.ti.r.4.ang.128,
mise.hf.ti.r.5.ang.128,
mise.hf.ti.r.6.ang.128,
mise.hf.ti.r.7.ang.128))
pdat1 <-
data.frame(method = factor(rep(method.labels,each = m),method.labels),
mise = c(mise.hf.ti.r.ang.1,mise.BMSM.ang.1,mise.ash.ang.1))
pdat8 <-
data.frame(method = factor(rep(method.labels,each = m),method.labels),
mise = c(mise.hf.ti.r.ang.8,mise.BMSM.ang.8,mise.ash.ang.8))
pdat128 <-
data.frame(method=factor(rep(method.labels,each = m),method.labels),
mise =c(mise.hf.ti.r.ang.128,mise.BMSM.ang.128,mise.ash.ang.128))
create.violin.plots(pdat1,pdat8,pdat128)

| Version | Author | Date |
|---|---|---|
| ed961b1 | Peter Carbonetto | 2018-12-20 |
This is the function used to simulate the “Heavisine” data sets at different ranges of intensities:
heavi <- 4 * sin(4 * pi * t) - sign(t - 0.3) - sign(0.72 - t)
mu.hs <- heavi/sqrt(var(heavi)) * 1 * 2.99/3.366185
mu.hs <- mu.hs - min(mu.hs)
plot(t,mu.hs,xlab = "",ylab = "",type = "l")

| Version | Author | Date |
|---|---|---|
| ed961b1 | Peter Carbonetto | 2018-12-20 |
| 2acee22 | Peter Carbonetto | 2018-12-20 |
This table summarizes the results from the Heavisine simulations:
mise.hs.table <- cbind(mise.hs.1[methods],
mise.hs.8[methods],
mise.hs.128[methods])
rownames(mise.hs.table) <- table.row.names
colnames(mise.hs.table) <- table.col.names
print(xtable(mise.hs.table,caption = " "),type = "html",
html.table.attributes = "border=0")
| (1/100,3) | (1/8,8) | (1/128,128) | |
|---|---|---|---|
| SMASH | 81.41 | 43.21 | 7.21 |
| BMSM | 85.29 | 44.22 | 7.35 |
| Haar-Fisz | 274.26 | 105.47 | 9.23 |
Each column shows results at a different range of intensities. The individual table entries give the average error (MISE) in the estimates, in which the average is taken over the 100 data sets simulated at the given range of intensities.
The combined violin-boxplots provide a visualization of the same results:
mise.hf.ti.r.hs.1 <- colMeans(rbind(mise.hf.ti.r.4.hs.1,
mise.hf.ti.r.5.hs.1,
mise.hf.ti.r.6.hs.1,
mise.hf.ti.r.7.hs.1))
mise.hf.ti.r.hs.8 <- colMeans(rbind(mise.hf.ti.r.4.hs.8,
mise.hf.ti.r.5.hs.8,
mise.hf.ti.r.6.hs.8,
mise.hf.ti.r.7.hs.8))
mise.hf.ti.r.hs.128 <- colMeans(rbind(mise.hf.ti.r.4.hs.128,
mise.hf.ti.r.5.hs.128,
mise.hf.ti.r.6.hs.128,
mise.hf.ti.r.7.hs.128))
pdat1 <-
data.frame(method = factor(rep(method.labels,each = m),method.labels),
mise = c(mise.hf.ti.r.hs.1,mise.BMSM.hs.1,mise.ash.hs.1))
pdat8 <-
data.frame(method = factor(rep(method.labels,each = m),method.labels),
mise = c(mise.hf.ti.r.hs.8,mise.BMSM.hs.8,mise.ash.hs.8))
pdat128 <-
data.frame(method=factor(rep(method.labels,each = m),method.labels),
mise =c(mise.hf.ti.r.hs.128,mise.BMSM.hs.128,mise.ash.hs.128))
create.violin.plots(pdat1,pdat8,pdat128)

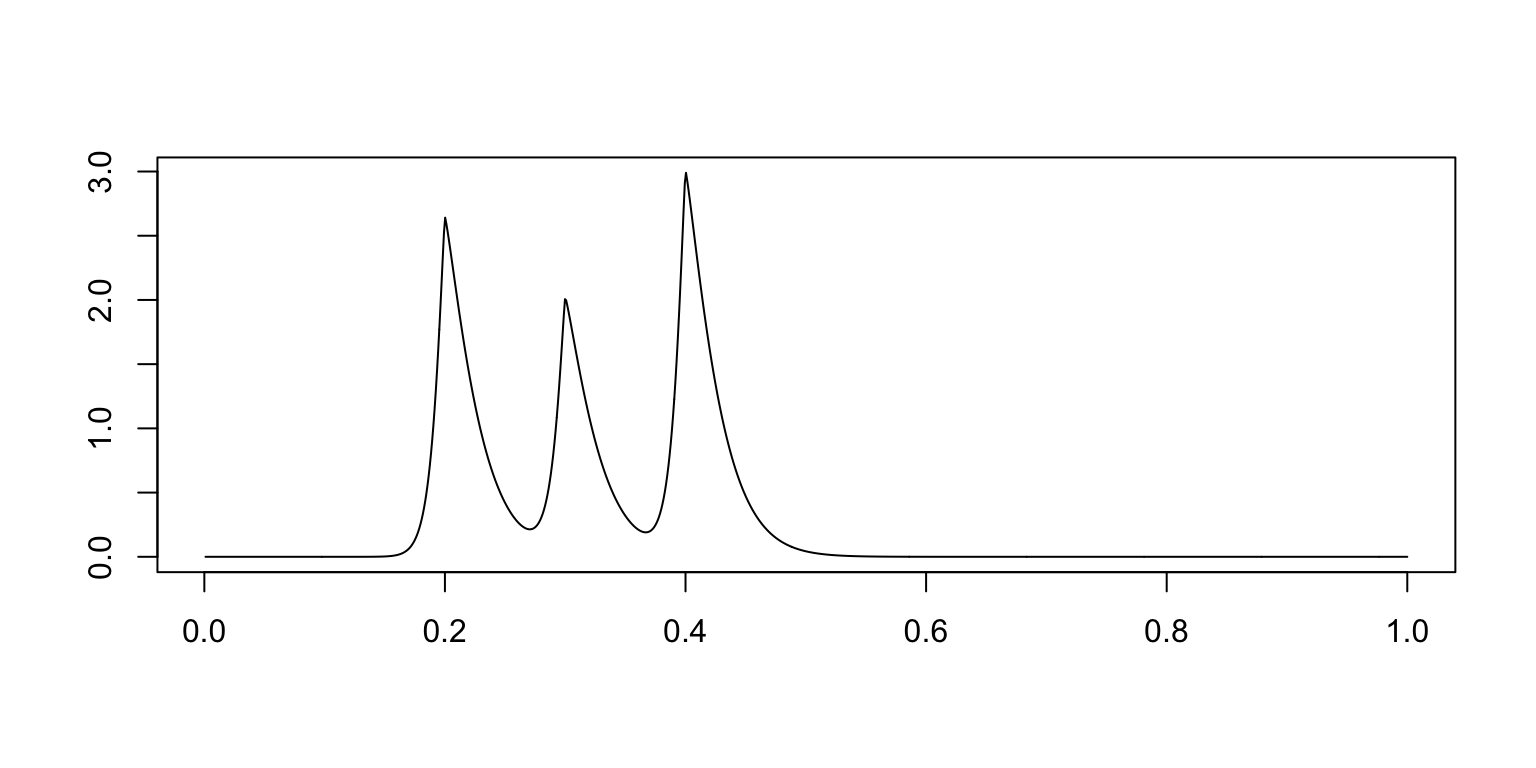
This is the function used to simulate the “Bursts” data sets at different ranges of intensities:
I_1 <- exp(-(abs(t - 0.2)/0.01)^1.2) * (t <= 0.2) +
exp(-(abs(t - 0.2)/0.03)^1.2) * (t > 0.2)
I_2 <- exp(-(abs(t - 0.3)/0.01)^1.2) * (t <= 0.3) +
exp(-(abs(t - 0.3)/0.03)^1.2) * (t > 0.3)
I_3 <- exp(-(abs(t - 0.4)/0.01)^1.2) * (t <= 0.4) +
exp(-(abs(t - 0.4)/0.03)^1.2) * (t > 0.4)
mu.bur <- 2.99/4.51804 * (4 * I_1 + 3 * I_2 + 4.5 * I_3)
plot(t,mu.bur,xlab = "",ylab = "",type = "l")

| Version | Author | Date |
|---|---|---|
| ed961b1 | Peter Carbonetto | 2018-12-20 |
| 2acee22 | Peter Carbonetto | 2018-12-20 |
print(xtable(mise.bur.table,caption="Comparison of methods for denoising Poisson data for the ``Bursts'' test function for 3 different (min,max) intensities ((0.01,3), (1/8,8), (1/128,128)). Performance is measured using MISE over 100 independent datasets, with smaller values indicating better performance. Values colored in red indicates the smallest MISE amongst all methods for a given (min, max) intensity.",label="table:pois_bur",digits=2),type = "html")
This is the function used to simulate the “Clipped Blocks” data sets at different ranges of intensities:
pos <- c(0.1,0.13,0.15,0.23,0.25,0.4,0.44,0.65,0.76,0.78,0.81)
hgt <- 2.88/5 * c(4,-5,3,-4,5,-4.2,2.1,4.3,-3.1,2.1,-4.2)
mu.cb <- rep(0,n)
for (j in 1:length(pos))
mu.cb <- mu.cb + (1 + sign(t - pos[j])) * (hgt[j]/2)
mu.cb[mu.cb < 0] <- 0
plot(t,mu.cb,xlab = "",ylab = "",type = "l")

| Version | Author | Date |
|---|---|---|
| ed961b1 | Peter Carbonetto | 2018-12-20 |
| 2acee22 | Peter Carbonetto | 2018-12-20 |
print(xtable(mise.cb.table,caption="Comparison of methods for denoising Poisson data for the ``Clipped Blocks'' test function for 3 different (min,max) intensities ((0.01,3), (1/8,8), (1/128,128)). Performance is measured using MISE over 100 independent datasets, with smaller values indicating better performance. Values colored in red indicates the smallest MISE amongst all methods for a given (min, max) intensity.",label="table:pois_cb",digits=2),type = "html")
This is the function used to simulate the “Bumps” data sets at different ranges of intensities:
pos <- c(0.1,0.13,0.15,0.23,0.25,0.4,0.44,0.65,0.76,0.78,0.81)
hgt <- 2.97/5 * c(4,5,3,4,5,4.2,2.1,4.3,3.1,5.1,4.2)
wth <- c(0.005,0.005,0.006,0.01,0.01,0.03,0.01,0.01,0.005,0.008,0.005)
mu.b <- rep(0, n)
for (j in 1:length(pos))
mu.b <- mu.b + hgt[j]/((1 + (abs(t - pos[j])/wth[j]))^4)
plot(t,mu.b,xlab = "",ylab = "",type = "l")

| Version | Author | Date |
|---|---|---|
| ed961b1 | Peter Carbonetto | 2018-12-20 |
| 2acee22 | Peter Carbonetto | 2018-12-20 |
print(xtable(mise.b.table,caption="Comparison of methods for denoising Poisson data for the ``Bumps'' test function for 3 different (min,max) intensities ((0.01,3), (1/8,8), (1/128,128)). Performance is measured using MISE over 100 independent datasets, with smaller values indicating better performance. Values colored in red indicates the smallest MISE amongst all methods for a given (min, max) intensity.",label="table:pois_b",digits=2),type = "html")
sessionInfo()
# R version 3.4.3 (2017-11-30)
# Platform: x86_64-apple-darwin15.6.0 (64-bit)
# Running under: macOS High Sierra 10.13.6
#
# Matrix products: default
# BLAS: /Library/Frameworks/R.framework/Versions/3.4/Resources/lib/libRblas.0.dylib
# LAPACK: /Library/Frameworks/R.framework/Versions/3.4/Resources/lib/libRlapack.dylib
#
# locale:
# [1] en_US.UTF-8/en_US.UTF-8/en_US.UTF-8/C/en_US.UTF-8/en_US.UTF-8
#
# attached base packages:
# [1] stats graphics grDevices utils datasets methods base
#
# other attached packages:
# [1] xtable_1.8-2 cowplot_0.9.3 ggplot2_3.1.0
#
# loaded via a namespace (and not attached):
# [1] Rcpp_1.0.0 compiler_3.4.3 pillar_1.2.1
# [4] git2r_0.23.0 plyr_1.8.4 workflowr_1.1.1
# [7] bindr_0.1.1 R.methodsS3_1.7.1 R.utils_2.6.0
# [10] tools_3.4.3 digest_0.6.17 evaluate_0.11
# [13] tibble_1.4.2 gtable_0.2.0 pkgconfig_2.0.2
# [16] rlang_0.2.2 yaml_2.2.0 bindrcpp_0.2.2
# [19] withr_2.1.2 stringr_1.3.1 dplyr_0.7.6
# [22] knitr_1.20 rprojroot_1.3-2 grid_3.4.3
# [25] tidyselect_0.2.4 glue_1.3.0 R6_2.2.2
# [28] rmarkdown_1.10 purrr_0.2.5 magrittr_1.5
# [31] whisker_0.3-2 backports_1.1.2 scales_0.5.0
# [34] htmltools_0.3.6 assertthat_0.2.0 colorspace_1.4-0
# [37] labeling_0.3 stringi_1.2.4 lazyeval_0.2.1
# [40] munsell_0.4.3 R.oo_1.21.0
This reproducible R Markdown analysis was created with workflowr 1.1.1