Last updated: 2018-10-22
workflowr checks: (Click a bullet for more information) ✔ R Markdown file: up-to-date
Great! Since the R Markdown file has been committed to the Git repository, you know the exact version of the code that produced these results.
✔ Environment: empty
Great job! The global environment was empty. Objects defined in the global environment can affect the analysis in your R Markdown file in unknown ways. For reproduciblity it’s best to always run the code in an empty environment.
✔ Seed:
set.seed(20180414)
The command set.seed(20180414) was run prior to running the code in the R Markdown file. Setting a seed ensures that any results that rely on randomness, e.g. subsampling or permutations, are reproducible.
✔ Session information: recorded
Great job! Recording the operating system, R version, and package versions is critical for reproducibility.
✔ Repository version: 451b70e
wflow_publish or wflow_git_commit). workflowr only checks the R Markdown file, but you know if there are other scripts or data files that it depends on. Below is the status of the Git repository when the results were generated:
Ignored files:
Ignored: .DS_Store
Ignored: .Rhistory
Ignored: .Rproj.user/
Ignored: analysis/.Rhistory
Untracked files:
Untracked: analysis/cp_convergence.Rmd
Untracked: analysis/null.Rmd
Untracked: analysis/test.Rmd
Untracked: data/geneMatrix.tsv
Untracked: data/liter_data_4_summarize_ld_1_lm_less_3.rds
Untracked: data/meta.tsv
Untracked: docs/figure/cp_convergence.Rmd/
Untracked: docs/figure/test.Rmd/
Note that any generated files, e.g. HTML, png, CSS, etc., are not included in this status report because it is ok for generated content to have uncommitted changes.
| File | Version | Author | Date | Message |
|---|---|---|---|---|
| Rmd | 451b70e | stephens999 | 2018-10-22 | workflowr::wflow_publish(“analysis/changepoint.Rmd”) |
| html | 431c7b3 | stephens999 | 2018-10-22 | Build site. |
| Rmd | 9126e0e | stephens999 | 2018-10-22 | workflowr::wflow_publish(“analysis/changepoint.Rmd”) |
| html | ef836ff | stephens999 | 2018-10-22 | Build site. |
| Rmd | d6932aa | stephens999 | 2018-10-22 | workflowr::wflow_publish(“analysis/changepoint.Rmd”) |
| html | 07cb570 | stephens999 | 2018-10-19 | Build site. |
| Rmd | 744b917 | stephens999 | 2018-10-19 | workflowr::wflow_publish(“analysis/changepoint.Rmd”) |
| html | a45f3cd | stephens999 | 2018-10-18 | Build site. |
| Rmd | 04dec25 | stephens999 | 2018-10-18 | workflowr::wflow_publish(“analysis/changepoint.Rmd”) |
Here we try susie on some example change point problems, and compare with other methods for change point detection in the changepoint package (penalized methods), bcp package (Bayesian MCMC method), genlasso (L1 penalty method), and L0learn (L0 penalty).
First we define some useful functions to run susie and other methods on changepoint problems and plot the CSs.
library("susieR")
library("genlasso")
Loading required package: Matrix
Loading required package: igraph
Attaching package: 'igraph'
The following objects are masked from 'package:stats':
decompose, spectrum
The following object is masked from 'package:base':
union
library("L0Learn")
library("bcp")
Loading required package: grid
library("changepoint")
Loading required package: zoo
Attaching package: 'zoo'
The following objects are masked from 'package:base':
as.Date, as.Date.numeric
Successfully loaded changepoint package version 2.2.2
NOTE: Predefined penalty values changed in version 2.2. Previous penalty values with a postfix 1 i.e. SIC1 are now without i.e. SIC and previous penalties without a postfix i.e. SIC are now with a postfix 0 i.e. SIC0. See NEWS and help files for further details.
library("ggplot2")
library("DNAcopy")
susie_cp = function(y,auto=FALSE,...){
n=length(y)
X = matrix(0,nrow=n,ncol=n-1)
for(j in 1:(n-1)){
for(i in (j+1):n){
X[i,j] = 1
}
}
if(auto){
s = susie_auto(X,y,...)
} else {
s = susie(X,y,...)
}
return(s)
}
#plot a time series y with confidence sets from susie fit s overlaid
# does - 0.5 so that singletons show up
# this is a ggplot version
susie_plot_cp = function(s,y){
df<-data.frame(x = 1:length(y),y = y)
CS = s$sets$cs
p= ggplot(df) + geom_point(mapping=aes_string(x="x", y="y"))
for(i in 1:length(CS)){
p = p + annotate("rect", fill = "red", alpha = 0.5,
xmin = min(CS[[i]])-0.5, xmax = max(CS[[i]])+0.5,
ymin = -Inf, ymax = Inf)
}
p
}
# this is just a function to add the changepoints to a base grapics plot
plot_cs = function(s){
CS = s$sets$cs
for(i in 1:length(CS)){
rect(min(CS[[i]]),-5,max(CS[[i]])+1,5,col = rgb(1,0,0,alpha=0.5),border=NA)
}
}
#ggplot function for changepoint results
plot_cp = function(df){
#unwritten!
}
get_obj = function(s){
return(s$elbo[length(s$elbo)])
}
This is a wrapper for L0learn
# wrapper to apply L0Learn to changepoint analysis
#coordinate ascent may not work so well so I use the slower/better algorithm, CDPSI
l0_cp = function(y,algorithm="CDPSI",maxSuppSize=20,...){
n=length(y)
X = matrix(0,nrow=n,ncol=n-1)
for(j in 1:(n-1)){
for(i in (j+1):n){
X[i,j] = 1
}
}
y.l0.cv = L0Learn.cvfit(X,y,nFolds=5,seed=1,penalty="L0",maxSuppSize = maxSuppSize,algorithm=algorithm,...)
opt = which.min(y.l0.cv$cvMeans[[1]])
yhat = predict(y.l0.cv, newx = X,lambda=y.l0.cv$fit$lambda[[1]][opt])
return(list(fit = y.l0.cv$fit,yhat=yhat))
}
Here is a wrapper for trendfiltering:
tf_cp = function(x){
x.tf = trendfilter(x,ord=0)
x.tf.cv = cv.trendfilter(x.tf)
opt = which(x.tf$lambda==x.tf.cv$lambda.min) #optimal value of lambda
yhat= x.tf$fit[,opt]
return(list(fit=x.tf,yhat =yhat))
}
Here is a wrapper for segment from DNAcopy:
segment_cp = function(x){
res = segment(CNA(x,rep(1,length(x)),1:length(x)))
yhat = rep(res$output$seg.mean,diff(c(0,res$output$loc.end)))
return(list(fit=res,yhat=yhat))
}
This example comes from Killick and Eckley
set.seed(10)
eg1=list()
eg1$x=c(rnorm(100,0,1),rnorm(100,1,1),rnorm(100,0,1),rnorm(100,0.2,1))
eg1$true_mean = c(rep(0,100),rep(1,100),rep(0,100),rep(0.2,100))
apply_methods = function(data){
# Susie
fit.s = susie_cp(data$x)
yhat.s = predict(fit.s)
# bcp
fit.bcp = bcp(data$x)
yhat.bcp = fit.bcp$posterior.mean
# L0Learn
res.l0= l0_cp(data$x)
fit.l0 = res.l0$fit
yhat.l0 = res.l0$yhat
# trendfilter
res.tf = tf_cp(data$x)
fit.tf = res.tf$fit
yhat.tf = res.tf$yhat
# changepoint
fit.cp = cpt.mean(data$x,method="PELT")
d = diff(c(0,cpts(fit.cp),length(data$x)))
yhat.cp = rep(coef(fit.cp)$mean,d)
#segment
res.segment = segment_cp(data$x)
fit.segment = res.segment$fit
yhat.segment = res.segment$yhat
return(list(fit = list(susie=fit.s,bcp=fit.bcp,l0=fit.l0,tf=fit.tf, cp = fit.cp, segment = fit.segment), yhat = list(susie=yhat.s,bcp = yhat.bcp,l0=yhat.l0,tf=yhat.tf,cp = yhat.cp, segment = yhat.segment)))
}
plot_results = function(res,data){
plot(data$x,col="gray")
lines(data$true_mean)
for(i in 1:length(res$yhat)){
lines(res$yhat[[i]],col=(i+1),type="s",lwd=2)
}
}
compute_error = function(res,data){
mse=rep(0,length(res$yhat))
for(i in 1:length(res$yhat)){
mse[i] = mean((res$yhat[[i]]-data$true_mean)^2)
}
names(mse) <- names(res$yhat)
mse
}
eg1.res = apply_methods(eg1)
Fold 1 ... Fold 2 ... Fold 3 ... Fold 4 ... Fold 5 ...
Analyzing: Sample.1
plot_results(eg1.res,eg1)
plot_cs(eg1.res$fit$susie)

| Version | Author | Date |
|---|---|---|
| 431c7b3 | stephens999 | 2018-10-22 |
| ef836ff | stephens999 | 2018-10-22 |
| 07cb570 | stephens999 | 2018-10-19 |
| a45f3cd | stephens999 | 2018-10-18 |
compute_error(eg1.res,eg1)
susie bcp l0 tf cp segment
0.03081035 0.03669960 0.22505358 0.04564223 0.03673359 0.03093324
Compare PIPs of bcp and susie:
plot(eg1.res$fit$bcp$posterior.prob[-1], susie_get_PIP(eg1.res$fit$susie))

| Version | Author | Date |
|---|---|---|
| 431c7b3 | stephens999 | 2018-10-22 |
| ef836ff | stephens999 | 2018-10-22 |
| 07cb570 | stephens999 | 2018-10-19 |
| a45f3cd | stephens999 | 2018-10-18 |
plot(eg1.res$fit$bcp$posterior.prob[-1],col=3)
points(susie_get_PIP(eg1.res$fit$susie),col=2)

| Version | Author | Date |
|---|---|---|
| 431c7b3 | stephens999 | 2018-10-22 |
This is a real-data example from the changepoint package. Of course we do not know the truth here so cannot compute errors. But it is an interesting example because susie (run from default 0 initialization) misses a changepoint.
data(Lai2005fig4)
lai = list(x=Lai2005fig4[,5],true_mean = rep(NA,length(Lai2005fig4[,5])))
lai.res=apply_methods(lai)
Fold 1 ... Fold 2 ... Fold 3 ... Fold 4 ... Fold 5 ...
Analyzing: Sample.1
plot_results(lai.res,lai)
plot_cs(lai.res$fit$susie)

| Version | Author | Date |
|---|---|---|
| 431c7b3 | stephens999 | 2018-10-22 |
| ef836ff | stephens999 | 2018-10-22 |
| 07cb570 | stephens999 | 2018-10-19 |
Here we try initializing susie from the results from changepoint and genlasso:
s0.cp = susie_init_coef(cpts(lai.res$fit$cp),diff(unlist(coef(lai.res$fit$cp))),length(lai$x)-1)
lai.s.cp0 = susie_cp(lai$x,s_init=s0.cp,estimate_prior_variance=FALSE)
lai.s.cp = susie_cp(lai$x,s_init=lai.s.cp0,estimate_prior_variance=TRUE)
bhat = lai.res$fit$tf$beta[,10] #result with 10 changepoints
dhat = diff(bhat)
dhat = ifelse(abs(dhat)>1e-8, dhat,0)
s0.tf = susie_init_coef(which(dhat!=0),dhat[dhat!=0],length(lai$x)-1)
lai.s.tf0 = susie_cp(lai$x,s_init=s0.tf,estimate_prior_variance=FALSE)
lai.s.tf = susie_cp(lai$x,s_init=lai.s.tf0,estimate_prior_variance=TRUE)
plot(lai$x)
lines(predict(lai.s.cp),col=2,type="s")
lines(predict(lai.s.tf),col=3,type="s")
get_obj(lai.s.cp)
[1] -216.9692
get_obj(lai.s.tf)
[1] -220.1951
plot_cs(lai.s.cp)
plot_cs(lai.s.tf)

These data looked interesting because they seemed to be a bit challenging for some methods. But we do not know the truth of course. So I simulated some data based on the fit.
In the results here we see that trendfilter tends to include too many changepoints (not suprising); other methods produce similar results. The different behavior of bcp here vs the real data suggest to me that the real data may show non-gaussian residuals (eg that one outlier(?) point).
set.seed(1)
lai.mean = rep(unlist(coef(lai.res$fit$cp)),diff(c(0,cpts(lai.res$fit$cp),length(lai$x))))
lai.sd = sd(lai$x-lai.mean)
lai.sim = list(x=rnorm(length(lai.mean),lai.mean,lai.sd),true_mean=lai.mean)
lai.sim.res = apply_methods(lai.sim)
Fold 1 ... Fold 2 ... Fold 3 ... Fold 4 ... Fold 5 ...
Analyzing: Sample.1
plot_results(lai.sim.res,lai.sim)
plot_cs(lai.sim.res$fit$susie)

| Version | Author | Date |
|---|---|---|
| 431c7b3 | stephens999 | 2018-10-22 |
| ef836ff | stephens999 | 2018-10-22 |
| 07cb570 | stephens999 | 2018-10-19 |
compute_error(lai.sim.res,lai.sim)
susie bcp l0 tf cp segment
0.019417479 0.015219952 0.060841408 0.036559321 0.008346073 0.270791108
s0.cp = susie_init_coef(cpts(lai.sim.res$fit$cp),diff(unlist(coef(lai.sim.res$fit$cp))),length(lai.sim$x)-1)
lai.sim.s.cp = susie_cp(lai.sim$x,s_init=s0.cp,estimate_prior_variance=FALSE)
lai.sim.s.cp2 = susie_cp(lai.sim$x,s_init=lai.sim.s.cp,estimate_prior_variance=TRUE)
plot_results(lai.sim.res,lai.sim)
plot_cs(lai.sim.s.cp2)

| Version | Author | Date |
|---|---|---|
| 431c7b3 | stephens999 | 2018-10-22 |
| ef836ff | stephens999 | 2018-10-22 |
| 07cb570 | stephens999 | 2018-10-19 |
mean((predict(lai.sim.s.cp2)-lai.sim$true_mean)^2)
[1] 0.008400276
This one is described as a “hard” example (with one change point) in the bcp examples.
set.seed(5)
x <- rep(c(0,1), each=50)
eg2 = list(x = x + rnorm(50, sd=1), true_mean = x)
eg2.res = apply_methods(eg2)
Fold 1 ... Fold 2 ... Fold 3 ... Fold 4 ... Fold 5 ...
Analyzing: Sample.1
plot_results(eg2.res,eg2)
plot_cs(eg2.res$fit$susie)
Warning in min(CS[[i]]): no non-missing arguments to min; returning Inf
Warning in max(CS[[i]]): no non-missing arguments to max; returning -Inf
Warning in min(CS[[i]]): no non-missing arguments to min; returning Inf
Warning in max(CS[[i]]): no non-missing arguments to max; returning -Inf

| Version | Author | Date |
|---|---|---|
| 431c7b3 | stephens999 | 2018-10-22 |
| 07cb570 | stephens999 | 2018-10-19 |
compute_error(eg2.res,eg2)
susie bcp l0 tf cp segment
0.05442873 0.13518020 0.28787237 0.35619464 0.01434871 0.26689895
Try estimating prior variance of susie initialized from previous results; also try initializing from results of changepoint.
# estimate prior variance
eg2.s2 = susie_cp(eg2$x,s_init=eg2.res$fit$susie,estimate_prior_variance=TRUE)
# intialize from changepoint result
s0.cp = susie_init_coef(cpts(eg2.res$fit$cp),diff(unlist(coef(eg2.res$fit$cp))),length(eg2$x)-1)
eg2.s.cp = susie_cp(eg2$x,s_init=s0.cp,estimate_prior_variance=FALSE)
eg2.s.cp2 = susie_cp(eg2$x,s_init=eg2.s.cp,estimate_prior_variance=TRUE)
get_obj(eg2.s.cp2)
[1] -152.0881
get_obj(eg2.s2)
[1] -152.0881
mean((predict(eg2.s.cp2)-eg2$true_mean)^2)
[1] 0.02948344
mean((predict(eg2.s2)-eg2$true_mean)^2)
[1] 0.0294871
This example comes from demo(coriell) in the bcp package.
data(coriell)
chrom11 <- list(x=as.vector(na.omit(coriell$Coriell.05296[coriell$Chromosome==11])))
chrom11$true_mean=rep(NA,length(chrom11$x))
chrom11.res = apply_methods(chrom11)
Fold 1 ... Fold 2 ... Fold 3 ... Fold 4 ... Fold 5 ...
Analyzing: Sample.1
plot_results(chrom11.res,chrom11)

| Version | Author | Date |
|---|---|---|
| 431c7b3 | stephens999 | 2018-10-22 |
| ef836ff | stephens999 | 2018-10-22 |
| 07cb570 | stephens999 | 2018-10-19 |
Try susie. Note that this example illustrates a case where a variable (here 66) occurs in multiple CSs… something we don’t yet fully understand the implications of I think.
plot(chrom11$x, col="grey", pch=20, xlab="Location",
ylab="Posterior Mean",
main="Coriell chromosome 11 (DNAcopy)")
lines(predict(chrom11.res$fit$susie),col=2,lwd=2)
chrom11.res$fit$susie$sets
$cs
$cs$L2
[1] 51
$cs$L3
[1] 66
$cs$L4
[1] 63 64 66
$cs$L1
[1] 66 67 68 69 70 71
$purity
min.abs.corr mean.abs.corr median.abs.corr
L2 1.0000000 1.0000000 1.0000000
L3 1.0000000 1.0000000 1.0000000
L4 0.9649213 0.9843474 0.9880822
L1 0.9436735 0.9778424 0.9772150
$cs_index
[1] 2 3 4 1
$coverage
[1] 0.95
plot_cs(chrom11.res$fit$susie)

| Version | Author | Date |
|---|---|---|
| 431c7b3 | stephens999 | 2018-10-22 |
| ef836ff | stephens999 | 2018-10-22 |
| 07cb570 | stephens999 | 2018-10-19 |
Compare different objectives:
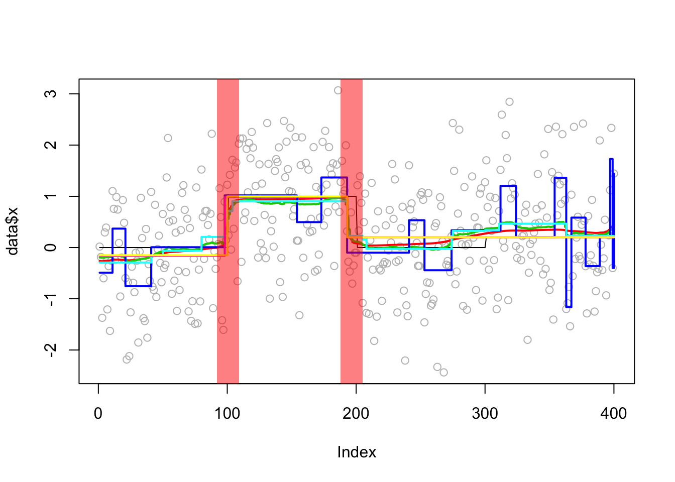
An example from the DNAcopy segment function:
set.seed(51)
true_mean = rep(c(-0.2,0.1,1,-0.5,0.2,-0.5,0.1,-0.2),c(137,87,17,49,29,52,87,42))
genomdat = list(x = rnorm(500, sd=0.2) + true_mean, true_mean=true_mean)
genomdat.res = apply_methods(genomdat)
Fold 1 ... Fold 2 ... Fold 3 ... Fold 4 ... Fold 5 ...
Analyzing: Sample.1
plot_results(genomdat.res,genomdat)
plot_cs(genomdat.res$fit$susie)

| Version | Author | Date |
|---|---|---|
| 431c7b3 | stephens999 | 2018-10-22 |
| ef836ff | stephens999 | 2018-10-22 |
| 07cb570 | stephens999 | 2018-10-19 |
compute_error(genomdat.res,genomdat)
susie bcp l0 tf cp
0.0009947353 0.0009007416 0.0031717817 0.0018339170 0.0961235912
segment
0.0014030174
This example from DNAcopy too. (commented out for now as takes too long.)
# data(coriell)
#
# #Combine into one CNA object to prepare for analysis on Chromosomes 1-23
#
# CNA.object <-CNA(cbind(coriell$Coriell.05296,coriell$Coriell.13330),coriell$Chromosome,coriell$Position,data.type="logratio",sampleid=c("c05296","c13330"))
#
# s = susie_cp(CNA.object$c13330[!is.na(CNA.object$c13330)])
# plot(CNA.object$c13330[!is.na(CNA.object$c13330)])
# plot_cs(s)
Here we systematically compare intializing with trendfilter solution (L=20, and cross-validation optimum) with susie_auto and regular susie (run in two steps, first estimating residual variance, then estimating prior variance - this is because I am concerned estimating prior variance straight away may miss things, partly because at time of writing susie_init_coef may not be quite correct - it sets coefficients based on unstandardized X, but internally X are standardized)
#runs susie from both regular trend-filtering initialization
compare_init = function(x,fit.tf){
bhat = fit.tf$beta[,20] #result with 20 changepoints
dhat = diff(bhat)
dhat = ifelse(abs(dhat)>1e-8, dhat,0)
s0.tf20 = susie_init_coef(which(dhat!=0),dhat[dhat!=0],length(x)-1)
s0.tf20.2 = susie_cp(x,s_init=s0.tf20,estimate_prior_variance=FALSE)
s.tf20 = susie_cp(x,s_init=s0.tf20.2,estimate_prior_variance=TRUE)
fit.tf.cv = cv.trendfilter(fit.tf)
opt = which(fit.tf$lambda==fit.tf.cv$lambda.min) #optimal value of lambda
bhat = fit.tf$beta[,opt] #result with 20 changepoints
dhat = diff(bhat)
dhat = ifelse(abs(dhat)>1e-8, dhat,0)
s0.tf = susie_init_coef(which(dhat!=0),dhat[dhat!=0],length(x)-1)
s0.tf.2 = susie_cp(x,s_init=s0.tf,estimate_prior_variance=FALSE)
s.tf = susie_cp(x,s_init=s0.tf.2,estimate_prior_variance=TRUE)
s0 = susie_cp(x,estimate_prior_variance = FALSE)
s1 = susie_cp(x,estimate_prior_variance = TRUE)
s_auto = susie_cp(x,auto=TRUE)
return(list(fit = list(tf20=s.tf20, tf=s.tf,s=s1,s_auto=s_auto), obj = list(tf20 = get_obj(s.tf20), tf=get_obj(s.tf),s = get_obj(s1),s_auto= get_obj(s_auto))))
}
compare_init(eg1$x,eg1.res$fit$tf)$obj
Fold 1 ... Fold 2 ... Fold 3 ... Fold 4 ... Fold 5 ...
$tf20
[1] -570.5648
$tf
[1] -570.5647
$s
[1] -570.5647
$s_auto
[1] -570.5725
compare_init(lai$x,lai.res$fit$tf)$obj
Fold 1 ... Fold 2 ... Fold 3 ... Fold 4 ... Fold 5 ...
$tf20
[1] -231.6866
$tf
[1] -266.9332
$s
[1] -250.55
$s_auto
[1] -240.2309
compare_init(lai.sim$x,lai.sim.res$fit$tf)$obj
Fold 1 ... Fold 2 ... Fold 3 ... Fold 4 ... Fold 5 ...
$tf20
[1] -208.4735
$tf
[1] -208.4568
$s
[1] -256.8229
$s_auto
[1] -216.96
compare_init(eg2$x,eg2.res$fit$tf)$obj
Fold 1 ... Fold 2 ... Fold 3 ... Fold 4 ... Fold 5 ...
$tf20
[1] -152.0881
$tf
[1] -152.0881
$s
[1] -152.0881
$s_auto
[1] -152.0881
c11 = compare_init(chrom11$x,chrom11.res$fit$tf)
Fold 1 ... Fold 2 ... Fold 3 ... Fold 4 ... Fold 5 ...
c11$obj
$tf20
[1] 162.8466
$tf
[1] 149.9654
$s
[1] 156.6296
$s_auto
[1] 172.5233
compare_init(genomdat$x,genomdat.res$fit$tf)$obj
Fold 1 ... Fold 2 ... Fold 3 ... Fold 4 ... Fold 5 ...
$tf20
[1] 52.56285
$tf
[1] 41.96949
$s
[1] 47.38582
$s_auto
[1] 43.65096
Follow up on chrom11. It seems that the susie auto fit works well here. The tf initialization induces extra changepoints that don’t have that good support, and susie struggles to lose these. This illustrates that failing to lose fits can be as problematic as failing to find them…
plot(chrom11$x)
lines(predict(c11$fit$tf))
lines(predict(c11$fit$s),col=2)
lines(predict(c11$fit$s_auto),col=3)
plot_cs(c11$fit$tf)
plot_cs(c11$fit$s)
plot_cs(c11$fit$s_auto)
lines(chrom11.res$fit$bcp$posterior.mean)

| Version | Author | Date |
|---|---|---|
| 431c7b3 | stephens999 | 2018-10-22 |
plot(chrom11.res$fit$bcp$posterior.prob)

| Version | Author | Date |
|---|---|---|
| 431c7b3 | stephens999 | 2018-10-22 |
sessionInfo()
R version 3.5.1 (2018-07-02)
Platform: x86_64-apple-darwin15.6.0 (64-bit)
Running under: OS X El Capitan 10.11.6
Matrix products: default
BLAS: /Library/Frameworks/R.framework/Versions/3.5/Resources/lib/libRblas.0.dylib
LAPACK: /Library/Frameworks/R.framework/Versions/3.5/Resources/lib/libRlapack.dylib
locale:
[1] en_US.UTF-8/en_US.UTF-8/en_US.UTF-8/C/en_US.UTF-8/en_US.UTF-8
attached base packages:
[1] grid stats graphics grDevices utils datasets methods
[8] base
other attached packages:
[1] DNAcopy_1.55.0 ggplot2_3.0.0 changepoint_2.2.2
[4] zoo_1.8-4 bcp_4.0.3 L0Learn_1.0.7
[7] genlasso_1.4 igraph_1.2.2 Matrix_1.2-14
[10] susieR_0.5.0.0347
loaded via a namespace (and not attached):
[1] Rcpp_0.12.19 bindr_0.1.1 compiler_3.5.1
[4] pillar_1.3.0 git2r_0.23.0 plyr_1.8.4
[7] workflowr_1.1.1 R.methodsS3_1.7.1 R.utils_2.7.0
[10] tools_3.5.1 digest_0.6.18 evaluate_0.12
[13] tibble_1.4.2 gtable_0.2.0 lattice_0.20-35
[16] pkgconfig_2.0.2 rlang_0.2.2 yaml_2.2.0
[19] bindrcpp_0.2.2 withr_2.1.2 stringr_1.3.1
[22] dplyr_0.7.7 knitr_1.20 tidyselect_0.2.5
[25] rprojroot_1.3-2 glue_1.3.0 R6_2.3.0
[28] rmarkdown_1.10 reshape2_1.4.3 purrr_0.2.5
[31] magrittr_1.5 whisker_0.3-2 matrixStats_0.54.0
[34] backports_1.1.2 scales_1.0.0 htmltools_0.3.6
[37] assertthat_0.2.0 colorspace_1.3-2 stringi_1.2.4
[40] lazyeval_0.2.1 munsell_0.5.0 crayon_1.3.4
[43] R.oo_1.22.0
This reproducible R Markdown analysis was created with workflowr 1.1.1