Last updated: 2018-05-21
workflowr checks: (Click a bullet for more information) ✔ R Markdown file: up-to-date
Great! Since the R Markdown file has been committed to the Git repository, you know the exact version of the code that produced these results.
✔ Environment: empty
Great job! The global environment was empty. Objects defined in the global environment can affect the analysis in your R Markdown file in unknown ways. For reproduciblity it’s best to always run the code in an empty environment.
✔ Seed:
set.seed(20180411)
The command set.seed(20180411) was run prior to running the code in the R Markdown file. Setting a seed ensures that any results that rely on randomness, e.g. subsampling or permutations, are reproducible.
✔ Session information: recorded
Great job! Recording the operating system, R version, and package versions is critical for reproducibility.
✔ Repository version: 0efb0a3
wflow_publish or wflow_git_commit). workflowr only checks the R Markdown file, but you know if there are other scripts or data files that it depends on. Below is the status of the Git repository when the results were generated:
Ignored files:
Ignored: .DS_Store
Ignored: .Rhistory
Ignored: .Rproj.user/
Ignored: .sos/
Ignored: exams/
Ignored: temp/
Untracked files:
Untracked: analysis/hmm.Rmd
Untracked: analysis/neanderthal.Rmd
Untracked: analysis/pca_cell_cycle.Rmd
Untracked: analysis/ridge_mle.Rmd
Untracked: data/reduced.chr12.90-100.data.txt
Untracked: data/reduced.chr12.90-100.snp.txt
Untracked: docs/figure/hmm.Rmd/
Untracked: docs/figure/pca_cell_cycle.Rmd/
Untracked: homework/fdr.aux
Untracked: homework/fdr.log
Untracked: tempETA_1_parBayesC.dat
Untracked: temp_ETA_1_parBayesC.dat
Untracked: temp_mu.dat
Untracked: temp_varE.dat
Untracked: tempmu.dat
Untracked: tempvarE.dat
Unstaged changes:
Modified: analysis/cell_cycle.Rmd
Modified: analysis/density_est_cell_cycle.Rmd
Modified: analysis/eb_vs_soft.Rmd
Modified: analysis/eight_schools.Rmd
Modified: analysis/glmnet_intro.Rmd
Note that any generated files, e.g. HTML, png, CSS, etc., are not included in this status report because it is ok for generated content to have uncommitted changes.
| File | Version | Author | Date | Message |
|---|---|---|---|---|
| Rmd | 0efb0a3 | stephens999 | 2018-05-21 | workflowr::wflow_publish(“GP_example.Rmd”) |
Here we simulate a GP with squared exponential kernel:
set.seed(1)
x = seq(0,1,length=100)
d = abs(outer(x,x,"-")) # compute distance matrix, d_{ij} = |x_i - x_j|
l = 1 # length scale
Sigma_SE = exp(-d^2/(2*l^2)) # squared exponential kernel
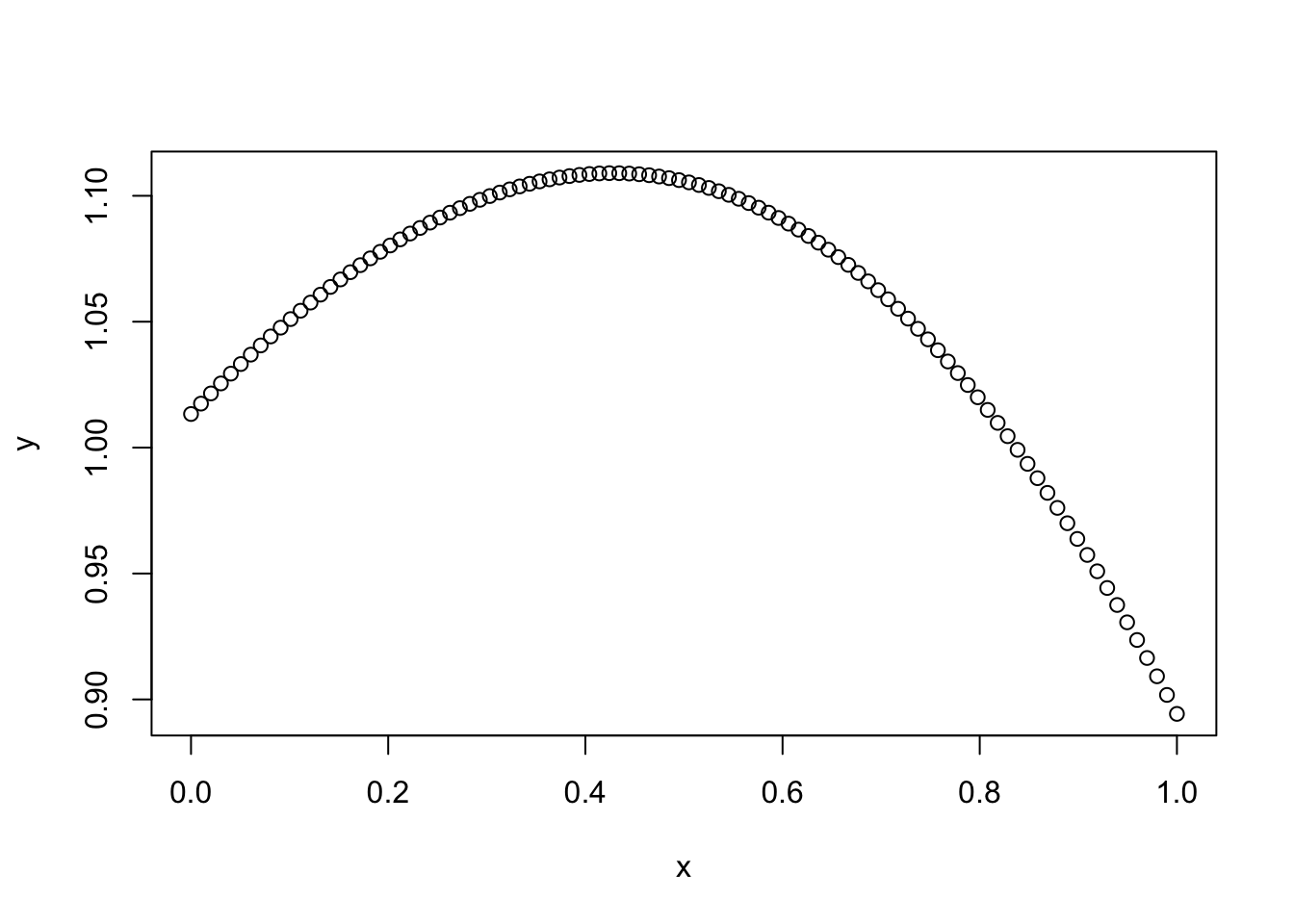
y = mvtnorm::rmvnorm(1,sigma=Sigma_SE)
plot(x,y)

Try making the covariance decay faster with distance:
l = 0.1
Sigma_SE = exp(-d^2/(2*l^2)) # squared exponential kernel
y = mvtnorm::rmvnorm(1,sigma=Sigma_SE)
plot(x,y)

Here is a plot of five different simulations:
plot(x,y,type="l",ylim=c(-3,3))
for(i in 1:4){
y = mvtnorm::rmvnorm(1,sigma=Sigma_SE)
lines(x,y,col=i+1)
}

Here we use the covariance function for what is known as the “Ornstein–Uhlenbeck process”, which you can think of as a modified Brownian motion, where the modification tends to pull the process back towards 0. (Unmodified BM tends to wander progressively further from 0.)
Notice it produces much “rougher” functions (actually not differentiable)!
Sigma_OU = exp(-d/l) # OU kernel
y = mvtnorm::rmvnorm(1,sigma=Sigma_OU)
plot(x,y,type="l",ylim=c(-3,3))
for(i in 1:4){
y = mvtnorm::rmvnorm(1,sigma=Sigma_OU)
lines(x,y,col=i+1)
}

library("geoR")
--------------------------------------------------------------
Analysis of Geostatistical Data
For an Introduction to geoR go to http://www.leg.ufpr.br/geoR
geoR version 1.7-5.2 (built on 2016-05-02) is now loaded
--------------------------------------------------------------
Sigma_M = matern(d,phi=l,kappa=1)
y = mvtnorm::rmvnorm(1,sigma=Sigma_M)
plot(x,y,type="l",ylim=c(-3,3))
for(i in 1:4){
y = mvtnorm::rmvnorm(1,sigma=Sigma_M)
lines(x,y,col=i+1)
}

sessionInfo()
R version 3.3.2 (2016-10-31)
Platform: x86_64-apple-darwin13.4.0 (64-bit)
Running under: OS X El Capitan 10.11.6
locale:
[1] en_US.UTF-8/en_US.UTF-8/en_US.UTF-8/C/en_US.UTF-8/en_US.UTF-8
attached base packages:
[1] stats graphics grDevices utils datasets methods base
other attached packages:
[1] geoR_1.7-5.2
loaded via a namespace (and not attached):
[1] Rcpp_0.12.16 knitr_1.20
[3] whisker_0.3-2 magrittr_1.5
[5] workflowr_1.0.1 MASS_7.3-49
[7] lattice_0.20-35 stringr_1.3.0
[9] tcltk_3.3.2 tools_3.3.2
[11] RandomFields_3.1.50 grid_3.3.2
[13] R.oo_1.22.0 git2r_0.21.0
[15] RandomFieldsUtils_0.3.25 htmltools_0.3.6
[17] yaml_2.1.18 rprojroot_1.3-2
[19] digest_0.6.15 splancs_2.01-40
[21] R.utils_2.6.0 evaluate_0.10.1
[23] rmarkdown_1.9 sp_1.2-7
[25] stringi_1.1.7 backports_1.1.2
[27] R.methodsS3_1.7.1 mvtnorm_1.0-7
This reproducible R Markdown analysis was created with workflowr 1.0.1