Last updated: 2020-03-08
workflowr checks: (Click a bullet for more information) ✖ R Markdown file: uncommitted changes
The R Markdown is untracked by Git. To know which version of the R Markdown file created these results, you’ll want to first commit it to the Git repo. If you’re still working on the analysis, you can ignore this warning. When you’re finished, you can run wflow_publish to commit the R Markdown file and build the HTML.
✔ Environment: empty
Great job! The global environment was empty. Objects defined in the global environment can affect the analysis in your R Markdown file in unknown ways. For reproduciblity it’s best to always run the code in an empty environment.
✔ Seed:
set.seed(20190721)
The command set.seed(20190721) was run prior to running the code in the R Markdown file. Setting a seed ensures that any results that rely on randomness, e.g. subsampling or permutations, are reproducible.
✔ Session information: recorded
Great job! Recording the operating system, R version, and package versions is critical for reproducibility.
✔ Repository version: 47185fd
wflow_publish or wflow_git_commit). workflowr only checks the R Markdown file, but you know if there are other scripts or data files that it depends on. Below is the status of the Git repository when the results were generated:
Ignored files:
Ignored: .DS_Store
Ignored: .Rhistory
Ignored: .Rproj.user/
Ignored: analysis/figure/
Ignored: docs/.DS_Store
Ignored: draft/
Ignored: output/output_sparse/
Untracked files:
Untracked: .gitignore~
Untracked: analysis/band_prec_robocov.Rmd
Untracked: analysis/blood_corspan_robospan_probospan.Rmd
Untracked: analysis/corspan_robospan_probospan.Rmd
Untracked: analysis/diff_robospan_examples.Rmd
Untracked: analysis/eigenvalues_hub.Rmd
Untracked: analysis/figure2.Rmd
Untracked: analysis/gtex_analysis_robocov_examples.Rmd
Untracked: analysis/gtex_pRobocov_pRobospan.Rmd
Untracked: analysis/gtex_predictive_robocov.Rmd
Untracked: analysis/gtex_rank_imputation.Rmd
Untracked: analysis/gtex_robocov.Rmd
Untracked: analysis/gtex_robocov_ex_robospan.Rmd
Untracked: analysis/housekeeping_PPI_MR_enrichment.Rmd
Untracked: analysis/hub_robocov.Rmd
Untracked: analysis/mean_robocov.Rmd
Untracked: analysis/pLI_shet_robospan_probospan.Rmd
Untracked: analysis/predictive_analytics_gtex.Rmd
Untracked: analysis/robocov_demo.Rmd
Untracked: analysis/robospan_blood_compare.Rmd
Untracked: analysis/robospan_corr.Rmd
Untracked: analysis/summary_correlation_structure.Rmd
Untracked: analysis/supp_figure_simulation.Rmd
Untracked: analysis/toeplitz_robocov.Rmd
Untracked: code/ robocov_sim.R
Untracked: code/FDR_Robospan.R
Untracked: code/Joints_Nov24.R
Untracked: code/Untitled.R
Untracked: code/annot_size.R
Untracked: code/band_prec_ocor_sim.R
Untracked: code/band_prec_pcor_sim.R
Untracked: code/band_prec_sim.R
Untracked: code/band_prec_sim2.R
Untracked: code/bandprec_cor_sim.R
Untracked: code/baseline_strategies.R
Untracked: code/corr_span.R
Untracked: code/correlation_gene_scores.R
Untracked: code/gene_score_all_strategies.R
Untracked: code/gtex_robocov.R
Untracked: code/gtex_robocov_precision.R
Untracked: code/hub_prec_cor_sim.R
Untracked: code/hub_sim.R
Untracked: code/hub_sim2.R
Untracked: code/hub_sim_sparse.R
Untracked: code/joint_robocov_model.R
Untracked: code/joints_robocov.R
Untracked: code/many_tau_star.R
Untracked: code/maxHiCgene.R
Untracked: code/meta_enrich.R
Untracked: code/meta_single_enrich.R
Untracked: code/postprocess_hub_toeplitz.R
Untracked: code/predictive_analytics_hub.R
Untracked: code/predictive_analytics_toeplitz.R
Untracked: code/robocov_gtex.R
Untracked: code/robocov_gtex_blood.R
Untracked: code/robocov_gtex_brain.R
Untracked: code/sim_results.R
Untracked: code/single_tau_star.R
Untracked: code/toeplitz_prec_cor_sim.R
Untracked: code/toeplitz_sim.R
Untracked: code/toeplitz_sim2.R
Untracked: code/toeplitz_sim_sparse.R
Untracked: data/Cor_pairwise_all_genes.rda
Untracked: data/Gene_Scores/
Untracked: data/Robocov_Box_all_genes.rda
Untracked: data/Robocov_Precision_all_genes.rda
Untracked: data/gene_names_GTEX_V6.txt
Untracked: data/housekeeping_genes.txt
Untracked: data/person_tissue_genes_voom.rda
Untracked: docs/figure/
Untracked: sim_code/
Unstaged changes:
Modified: .gitignore
Note that any generated files, e.g. HTML, png, CSS, etc., are not included in this status report because it is ok for generated content to have uncommitted changes.
library(glasso)
library(corpcor)
library(Matrix)
library(psych)
Warning: package 'psych' was built under R version 3.5.2
library(CVXR)
Attaching package: 'CVXR'
The following object is masked from 'package:psych':
logistic
The following object is masked from 'package:stats':
power
library(Robocov)
library(CorShrink)
library(ggplot2)
Warning: package 'ggplot2' was built under R version 3.5.2
Attaching package: 'ggplot2'
The following objects are masked from 'package:psych':
%+%, alpha
library(corrplot)
corrplot 0.84 loaded
banded_prec_sim = function(N, P){
diags <- list()
diags[[1]] <- rep(1, P)
diags[[2]] <- rep(-0.5, P)
Kinv <- bandSparse(P, k = -(0:1), diag = diags, symm = TRUE)
K <- solve(Kinv)
corSigma <- cov2cor(K)
data <- MASS::mvrnorm(N,rep(0,P),corSigma)
ll = list("dat" = data, "cor" = corSigma)
return(ll)
}
nloglik = function(data, cormat){
llik = 0
for(m in 1:nrow(data)){
idx = which(!is.na(data[m,]))
if(length(idx) > 2){
llik = llik + emdbook::dmvnorm(data[m, idx], rep(0, length(idx)), cormat[idx, idx], log = T)
}
}
return(-llik)
}
angle_norm = function(S, Sigma){
dist = 1 - (tr(as.matrix(cov2cor(S)%*%cov2cor(Sigma))))/(norm(cov2cor(S), type = "F")* norm(Sigma, type = "F"))
return(dist)
}
N=500
P=50
prop_missing = 0.25
corSigma = as.matrix(banded_prec_sim(N, P)$cor)
data = banded_prec_sim(N, P)$dat
####################### Turn some of the entries to NA ###################################
data_missing = t(apply(data, 1, function(x){
if(prop_missing > 0){
rand = sample(1:length(x), floor(prop_missing*length(x)), replace = F)
y = x
y[rand] = NA
return(y)
}else{
return(x)
}}))
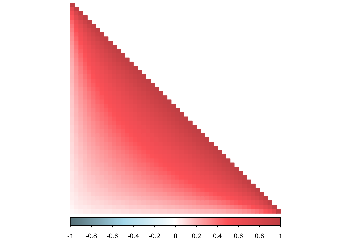
corrplot(corSigma, diag = TRUE,
col = colorRampPalette(c("lightblue4", "lightblue2", "white", "indianred1", "indianred3"))(200),
tl.pos = "n", tl.col = "black",
rect.col = "white",na.label.col = "white",
method = "color", type = "lower", tl.srt=45)

pcorSigma = -cov2cor(as.matrix(solve(corSigma)))
diag(pcorSigma) = 1
corrplot(pcorSigma, diag = TRUE,
col = colorRampPalette(c("lightblue4", "lightblue2", "white", "indianred1", "indianred3"))(200),
tl.pos = "n", tl.cex = 1.5, tl.col = "black",
rect.col = "white",na.label.col = "white",
method = "color", type = "lower", tl.srt=45)

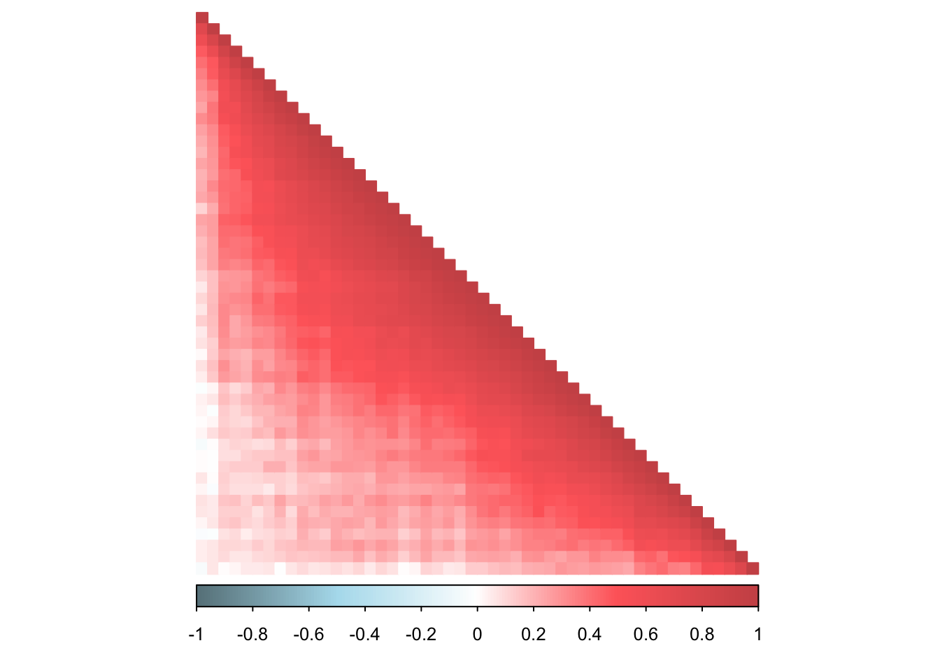
standard_cor = cor(data_missing, use = "pairwise.complete.obs")
corrplot(standard_cor, diag = TRUE,
col = colorRampPalette(c("lightblue4", "lightblue2", "white", "indianred1", "indianred3"))(200),
tl.pos = "n", tl.cex = 1.5, tl.col = "black",
rect.col = "white",na.label.col = "white",
method = "color", type = "lower", tl.srt=45)

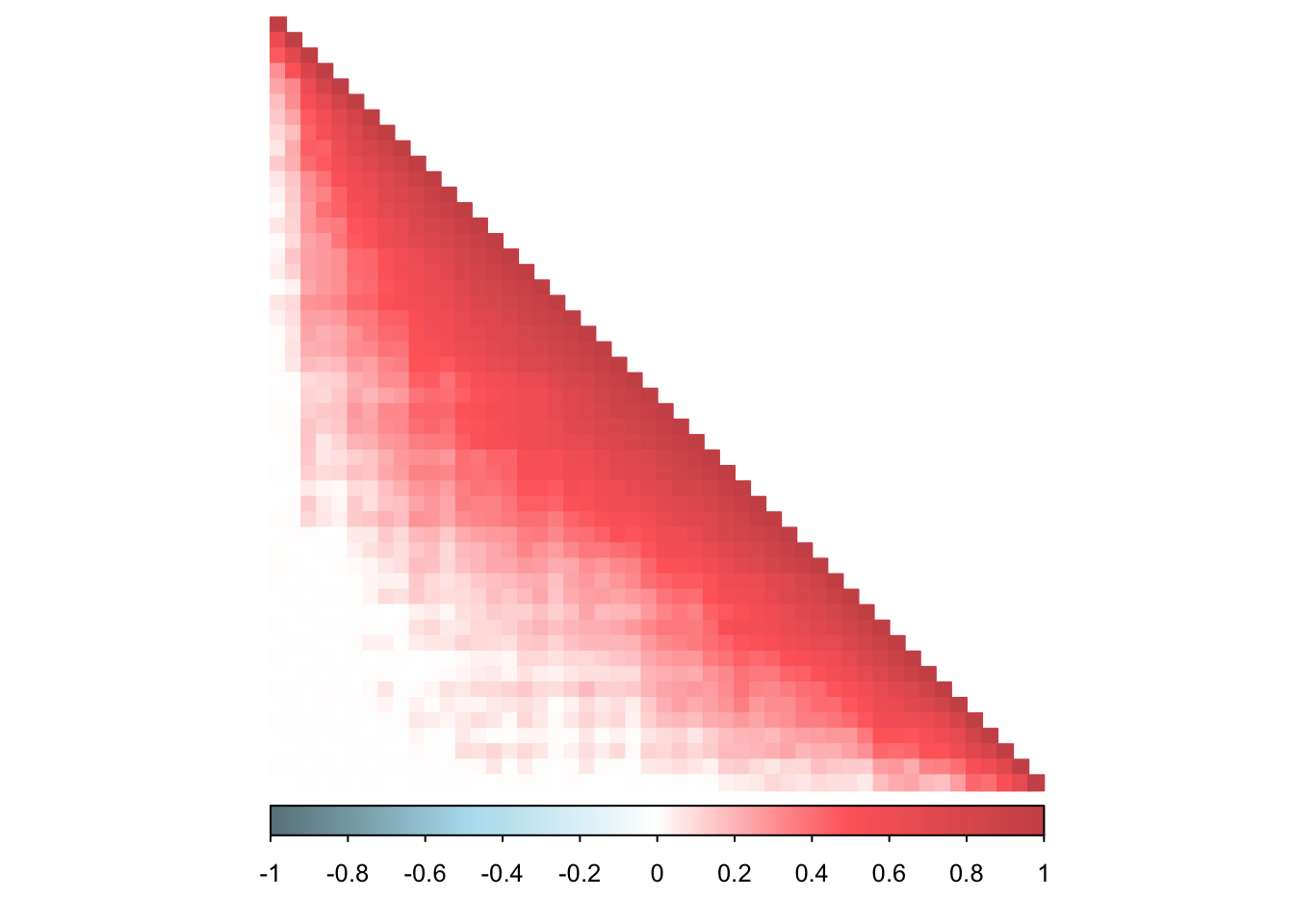
robocov_box_cor = Robocov_cor(data_with_missing = data_missing, loss = "lasso")
corrplot(robocov_box_cor, diag = TRUE,
col = colorRampPalette(c("lightblue4", "lightblue2", "white", "indianred1", "indianred3"))(200),
tl.pos = "n", tl.cex = 1.5, tl.col = "black",
rect.col = "white",na.label.col = "white",
method = "color", type = "lower", tl.srt=45)

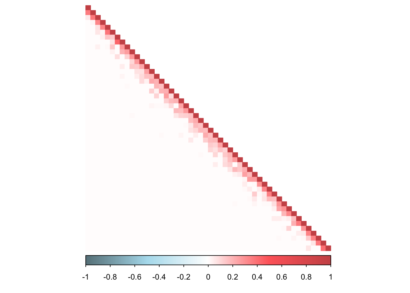
robo_prec = Robocov_precision(data_with_missing = data_missing, alpha = 0.1, lambda=1)
corrplot(robo_prec, diag = TRUE,
col = colorRampPalette(c("lightblue4", "lightblue2", "white", "indianred1", "indianred3"))(200),
tl.pos = "n", tl.cex = 1.5, tl.col = "black",
rect.col = "white",na.label.col = "white",
method = "color", type = "lower", tl.srt=45)

cov_sample_ML <- CorShrinkData(data_missing, sd_boot = FALSE,
ash.control = list())
corshrink_cor = cov2cor(cov_sample_ML$cor)
corrplot(corshrink_cor, diag = TRUE,
col = colorRampPalette(c("lightblue4", "lightblue2", "white", "indianred1", "indianred3"))(200),
tl.pos = "n", tl.cex = 1.5, tl.col = "black",
rect.col = "white",na.label.col = "white",
method = "color", type = "lower", tl.srt=45)

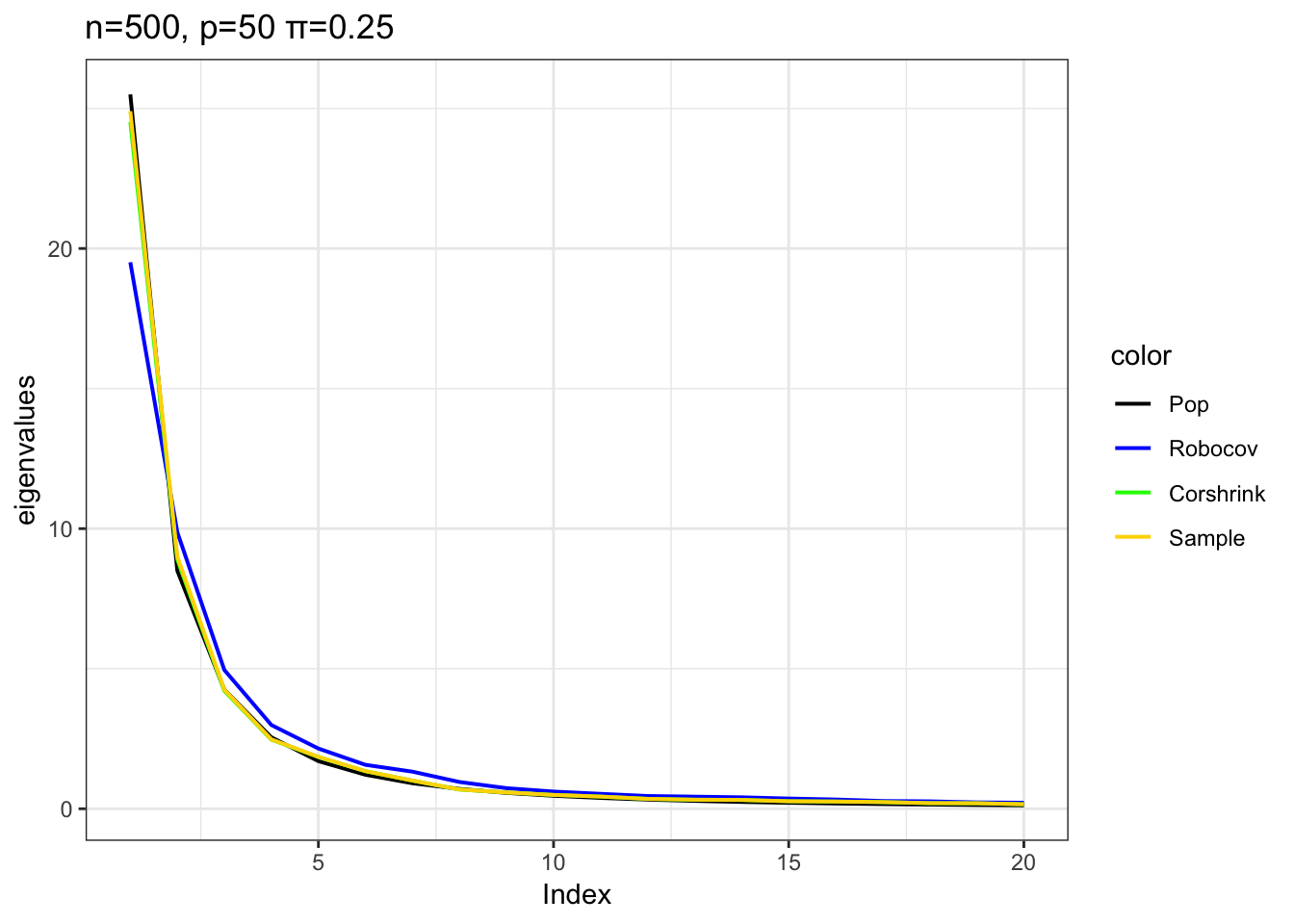
NUM=20
df = cbind(eigen(corSigma)$values[1:NUM], eigen(standard_cor)$values[1:NUM],
eigen(robocov_box_cor)$values[1:NUM], eigen(corshrink_cor)$values[1:NUM])
colnames(df) = c("Pop-corr", "Sample-Corr", "Robocov-Corr", "CorShrink")
df
Pop-corr Sample-Corr Robocov-Corr CorShrink
[1,] 25.5000000 24.9004541 19.5078745 24.5178502
[2,] 8.5000000 8.9987425 9.8740390 8.8991064
[3,] 4.2500000 4.2498613 4.9544810 4.2075595
[4,] 2.5500000 2.4760684 2.9898691 2.4658236
[5,] 1.7000000 1.8546298 2.1500979 1.8463956
[6,] 1.2142857 1.3430415 1.5686767 1.3414157
[7,] 0.9107143 1.0061640 1.3243405 1.0059649
[8,] 0.7083333 0.6876399 0.9554003 0.6852039
[9,] 0.5666667 0.5825276 0.7351148 0.5837400
[10,] 0.4636364 0.4943548 0.6139360 0.4954514
[11,] 0.3863636 0.4349342 0.5333996 0.4343129
[12,] 0.3269231 0.3541334 0.4553435 0.3543637
[13,] 0.2802198 0.3238786 0.4315094 0.3232409
[14,] 0.2428571 0.3156612 0.4086670 0.3153196
[15,] 0.2125000 0.2681948 0.3647196 0.2694940
[16,] 0.1875000 0.2580605 0.3298700 0.2592631
[17,] 0.1666667 0.2388775 0.2771693 0.2376500
[18,] 0.1491228 0.2016679 0.2645459 0.2020885
[19,] 0.1342105 0.1971960 0.2271823 0.1974092
[20,] 0.1214286 0.1619391 0.2148577 0.1625495
eigs.df <- data.frame ("x" = rep(1:NUM, 4),
"y" = c(df[,1], df[,2], df[,3], df[,4]),
"color" = factor(c(rep("Pop", NUM),
rep("Sample", NUM),
rep("Robocov", NUM),
rep("Corshrink", NUM)),
levels = c("Pop", "Robocov", "Corshrink", "Sample")))
p <- ggplot(eigs.df, aes(x=x, y=y, colour=color, linetype = color)) + geom_line(lty = 1, lwd = 0.7) +
scale_linetype_manual(values = c(rep("solid", 4), rep("dashed", 1))) +
scale_colour_manual(values=c("#000000", "blue", "green", "gold",
"red", "#0072B2", "#CC79A7", "#F0E442")) +
ggtitle(paste0("n=", N, ", p=", P, " \u03C0", "=", prop_missing)) + xlab("Index") + ylab("eigenvalues")+
theme_bw()
p

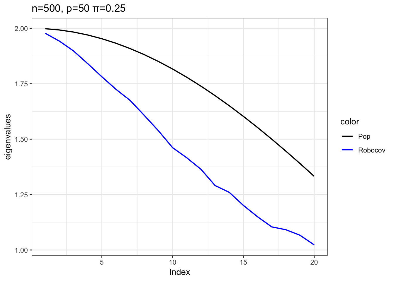
NUM=20
df = cbind(eigen(pcorSigma)$values[1:NUM], eigen(robo_prec)$values[1:NUM])
colnames(df) = c("Pop", "Robocov")
df
Pop Robocov
[1,] 1.998103 1.977503
[2,] 1.992421 1.942069
[3,] 1.982973 1.897682
[4,] 1.969797 1.840530
[5,] 1.952942 1.781324
[6,] 1.932472 1.724520
[7,] 1.908465 1.674409
[8,] 1.881012 1.606774
[9,] 1.850217 1.537470
[10,] 1.816197 1.461318
[11,] 1.779081 1.415708
[12,] 1.739009 1.364062
[13,] 1.696134 1.290637
[14,] 1.650618 1.260008
[15,] 1.602635 1.200976
[16,] 1.552365 1.149770
[17,] 1.500000 1.104155
[18,] 1.445738 1.091344
[19,] 1.389786 1.066381
[20,] 1.332355 1.022802
eigs.df <- data.frame ("x" = rep(1:NUM, 4),
"y" = c(df[,1], df[,2]),
"color" = factor(c(rep("Pop", NUM),
rep("Robocov", NUM)),
levels = c("Pop", "Robocov")))
p <- ggplot(eigs.df, aes(x=x, y=y, colour=color, linetype = color)) + geom_line(lty = 1, lwd = 0.7) +
scale_linetype_manual(values = c(rep("solid", 4), rep("dashed", 1))) +
scale_colour_manual(values=c("#000000", "blue", "green", "gold",
"red", "#0072B2", "#CC79A7", "#F0E442")) +
ggtitle(paste0("n=", N, ", p=", P, " \u03C0", "=", prop_missing)) + xlab("Index") + ylab("eigenvalues")+
theme_bw()
p

sessionInfo()
R version 3.5.1 (2018-07-02)
Platform: x86_64-apple-darwin15.6.0 (64-bit)
Running under: macOS High Sierra 10.13.6
Matrix products: default
BLAS: /Library/Frameworks/R.framework/Versions/3.5/Resources/lib/libRblas.0.dylib
LAPACK: /Library/Frameworks/R.framework/Versions/3.5/Resources/lib/libRlapack.dylib
locale:
[1] en_US.UTF-8/en_US.UTF-8/en_US.UTF-8/C/en_US.UTF-8/en_US.UTF-8
attached base packages:
[1] stats graphics grDevices utils datasets methods base
other attached packages:
[1] corrplot_0.84 ggplot2_3.1.1 CorShrink_0.1-6 Robocov_0.1-6
[5] CVXR_0.99-2 psych_1.8.12 Matrix_1.2-14 corpcor_1.6.9
[9] glasso_1.10
loaded via a namespace (and not attached):
[1] tidyselect_0.2.5 purrr_0.3.2 ashr_2.2-38
[4] reshape2_1.4.3 lattice_0.20-35 colorspace_1.4-1
[7] htmltools_0.3.6 yaml_2.2.0 gmp_0.5-13.2
[10] rlang_0.4.2 pillar_1.3.1 R.oo_1.22.0
[13] mixsqp_0.1-97 withr_2.1.2 glue_1.3.1
[16] foreign_0.8-70 Rmpfr_0.7-1 R.utils_2.7.0
[19] bit64_0.9-7 scs_1.1-1 foreach_1.4.4
[22] plyr_1.8.4 stringr_1.4.0 munsell_0.5.0
[25] gtable_0.3.0 workflowr_1.1.1 R.methodsS3_1.7.1
[28] codetools_0.2-15 evaluate_0.12 labeling_0.3
[31] knitr_1.20 doParallel_1.0.14 pscl_1.5.2
[34] parallel_3.5.1 Rcpp_1.0.1 backports_1.1.4
[37] scales_1.0.0 truncnorm_1.0-8 bit_1.1-14
[40] gridExtra_2.3 mnormt_1.5-5 digest_0.6.19
[43] stringi_1.4.3 dplyr_0.8.0.1 grid_3.5.1
[46] rprojroot_1.3-2 ECOSolveR_0.4 tools_3.5.1
[49] magrittr_1.5 tibble_2.1.1 lazyeval_0.2.2
[52] glmnet_2.0-18 pkgconfig_2.0.2 crayon_1.3.4
[55] whisker_0.3-2 MASS_7.3-50 SQUAREM_2017.10-1
[58] assertthat_0.2.1 rmarkdown_1.10 iterators_1.0.10
[61] R6_2.4.0 nlme_3.1-137 git2r_0.23.0
[64] compiler_3.5.1
This reproducible R Markdown analysis was created with workflowr 1.1.1