Last updated: 2017-05-16
Code version: 2ea685c
We are using a regularization term on \(w\) which is
\[ \sum\limits_{l = 1}^L\lambda_l\left|w_l\right| \ , \] where
\[ \lambda_l = \begin{cases} 0 & l \text{ is odd;} \\ \lambda / \rho^{l/2}, \ \ \ \ \lambda >0, \ \rho\in\left(0, 1\right) & l \text{ is even.} \end{cases} \]
This regularization is meant to tackle multiple issues at once, including to restrict the number of Gaussian derivatives, to prevent overfitting, to stop the algorithm going crazy and unstable, and to generate non-negative empirical densities of the correlated null.
We are not regularizing the odd order coefficients because they are generally small but non-negligible. Furthermore, unlike the even order ones, we don’t have a clear idea how \(\text{var}\left(W_l^s\right) = \bar{\rho_{ij}^l}\) roughly decays with respect to \(l\).
There are three tuning parameters in this regularization scheme, \(L\), the highest order of Gaussian derivative to fit, \(\lambda\), a general (global) regularization parameter, and \(\rho\), a specific (local) shrinkage parameter to control the decaying rate of \(w_l\). We are setting \(L = 10\) and \(\rho = 0.5\), and try different choices of \(\lambda\).
L = 10
rho = 0.5
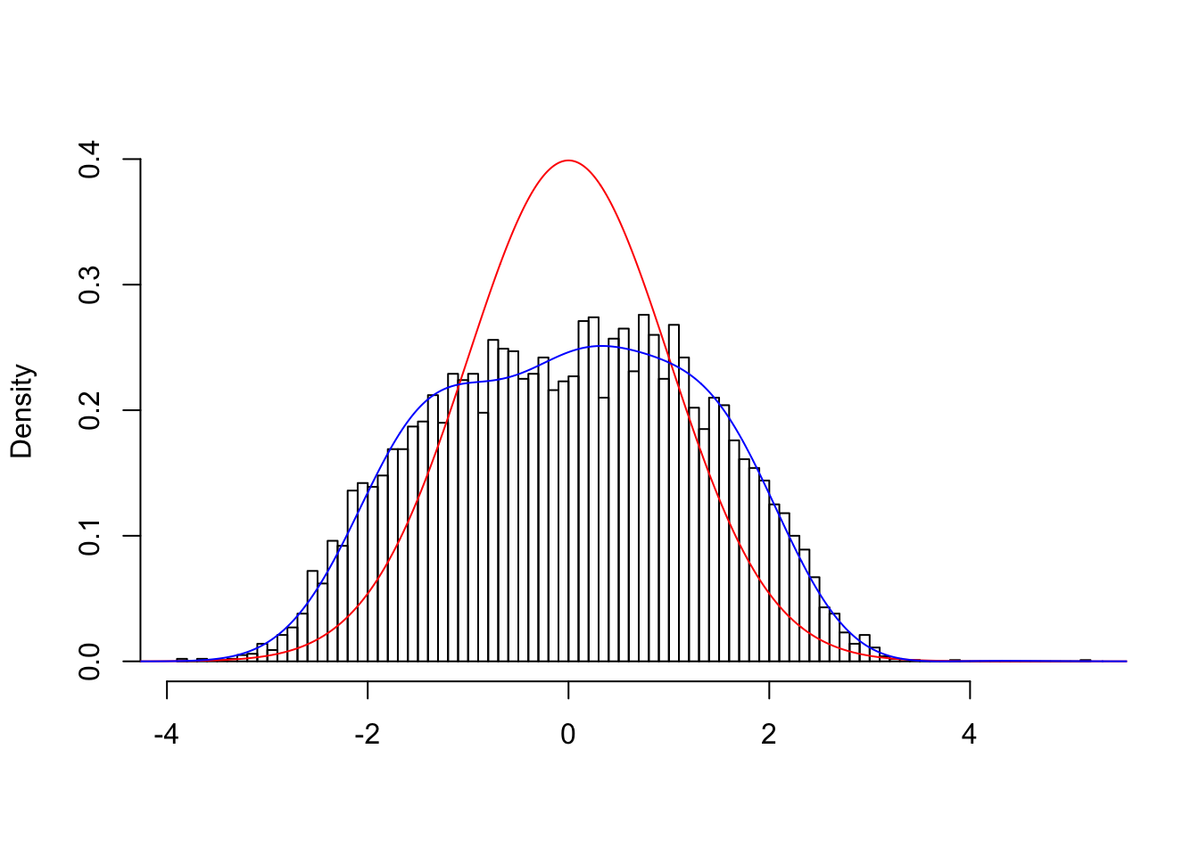
We are using four different kinds of data sets of correlated nulls simulated from the real GTEx/Liver data. The first, called “typical,” are data sets well studied and documented for being fitted by Gaussian derivatives. The second, called “hostile,” are data sets that are very unfriendly to both BH’s FDR-controlling procedure and ASH in terms of its estimated \(\hat\pi_0\). The third, called “friendly,” on the contrary, are data sets that are very friendly to both BH and ASH, whose empirical distributions are yet not necessarily close to \(N\left(0, 1\right)\). Finally, the fourth, called “iid,” are independent random \(N\left(0, 1\right)\) samples.
The hope is for all four data sets, this regularization scheme could automatically reach a variety of goals and give a sufficiently good fit.
The results of these data sets can be compared with previous documentation with known optimal Gaussian derivative orders, such as here, here, and here.
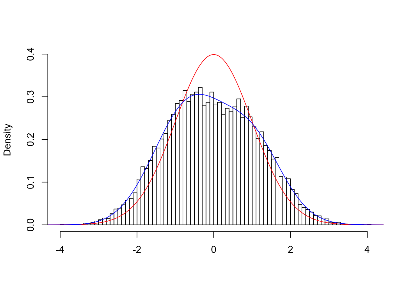
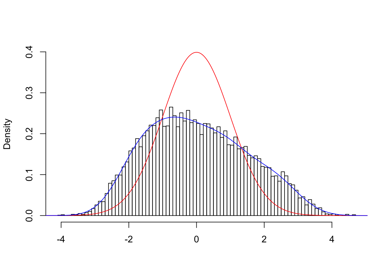
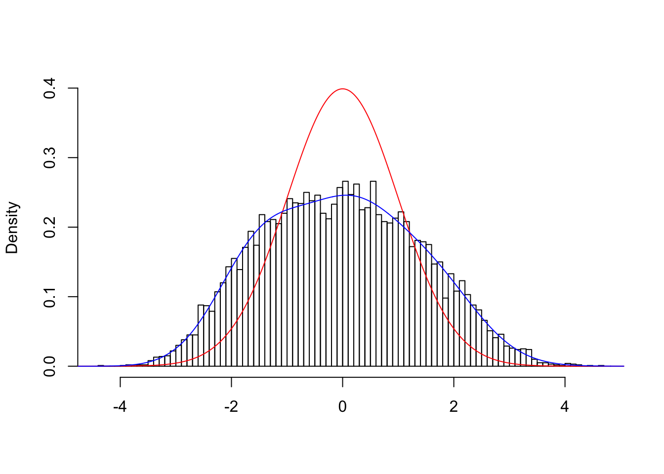
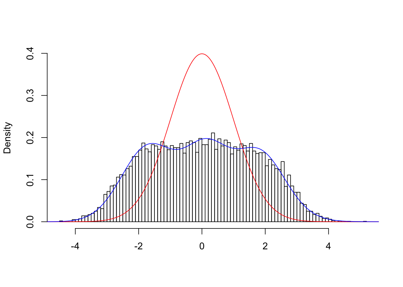
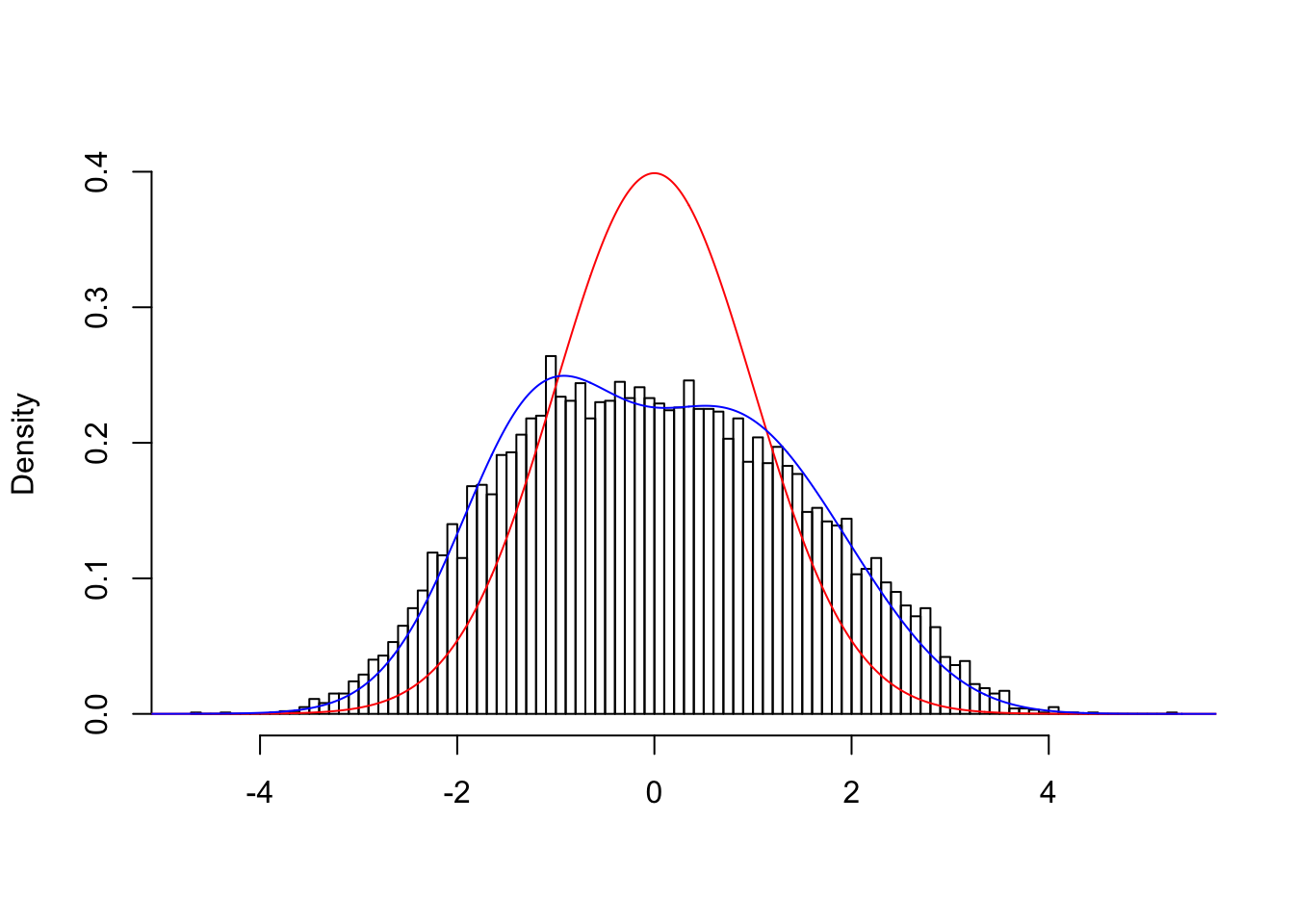
CorNullPlot("typical", L, lambda = 0, rho)
Number of False Discoveries by BH at FDR = 0.05: 0 
Number of False Discoveries by ASH at lfsr = 0.05: 3 
pihat0 estimated by ASH: 0.184423 
Unnormalized w:
0 : 1 ; 1 : -0.0358645746922219 ; 2 : 0.196863594846729 ; 3 : 0.00997486072754378 ; 4 : -0.0244265081565814 ; 5 : 0.000298521020828936 ; 6 : -0.00289686959704202 ; 7 : 0.000227258831584183 ; 8 : -0.000684282416825896 ; 9 : -8.21789726780818e-06 ; 10 : -3.3953875566361e-05 ; 
Normalized w:
0 : 1 ; 1 : -0.0358645746922219 ; 2 : 0.278407165769766 ; 3 : 0.0244333190378092 ; 4 : -0.119664962363111 ; 5 : 0.00327013393994956 ; 6 : -0.0777311680912606 ; 7 : 0.0161337765487923 ; 8 : -0.137402818804405 ; 9 : -0.00495042202521986 ; 10 : -0.064680127772705 ; 

Number of False Discoveries by BH at FDR = 0.05: 489 
Number of False Discoveries by ASH at lfsr = 0.05: 1446 
pihat0 estimated by ASH: 0.1522796 
Unnormalized w:
0 : 1 ; 1 : 0.0345501445384415 ; 2 : 0.733251674198138 ; 3 : -0.151188207900136 ; 4 : 0.185424312479517 ; 5 : -0.0533305072968751 ; 6 : 0.0211293095698867 ; 7 : -0.00647923650278792 ; 8 : 0.000823585128891623 ; 9 : -0.00028582227222612 ; 10 : -2.52784009252051e-05 ; 
Normalized w:
0 : 1 ; 1 : 0.0345501445384415 ; 2 : 1.03697446228378 ; 3 : -0.370333964481153 ; 4 : 0.908389902962399 ; 5 : -0.584206436993847 ; 6 : 0.566958870190842 ; 7 : -0.459980161008776 ; 8 : 0.165374581389968 ; 9 : -0.172177970302609 ; 10 : -0.0481538609204241 ; 

Number of False Discoveries by BH at FDR = 0.05: 639 
Number of False Discoveries by ASH at lfsr = 0.05: 2300 
pihat0 estimated by ASH: 0.04750946 
Unnormalized w:
0 : 1 ; 1 : 0.0227244539615043 ; 2 : 0.92101434792072 ; 3 : 0.0222103145256307 ; 4 : 0.175694879344268 ; 5 : -0.0134165085467778 ; 6 : 0.00392982154182872 ; 7 : -0.00480255115990118 ; 8 : -0.000586133715906366 ; 9 : -0.000291508028046953 ; 10 : 2.65975448800262e-06 ; 
Normalized w:
0 : 1 ; 1 : 0.0227244539615043 ; 2 : 1.30251098196969 ; 3 : 0.0544039376145207 ; 4 : 0.860725609626624 ; 5 : -0.146970487480621 ; 6 : 0.105448177283665 ; 7 : -0.340947309892716 ; 8 : -0.117694716072657 ; 9 : -0.175603042426075 ; 10 : 0.00506667522509486 ; 

Number of False Discoveries by BH at FDR = 0.05: 1 
Number of False Discoveries by ASH at lfsr = 0.05: 0 
pihat0 estimated by ASH: 0.9998824 
Unnormalized w:
0 : 1 ; 1 : 948001617.513726 ; 2 : -1852913923.39639 ; 3 : 2388146729.0879 ; 4 : -1942466863.08905 ; 5 : 1219931877.00972 ; 6 : -554762623.066314 ; 7 : 190275605.485957 ; 8 : -51698609.2012088 ; 9 : 8514828.56300786 ; 10 : -1308353.32230037 ; 
Normalized w:
0 : 1 ; 1 : 948001617.513726 ; 2 : -2620416000.37712 ; 3 : 5849740917.16201 ; 4 : -9516105313.66569 ; 5 : 13363684153.1569 ; 6 : -14885843238.6285 ; 7 : 13508227953.9901 ; 8 : -10380998339.054 ; 9 : 5129292017.85067 ; 10 : -2492335812.82459 ; 

Number of False Discoveries by BH at FDR = 0.05: 1 
Number of False Discoveries by ASH at lfsr = 0.05: 357 
pihat0 estimated by ASH: 0.07619716 
Unnormalized w:
0 : 1 ; 1 : 0.00386042091758454 ; 2 : 0.395233653180317 ; 3 : -0.0177592602991958 ; 4 : 0.0191478560140696 ; 5 : -0.00364437632299771 ; 6 : -0.00288104662639495 ; 7 : -0.000337256191165567 ; 8 : -0.000212164374593046 ; 9 : -4.66643453550456e-05 ; 10 : 1.37192624335069e-06 ; 
Normalized w:
0 : 1 ; 1 : 0.00386042091758454 ; 2 : 0.558944792633868 ; 3 : -0.0435011259422965 ; 4 : 0.0938049538055052 ; 5 : -0.0399221424028716 ; 6 : -0.0773065932355867 ; 7 : -0.0239428144113575 ; 8 : -0.0426022683063849 ; 9 : -0.0281103785445223 ; 10 : 0.00261343847306088 ; 

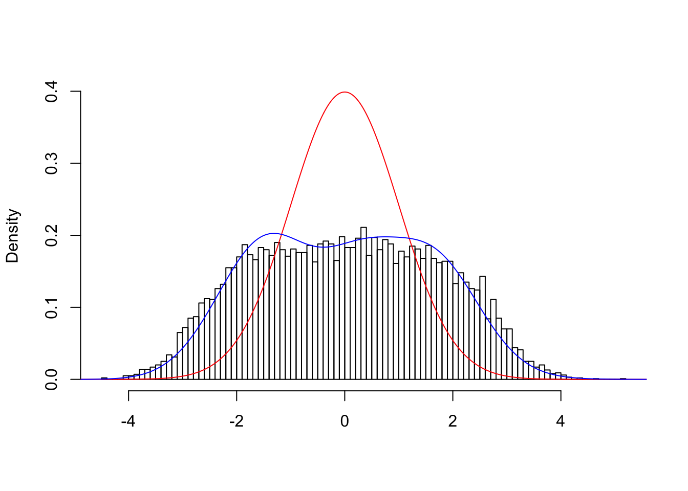
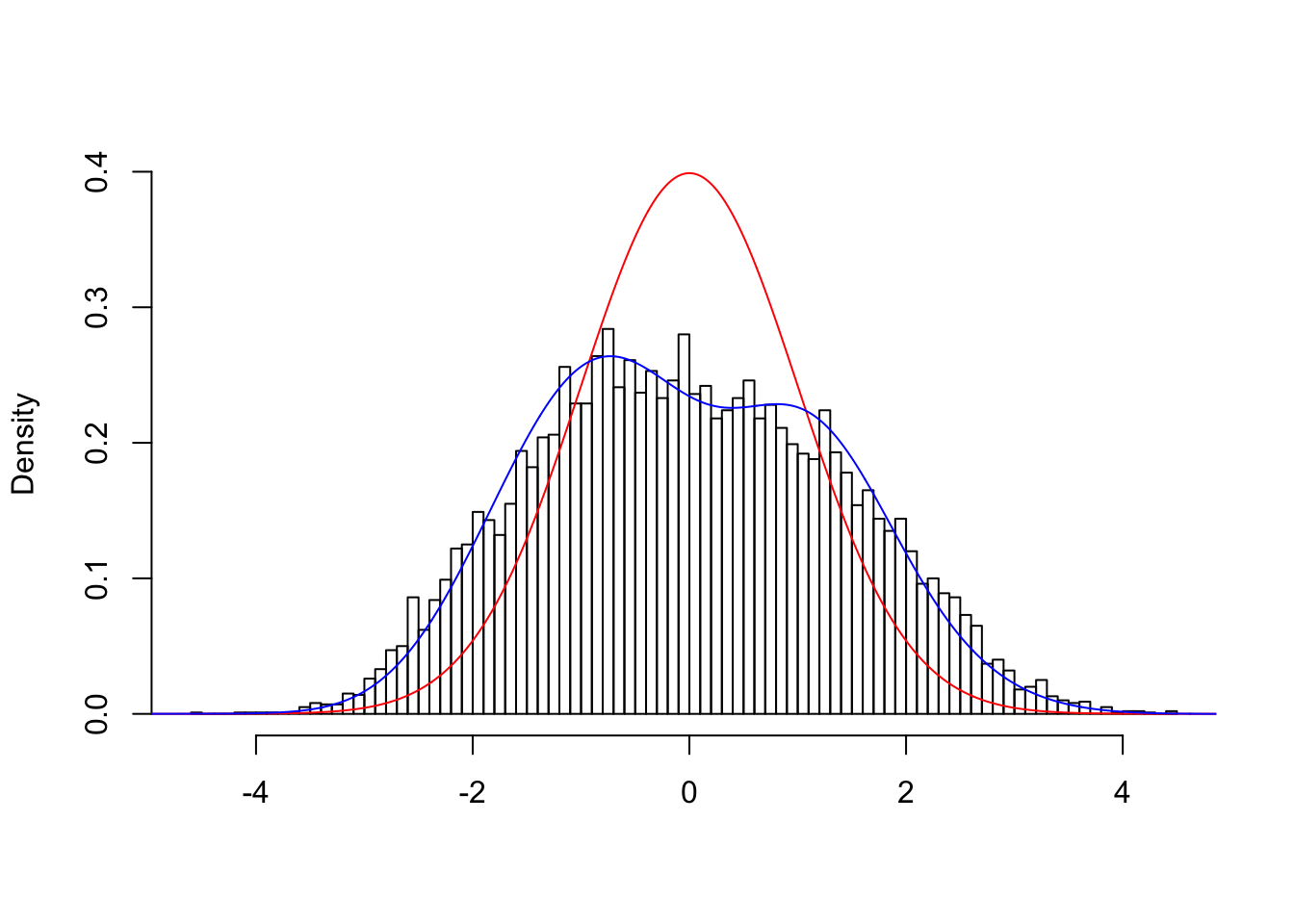
CorNullPlot("typical", L, lambda = 1, rho)
Number of False Discoveries by BH at FDR = 0.05: 0 
Number of False Discoveries by ASH at lfsr = 0.05: 3 
pihat0 estimated by ASH: 0.184423 
Unnormalized w:
0 : 1 ; 1 : -0.0360764946561849 ; 2 : 0.198386768132035 ; 3 : 0.00901395541835672 ; 4 : -0.0201370500252101 ; 5 : -0.000550122547300102 ; 6 : -0.000243659125003317 ; 7 : -1.92186474132937e-05 ; 8 : -0.000125953061368301 ; 9 : -2.93811804138163e-05 ; 10 : 1.51034667667792e-10 ; 
Normalized w:
0 : 1 ; 1 : -0.0360764946561849 ; 2 : 0.28056125808769 ; 3 : 0.0220795913391696 ; 4 : -0.0986509949733276 ; 5 : -0.00602629057096938 ; 6 : -0.00653806040214643 ; 7 : -0.00136438861704368 ; 8 : -0.0252911739999481 ; 9 : -0.0176990826129307 ; 10 : 2.87712122398752e-07 ; 

Number of False Discoveries by BH at FDR = 0.05: 489 
Number of False Discoveries by ASH at lfsr = 0.05: 1446 
pihat0 estimated by ASH: 0.1522796 
Unnormalized w:
0 : 1 ; 1 : 0.0382720564222799 ; 2 : 0.723957047593695 ; 3 : -0.141261297887049 ; 4 : 0.17378916477765 ; 5 : -0.0472968968741243 ; 6 : 0.0173650746067691 ; 7 : -0.00532305271510779 ; 8 : 0.000511710551126635 ; 9 : -0.000219072768393111 ; 10 : -2.31826988482601e-05 ; 
Normalized w:
0 : 1 ; 1 : 0.0382720564222799 ; 2 : 1.02382987528259 ; 3 : -0.346018100226566 ; 4 : 0.851389553059418 ; 5 : -0.518111546359069 ; 6 : 0.465953847061092 ; 7 : -0.377899254626673 ; 8 : 0.10275066318801 ; 9 : -0.131968388316005 ; 10 : -0.0441616722276958 ; 

Number of False Discoveries by BH at FDR = 0.05: 639 
Number of False Discoveries by ASH at lfsr = 0.05: 2300 
pihat0 estimated by ASH: 0.04750946 
Unnormalized w:
0 : 1 ; 1 : 0.0223556913438548 ; 2 : 0.916740955025879 ; 3 : 0.0218891094396244 ; 4 : 0.172881230445589 ; 5 : -0.0134617737282905 ; 6 : 0.00376825719933721 ; 7 : -0.00480328049020991 ; 8 : -0.000564405807267297 ; 9 : -0.000291745094113606 ; 10 : 8.09167312092846e-10 ; 
Normalized w:
0 : 1 ; 1 : 0.0223556913438548 ; 2 : 1.29646749178046 ; 3 : 0.0536171490510185 ; 4 : 0.846941601392408 ; 5 : -0.147466342700302 ; 6 : 0.101112951053052 ; 7 : -0.340999087208252 ; 8 : -0.113331786644218 ; 9 : -0.175745849891238 ; 10 : 1.54141594332499e-06 ; 

Number of False Discoveries by BH at FDR = 0.05: 1 
Number of False Discoveries by ASH at lfsr = 0.05: 0 
pihat0 estimated by ASH: 0.9998824 
Unnormalized w:
0 : 1 ; 1 : 18.0701102380429 ; 2 : -36.0134906763067 ; 3 : 45.1561454250037 ; 4 : -37.2608396643896 ; 5 : 23.0978908836177 ; 6 : -10.5550014881213 ; 7 : 3.62691359800924 ; 8 : -0.968975075928181 ; 9 : 0.164546200480334 ; 10 : -0.0232098025643446 ; 
Normalized w:
0 : 1 ; 1 : 18.0701102380429 ; 2 : -50.9307669428299 ; 3 : 110.609515042172 ; 4 : -182.540089130822 ; 5 : 253.024717355007 ; 6 : -283.220409960608 ; 7 : 257.485322546778 ; 8 : -194.568651056863 ; 9 : 99.1218444911693 ; 10 : -44.2133032061989 ; 

Number of False Discoveries by BH at FDR = 0.05: 1 
Number of False Discoveries by ASH at lfsr = 0.05: 357 
pihat0 estimated by ASH: 0.07619716 
Unnormalized w:
0 : 1 ; 1 : 0.00370167318278368 ; 2 : 0.39411523441055 ; 3 : -0.0180828275775568 ; 4 : 0.0194176203907137 ; 5 : -0.00375358465692172 ; 6 : -0.00227753645456231 ; 7 : -0.00032592434598118 ; 8 : -0.000130598234701831 ; 9 : -4.35362529225419e-05 ; 10 : 3.57929373928491e-09 ; 
Normalized w:
0 : 1 ; 1 : 0.00370167318278368 ; 2 : 0.557363109641251 ; 3 : -0.0442937006717421 ; 4 : 0.0951265239526212 ; 5 : -0.0411184597620263 ; 6 : -0.0611127160036223 ; 7 : -0.0231383332089507 ; 8 : -0.0262239174026249 ; 9 : -0.0262260306182651 ; 10 : 6.81834319444681e-06 ; 

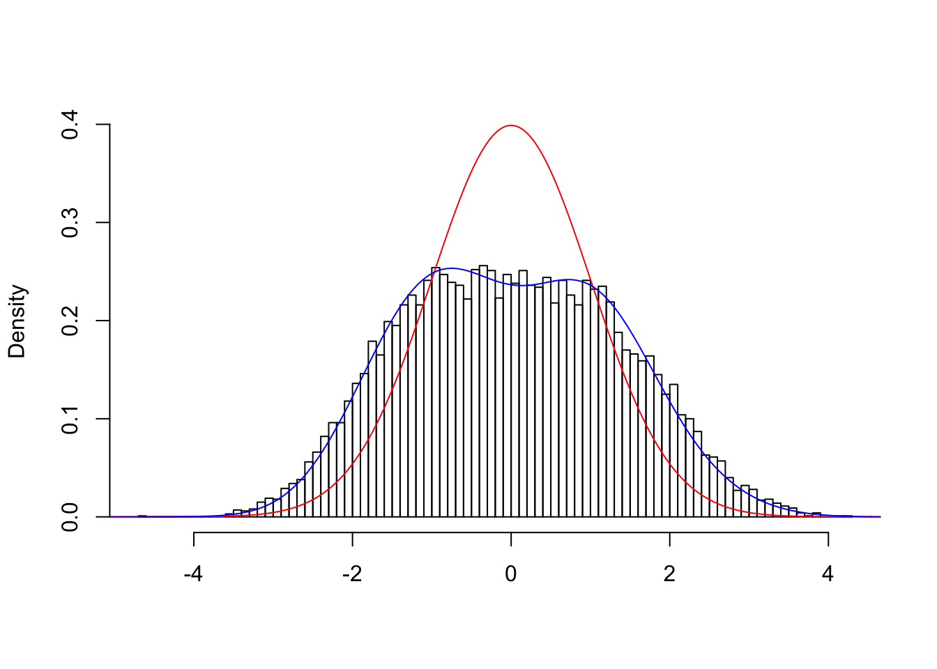
CorNullPlot("typical", L, lambda = 10, rho)
Number of False Discoveries by BH at FDR = 0.05: 0 
Number of False Discoveries by ASH at lfsr = 0.05: 3 
pihat0 estimated by ASH: 0.184423 
Unnormalized w:
0 : 1 ; 1 : -0.0360231032814232 ; 2 : 0.198004631503733 ; 3 : 0.00848396367266838 ; 4 : -0.0192673173429187 ; 5 : -0.000913693546826654 ; 6 : -6.98930940597347e-10 ; 7 : -0.00013786898239914 ; 8 : -1.4550127334419e-09 ; 9 : -4.03039794052092e-05 ; 10 : 3.16144550026949e-11 ; 
Normalized w:
0 : 1 ; 1 : -0.0360231032814232 ; 2 : 0.280020835285267 ; 3 : 0.0207813819943463 ; 4 : -0.0943901924048558 ; 5 : -0.0100090113248772 ; 6 : -1.87542851370424e-08 ; 7 : -0.00978772679385683 ; 8 : -2.92164238120541e-07 ; 9 : -0.0242789245045857 ; 10 : 6.02236697558202e-08 ; 

Number of False Discoveries by BH at FDR = 0.05: 489 
Number of False Discoveries by ASH at lfsr = 0.05: 1446 
pihat0 estimated by ASH: 0.1522796 
Unnormalized w:
0 : 1 ; 1 : 0.0504759960297731 ; 2 : 0.686491721129383 ; 3 : -0.111934208775094 ; 4 : 0.133707257997524 ; 5 : -0.0309742814883289 ; 6 : 0.00706330717764512 ; 7 : -0.00238881538932786 ; 8 : 1.14874587282051e-10 ; 9 : -5.83139706773415e-05 ; 10 : -3.37001119646057e-11 ; 
Normalized w:
0 : 1 ; 1 : 0.0504759960297731 ; 2 : 0.970845902478022 ; 3 : -0.274181696261143 ; 4 : 0.655029114001198 ; 5 : -0.339306253473448 ; 6 : 0.18952841994212 ; 7 : -0.169589069164318 ; 8 : 2.3066634058438e-08 ; 9 : -0.0351280571430325 ; 10 : -6.41967230976329e-08 ; 

Number of False Discoveries by BH at FDR = 0.05: 639 
Number of False Discoveries by ASH at lfsr = 0.05: 2300 
pihat0 estimated by ASH: 0.04750946 
Unnormalized w:
0 : 1 ; 1 : 0.0194979034611927 ; 2 : 0.881399833370166 ; 3 : 0.0202952891320483 ; 4 : 0.149606345019525 ; 5 : -0.0125010098851659 ; 6 : 0.00328865844826621 ; 7 : -0.00441151119171934 ; 8 : -7.86344085887155e-05 ; 9 : -0.000263759546136583 ; 10 : 4.02706012758681e-11 ; 
Normalized w:
0 : 1 ; 1 : 0.0194979034611927 ; 2 : 1.24648759822547 ; 3 : 0.0497131025557711 ; 4 : 0.732918415161216 ; 5 : -0.136941702114008 ; 6 : 0.0882439661412266 ; 7 : -0.313186226090982 ; 8 : -0.0157896639303183 ; 9 : -0.15888748958586 ; 10 : 7.6713117208551e-08 ; 

Number of False Discoveries by BH at FDR = 0.05: 1 
Number of False Discoveries by ASH at lfsr = 0.05: 0 
pihat0 estimated by ASH: 0.9998824 
Unnormalized w:
0 : 1 ; 1 : 0.157079819472207 ; 2 : -0.176247923530239 ; 3 : 0.259270042791677 ; 4 : -0.0303625113757191 ; 5 : 0.127659806187516 ; 6 : -0.00915615359204601 ; 7 : 0.0223863800659267 ; 8 : -6.59829790247414e-10 ; 9 : 0.00116297535962442 ; 10 : 1.6560385410784e-05 ; 
Normalized w:
0 : 1 ; 1 : 0.157079819472207 ; 2 : -0.24925220379656 ; 3 : 0.635079310429168 ; 4 : -0.148745320359923 ; 5 : 1.3984431107128 ; 6 : -0.245685382130925 ; 7 : 1.58927532629776 ; 8 : -1.3249277035593e-07 ; 9 : 0.700570796574129 ; 10 : 0.031546556216868 ; 

Number of False Discoveries by BH at FDR = 0.05: 1 
Number of False Discoveries by ASH at lfsr = 0.05: 357 
pihat0 estimated by ASH: 0.07619716 
Unnormalized w:
0 : 1 ; 1 : 0.0037421572469342 ; 2 : 0.388630237002326 ; 3 : -0.0184459635481736 ; 4 : 0.0207870740897271 ; 5 : -0.0037246892167014 ; 6 : -0.000505318351905671 ; 7 : -0.00023837133681814 ; 8 : 1.80694742300713e-10 ; 9 : -3.21365453502741e-05 ; 10 : 8.51227164805379e-12 ; 
Normalized w:
0 : 1 ; 1 : 0.0037421572469342 ; 2 : 0.54960615191696 ; 3 : -0.0451831985070036 ; 4 : 0.101835449530521 ; 5 : -0.0408019260736721 ; 6 : -0.0135591142216709 ; 7 : -0.0169226861594427 ; 8 : 3.62832162930918e-08 ; 9 : -0.0193589012775412 ; 10 : 1.62153747885429e-08 ; 

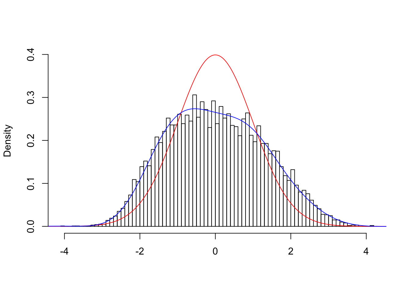
CorNullPlot("typical", L, lambda = 100, rho)
Number of False Discoveries by BH at FDR = 0.05: 0 
Number of False Discoveries by ASH at lfsr = 0.05: 3 
pihat0 estimated by ASH: 0.184423 
Unnormalized w:
0 : 1 ; 1 : -0.0339029123785526 ; 2 : 0.191348166480557 ; 3 : 0.0110728235529016 ; 4 : -0.00672709448200233 ; 5 : 0.000170545146738018 ; 6 : 1.6210790987194e-10 ; 7 : -2.57099814035759e-05 ; 8 : -3.73974432587683e-12 ; 9 : -4.34050545775016e-05 ; 10 : 9.55207011029823e-14 ; 
Normalized w:
0 : 1 ; 1 : -0.0339029123785526 ; 2 : 0.270607172172028 ; 3 : 0.0271227677164805 ; 4 : -0.0329558978647961 ; 5 : 0.00186822847882882 ; 6 : 4.3498116739688e-09 ; 7 : -0.00182522761446675 ; 8 : -7.50934700860504e-10 ; 9 : -0.0261469973624583 ; 10 : 1.81961294527458e-10 ; 

Number of False Discoveries by BH at FDR = 0.05: 489 
Number of False Discoveries by ASH at lfsr = 0.05: 1446 
pihat0 estimated by ASH: 0.1522796 
Unnormalized w:
0 : 1 ; 1 : 0.0762627046050676 ; 2 : 0.572325279030854 ; 3 : -0.0742295791781891 ; 4 : 0.0658408653406101 ; 5 : -0.016034236226993 ; 6 : 3.27433486078147e-09 ; 7 : -0.000630588723767359 ; 8 : -5.65549557412152e-11 ; 9 : -1.3162188080067e-05 ; 10 : -2.96109552393859e-12 ; 
Normalized w:
0 : 1 ; 1 : 0.0762627046050676 ; 2 : 0.809390171694399 ; 3 : -0.181824592808086 ; 4 : 0.322553048615586 ; 5 : -0.175646257477812 ; 6 : 8.78596239576562e-08 ; 7 : -0.0447673584015679 ; 8 : -1.13561449850589e-08 ; 9 : -0.00792883917238705 ; 10 : -5.64071210254656e-09 ; 

Number of False Discoveries by BH at FDR = 0.05: 639 
Number of False Discoveries by ASH at lfsr = 0.05: 2300 
pihat0 estimated by ASH: 0.04750946 
Unnormalized w:
0 : 1 ; 1 : 0.0132006489023589 ; 2 : 0.752373085029163 ; 3 : 0.0203345251933944 ; 4 : 0.0867415022867811 ; 5 : -0.00760820428774983 ; 6 : -1.10494922428467e-09 ; 7 : -0.00294317971105688 ; 8 : -1.58067898541077e-11 ; 9 : -0.000164456475629658 ; 10 : 2.12731019116624e-13 ; 
Normalized w:
0 : 1 ; 1 : 0.0132006489023589 ; 2 : 1.06401622081273 ; 3 : 0.0498092108855858 ; 4 : 0.424944840250148 ; 5 : -0.0833437022101621 ; 6 : -2.96488989262341e-08 ; 7 : -0.208945031839351 ; 8 : -3.17397821250152e-09 ; 9 : -0.0990677946700876 ; 10 : 4.05240028366978e-10 ; 

Number of False Discoveries by BH at FDR = 0.05: 1 
Number of False Discoveries by ASH at lfsr = 0.05: 0 
pihat0 estimated by ASH: 0.9998824 
Unnormalized w:
0 : 1 ; 1 : 0.108378799022329 ; 2 : -0.118544204689578 ; 3 : 0.149535650571497 ; 4 : 1.04844549405109e-09 ; 5 : 0.0707641605237991 ; 6 : -9.1503517984161e-11 ; 7 : 0.0127375051159948 ; 8 : 5.05937935302799e-13 ; 9 : 0.000656454459567348 ; 10 : -4.32761979200679e-14 ; 
Normalized w:
0 : 1 ; 1 : 0.108378799022329 ; 2 : -0.167646822012733 ; 3 : 0.36628604225529 ; 4 : 5.13631296709075e-09 ; 5 : 0.775182539636027 ; 6 : -2.4552970367155e-09 ; 7 : 0.90427315804638 ; 8 : 1.01591531130008e-10 ; 9 : 0.395445028003221 ; 10 : -8.24386013171354e-11 ; 

Number of False Discoveries by BH at FDR = 0.05: 1 
Number of False Discoveries by ASH at lfsr = 0.05: 357 
pihat0 estimated by ASH: 0.07619716 
Unnormalized w:
0 : 1 ; 1 : 0.00731060610766733 ; 2 : 0.336253769001316 ; 3 : -0.014871486629131 ; 4 : 2.14561337556813e-07 ; 5 : -0.00280073551495972 ; 6 : -2.10100795862411e-09 ; 7 : -0.000291179301407538 ; 8 : 2.33753552855575e-11 ; 9 : -4.88929337454658e-05 ; 10 : -2.42600452715082e-13 ; 
Normalized w:
0 : 1 ; 1 : 0.00731060610766733 ; 2 : 0.475534640520731 ; 3 : -0.0364275539579937 ; 4 : 1.05113159108651e-06 ; 5 : -0.0306805203829858 ; 6 : -5.63759594010189e-08 ; 7 : -0.0206716797397704 ; 8 : 4.69373408962992e-09 ; 9 : -0.0294528695362634 ; 10 : -4.62139535401769e-10 ; 

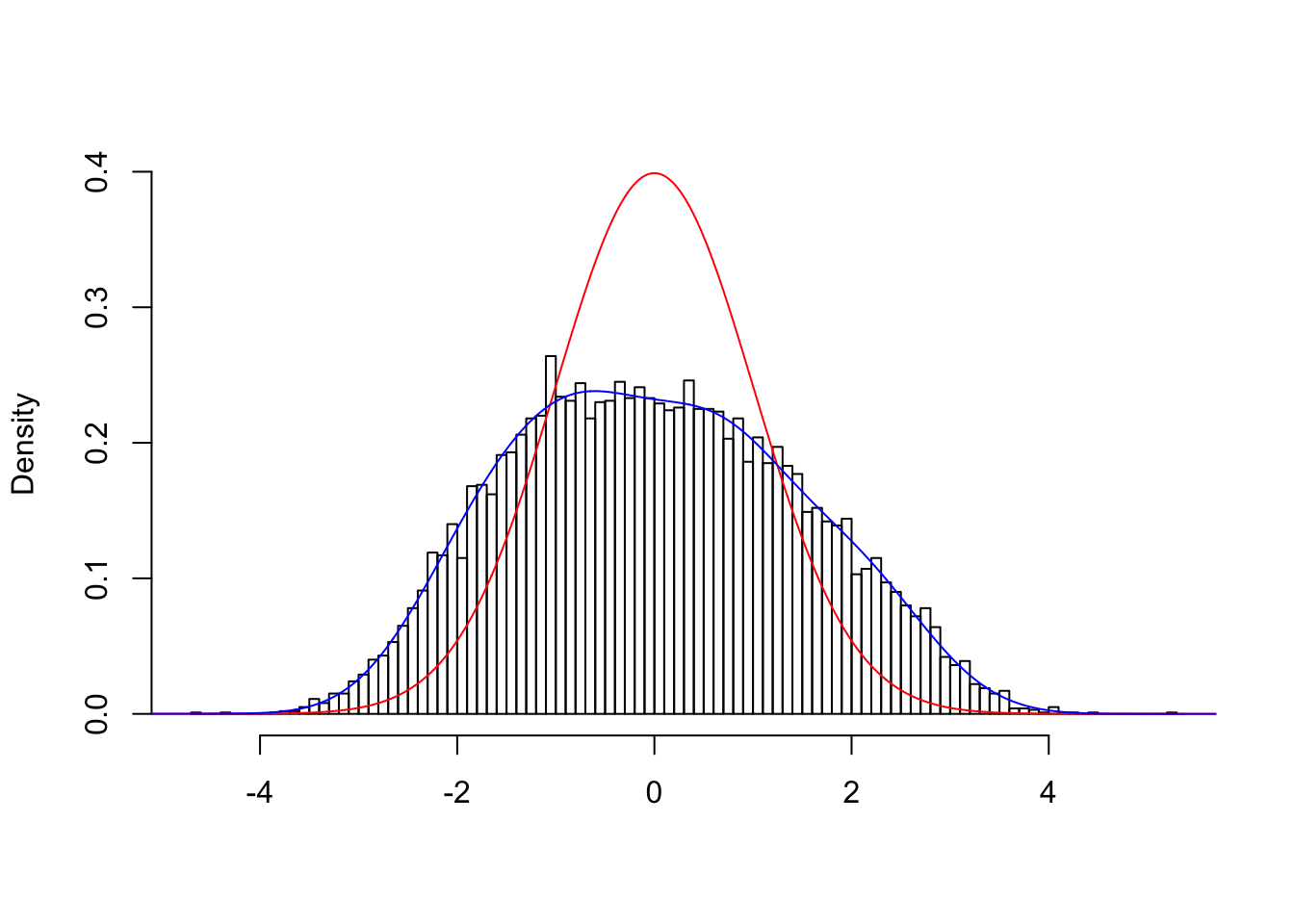
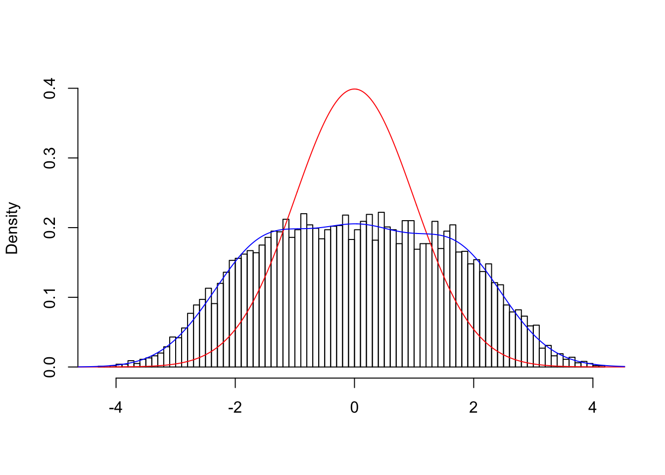
All “hostile” data sets are inflated.
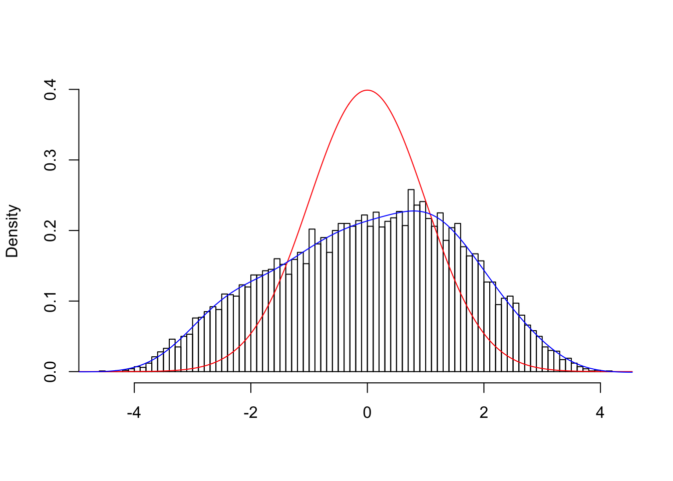
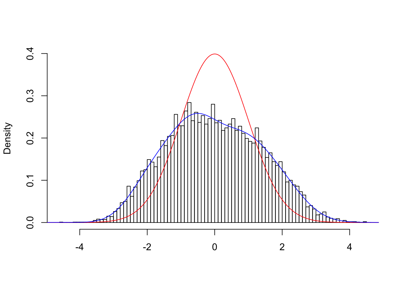
CorNullPlot("hostile", L, lambda = 0, rho)
Number of False Discoveries by BH at FDR = 0.05: 639 
Number of False Discoveries by ASH at lfsr = 0.05: 2300 
pihat0 estimated by ASH: 0.04750946 
Unnormalized w:
0 : 1 ; 1 : 0.0227244539615043 ; 2 : 0.92101434792072 ; 3 : 0.0222103145256307 ; 4 : 0.175694879344268 ; 5 : -0.0134165085467778 ; 6 : 0.00392982154182872 ; 7 : -0.00480255115990118 ; 8 : -0.000586133715906366 ; 9 : -0.000291508028046953 ; 10 : 2.65975448800262e-06 ; 
Normalized w:
0 : 1 ; 1 : 0.0227244539615043 ; 2 : 1.30251098196969 ; 3 : 0.0544039376145207 ; 4 : 0.860725609626624 ; 5 : -0.146970487480621 ; 6 : 0.105448177283665 ; 7 : -0.340947309892716 ; 8 : -0.117694716072657 ; 9 : -0.175603042426075 ; 10 : 0.00506667522509486 ; 

Number of False Discoveries by BH at FDR = 0.05: 408 
Number of False Discoveries by ASH at lfsr = 0.05: 2448 
pihat0 estimated by ASH: 0.03139009 
Unnormalized w:
0 : 1 ; 1 : 0.0154288916215935 ; 2 : 0.952920646422686 ; 3 : 0.0299159225977431 ; 4 : 0.141467724356241 ; 5 : 0.00918576726155382 ; 6 : -0.0084931811923254 ; 7 : 0.000415049492994605 ; 8 : -0.00154678887803449 ; 9 : 2.66655506029959e-05 ; 10 : -3.79757318599317e-05 ; 
Normalized w:
0 : 1 ; 1 : 0.0154288916215935 ; 2 : 1.3476333020363 ; 3 : 0.0732787455490672 ; 4 : 0.693047479490981 ; 5 : 0.10062503874291 ; 6 : -0.227895965895148 ; 7 : 0.0294655909738936 ; 8 : -0.310592741697347 ; 9 : 0.0160632001980348 ; 10 : -0.0723415264970773 ; 

Number of False Discoveries by BH at FDR = 0.05: 331 
Number of False Discoveries by ASH at lfsr = 0.05: 1822 
pihat0 estimated by ASH: 0.04301549 
Unnormalized w:
0 : 1 ; 1 : 0.0071244364456378 ; 2 : 0.780475489960925 ; 3 : -0.110297574001406 ; 4 : 0.107848037343858 ; 5 : -0.0224625109915279 ; 6 : -0.0128392334784825 ; 7 : -0.000573937582144242 ; 8 : -0.00292373634747594 ; 9 : 1.6026836774617e-06 ; 10 : -0.000112993982390249 ; 
Normalized w:
0 : 1 ; 1 : 0.0071244364456378 ; 2 : 1.10375902300253 ; 3 : -0.270172776170312 ; 4 : 0.528345322506156 ; 5 : -0.246064479365351 ; 6 : -0.344512786042534 ; 7 : -0.0407455263178155 ; 8 : -0.587081599213887 ; 9 : 0.000965448985039801 ; 10 : -0.215246863477015 ; 

Number of False Discoveries by BH at FDR = 0.05: 114 
Number of False Discoveries by ASH at lfsr = 0.05: 1685 
pihat0 estimated by ASH: 0.02583276 
Unnormalized w:
0 : 1 ; 1 : 0.0458630182725496 ; 2 : 0.756062141050916 ; 3 : 0.000522286088833344 ; 4 : 0.0893796469651393 ; 5 : -0.00182535146538549 ; 6 : -0.00670505702133343 ; 7 : 0.00155750252807623 ; 8 : -0.00152348453369753 ; 9 : 0.000174010174048529 ; 10 : -6.54073091086348e-05 ; 
Normalized w:
0 : 1 ; 1 : 0.0458630182725496 ; 2 : 1.06923333387105 ; 3 : 0.00127933441739562 ; 4 : 0.437869056909381 ; 5 : -0.0199957234593349 ; 6 : -0.179915559512566 ; 7 : 0.11057171062174 ; 8 : -0.305913266493032 ; 9 : 0.104822896922382 ; 10 : -0.124597061155712 ; 

Number of False Discoveries by BH at FDR = 0.05: 79 
Number of False Discoveries by ASH at lfsr = 0.05: 1814 
pihat0 estimated by ASH: 0.01606004 
Unnormalized w:
0 : 1 ; 1 : 0.0352466614174826 ; 2 : 0.76764549272395 ; 3 : 0.0294087568867211 ; 4 : 0.063983964946533 ; 5 : -0.00272625339888582 ; 6 : -0.0166812243244297 ; 7 : -0.00175235100172814 ; 8 : -0.00249016360710572 ; 9 : -0.000110171636609466 ; 10 : -0.000108201442747287 ; 
Normalized w:
0 : 1 ; 1 : 0.0352466614174826 ; 2 : 1.08561466690479 ; 3 : 0.0720364483420274 ; 4 : 0.313456131678262 ; 5 : -0.0298646096808979 ; 6 : -0.447604218448174 ; 7 : -0.124404580010619 ; 8 : -0.500020883902863 ; 9 : -0.0663668671744645 ; 10 : -0.206117358485555 ; 

Number of False Discoveries by BH at FDR = 0.05: 35 
Number of False Discoveries by ASH at lfsr = 0.05: 1137 
pihat0 estimated by ASH: 0.04829662 
Unnormalized w:
0 : 1 ; 1 : 0.0155701631204155 ; 2 : 0.610648478330274 ; 3 : 0.0551077467439953 ; 4 : 0.0685970418092259 ; 5 : 0.0169280711830408 ; 6 : 4.77079679243324e-05 ; 7 : 0.000459249911420758 ; 8 : 8.16221666285944e-05 ; 9 : -9.11879625666256e-05 ; 10 : 1.76195080904653e-05 ; 
Normalized w:
0 : 1 ; 1 : 0.0155701631204155 ; 2 : 0.863587359897166 ; 3 : 0.134985860397309 ; 4 : 0.336055500593935 ; 5 : 0.185437728840093 ; 6 : 0.00128013911216624 ; 7 : 0.0326035093961596 ; 8 : 0.0163896009833396 ; 9 : -0.0549311926900185 ; 10 : 0.0335641223740764 ; 

Number of False Discoveries by BH at FDR = 0.05: 28 
Number of False Discoveries by ASH at lfsr = 0.05: 1653 
pihat0 estimated by ASH: 0.02316832 
Unnormalized w:
0 : 1 ; 1 : -0.0454462107392084 ; 2 : 0.731635414118698 ; 3 : -0.00197063805379626 ; 4 : 0.0671792199803835 ; 5 : -0.0152667648045991 ; 6 : -0.00791142637750884 ; 7 : -0.00214165049860173 ; 8 : -0.000257366565348708 ; 9 : 5.48859085063099e-06 ; 10 : 3.10611293325516e-05 ; 
Normalized w:
0 : 1 ; 1 : -0.0454462107392084 ; 2 : 1.03468872535912 ; 3 : -0.00482705769951215 ; 4 : 0.329109620540248 ; 5 : -0.167239029272098 ; 6 : -0.212285846149136 ; 7 : -0.152042102606915 ; 8 : -0.0516787961744721 ; 9 : 0.003306300888041 ; 10 : 0.0591696170314166 ; 

Number of False Discoveries by BH at FDR = 0.05: 16 
Number of False Discoveries by ASH at lfsr = 0.05: 1506 
pihat0 estimated by ASH: 0.05110069 
Unnormalized w:
0 : 1 ; 1 : -0.0307690864088977 ; 2 : 0.712131187119833 ; 3 : -0.0222867102459425 ; 4 : 0.0797018945257774 ; 5 : -0.000212502676097517 ; 6 : -0.00304346991756197 ; 7 : 0.000776824043771723 ; 8 : -6.59826931703547e-05 ; 9 : 7.95517863468703e-05 ; 10 : 4.39916990470856e-05 ; 
Normalized w:
0 : 1 ; 1 : -0.0307690864088977 ; 2 : 1.00710558301372 ; 3 : -0.0545910681478169 ; 4 : 0.390457946242557 ; 5 : -0.00232785018457648 ; 6 : -0.081664867477731 ; 7 : 0.055149036244603 ; 8 : -0.0132492196364877 ; 9 : 0.04792161576658 ; 10 : 0.0838015887094456 ; 

Number of False Discoveries by BH at FDR = 0.05: 12 
Number of False Discoveries by ASH at lfsr = 0.05: 795 
pihat0 estimated by ASH: 0.04316169 
Unnormalized w:
0 : 1 ; 1 : -0.0344695490777356 ; 2 : 0.522571163393063 ; 3 : 0.0313607610699586 ; 4 : 0.0339792130749094 ; 5 : 0.0103080681023228 ; 6 : -0.00198873199841041 ; 7 : 4.4467825695412e-05 ; 8 : 0.00021300079871282 ; 9 : -8.34952321992777e-06 ; 10 : 1.98696121319262e-05 ; 
Normalized w:
0 : 1 ; 1 : -0.0344695490777356 ; 2 : 0.739027226575557 ; 3 : 0.0768178625667375 ; 4 : 0.166463467789669 ; 5 : 0.112919228478833 ; 6 : -0.0533632792496961 ; 7 : 0.00315690245514029 ; 8 : 0.0427702209366833 ; 9 : -0.00502971286948678 ; 10 : 0.0378504376908398 ; 

Number of False Discoveries by BH at FDR = 0.05: 11 
Number of False Discoveries by ASH at lfsr = 0.05: 1028 
pihat0 estimated by ASH: 0.03156173 
Unnormalized w:
0 : 1 ; 1 : 0.0104975596282685 ; 2 : 0.579125687844271 ; 3 : 0.0712077182038672 ; 4 : 0.0472520309498492 ; 5 : 0.00766045653227167 ; 6 : -0.0029999092141953 ; 7 : -0.00143274142610634 ; 8 : 0.000281761349107555 ; 9 : -9.24875783860482e-05 ; 10 : 6.5126905978099e-05 ; 
Normalized w:
0 : 1 ; 1 : 0.0104975596282685 ; 2 : 0.819007402068015 ; 3 : 0.174422575347368 ; 4 : 0.231486730274658 ; 5 : 0.0839160968702599 ; 6 : -0.080496011151224 ; 7 : -0.101714551024765 ; 8 : 0.056577229876945 ; 9 : -0.0557140750463113 ; 10 : 0.124062909751538 ; 

Number of False Discoveries by BH at FDR = 0.05: 9 
Number of False Discoveries by ASH at lfsr = 0.05: 614 
pihat0 estimated by ASH: 0.04794909 
Unnormalized w:
0 : 1 ; 1 : -0.012281703930413 ; 2 : 0.484378296227544 ; 3 : 0.0440712708998003 ; 4 : 0.0237103488082757 ; 5 : 0.00836396915392277 ; 6 : -0.00537574147672548 ; 7 : -0.0013054623533153 ; 8 : -0.000847592148032516 ; 9 : -0.000133525903750732 ; 10 : -7.55297387329877e-05 ; 
Normalized w:
0 : 1 ; 1 : -0.012281703930413 ; 2 : 0.685014355844165 ; 3 : 0.107952126020479 ; 4 : 0.116156512407366 ; 5 : 0.091622691517618 ; 6 : -0.144246280457079 ; 7 : -0.0926786332325558 ; 8 : -0.17019515257511 ; 9 : -0.0804353660460534 ; 10 : -0.143879691799561 ; 

Number of False Discoveries by BH at FDR = 0.05: 7 
Number of False Discoveries by ASH at lfsr = 0.05: 1307 
pihat0 estimated by ASH: 0.05151585 
Unnormalized w:
0 : 1 ; 1 : 0.0316501559909339 ; 2 : 0.63639003184346 ; 3 : 0.150623605408836 ; 4 : 0.0710578049167553 ; 5 : 0.0205410586065359 ; 6 : -0.00232338209328991 ; 7 : -0.00256591761351304 ; 8 : -0.000399841651727246 ; 9 : -0.000252319687963247 ; 10 : -2.53525509589763e-06 ; 
Normalized w:
0 : 1 ; 1 : 0.0316501559909339 ; 2 : 0.899991413992067 ; 3 : 0.368950976469964 ; 4 : 0.348110728576561 ; 5 : 0.225016023076707 ; 6 : -0.0623428835796239 ; 7 : -0.182162079820845 ; 8 : -0.0802875664664511 ; 9 : -0.151996173715008 ; 10 : -0.00482951123557513 ; 

Number of False Discoveries by BH at FDR = 0.05: 7 
Number of False Discoveries by ASH at lfsr = 0.05: 689 
pihat0 estimated by ASH: 0.04567195 
Unnormalized w:
0 : 1 ; 1 : -0.0114149221900095 ; 2 : 0.494122018875004 ; 3 : 0.0407811769078796 ; 4 : 0.0293810611708229 ; 5 : 0.00420083938040471 ; 6 : -0.000169735520043324 ; 7 : -0.00059122469963324 ; 8 : 0.000651774557153136 ; 9 : -0.000106315927362571 ; 10 : 5.69253997014753e-05 ; 
Normalized w:
0 : 1 ; 1 : -0.0114149221900095 ; 2 : 0.698794060560205 ; 3 : 0.0998930745344773 ; 4 : 0.143937215940032 ; 5 : 0.0460178897820737 ; 6 : -0.00455448193215781 ; 7 : -0.0419727899132323 ; 8 : 0.130875292387675 ; 9 : -0.0640442063578776 ; 10 : 0.108439524642999 ; 

Number of False Discoveries by BH at FDR = 0.05: 6 
Number of False Discoveries by ASH at lfsr = 0.05: 1392 
pihat0 estimated by ASH: 0.0308234 
Unnormalized w:
0 : 1 ; 1 : 0.0370556597109904 ; 2 : 0.682882414087328 ; 3 : 0.0463829983693932 ; 4 : 0.0372206294202173 ; 5 : 0.00893458882312159 ; 6 : -0.00365903877733973 ; 7 : -0.0015718648201254 ; 8 : 0.000865302913818613 ; 9 : -0.000182427628339264 ; 10 : 6.67747079772481e-05 ; 
Normalized w:
0 : 1 ; 1 : 0.0370556597109904 ; 2 : 0.965741571508379 ; 3 : 0.113614678745358 ; 4 : 0.182343099969512 ; 5 : 0.0978735168091446 ; 6 : -0.0981823132612724 ; 7 : -0.111591332209313 ; 8 : 0.173751446120518 ; 9 : -0.109893531144151 ; 10 : 0.127201875247267 ; 

Number of False Discoveries by BH at FDR = 0.05: 4 
Number of False Discoveries by ASH at lfsr = 0.05: 1149 
pihat0 estimated by ASH: 0.02083846 
Unnormalized w:
0 : 1 ; 1 : -0.00719663878755195 ; 2 : 0.590959201932682 ; 3 : -0.0172003042045236 ; 4 : 0.00678574739612099 ; 5 : -0.0053623338822082 ; 6 : -0.00164100416474657 ; 7 : -0.000531083271301875 ; 8 : 0.00140201962800745 ; 9 : -8.24861592639277e-05 ; 10 : 4.67626846601773e-05 ; 
Normalized w:
0 : 1 ; 1 : -0.00719663878755195 ; 2 : 0.83574251818238 ; 3 : -0.042131968721731 ; 4 : 0.0332432372878321 ; 5 : -0.0587414245631936 ; 6 : -0.0440327623648031 ; 7 : -0.0377031720538972 ; 8 : 0.281523307000802 ; 9 : -0.0496892679828852 ; 10 : 0.0890801526589662 ; 

Number of False Discoveries by BH at FDR = 0.05: 1 
Number of False Discoveries by ASH at lfsr = 0.05: 508 
pihat0 estimated by ASH: 0.03271534 
Unnormalized w:
0 : 1 ; 1 : 0.0111841878604641 ; 2 : 0.450895624947067 ; 3 : 0.038980313866716 ; 4 : 0.00296353543192371 ; 5 : 0.00351438732862135 ; 6 : -0.00390912755146694 ; 7 : -0.00142442285360721 ; 8 : -2.45080424286452e-05 ; 9 : -0.000143353997765883 ; 10 : 1.92180553113022e-05 ; 
Normalized w:
0 : 1 ; 1 : 0.0111841878604641 ; 2 : 0.637662708014834 ; 3 : 0.0954818789869898 ; 4 : 0.0145182992857433 ; 5 : 0.0384981843139247 ; 6 : -0.104892899253569 ; 7 : -0.101123990961728 ; 8 : -0.00492117586287565 ; 9 : -0.0863557628936899 ; 10 : 0.0366092604259125 ; 

Number of False Discoveries by BH at FDR = 0.05: 1 
Number of False Discoveries by ASH at lfsr = 0.05: 662 
pihat0 estimated by ASH: 0.02787007 
Unnormalized w:
0 : 1 ; 1 : 0.0350137302803461 ; 2 : 0.470765168889938 ; 3 : -0.0160615011202655 ; 4 : -0.0399330192505554 ; 5 : 0.0329287497698357 ; 6 : -0.0240277513400892 ; 7 : 0.00930686045653883 ; 8 : -0.00274549884057576 ; 9 : 0.000566764428394551 ; 10 : -0.00012523163696814 ; 
Normalized w:
0 : 1 ; 1 : 0.0350137302803461 ; 2 : 0.665762486537011 ; 3 : -0.0393424822477908 ; 4 : -0.195631042105197 ; 5 : 0.360716380787642 ; 6 : -0.644732224114812 ; 7 : 0.660721547892703 ; 8 : -0.551291791873294 ; 9 : 0.341416182023392 ; 10 : -0.238558872740559 ; 

Number of False Discoveries by BH at FDR = 0.05: 1 
Number of False Discoveries by ASH at lfsr = 0.05: 227 
pihat0 estimated by ASH: 0.0531628 
Unnormalized w:
0 : 1 ; 1 : 0.00286426406281591 ; 2 : 0.386810691223569 ; 3 : -0.0143590887965683 ; 4 : -0.0255496121929127 ; 5 : 0.00347603061961416 ; 6 : -4.76789154803652e-05 ; 7 : 0.001068930017731 ; 8 : 0.00076319617815179 ; 9 : 9.22925378517028e-05 ; 10 : 1.63550318067118e-07 ; 
Normalized w:
0 : 1 ; 1 : 0.00286426406281591 ; 2 : 0.547032925599282 ; 3 : -0.035172440722907 ; 4 : -0.125167025997255 ; 5 : 0.0380780076188267 ; 6 : -0.00127935955329076 ; 7 : 0.0758865032093603 ; 8 : 0.153248576319164 ; 9 : 0.0555965835608901 ; 10 : 0.000311553697284798 ; 

Number of False Discoveries by BH at FDR = 0.05: 1 
Number of False Discoveries by ASH at lfsr = 0.05: 1340 
pihat0 estimated by ASH: 0.03239883 
Unnormalized w:
0 : 1 ; 1 : 0.0237520134361132 ; 2 : 0.651112971445468 ; 3 : 0.0517998517501412 ; 4 : 0.0324107063786448 ; 5 : 0.00273028493662741 ; 6 : -0.00897163791412935 ; 7 : -0.00341090892964708 ; 8 : -0.000654091985324589 ; 9 : -0.000329087147961516 ; 10 : -2.8333501939919e-05 ; 
Normalized w:
0 : 1 ; 1 : 0.0237520134361132 ; 2 : 0.920812794855227 ; 3 : 0.12688320553966 ; 4 : 0.158779385661696 ; 5 : 0.0299087729641479 ; 6 : -0.240734306946092 ; 7 : -0.242150512328148 ; 8 : -0.131340628271375 ; 9 : -0.198240524600764 ; 10 : -0.0539736479313062 ; 

Number of False Discoveries by BH at FDR = 0.05: 0 
Number of False Discoveries by ASH at lfsr = 0.05: 193 
pihat0 estimated by ASH: 0.0465218 
Unnormalized w:
0 : 1 ; 1 : 0.0232306825787541 ; 2 : 0.347387389370562 ; 3 : 0.0676187492916692 ; 4 : -0.0186668985504176 ; 5 : -1.39143386157503e-05 ; 6 : -0.00637803149808692 ; 7 : -0.00224350173369652 ; 8 : -0.00103131474862092 ; 9 : -0.000100620230928565 ; 10 : -9.227370323808e-05 ; 
Normalized w:
0 : 1 ; 1 : 0.0232306825787541 ; 2 : 0.491279957445232 ; 3 : 0.165631432809771 ; 4 : -0.0914487530576442 ; 5 : -0.000152423942652233 ; 6 : -0.171140543908286 ; 7 : -0.159272823000851 ; 8 : -0.207086357987078 ; 9 : -0.0606131460565619 ; 10 : -0.175775955349633 ; 

CorNullPlot("hostile", L, lambda = 1, rho)
Number of False Discoveries by BH at FDR = 0.05: 639 
Number of False Discoveries by ASH at lfsr = 0.05: 2300 
pihat0 estimated by ASH: 0.04750946 
Unnormalized w:
0 : 1 ; 1 : 0.0223556913438548 ; 2 : 0.916740955025879 ; 3 : 0.0218891094396244 ; 4 : 0.172881230445589 ; 5 : -0.0134617737282905 ; 6 : 0.00376825719933721 ; 7 : -0.00480328049020991 ; 8 : -0.000564405807267297 ; 9 : -0.000291745094113606 ; 10 : 8.09167312092846e-10 ; 
Normalized w:
0 : 1 ; 1 : 0.0223556913438548 ; 2 : 1.29646749178046 ; 3 : 0.0536171490510185 ; 4 : 0.846941601392408 ; 5 : -0.147466342700302 ; 6 : 0.101112951053052 ; 7 : -0.340999087208252 ; 8 : -0.113331786644218 ; 9 : -0.175745849891238 ; 10 : 1.54141594332499e-06 ; 

Number of False Discoveries by BH at FDR = 0.05: 408 
Number of False Discoveries by ASH at lfsr = 0.05: 2448 
pihat0 estimated by ASH: 0.03139009 
Unnormalized w:
0 : 1 ; 1 : 0.0160250568304281 ; 2 : 0.9504830866948 ; 3 : 0.0320675120076468 ; 4 : 0.14407168991174 ; 5 : 0.0107790382487586 ; 6 : -0.00526204614013953 ; 7 : 0.000756481972585031 ; 8 : -0.000849111882761341 ; 9 : 4.68462535131963e-05 ; 10 : 1.29313347330595e-09 ; 
Normalized w:
0 : 1 ; 1 : 0.0160250568304281 ; 2 : 1.34418607201003 ; 3 : 0.0785490417393073 ; 4 : 0.705804253328493 ; 5 : 0.118078447941122 ; 6 : -0.141195514441109 ; 7 : 0.0537048924514755 ; 8 : -0.170500312886761 ; 9 : 0.0282199591493084 ; 10 : 2.46334289931413e-06 ; 

Number of False Discoveries by BH at FDR = 0.05: 331 
Number of False Discoveries by ASH at lfsr = 0.05: 1822 
pihat0 estimated by ASH: 0.04301549 
Unnormalized w:
0 : 1 ; 1 : 0.00800939747755179 ; 2 : 0.772931414214873 ; 3 : -0.106128587896109 ; 4 : 0.106527061288674 ; 5 : -0.0193302012185171 ; 6 : -0.00828037456931695 ; 7 : 0.000169920604917084 ; 8 : -0.00139066109304468 ; 9 : 5.67707086212788e-05 ; 10 : -5.56172208067091e-10 ; 
Normalized w:
0 : 1 ; 1 : 0.00800939747755179 ; 2 : 1.09309008876689 ; 3 : -0.259960887467581 ; 4 : 0.521873887910883 ; 5 : -0.211751744969913 ; 6 : -0.222185764993839 ; 7 : 0.0120631662657842 ; 8 : -0.2792425312816 ; 9 : 0.0341984034586349 ; 10 : -1.05947521104326e-06 ; 

Number of False Discoveries by BH at FDR = 0.05: 114 
Number of False Discoveries by ASH at lfsr = 0.05: 1685 
pihat0 estimated by ASH: 0.02583276 
Unnormalized w:
0 : 1 ; 1 : 0.0468410510368395 ; 2 : 0.755754656003814 ; 3 : 0.00152739035621532 ; 4 : 0.0950718054969482 ; 5 : -0.00162974613494927 ; 6 : -0.00174587263329282 ; 7 : 0.00157609614107534 ; 8 : -0.000428763024102919 ; 9 : 0.000175781331705588 ; 10 : 3.67761976479942e-11 ; 
Normalized w:
0 : 1 ; 1 : 0.0468410510368395 ; 2 : 1.06879848434721 ; 3 : 0.00374132701077537 ; 4 : 0.465754824785304 ; 5 : -0.0178529744223714 ; 6 : -0.0468466786571918 ; 7 : 0.111891726197245 ; 8 : -0.0860949319494669 ; 9 : 0.105889833827275 ; 10 : 7.00564846630688e-08 ; 

Number of False Discoveries by BH at FDR = 0.05: 79 
Number of False Discoveries by ASH at lfsr = 0.05: 1814 
pihat0 estimated by ASH: 0.01606004 
Unnormalized w:
0 : 1 ; 1 : 0.0360981599057933 ; 2 : 0.766706667103251 ; 3 : 0.0330500715335886 ; 4 : 0.0707762394225816 ; 5 : 0.00105602955835814 ; 6 : -0.00976762391923616 ; 7 : -0.000675158695623136 ; 8 : -0.000810026978642787 ; 9 : -3.07395198886815e-05 ; 10 : -3.1752817001347e-12 ; 
Normalized w:
0 : 1 ; 1 : 0.0360981599057933 ; 2 : 1.08428696697929 ; 3 : 0.0809558112197755 ; 4 : 0.34673134499676 ; 5 : 0.0115682242100995 ; 6 : -0.26209285274478 ; 7 : -0.0479315125147193 ; 8 : -0.162652126426702 ; 9 : -0.0185173398185105 ; 10 : -6.04872411921417e-09 ; 

Number of False Discoveries by BH at FDR = 0.05: 35 
Number of False Discoveries by ASH at lfsr = 0.05: 1137 
pihat0 estimated by ASH: 0.04829662 
Unnormalized w:
0 : 1 ; 1 : 0.0155958690836745 ; 2 : 0.60877758371477 ; 3 : 0.0560325159085344 ; 4 : 0.0677202724819457 ; 5 : 0.0175329111032881 ; 6 : -0.000124217564025771 ; 7 : 0.00056431159268912 ; 8 : -4.73345914542686e-05 ; 9 : -8.61622929437318e-05 ; 10 : 1.50454483871259e-08 ; 
Normalized w:
0 : 1 ; 1 : 0.0155958690836745 ; 2 : 0.860941515358149 ; 3 : 0.13725107298029 ; 4 : 0.331760225646016 ; 5 : 0.192063418200074 ; 6 : -0.00333310700593268 ; 7 : 0.0400621488585222 ; 8 : -0.00950471053010591 ; 9 : -0.0519037533363884 ; 10 : 2.86606906529709e-05 ; 

Number of False Discoveries by BH at FDR = 0.05: 28 
Number of False Discoveries by ASH at lfsr = 0.05: 1653 
pihat0 estimated by ASH: 0.02316832 
Unnormalized w:
0 : 1 ; 1 : -0.0467537900187071 ; 2 : 0.728715830709401 ; 3 : -0.00454531684862811 ; 4 : 0.0678560947849051 ; 5 : -0.0165052214031922 ; 6 : -0.00657507131583426 ; 7 : -0.00233869772539313 ; 8 : -8.57153442382681e-05 ; 9 : -3.28397506708893e-06 ; 10 : 3.01661943643426e-05 ; 
Normalized w:
0 : 1 ; 1 : -0.0467537900187071 ; 2 : 1.03055981090521 ; 3 : -0.0111337069984141 ; 4 : 0.332425616321896 ; 5 : -0.180805641582909 ; 6 : -0.176427677029373 ; 7 : -0.166031067983752 ; 8 : -0.017211504524344 ; 9 : -0.00197825088007286 ; 10 : 0.0574648187682878 ; 

Number of False Discoveries by BH at FDR = 0.05: 16 
Number of False Discoveries by ASH at lfsr = 0.05: 1506 
pihat0 estimated by ASH: 0.05110069 
Unnormalized w:
0 : 1 ; 1 : -0.0308735233034481 ; 2 : 0.710414629721538 ; 3 : -0.0224290573030673 ; 4 : 0.0802203328578481 ; 5 : -8.15728257277138e-05 ; 6 : -0.00253347090141121 ; 7 : 0.00086434512182603 ; 8 : -0.000120288962542039 ; 9 : 8.86376362061075e-05 ; 10 : 2.82403852890122e-05 ; 
Normalized w:
0 : 1 ; 1 : -0.0308735233034481 ; 2 : 1.00467800426046 ; 3 : -0.0549397458041594 ; 4 : 0.392997764995902 ; 5 : -0.000893585534610132 ; 6 : -0.0679801578548776 ; 7 : 0.061362416410269 ; 8 : -0.0241538319821229 ; 9 : 0.0533948882832861 ; 10 : 0.0537962662104288 ; 

Number of False Discoveries by BH at FDR = 0.05: 12 
Number of False Discoveries by ASH at lfsr = 0.05: 795 
pihat0 estimated by ASH: 0.04316169 
Unnormalized w:
0 : 1 ; 1 : -0.0344491971673983 ; 2 : 0.520936039054011 ; 3 : 0.031757736259423 ; 4 : 0.0329279384845785 ; 5 : 0.0104107162019601 ; 6 : -0.00254902120037916 ; 7 : 3.1968927166989e-05 ; 8 : -1.36409251995725e-07 ; 9 : -1.06924717257244e-05 ; 10 : 2.86812841151204e-10 ; 
Normalized w:
0 : 1 ; 1 : -0.0344491971673983 ; 2 : 0.736714811559102 ; 3 : 0.07779024922147 ; 4 : 0.161313295137941 ; 5 : 0.114043682071961 ; 6 : -0.068397416161631 ; 7 : 0.00226956868440009 ; 8 : -2.73907604146168e-05 ; 9 : -0.00644109384798677 ; 10 : 5.46361524364291e-07 ; 

Number of False Discoveries by BH at FDR = 0.05: 11 
Number of False Discoveries by ASH at lfsr = 0.05: 1028 
pihat0 estimated by ASH: 0.03156173 
Unnormalized w:
0 : 1 ; 1 : 0.0102619591643994 ; 2 : 0.577204176450881 ; 3 : 0.0716691788973413 ; 4 : 0.0463837601494875 ; 5 : 0.00774791950289155 ; 6 : -0.00354664115712136 ; 7 : -0.0015028275036553 ; 8 : -6.98406544085581e-06 ; 9 : -0.000101225663517891 ; 10 : 3.45077259999144e-05 ; 
Normalized w:
0 : 1 ; 1 : 0.0102619591643994 ; 2 : 0.816289974595229 ; 3 : 0.17555291858273 ; 4 : 0.227233089435769 ; 5 : 0.0848742057093583 ; 6 : -0.0951663686294624 ; 7 : -0.106690168942334 ; 8 : -0.00140238921049491 ; 9 : -0.0609778557538617 ; 10 : 0.0657351801404145 ; 

Number of False Discoveries by BH at FDR = 0.05: 9 
Number of False Discoveries by ASH at lfsr = 0.05: 614 
pihat0 estimated by ASH: 0.04794909 
Unnormalized w:
0 : 1 ; 1 : -0.0126799288193667 ; 2 : 0.486188521556034 ; 3 : 0.0437265990842193 ; 4 : 0.0284309423589625 ; 5 : 0.00940845797947052 ; 6 : -0.0020632828501766 ; 7 : -0.000839908561892715 ; 8 : 1.24668582342578e-08 ; 9 : -9.33124196200708e-05 ; 10 : -1.04035292420919e-05 ; 
Normalized w:
0 : 1 ; 1 : -0.0126799288193667 ; 2 : 0.687574401054668 ; 3 : 0.107107855943588 ; 4 : 0.139282603371877 ; 5 : 0.10306449333391 ; 6 : -0.0553636885176527 ; 7 : -0.0596275927519892 ; 8 : 2.50332526585696e-06 ; 9 : -0.0562109554622068 ; 10 : -0.0198181088150137 ; 

Number of False Discoveries by BH at FDR = 0.05: 7 
Number of False Discoveries by ASH at lfsr = 0.05: 1307 
pihat0 estimated by ASH: 0.05151585 
Unnormalized w:
0 : 1 ; 1 : 0.0306804507050371 ; 2 : 0.634712838779934 ; 3 : 0.150255672592719 ; 4 : 0.0715689849145911 ; 5 : 0.0206710637611877 ; 6 : -0.00134610645675362 ; 7 : -0.00258223263719139 ; 8 : -0.000244952762316003 ; 9 : -0.000258568506140566 ; 10 : 9.58815036407773e-10 ; 
Normalized w:
0 : 1 ; 1 : 0.0306804507050371 ; 2 : 0.897619504814911 ; 3 : 0.368049728810852 ; 4 : 0.35061498889939 ; 5 : 0.226440158192601 ; 6 : -0.0361198265070298 ; 7 : -0.183320331601776 ; 8 : -0.0491861243085364 ; 9 : -0.155760431910079 ; 10 : 1.8264860205439e-06 ; 

Number of False Discoveries by BH at FDR = 0.05: 7 
Number of False Discoveries by ASH at lfsr = 0.05: 689 
pihat0 estimated by ASH: 0.04567195 
Unnormalized w:
0 : 1 ; 1 : -0.0107395958908629 ; 2 : 0.49119549307977 ; 3 : 0.0425074224662843 ; 4 : 0.0259082103162259 ; 5 : 0.00474546555839352 ; 6 : -0.00238060698745243 ; 7 : -0.00063182892294805 ; 8 : 6.86094327098021e-09 ; 9 : -0.000116844928262916 ; 10 : 3.09442899779814e-06 ; 
Normalized w:
0 : 1 ; 1 : -0.0107395958908629 ; 2 : 0.69465532808995 ; 3 : 0.104121495323315 ; 4 : 0.12692379084693 ; 5 : 0.0519839706439196 ; 6 : -0.0638783886198554 ; 7 : -0.0448554038091668 ; 8 : 1.3776664749953e-06 ; 9 : -0.0703868261621931 ; 10 : 0.00589470449610292 ; 

Number of False Discoveries by BH at FDR = 0.05: 6 
Number of False Discoveries by ASH at lfsr = 0.05: 1392 
pihat0 estimated by ASH: 0.0308234 
Unnormalized w:
0 : 1 ; 1 : 0.0395233563283826 ; 2 : 0.680264280751089 ; 3 : 0.0511438867100666 ; 4 : 0.0353532943160099 ; 5 : 0.0105267613164501 ; 6 : -0.0056843507574596 ; 7 : -0.00146725994667897 ; 8 : 8.65180076466989e-05 ; 9 : -0.000185202574268701 ; 10 : 2.45519292971495e-07 ; 
Normalized w:
0 : 1 ; 1 : 0.0395233563283826 ; 2 : 0.962038971836169 ; 3 : 0.125276425902373 ; 4 : 0.173195063601322 ; 5 : 0.11531489260985 ; 6 : -0.152527136419585 ; 7 : -0.104165122885192 ; 8 : 0.017372678057607 ; 9 : -0.111565145305318 ; 10 : 0.000467699753715108 ; 

Number of False Discoveries by BH at FDR = 0.05: 4 
Number of False Discoveries by ASH at lfsr = 0.05: 1149 
pihat0 estimated by ASH: 0.02083846 
Unnormalized w:
0 : 1 ; 1 : -0.00733293919888795 ; 2 : 0.585506635320233 ; 3 : -0.0182658004946831 ; 4 : 0.000900817247036314 ; 5 : -0.00665105236070717 ; 6 : -0.00456309511180789 ; 7 : -0.000973246314961311 ; 8 : 0.000722084782573559 ; 9 : -0.000121189542456088 ; 10 : 7.11918933506316e-11 ; 
Normalized w:
0 : 1 ; 1 : -0.00733293919888795 ; 2 : 0.828031424529312 ; 3 : -0.04474189095545 ; 4 : 0.00441308521347526 ; 5 : -0.0728586281821461 ; 6 : -0.122440690293593 ; 7 : -0.0690936341750258 ; 8 : 0.144993473603483 ; 9 : -0.0730040009810133 ; 10 : 1.35616352522115e-07 ; 

Number of False Discoveries by BH at FDR = 0.05: 1 
Number of False Discoveries by ASH at lfsr = 0.05: 508 
pihat0 estimated by ASH: 0.03271534 
Unnormalized w:
0 : 1 ; 1 : 0.0103611213527301 ; 2 : 0.449348604274889 ; 3 : 0.0376698222646347 ; 4 : 0.00233077225788051 ; 5 : 0.00299322662214977 ; 6 : -0.00389555766707583 ; 7 : -0.00149981007408626 ; 8 : -0.000113503792230453 ; 9 : -0.000146481027592927 ; 10 : 3.88311902097037e-06 ; 
Normalized w:
0 : 1 ; 1 : 0.0103611213527301 ; 2 : 0.635474890398968 ; 3 : 0.0922718432496881 ; 4 : 0.0114184054768838 ; 5 : 0.0327891548135284 ; 6 : -0.104528781046225 ; 7 : -0.10647595269349 ; 8 : -0.0227913805966197 ; 9 : -0.0882394707114983 ; 10 : 0.00739711241334159 ; 

Number of False Discoveries by BH at FDR = 0.05: 1 
Number of False Discoveries by ASH at lfsr = 0.05: 662 
pihat0 estimated by ASH: 0.02787007 
Unnormalized w:
0 : 1 ; 1 : 0.0311809657713659 ; 2 : 0.479099518096388 ; 3 : -0.0340921650111574 ; 4 : -0.0190169406633145 ; 5 : 0.0149671032218498 ; 6 : -0.0123102633908051 ; 7 : 0.0041468828899631 ; 8 : -0.000554980614344054 ; 9 : 0.000172179597824328 ; 10 : -3.11742492225663e-08 ; 
Normalized w:
0 : 1 ; 1 : 0.0311809657713659 ; 2 : 0.677549036218326 ; 3 : -0.0835084085041016 ; 4 : -0.0931636021878106 ; 5 : 0.163956401102308 ; 6 : -0.330319029153206 ; 7 : 0.294399480338309 ; 8 : -0.111439222925518 ; 9 : 0.103720166556717 ; 10 : -5.93851037414825e-05 ; 

Number of False Discoveries by BH at FDR = 0.05: 1 
Number of False Discoveries by ASH at lfsr = 0.05: 227 
pihat0 estimated by ASH: 0.0531628 
Unnormalized w:
0 : 1 ; 1 : 0.00268257272570874 ; 2 : 0.386084316089081 ; 3 : -0.0146004362562152 ; 4 : -0.0256328742061264 ; 5 : 0.00345646277117476 ; 6 : -0.000247660785930062 ; 7 : 0.00106365565313052 ; 8 : 0.0007123441528231 ; 9 : 9.08119481819637e-05 ; 10 : -6.80147235458954e-10 ; 
Normalized w:
0 : 1 ; 1 : 0.00268257272570874 ; 2 : 0.54600567603272 ; 3 : -0.0357636188497589 ; 4 : -0.125574924891916 ; 5 : 0.0378636525789846 ; 6 : -0.00664543623240772 ; 7 : 0.075512060467981 ; 8 : 0.143037570672568 ; 9 : 0.0547046834223836 ; 10 : -1.29564031675139e-06 ; 

Number of False Discoveries by BH at FDR = 0.05: 1 
Number of False Discoveries by ASH at lfsr = 0.05: 1340 
pihat0 estimated by ASH: 0.03239883 
Unnormalized w:
0 : 1 ; 1 : 0.0226975128282614 ; 2 : 0.650247039913163 ; 3 : 0.0515460203709436 ; 4 : 0.0348890000926562 ; 5 : 0.00416045591030353 ; 6 : -0.00657513883441439 ; 7 : -0.00282017341343353 ; 8 : -0.000144622303014227 ; 9 : -0.000278135537474042 ; 10 : 2.60602458287274e-10 ; 
Normalized w:
0 : 1 ; 1 : 0.0226975128282614 ; 2 : 0.919588182738155 ; 3 : 0.126261448179919 ; 4 : 0.170920495725845 ; 5 : 0.0455755110315787 ; 6 : -0.176429488742992 ; 7 : -0.200212450992589 ; 8 : -0.0290399279705525 ; 9 : -0.167547518037433 ; 10 : 4.96432292889751e-07 ; 

Number of False Discoveries by BH at FDR = 0.05: 0 
Number of False Discoveries by ASH at lfsr = 0.05: 193 
pihat0 estimated by ASH: 0.0465218 
Unnormalized w:
0 : 1 ; 1 : 0.0214845657823466 ; 2 : 0.351396401277223 ; 3 : 0.063230593886195 ; 4 : -0.010037839370954 ; 5 : -0.00161352166619517 ; 6 : -0.00169194380273747 ; 7 : -0.00220701437405813 ; 8 : -2.20452212744048e-10 ; 9 : -7.64797879258848e-05 ; 10 : -1.69006427401707e-05 ; 
Normalized w:
0 : 1 ; 1 : 0.0214845657823466 ; 2 : 0.496949556455348 ; 3 : 0.154882691154323 ; 4 : -0.0491751691577139 ; 5 : -0.0176752442719683 ; 6 : -0.0453996162843658 ; 7 : -0.156682477432507 ; 8 : -4.42664529993434e-08 ; 9 : -0.0460710586046817 ; 10 : -0.0321947263351014 ; 

CorNullPlot("hostile", L, lambda = 10, rho)
Number of False Discoveries by BH at FDR = 0.05: 639 
Number of False Discoveries by ASH at lfsr = 0.05: 2300 
pihat0 estimated by ASH: 0.04750946 
Unnormalized w:
0 : 1 ; 1 : 0.0194979034611927 ; 2 : 0.881399833370166 ; 3 : 0.0202952891320483 ; 4 : 0.149606345019525 ; 5 : -0.0125010098851659 ; 6 : 0.00328865844826621 ; 7 : -0.00441151119171934 ; 8 : -7.86344085887155e-05 ; 9 : -0.000263759546136583 ; 10 : 4.02706012758681e-11 ; 
Normalized w:
0 : 1 ; 1 : 0.0194979034611927 ; 2 : 1.24648759822547 ; 3 : 0.0497131025557711 ; 4 : 0.732918415161216 ; 5 : -0.136941702114008 ; 6 : 0.0882439661412266 ; 7 : -0.313186226090982 ; 8 : -0.0157896639303183 ; 9 : -0.15888748958586 ; 10 : 7.6713117208551e-08 ; 

Number of False Discoveries by BH at FDR = 0.05: 408 
Number of False Discoveries by ASH at lfsr = 0.05: 2448 
pihat0 estimated by ASH: 0.03139009 
Unnormalized w:
0 : 1 ; 1 : 0.0157245248645571 ; 2 : 0.929021872834485 ; 3 : 0.033984050303064 ; 4 : 0.140368261784685 ; 5 : 0.0127121650881182 ; 6 : 3.86030488190746e-09 ; 7 : 0.00124250846025535 ; 8 : -4.78228642870409e-09 ; 9 : 7.91371830919831e-05 ; 10 : 8.56994353557394e-11 ; 
Normalized w:
0 : 1 ; 1 : 0.0157245248645571 ; 2 : 1.31383533230378 ; 3 : 0.0832435826355829 ; 4 : 0.687661234907779 ; 5 : 0.13925479146984 ; 6 : 1.03582849557833e-07 ; 7 : 0.0882093501845627 ; 8 : -9.60275493679947e-07 ; 9 : 0.0476718607480108 ; 10 : 1.63252363283959e-07 ; 

Number of False Discoveries by BH at FDR = 0.05: 331 
Number of False Discoveries by ASH at lfsr = 0.05: 1822 
pihat0 estimated by ASH: 0.04301549 
Unnormalized w:
0 : 1 ; 1 : 0.00892124119206404 ; 2 : 0.759107789311292 ; 3 : -0.117082898525434 ; 4 : 0.111843761652649 ; 5 : -0.0297056700788412 ; 6 : 7.95126961962164e-11 ; 7 : -0.00211837385159652 ; 8 : -0.000229022454624607 ; 9 : -8.25473971461178e-05 ; 10 : 1.35581200265726e-12 ; 
Normalized w:
0 : 1 ; 1 : 0.00892124119206404 ; 2 : 1.07354053094709 ; 3 : -0.286793358993374 ; 4 : 0.547920293924901 ; 5 : -0.325409311759752 ; 6 : 2.13354952522835e-09 ; 7 : -0.150389624597725 ; 8 : -0.0459873439111496 ; 9 : -0.0497261573903446 ; 10 : 2.58274179618304e-09 ; 

Number of False Discoveries by BH at FDR = 0.05: 114 
Number of False Discoveries by ASH at lfsr = 0.05: 1685 
pihat0 estimated by ASH: 0.02583276 
Unnormalized w:
0 : 1 ; 1 : 0.0480925696964731 ; 2 : 0.738515711602417 ; 3 : 0.00221250120053595 ; 4 : 0.0875509069264066 ; 5 : -0.00191476888655657 ; 6 : 1.55690130537233e-09 ; 7 : 0.00144844988545919 ; 8 : -7.20481946924742e-10 ; 9 : 0.000165048470111177 ; 10 : 1.38434287175444e-11 ; 
Normalized w:
0 : 1 ; 1 : 0.0480925696964731 ; 2 : 1.04441893537376 ; 3 : 0.00541949899660829 ; 4 : 0.428910096975195 ; 5 : -0.0209752422315216 ; 6 : 4.17760458368483e-08 ; 7 : 0.102829741010377 ; 8 : -1.44671626759531e-07 ; 9 : 0.0994244093154905 ; 10 : 2.6370914168932e-08 ; 

Number of False Discoveries by BH at FDR = 0.05: 79 
Number of False Discoveries by ASH at lfsr = 0.05: 1814 
pihat0 estimated by ASH: 0.01606004 
Unnormalized w:
0 : 1 ; 1 : 0.036961161009979 ; 2 : 0.762234174397852 ; 3 : 0.0396536511894158 ; 4 : 0.0849620330092261 ; 5 : 0.00658028034188953 ; 6 : -0.00149261374799646 ; 7 : 0.000589489550662833 ; 8 : -2.63303502727629e-11 ; 9 : 4.91304899156167e-05 ; 10 : 1.39322722895517e-12 ; 
Normalized w:
0 : 1 ; 1 : 0.036961161009979 ; 2 : 1.0779619071377 ; 3 : 0.0971312118523761 ; 4 : 0.41622725676421 ; 5 : 0.072083359559214 ; 6 : -0.0400510296560499 ; 7 : 0.0418496065562984 ; 8 : -5.28709237388671e-09 ; 9 : 0.029595972237431 ; 10 : 2.6540155926857e-09 ; 

Number of False Discoveries by BH at FDR = 0.05: 35 
Number of False Discoveries by ASH at lfsr = 0.05: 1137 
pihat0 estimated by ASH: 0.04829662 
Unnormalized w:
0 : 1 ; 1 : 0.0140143989353616 ; 2 : 0.597743966910777 ; 3 : 0.0535575884068385 ; 4 : 0.0630838568812921 ; 5 : 0.0166752029879321 ; 6 : -5.24874438717071e-09 ; 7 : 0.000478996844103069 ; 8 : -4.43928396179664e-11 ; 9 : -8.77921415623364e-05 ; 10 : 4.86920576666347e-12 ; 
Normalized w:
0 : 1 ; 1 : 0.0140143989353616 ; 2 : 0.845337624831916 ; 3 : 0.131188763450754 ; 4 : 0.309046520731854 ; 5 : 0.182667696549359 ; 6 : -1.4083859095481e-07 ; 7 : 0.0340054025468002 ; 8 : -8.91401144944578e-09 ; 9 : -0.0528855663520999 ; 10 : 9.27554942951506e-09 ; 

Number of False Discoveries by BH at FDR = 0.05: 28 
Number of False Discoveries by ASH at lfsr = 0.05: 1653 
pihat0 estimated by ASH: 0.02316832 
Unnormalized w:
0 : 1 ; 1 : -0.052541093240518 ; 2 : 0.71740670301995 ; 3 : -0.0148451815829716 ; 4 : 0.0706308962096519 ; 5 : -0.0216927945431339 ; 6 : -0.00329645136528347 ; 7 : -0.00321089191984477 ; 8 : -5.51891940791841e-12 ; 9 : -4.485109559428e-05 ; 10 : 1.26313279205792e-12 ; 
Normalized w:
0 : 1 ; 1 : -0.052541093240518 ; 2 : 1.01456628914818 ; 3 : -0.0363631200172426 ; 4 : 0.346019311578251 ; 5 : -0.237632658131989 ; 6 : -0.0884530720475501 ; 7 : -0.227950713272539 ; 8 : -1.10819022198443e-09 ; 9 : -0.0270180855575947 ; 10 : 2.40619337325787e-09 ; 

Number of False Discoveries by BH at FDR = 0.05: 16 
Number of False Discoveries by ASH at lfsr = 0.05: 1506 
pihat0 estimated by ASH: 0.05110069 
Unnormalized w:
0 : 1 ; 1 : -0.0298742128887614 ; 2 : 0.699187239719963 ; 3 : -0.0203438591846129 ; 4 : 0.0800846069265758 ; 5 : 0.00139184678102155 ; 6 : -3.32097337202773e-09 ; 7 : 0.00127034253818031 ; 8 : -1.18095009628928e-10 ; 9 : 0.000121048879283542 ; 10 : 6.3863496996739e-12 ; 
Normalized w:
0 : 1 ; 1 : -0.0298742128887614 ; 2 : 0.988800077050181 ; 3 : -0.0498320744013346 ; 4 : 0.39233284644294 ; 5 : 0.0152469175711291 ; 6 : -8.91110665358483e-08 ; 7 : 0.0901853736928798 ; 8 : -2.37132897335234e-08 ; 9 : 0.0729192661583677 ; 10 : 1.2165619025397e-08 ; 

Number of False Discoveries by BH at FDR = 0.05: 12 
Number of False Discoveries by ASH at lfsr = 0.05: 795 
pihat0 estimated by ASH: 0.04316169 
Unnormalized w:
0 : 1 ; 1 : -0.0340541695971239 ; 2 : 0.513452746960379 ; 3 : 0.0332197000452204 ; 4 : 0.032903765181378 ; 5 : 0.0113186061652928 ; 6 : -0.00161876973099202 ; 7 : 0.000233268302218612 ; 8 : 1.07332741281119e-09 ; 9 : 2.68357174057194e-06 ; 10 : -1.00292555933494e-11 ; 
Normalized w:
0 : 1 ; 1 : -0.0340541695971239 ; 2 : 0.726131838389089 ; 3 : 0.0813713145191013 ; 4 : 0.161194870621464 ; 5 : 0.123989118324959 ; 6 : -0.0434361499010066 ; 7 : 0.016560406641522 ; 8 : 2.15522434003767e-07 ; 9 : 0.00161657078664457 ; 10 : -1.91051396172764e-08 ; 

Number of False Discoveries by BH at FDR = 0.05: 11 
Number of False Discoveries by ASH at lfsr = 0.05: 1028 
pihat0 estimated by ASH: 0.03156173 
Unnormalized w:
0 : 1 ; 1 : 0.00890469934508206 ; 2 : 0.570145988689668 ; 3 : 0.0742781809986447 ; 4 : 0.049710222895347 ; 5 : 0.0105652157303946 ; 6 : -0.000780824169897197 ; 7 : -0.000868342123034908 ; 8 : -9.34567110080382e-10 ; 9 : -6.17440887286602e-05 ; 10 : 1.36250969299168e-10 ; 
Normalized w:
0 : 1 ; 1 : 0.00890469934508206 ; 2 : 0.806308189737545 ; 3 : 0.181943642468772 ; 4 : 0.243529362187236 ; 5 : 0.115736139608911 ; 6 : -0.0209517110683797 ; 7 : -0.0616461753468075 ; 8 : -1.87659586348254e-07 ; 9 : -0.0371943438581111 ; 10 : 2.59550050073108e-07 ; 

Number of False Discoveries by BH at FDR = 0.05: 9 
Number of False Discoveries by ASH at lfsr = 0.05: 614 
pihat0 estimated by ASH: 0.04794909 
Unnormalized w:
0 : 1 ; 1 : -0.0124963683703915 ; 2 : 0.479455691782456 ; 3 : 0.0437902382837533 ; 4 : 0.0283590951436181 ; 5 : 0.00932976751648813 ; 6 : -0.00148770349123624 ; 7 : -0.000860378572827223 ; 8 : 3.94801560648696e-09 ; 9 : -9.53163745720882e-05 ; 10 : -9.98282366267257e-11 ; 
Normalized w:
0 : 1 ; 1 : -0.0124963683703915 ; 2 : 0.678052741875724 ; 3 : 0.107263739510085 ; 4 : 0.138930625337809 ; 5 : 0.10220248250119 ; 6 : -0.0399192736412158 ; 7 : -0.0610808193661828 ; 8 : 7.92755242099278e-07 ; 9 : -0.0574181283446029 ; 10 : -1.90166895314227e-07 ; 

Number of False Discoveries by BH at FDR = 0.05: 7 
Number of False Discoveries by ASH at lfsr = 0.05: 1307 
pihat0 estimated by ASH: 0.05151585 
Unnormalized w:
0 : 1 ; 1 : 0.0249866787261641 ; 2 : 0.622453028945155 ; 3 : 0.14478886016202 ; 4 : 0.0675724682587178 ; 5 : 0.020066114921205 ; 6 : -1.33026910243792e-08 ; 7 : -0.0024599148314936 ; 8 : -6.12782788990293e-10 ; 9 : -0.000245829910999426 ; 10 : 2.38424680814678e-11 ; 
Normalized w:
0 : 1 ; 1 : 0.0249866787261641 ; 2 : 0.880281515474451 ; 3 : 0.354658827836135 ; 4 : 0.331036135788542 ; 5 : 0.219813275676699 ; 6 : -3.56948656970259e-07 ; 7 : -0.174636628832954 ; 8 : -1.23045807479098e-07 ; 9 : -0.148086763098947 ; 10 : 4.54184936536026e-08 ; 

Number of False Discoveries by BH at FDR = 0.05: 7 
Number of False Discoveries by ASH at lfsr = 0.05: 689 
pihat0 estimated by ASH: 0.04567195 
Unnormalized w:
0 : 1 ; 1 : -0.0111641599125746 ; 2 : 0.483366099358236 ; 3 : 0.0430333304341389 ; 4 : 0.0252239744266155 ; 5 : 0.0053145247650554 ; 6 : -0.00149181259538353 ; 7 : -0.000500470553509336 ; 8 : 1.30187220486791e-09 ; 9 : -0.000109169976941762 ; 10 : 8.26950723192313e-12 ; 
Normalized w:
0 : 1 ; 1 : -0.0111641599125746 ; 2 : 0.683582893303798 ; 3 : 0.105409701496223 ; 4 : 0.12357173326044 ; 5 : 0.0582177019248137 ; 6 : -0.0400295324756155 ; 7 : -0.0355298846838391 ; 8 : 2.61413864032502e-07 ; 9 : -0.0657634721794694 ; 10 : 1.57529229125175e-08 ; 

Number of False Discoveries by BH at FDR = 0.05: 6 
Number of False Discoveries by ASH at lfsr = 0.05: 1392 
pihat0 estimated by ASH: 0.0308234 
Unnormalized w:
0 : 1 ; 1 : 0.0396883802556293 ; 2 : 0.67106650481609 ; 3 : 0.0512893461267695 ; 4 : 0.0343206332660759 ; 5 : 0.0105514758544046 ; 6 : -0.00535610846077317 ; 7 : -0.0015066089219249 ; 8 : 2.09359032358976e-09 ; 9 : -0.000190699294743056 ; 10 : -1.35217763257903e-11 ; 
Normalized w:
0 : 1 ; 1 : 0.0396883802556293 ; 2 : 0.949031352365224 ; 3 : 0.125632727251578 ; 4 : 0.168136078302152 ; 5 : 0.11558562680857 ; 6 : -0.143719471357807 ; 7 : -0.106958623008449 ; 8 : 4.20389600564663e-07 ; 9 : -0.114876343439823 ; 10 : -2.57581853581548e-08 ; 

Number of False Discoveries by BH at FDR = 0.05: 4 
Number of False Discoveries by ASH at lfsr = 0.05: 1149 
pihat0 estimated by ASH: 0.02083846 
Unnormalized w:
0 : 1 ; 1 : -0.00598719228952374 ; 2 : 0.580917336155386 ; 3 : -0.0165349746829778 ; 4 : 0.000950465157557428 ; 5 : -0.00671289660355908 ; 6 : -0.00617523768078916 ; 7 : -0.00125345735224704 ; 8 : 0.000270706421193476 ; 9 : -0.000154093702661098 ; 10 : -9.37294496814268e-11 ; 
Normalized w:
0 : 1 ; 1 : -0.00598719228952374 ; 2 : 0.821541175408597 ; 3 : -0.0405022508831337 ; 4 : 0.00465630930861943 ; 5 : -0.0735360979193824 ; 6 : -0.165699014777553 ; 7 : -0.0889866444072755 ; 8 : 0.0543574179692827 ; 9 : -0.0928253097771609 ; 10 : -1.78549066353598e-07 ; 

Number of False Discoveries by BH at FDR = 0.05: 1 
Number of False Discoveries by ASH at lfsr = 0.05: 508 
pihat0 estimated by ASH: 0.03271534 
Unnormalized w:
0 : 1 ; 1 : 0.00921377905881179 ; 2 : 0.44227129467301 ; 3 : 0.0372495054752143 ; 4 : 0.00273567450396983 ; 5 : 0.00394518920913478 ; 6 : -0.00222978584354968 ; 7 : -0.00106801649732043 ; 8 : -5.61894618061238e-11 ; 9 : -0.000106260001823252 ; 10 : 2.17619087094125e-11 ; 
Normalized w:
0 : 1 ; 1 : 0.00921377905881179 ; 2 : 0.625466063174878 ; 3 : 0.0912422815852832 ; 4 : 0.0134020132741351 ; 5 : 0.0432173824693818 ; 6 : -0.0598314326573256 ; 7 : -0.0758216496937715 ; 8 : -1.12827543853553e-08 ; 9 : -0.0640105170803662 ; 10 : 4.14551509194212e-08 ; 

Number of False Discoveries by BH at FDR = 0.05: 1 
Number of False Discoveries by ASH at lfsr = 0.05: 662 
pihat0 estimated by ASH: 0.02787007 
Unnormalized w:
0 : 1 ; 1 : 0.0351655201412852 ; 2 : 0.477980299062328 ; 3 : -0.0317266100935275 ; 4 : -0.00766843242627895 ; 5 : 0.0126420659517014 ; 6 : -0.00662466864866664 ; 7 : 0.00302793885516535 ; 8 : 1.98536054334988e-11 ; 9 : 7.04066901859213e-05 ; 10 : 5.64394017027393e-12 ; 
Normalized w:
0 : 1 ; 1 : 0.0351655201412852 ; 2 : 0.675966221481093 ; 3 : -0.0777140059973769 ; 4 : -0.0375674931427924 ; 5 : 0.138486893904298 ; 6 : -0.177758513121963 ; 7 : 0.214962334146066 ; 8 : 3.98657233170917e-09 ; 9 : 0.0424126535609731 ; 10 : 1.07513727156521e-08 ; 

Number of False Discoveries by BH at FDR = 0.05: 1 
Number of False Discoveries by ASH at lfsr = 0.05: 227 
pihat0 estimated by ASH: 0.0531628 
Unnormalized w:
0 : 1 ; 1 : 0.00154431090479713 ; 2 : 0.381972653262992 ; 3 : -0.0152915626373851 ; 4 : -0.0256118391191644 ; 5 : 0.00444072504619955 ; 6 : -0.00214165427285971 ; 7 : 0.00143888814188744 ; 8 : 0.00024743732335813 ; 9 : 0.000120611072083836 ; 10 : -9.14622234340302e-11 ; 
Normalized w:
0 : 1 ; 1 : 0.00154431090479713 ; 2 : 0.540190906700158 ; 3 : -0.0374565258314013 ; 4 : -0.125471874432412 ; 5 : 0.0486457055896333 ; 6 : -0.0574666144610064 ; 7 : 0.102150924556344 ; 8 : 0.04968502020632 ; 9 : 0.0726555331943753 ; 10 : -1.74230134245697e-07 ; 

Number of False Discoveries by BH at FDR = 0.05: 1 
Number of False Discoveries by ASH at lfsr = 0.05: 1340 
pihat0 estimated by ASH: 0.03239883 
Unnormalized w:
0 : 1 ; 1 : 0.0225205134556117 ; 2 : 0.641457207632186 ; 3 : 0.0533352583485684 ; 4 : 0.0364851668184028 ; 5 : 0.00612535217697635 ; 6 : -0.00444687379603166 ; 7 : -0.00232291022077059 ; 8 : 2.94218456475473e-10 ; 9 : -0.000245725498327179 ; 10 : -2.50902898268473e-12 ; 
Normalized w:
0 : 1 ; 1 : 0.0225205134556117 ; 2 : 0.907157482715412 ; 3 : 0.130644168253509 ; 4 : 0.178740083770822 ; 5 : 0.0670998711998665 ; 6 : -0.119322145143472 ; 7 : -0.164910266340676 ; 8 : 5.90785971843801e-08 ; 9 : -0.148023865404372 ; 10 : -4.77955203871478e-09 ; 

Number of False Discoveries by BH at FDR = 0.05: 0 
Number of False Discoveries by ASH at lfsr = 0.05: 193 
pihat0 estimated by ASH: 0.0465218 
Unnormalized w:
0 : 1 ; 1 : 0.0234366645597321 ; 2 : 0.351530157056736 ; 3 : 0.066259278805185 ; 4 : -0.00480114776628634 ; 5 : -0.00203790224616046 ; 6 : -0.000823976416513142 ; 7 : -0.00268310405895844 ; 8 : 1.90426127259697e-09 ; 9 : -0.000125066918170818 ; 10 : -3.02780954426344e-11 ; 
Normalized w:
0 : 1 ; 1 : 0.0234366645597321 ; 2 : 0.49713871569278 ; 3 : 0.162301423797512 ; 4 : -0.0235207244142095 ; 5 : -0.0223241006042506 ; 6 : -0.0221096073501608 ; 7 : -0.190481492149878 ; 8 : 3.8237262884611e-07 ; 9 : -0.0753397135742388 ; 10 : -5.76779837139999e-08 ; 

CorNullPlot("hostile", L, lambda = 100, rho)
Number of False Discoveries by BH at FDR = 0.05: 639 
Number of False Discoveries by ASH at lfsr = 0.05: 2300 
pihat0 estimated by ASH: 0.04750946 
Unnormalized w:
0 : 1 ; 1 : 0.0132006489023589 ; 2 : 0.752373085029163 ; 3 : 0.0203345251933944 ; 4 : 0.0867415022867811 ; 5 : -0.00760820428774983 ; 6 : -1.10494922428467e-09 ; 7 : -0.00294317971105688 ; 8 : -1.58067898541077e-11 ; 9 : -0.000164456475629658 ; 10 : 2.12731019116624e-13 ; 
Normalized w:
0 : 1 ; 1 : 0.0132006489023589 ; 2 : 1.06401622081273 ; 3 : 0.0498092108855858 ; 4 : 0.424944840250148 ; 5 : -0.0833437022101621 ; 6 : -2.96488989262341e-08 ; 7 : -0.208945031839351 ; 8 : -3.17397821250152e-09 ; 9 : -0.0990677946700876 ; 10 : 4.05240028366978e-10 ; 

Number of False Discoveries by BH at FDR = 0.05: 408 
Number of False Discoveries by ASH at lfsr = 0.05: 2448 
pihat0 estimated by ASH: 0.03139009 
Unnormalized w:
0 : 1 ; 1 : 0.0105834739058566 ; 2 : 0.804961786327664 ; 3 : 0.0261787584314404 ; 4 : 0.0926865453395142 ; 5 : 0.00989805656833703 ; 6 : -2.5354523725189e-09 ; 7 : 0.00095688222754701 ; 8 : 2.04811826297778e-11 ; 9 : 7.72597502545557e-05 ; 10 : -8.7238564600081e-13 ; 
Normalized w:
0 : 1 ; 1 : 0.0105834739058566 ; 2 : 1.13838787541666 ; 3 : 0.0641246002566118 ; 4 : 0.454069484206296 ; 5 : 0.108427777158807 ; 6 : -6.80333263039845e-08 ; 7 : 0.0679318992143783 ; 8 : 4.11258883259499e-09 ; 9 : 0.0465409041825547 ; 10 : -1.66184313599561e-09 ; 

Number of False Discoveries by BH at FDR = 0.05: 331 
Number of False Discoveries by ASH at lfsr = 0.05: 1822 
pihat0 estimated by ASH: 0.04301549 
Unnormalized w:
0 : 1 ; 1 : 0.0320131581939377 ; 2 : 0.649515689894355 ; 3 : -0.0900465711396185 ; 4 : 0.0650229035742284 ; 5 : -0.0206964966588597 ; 6 : -2.21942942133303e-10 ; 7 : -0.00135553600458204 ; 8 : -3.74724715625219e-12 ; 9 : -8.11909005353444e-05 ; 10 : -2.22930395954244e-13 ; 
Normalized w:
0 : 1 ; 1 : 0.0320131581939377 ; 2 : 0.918553897622715 ; 3 : -0.220568152379291 ; 4 : 0.318545870702104 ; 5 : -0.226718761627755 ; 6 : -5.95535406883642e-09 ; 7 : -0.0962335098236571 ; 8 : -7.52441257243127e-10 ; 9 : -0.0489090103172832 ; 10 : -4.24669238907905e-10 ; 

Number of False Discoveries by BH at FDR = 0.05: 114 
Number of False Discoveries by ASH at lfsr = 0.05: 1685 
pihat0 estimated by ASH: 0.02583276 
Unnormalized w:
0 : 1 ; 1 : 0.0478741427101273 ; 2 : 0.636744066444071 ; 3 : 0.00280039305560423 ; 4 : 0.0471915925960114 ; 5 : -0.00175976181128063 ; 6 : -1.19238687936139e-10 ; 7 : 0.0011904959700241 ; 8 : 1.02063407037529e-12 ; 9 : 0.000131391532916318 ; 10 : -3.43621756805811e-14 ; 
Normalized w:
0 : 1 ; 1 : 0.0478741427101273 ; 2 : 0.900492094525801 ; 3 : 0.00685953406546381 ; 4 : 0.231190644019065 ; 5 : -0.019277224797491 ; 6 : -3.19950974127709e-09 ; 7 : 0.0845168296814539 ; 8 : 2.04941694816425e-10 ; 9 : 0.079149631259606 ; 10 : -6.5457915377709e-11 ; 

Number of False Discoveries by BH at FDR = 0.05: 79 
Number of False Discoveries by ASH at lfsr = 0.05: 1814 
pihat0 estimated by ASH: 0.01606004 
Unnormalized w:
0 : 1 ; 1 : 0.0295010267165937 ; 2 : 0.659217346324276 ; 3 : 0.0316891852491315 ; 4 : 0.0493837441677906 ; 5 : 0.00471433747948774 ; 6 : -2.37451148091981e-10 ; 7 : 0.000401980706948216 ; 8 : 1.94606595925071e-12 ; 9 : 3.81187051320671e-05 ; 10 : -1.35441607673461e-13 ; 
Normalized w:
0 : 1 ; 1 : 0.0295010267165937 ; 2 : 0.932274111723392 ; 3 : 0.0776223342249036 ; 4 : 0.241929949598464 ; 5 : 0.0516429796241497 ; 6 : -6.37148290162847e-09 ; 7 : 0.0285377992028692 ; 8 : 3.90766943304903e-10 ; 9 : 0.0229625257300127 ; 10 : -2.58008263973824e-10 ; 

Number of False Discoveries by BH at FDR = 0.05: 35 
Number of False Discoveries by ASH at lfsr = 0.05: 1137 
pihat0 estimated by ASH: 0.04829662 
Unnormalized w:
0 : 1 ; 1 : 0.00424558401539101 ; 2 : 0.511849996157535 ; 3 : 0.0374277614247891 ; 4 : 0.0281204777136469 ; 5 : 0.0113184645140339 ; 6 : -2.90301822299753e-09 ; 7 : 5.69592362256861e-05 ; 8 : 4.37033454229306e-11 ; 9 : -8.45744624616698e-05 ; 10 : -7.98561492042503e-13 ; 
Normalized w:
0 : 1 ; 1 : 0.00424558401539101 ; 2 : 0.723865206466603 ; 3 : 0.0916789177053568 ; 4 : 0.137761643443482 ; 5 : 0.123987566613162 ; 6 : -7.78961530385176e-08 ; 7 : 0.00404370463074693 ; 8 : 8.77556211388247e-09 ; 9 : -0.0509472518452458 ; 10 : -1.52121248246675e-09 ; 

Number of False Discoveries by BH at FDR = 0.05: 28 
Number of False Discoveries by ASH at lfsr = 0.05: 1653 
pihat0 estimated by ASH: 0.02316832 
Unnormalized w:
0 : 1 ; 1 : -0.0579073929769914 ; 2 : 0.624297610453676 ; 3 : -0.0095361725642879 ; 4 : 0.0443091090631803 ; 5 : -0.0181144765657234 ; 6 : -5.04721944409982e-11 ; 7 : -0.00249283417116588 ; 8 : 6.12226107696798e-13 ; 9 : -8.99258314026113e-07 ; 10 : -1.16057368162252e-14 ; 
Normalized w:
0 : 1 ; 1 : -0.0579073929769914 ; 2 : 0.882890147660704 ; 3 : -0.0233587568816336 ; 4 : 0.217069416324243 ; 5 : -0.198434148648908 ; 6 : -1.35431109292391e-09 ; 7 : -0.176973670111852 ; 8 : 1.2293402676251e-10 ; 9 : -0.000541708909109335 ; 10 : -2.21082432461269e-11 ; 

Number of False Discoveries by BH at FDR = 0.05: 16 
Number of False Discoveries by ASH at lfsr = 0.05: 1506 
pihat0 estimated by ASH: 0.05110069 
Unnormalized w:
0 : 1 ; 1 : -0.0255909251559379 ; 2 : 0.600752193190829 ; 3 : -0.0163386802555427 ; 4 : 0.0405728780387057 ; 5 : 0.00103539670420155 ; 6 : -2.44797260617011e-09 ; 7 : 0.000832340077074178 ; 8 : 2.22226746125963e-11 ; 9 : 8.01163387009444e-05 ; 10 : -4.91281792152021e-13 ; 
Normalized w:
0 : 1 ; 1 : -0.0255909251559379 ; 2 : 0.849591899235853 ; 3 : -0.0400214296965659 ; 4 : 0.198765697182005 ; 5 : 0.0113422026171538 ; 6 : -6.56859978534442e-08 ; 7 : 0.0590902836317055 ; 8 : 4.4622776474479e-09 ; 9 : 0.0482616994056085 ; 10 : -9.35862800895627e-10 ; 

Number of False Discoveries by BH at FDR = 0.05: 12 
Number of False Discoveries by ASH at lfsr = 0.05: 795 
pihat0 estimated by ASH: 0.04316169 
Unnormalized w:
0 : 1 ; 1 : -0.0401783346044442 ; 2 : 0.442275121559582 ; 3 : 0.0256458281127914 ; 4 : 0.00801944125993727 ; 5 : 0.00883988432919291 ; 6 : -3.95773494187874e-09 ; 7 : 0.000148824574319465 ; 8 : 6.11514127702424e-11 ; 9 : 2.03215738949129e-05 ; 10 : -1.26491688747154e-12 ; 
Normalized w:
0 : 1 ; 1 : -0.0401783346044442 ; 2 : 0.62547147520977 ; 3 : 0.0628191929074629 ; 4 : 0.0392870782181371 ; 5 : 0.0968360810567076 ; 6 : -1.06197172403604e-07 ; 7 : 0.0105654966643175 ; 8 : 1.22791062314273e-08 ; 9 : 0.012241618958975 ; 10 : -2.40959196965922e-09 ; 

Number of False Discoveries by BH at FDR = 0.05: 11 
Number of False Discoveries by ASH at lfsr = 0.05: 1028 
pihat0 estimated by ASH: 0.03156173 
Unnormalized w:
0 : 1 ; 1 : -0.00713289775443022 ; 2 : 0.490130637935728 ; 3 : 0.0579248234639622 ; 4 : 0.018975962213149 ; 5 : 0.00726873754490585 ; 6 : -7.24970694698185e-09 ; 7 : -0.000689894217038701 ; 8 : 7.44854402225804e-11 ; 9 : -1.98960670986822e-05 ; 10 : -7.81088085699679e-13 ; 
Normalized w:
0 : 1 ; 1 : -0.00713289775443022 ; 2 : 0.693149395503284 ; 3 : 0.141886260927502 ; 4 : 0.0929628496010994 ; 5 : 0.0796250303585931 ; 6 : -1.94530050604847e-07 ; 7 : -0.0489776307588 ; 8 : 1.49565576943263e-08 ; 9 : -0.0119852956992292 ; 10 : -1.48792667529374e-09 ; 

Number of False Discoveries by BH at FDR = 0.05: 9 
Number of False Discoveries by ASH at lfsr = 0.05: 614 
pihat0 estimated by ASH: 0.04794909 
Unnormalized w:
0 : 1 ; 1 : -0.0216291449788825 ; 2 : 0.412382435293265 ; 3 : 0.0328952487332636 ; 4 : 0.00476671911085713 ; 5 : 0.00692737740690498 ; 6 : -4.67825631219419e-09 ; 7 : -0.000695071135321422 ; 8 : 8.4765279556321e-11 ; 9 : -5.62605303714553e-05 ; 10 : -2.18482832828739e-12 ; 
Normalized w:
0 : 1 ; 1 : -0.0216291449788825 ; 2 : 0.583196832876181 ; 3 : 0.0805765743584305 ; 4 : 0.0233520591375462 ; 5 : 0.0758856174022701 ; 6 : -1.25530789562804e-07 ; 7 : -0.049345155497894 ; 8 : 1.70207330502624e-08 ; 9 : -0.0338910745200501 ; 10 : -4.16196893809255e-09 ; 

Number of False Discoveries by BH at FDR = 0.05: 7 
Number of False Discoveries by ASH at lfsr = 0.05: 1307 
pihat0 estimated by ASH: 0.05151585 
Unnormalized w:
0 : 1 ; 1 : -0.00576684163508081 ; 2 : 0.533396059333378 ; 3 : 0.112031445464562 ; 4 : 0.0313056394050992 ; 5 : 0.013527135945386 ; 6 : -1.943881958565e-09 ; 7 : -0.00189092404907672 ; 8 : 2.15307400468982e-11 ; 9 : -0.000133799657639083 ; 10 : -3.69261244798069e-13 ; 
Normalized w:
0 : 1 ; 1 : -0.00576684163508081 ; 2 : 0.754335941225627 ; 3 : 0.274419876534617 ; 4 : 0.153365685228119 ; 5 : 0.148182349914538 ; 6 : -5.21598263950411e-08 ; 7 : -0.134242290457436 ; 8 : 4.32333828934467e-09 ; 9 : -0.0806002740796074 ; 10 : -7.0342086423588e-10 ; 

Number of False Discoveries by BH at FDR = 0.05: 7 
Number of False Discoveries by ASH at lfsr = 0.05: 689 
pihat0 estimated by ASH: 0.04567195 
Unnormalized w:
0 : 1 ; 1 : -0.0196084763181005 ; 2 : 0.41744821858852 ; 3 : 0.033978148075886 ; 4 : 0.00159291246628547 ; 5 : 0.00320468943817534 ; 6 : -7.15177316371031e-09 ; 7 : -0.000437503823423119 ; 8 : 1.05264756576142e-10 ; 9 : -8.59829439510085e-05 ; 10 : -1.91203575190933e-12 ; 
Normalized w:
0 : 1 ; 1 : -0.0196084763181005 ; 2 : 0.590360932316373 ; 3 : 0.0832291251906506 ; 4 : 0.00780364549463543 ; 5 : 0.0351056139017439 ; 6 : -1.9190221144458e-07 ; 7 : -0.0310596902973876 ; 8 : 2.11369953672236e-08 ; 9 : -0.0517957143606207 ; 10 : -3.64231519013986e-09 ; 

Number of False Discoveries by BH at FDR = 0.05: 6 
Number of False Discoveries by ASH at lfsr = 0.05: 1392 
pihat0 estimated by ASH: 0.0308234 
Unnormalized w:
0 : 1 ; 1 : 0.0355436726283037 ; 2 : 0.585233420234378 ; 3 : 0.0476532741151539 ; 4 : 0.0178494867394756 ; 5 : 0.0122996901187348 ; 6 : -2.66739447471334e-09 ; 7 : -0.000751737424430662 ; 8 : 2.77298665063982e-11 ; 9 : -0.00013791935465543 ; 10 : -7.00702380706679e-13 ; 
Normalized w:
0 : 1 ; 1 : 0.0355436726283037 ; 2 : 0.82764504004945 ; 3 : 0.116726206155104 ; 4 : 0.0874442693645797 ; 5 : 0.134736354567089 ; 6 : -7.15737044191964e-08 ; 7 : -0.0533680629464834 ; 8 : 5.56811300328707e-09 ; 9 : -0.0830819598664138 ; 10 : -1.33479665454296e-09 ; 

Number of False Discoveries by BH at FDR = 0.05: 4 
Number of False Discoveries by ASH at lfsr = 0.05: 1149 
pihat0 estimated by ASH: 0.02083846 
Unnormalized w:
0 : 1 ; 1 : -0.00969769073359043 ; 2 : 0.514996324871894 ; 3 : -0.0282187966040121 ; 4 : 9.64676465435185e-08 ; 5 : -0.0120747164945973 ; 6 : -2.24791804163654e-08 ; 7 : -0.00173122912010175 ; 8 : 1.92088522400817e-10 ; 9 : -0.000142282975799265 ; 10 : -3.47438547259262e-12 ; 
Normalized w:
0 : 1 ; 1 : -0.00969769073359043 ; 2 : 0.728314787206133 ; 3 : -0.0691216528352123 ; 4 : 4.72593021437563e-07 ; 5 : -0.132271891991413 ; 6 : -6.031797058737e-07 ; 7 : -0.122905075168167 ; 8 : 3.8571069179702e-08 ; 9 : -0.0857105843814436 ; 10 : -6.6184991418641e-09 ; 

Number of False Discoveries by BH at FDR = 0.05: 1 
Number of False Discoveries by ASH at lfsr = 0.05: 508 
pihat0 estimated by ASH: 0.03271534 
Unnormalized w:
0 : 1 ; 1 : 0.00654401496867742 ; 2 : 0.40702927663415 ; 3 : 0.0352668942739153 ; 4 : 2.73924919551974e-09 ; 5 : 0.0044439418035202 ; 6 : -2.34446864226924e-10 ; 7 : -0.000744264268223872 ; 8 : 3.409573903626e-12 ; 9 : -8.07206253491806e-05 ; 10 : -3.65500557341514e-14 ; 
Normalized w:
0 : 1 ; 1 : 0.00654401496867742 ; 2 : 0.575626323298925 ; 3 : 0.0863858957837742 ; 4 : 1.34195256147054e-08 ; 5 : 0.0486809434005641 ; 6 : -6.29086950627678e-09 ; 7 : -0.0528375214862722 ; 8 : 6.8463700624263e-10 ; 9 : -0.0486257187934747 ; 10 : -6.96256976722428e-11 ; 

Number of False Discoveries by BH at FDR = 0.05: 1 
Number of False Discoveries by ASH at lfsr = 0.05: 662 
pihat0 estimated by ASH: 0.02787007 
Unnormalized w:
0 : 1 ; 1 : 0.0453588752881293 ; 2 : 0.438090234532152 ; 3 : -0.0291189579394965 ; 4 : 2.86793713120655e-09 ; 5 : 0.0110860517404839 ; 6 : -5.70878155827704e-10 ; 7 : 0.00236930640711469 ; 8 : 8.82670765931082e-12 ; 9 : 2.12285880554833e-05 ; 10 : -2.14657496309032e-13 ; 
Normalized w:
0 : 1 ; 1 : 0.0453588752881293 ; 2 : 0.619553151218579 ; 3 : -0.0713265887933314 ; 4 : 1.40499651716749e-08 ; 5 : 0.121441612238648 ; 6 : -1.53182683596056e-08 ; 7 : 0.168204068821195 ; 8 : 1.7723888314674e-09 ; 9 : 0.0127879999529627 ; 10 : -4.08909853648414e-10 ; 

Number of False Discoveries by BH at FDR = 0.05: 1 
Number of False Discoveries by ASH at lfsr = 0.05: 227 
pihat0 estimated by ASH: 0.0531628 
Unnormalized w:
0 : 1 ; 1 : -0.00364409182611866 ; 2 : 0.389125880616772 ; 3 : -0.0255220177701119 ; 4 : -4.63675182385451e-07 ; 5 : -1.39719095146074e-05 ; 6 : -1.263904769272e-09 ; 7 : 0.000725526774932154 ; 8 : 9.04561852541172e-11 ; 9 : 8.39572550250558e-05 ; 10 : -1.78894463147996e-12 ; 
Normalized w:
0 : 1 ; 1 : -0.00364409182611866 ; 2 : 0.550307097838612 ; 3 : -0.0625159207430191 ; 4 : -2.27153520647256e-06 ; 5 : -0.00015305460025143 ; 6 : -3.39141237741406e-08 ; 7 : 0.051507291423283 ; 8 : 1.81634578451714e-08 ; 9 : 0.0505754490362338 ; 10 : -3.40783387499525e-09 ; 

Number of False Discoveries by BH at FDR = 0.05: 1 
Number of False Discoveries by ASH at lfsr = 0.05: 1340 
pihat0 estimated by ASH: 0.03239883 
Unnormalized w:
0 : 1 ; 1 : 0.0149991776855961 ; 2 : 0.559603231383086 ; 3 : 0.0465049266719185 ; 4 : 0.0184397682568843 ; 5 : 0.00703650419080853 ; 6 : -1.03776921070471e-09 ; 7 : -0.00149386108442593 ; 8 : 1.3106876747849e-11 ; 9 : -0.000178408010293136 ; 10 : -3.29469209420909e-13 ; 
Normalized w:
0 : 1 ; 1 : 0.0149991776855961 ; 2 : 0.791398479369769 ; 3 : 0.113913340871748 ; 4 : 0.0903360464090738 ; 5 : 0.0770810414257094 ; 6 : -2.78462700011043e-08 ; 7 : -0.106053616323978 ; 8 : 2.63183996343221e-09 ; 9 : -0.107472132450538 ; 10 : -6.27619386802165e-10 ; 

Number of False Discoveries by BH at FDR = 0.05: 0 
Number of False Discoveries by ASH at lfsr = 0.05: 193 
pihat0 estimated by ASH: 0.0465218 
Unnormalized w:
0 : 1 ; 1 : 0.0226849154498927 ; 2 : 0.335107595160482 ; 3 : 0.0658274203844355 ; 4 : -1.28338913347439e-08 ; 5 : -0.00247141282053187 ; 6 : -2.49427997598805e-10 ; 7 : -0.00298977044563244 ; 8 : 1.268457383768e-11 ; 9 : -0.000163497363465059 ; 10 : -4.22926284937891e-13 ; 
Normalized w:
0 : 1 ; 1 : 0.0226849154498927 ; 2 : 0.473913705930186 ; 3 : 0.161243591025551 ; 4 : -6.28729703688982e-08 ; 5 : -0.0270729710142555 ; 6 : -6.69285549747098e-09 ; 7 : -0.212252645874178 ; 8 : 2.54704221206563e-09 ; 9 : -0.0984900300875476 ; 10 : -8.05649596457834e-10 ; 

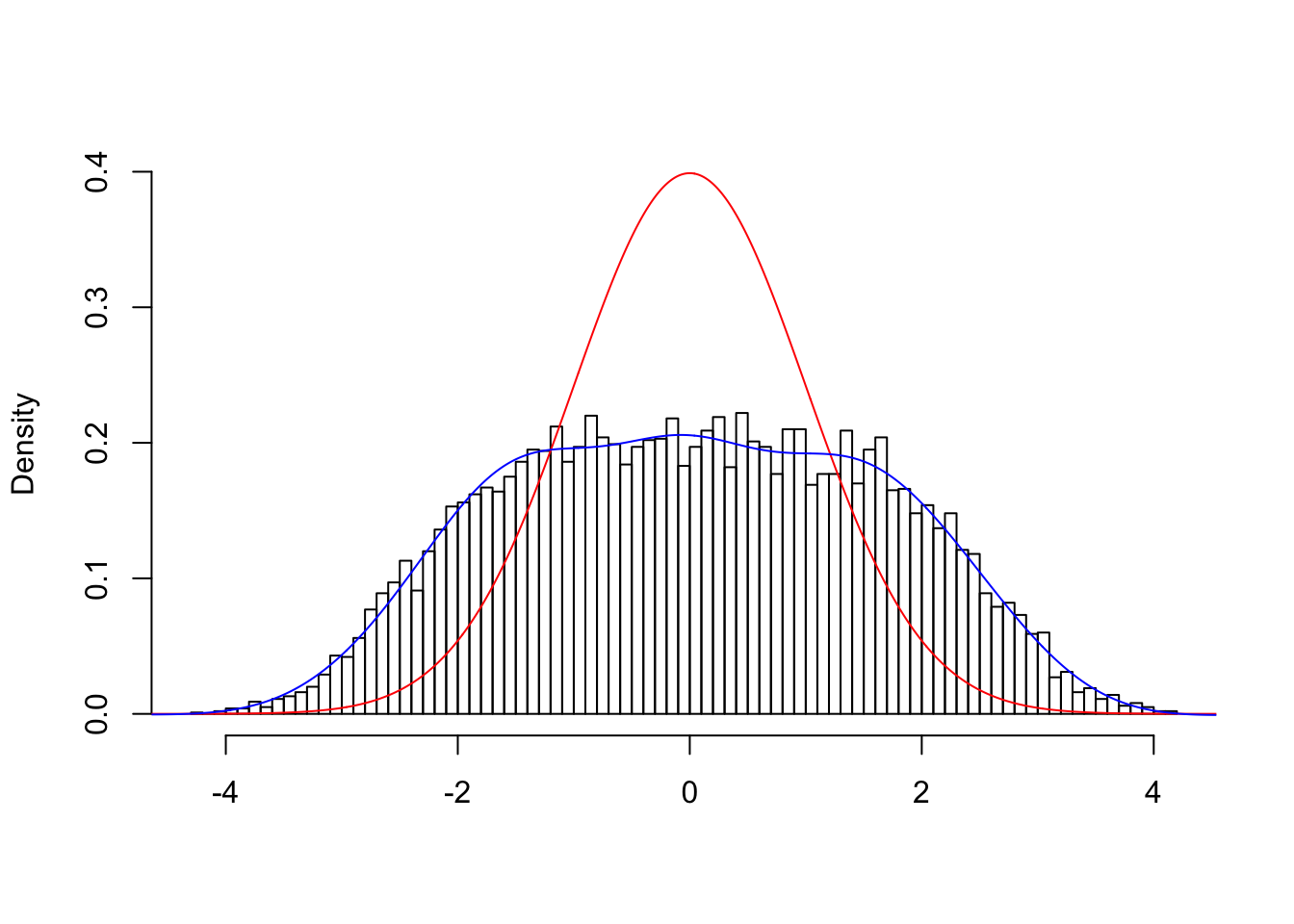
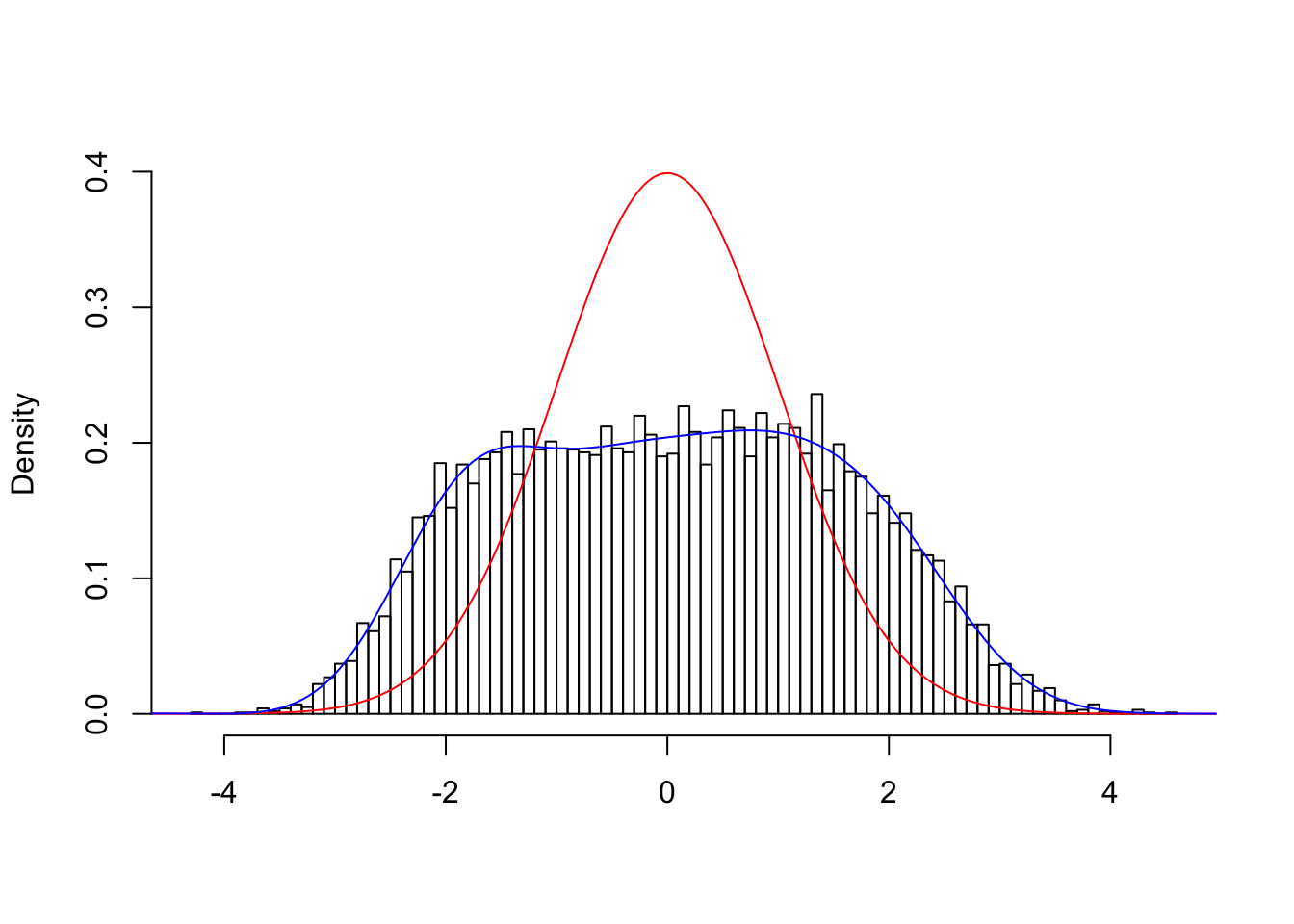
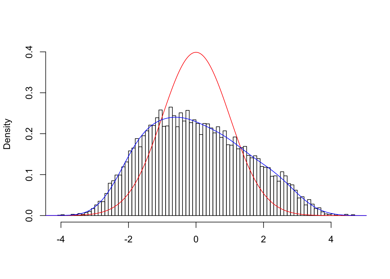
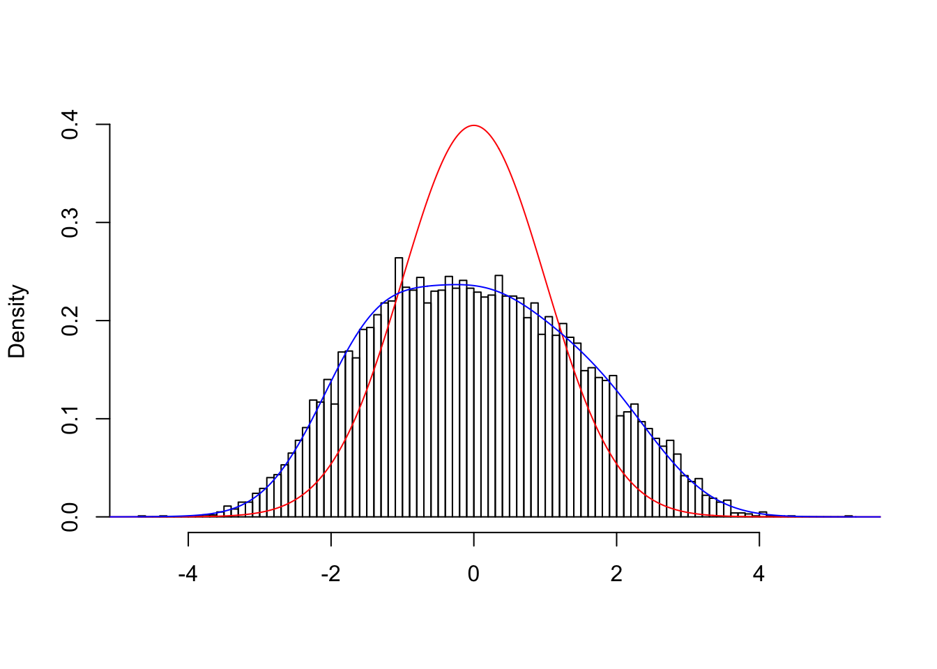
A good part of “friendly” data sets are deflated.
CorNullPlot("friendly", L, lambda = 0, rho)
Number of False Discoveries by BH at FDR = 0.05: 0 
Number of False Discoveries by ASH at lfsr = 0.05: 0 
pihat0 estimated by ASH: 1 
Unnormalized w:
0 : 1 ; 1 : 137264954.214438 ; 2 : -722937240.714833 ; 3 : 418842016.840356 ; 4 : -1016772968.34235 ; 5 : 240045934.151314 ; 6 : -374946652.070722 ; 7 : 41386034.8214318 ; 8 : -47114090.7012788 ; 9 : 2040876.13279973 ; 10 : -1807482.83610991 ; 
Normalized w:
0 : 1 ; 1 : 137264954.214438 ; 2 : -1022387650.5635 ; 3 : 1025949224.09707 ; 4 : -4981149913.38756 ; 5 : 2629571459.44149 ; 6 : -10060874423.5932 ; 7 : 2938117006.91675 ; 8 : -9460434330.30259 ; 9 : 1229414025.18311 ; 10 : -3443148060.02248 ; 

Number of False Discoveries by BH at FDR = 0.05: 0 
Number of False Discoveries by ASH at lfsr = 0.05: 0 
pihat0 estimated by ASH: 1 
Unnormalized w:
0 : 1 ; 1 : -106261819.01034 ; 2 : -1150357596.48619 ; 3 : -232331281.30916 ; 4 : -1340627938.14957 ; 5 : -112068963.548569 ; 6 : -456263013.117482 ; 7 : -17279425.242415 ; 8 : -54979962.6558813 ; 9 : -796936.796482575 ; 10 : -2072478.27497457 ; 
Normalized w:
0 : 1 ; 1 : -106261819.01034 ; 2 : -1626851314.52968 ; 3 : -569093090.49446 ; 4 : -6567708766.77187 ; 5 : -1227653986.63551 ; 6 : -12242821355.3948 ; 7 : -1226717500.08279 ; 8 : -11039888883.4829 ; 9 : -480070916.129586 ; 10 : -3947948721.48013 ; 

Number of False Discoveries by BH at FDR = 0.05: 0 
Number of False Discoveries by ASH at lfsr = 0.05: 0 
pihat0 estimated by ASH: 1 
Unnormalized w:
0 : 1 ; 1 : -419300836.933388 ; 2 : -1694585535.52468 ; 3 : -810682683.439507 ; 4 : -1975460074.67748 ; 5 : -352299236.564591 ; 6 : -662240105.602199 ; 7 : -48370939.631651 ; 8 : -77601017.7932235 ; 9 : -1837301.55401029 ; 10 : -2799846.58349772 ; 
Normalized w:
0 : 1 ; 1 : -419300836.933388 ; 2 : -2396505846.94028 ; 3 : -1985758917.73701 ; 4 : -9677738380.40037 ; 5 : -3859244777.16551 ; 6 : -17769766722.6379 ; 7 : -3433996056.53211 ; 8 : -15582160705.4279 ; 9 : -1106781672.18913 ; 10 : -5333542393.72954 ; 

Number of False Discoveries by BH at FDR = 0.05: 0 
Number of False Discoveries by ASH at lfsr = 0.05: 0 
pihat0 estimated by ASH: 1 
Unnormalized w:
0 : 1 ; 1 : -89489789.7327784 ; 2 : -726111664.311445 ; 3 : -272260748.650809 ; 4 : -1053172284.98039 ; 5 : -156103245.723899 ; 6 : -394990362.858399 ; 7 : -26803318.7269033 ; 8 : -50144491.564265 ; 9 : -1312898.58614155 ; 10 : -1939839.37563693 ; 
Normalized w:
0 : 1 ; 1 : -89489789.7327784 ; 2 : -1026876963.46655 ; 3 : -666899911.182626 ; 4 : -5159469418.88598 ; 5 : -1710025379.65503 ; 6 : -10598703621.7043 ; 7 : -1902846864.48249 ; 8 : -10068933994.247 ; 9 : -790883831.460775 ; 10 : -3695279451.36922 ; 

Number of False Discoveries by BH at FDR = 0.05: 0 
Number of False Discoveries by ASH at lfsr = 0.05: 0 
pihat0 estimated by ASH: 1 
Unnormalized w:
0 : 1 ; 1 : 112889894.796798 ; 2 : -742338300.549163 ; 3 : 348258998.62458 ; 4 : -1034780345.77285 ; 5 : 201205933.841486 ; 6 : -381144424.471816 ; 7 : 34878380.5459064 ; 8 : -48017141.8842725 ; 9 : 1727489.57462506 ; 10 : -1850641.97462528 ; 
Normalized w:
0 : 1 ; 1 : 112889894.796798 ; 2 : -1049824892.50562 ; 3 : 853056844.962849 ; 4 : -5069367686.00843 ; 5 : 2204100573.37748 ; 6 : -10227178108.3682 ; 7 : 2476119384.1787 ; 8 : -9641765568.71662 ; 9 : 1040631460.80706 ; 10 : -3525363670.08672 ; 

Number of False Discoveries by BH at FDR = 0.05: 0 
Number of False Discoveries by ASH at lfsr = 0.05: 0 
pihat0 estimated by ASH: 1 
Unnormalized w:
0 : 1 ; 1 : -0.0470784370671212 ; 2 : -0.522631688675864 ; 3 : -0.0953426864633527 ; 4 : -0.740438283008238 ; 5 : -0.0559007315179676 ; 6 : -0.323435338420103 ; 7 : -0.0120562733702888 ; 8 : -0.0484360784107513 ; 9 : -0.000623238470056528 ; 10 : -0.00232871526180744 ; 
Normalized w:
0 : 1 ; 1 : -0.0470784370671212 ; 2 : -0.73911282225136 ; 3 : -0.233540932541375 ; 4 : -3.62739195878534 ; 5 : -0.612361832668617 ; 6 : -8.67868083639599 ; 7 : -0.855910501745851 ; 8 : -9.72588735560298 ; 9 : -0.375435874724077 ; 10 : -4.43606504905667 ; 

Number of False Discoveries by BH at FDR = 0.05: 0 
Number of False Discoveries by ASH at lfsr = 0.05: 0 
pihat0 estimated by ASH: 1 
Unnormalized w:
0 : 1 ; 1 : -0.00193985466749854 ; 2 : -0.0459043485242219 ; 3 : -0.0122824286035569 ; 4 : -0.00607306381602981 ; 5 : 0.00351725498554623 ; 6 : 0.0013871020433342 ; 7 : 0.000277482321742012 ; 8 : 1.13547480823551e-05 ; 9 : 6.74311181102265e-05 ; 10 : -3.01075670970948e-06 ; 
Normalized w:
0 : 1 ; 1 : -0.00193985466749854 ; 2 : -0.0649185522548561 ; 3 : -0.0300856828808792 ; 4 : -0.0297518150492654 ; 5 : 0.0385295979216235 ; 6 : 0.0372198535274896 ; 7 : 0.0196992906459055 ; 8 : 0.00228001531964903 ; 9 : 0.0406201831684736 ; 10 : -0.00573531372864746 ; 

Number of False Discoveries by BH at FDR = 0.05: 0 
Number of False Discoveries by ASH at lfsr = 0.05: 0 
pihat0 estimated by ASH: 1 
Unnormalized w:
0 : 1 ; 1 : 2.02099465369633 ; 2 : -12.7500510381693 ; 3 : 6.38103409252514 ; 4 : -19.5151088875592 ; 5 : 3.76180647511564 ; 6 : -7.60904274513008 ; 7 : 0.668035566785343 ; 8 : -1.00409684615153 ; 9 : 0.03413427725234 ; 10 : -0.0406102718894945 ; 
Normalized w:
0 : 1 ; 1 : 2.02099465369633 ; 2 : -18.0312950991282 ; 3 : 15.6302775579901 ; 4 : -95.604118098746 ; 5 : 41.2085252677967 ; 6 : -204.17204186175 ; 7 : 47.4258205326031 ; 8 : -201.621046546541 ; 9 : 20.5623254243983 ; 10 : -77.3601696679102 ; 

Number of False Discoveries by BH at FDR = 0.05: 0 
Number of False Discoveries by ASH at lfsr = 0.05: 0 
pihat0 estimated by ASH: 1 
Unnormalized w:
0 : 1 ; 1 : 0.00956223065055579 ; 2 : -0.139729871584823 ; 3 : -0.0126291983086343 ; 4 : -0.0264973264835549 ; 5 : -0.0135840230877693 ; 6 : -0.0171736274688293 ; 7 : -0.00307870144367361 ; 8 : -0.00289615242500924 ; 9 : -0.000290457029780478 ; 10 : -0.000167919884508643 ; 
Normalized w:
0 : 1 ; 1 : 0.00956223065055579 ; 2 : -0.197607879463907 ; 3 : -0.0309350917165744 ; 4 : -0.12980985886529 ; 5 : -0.148805517336844 ; 6 : -0.46081678128672 ; 7 : -0.218566120429404 ; 8 : -0.58154279154119 ; 9 : -0.174969926095063 ; 10 : -0.319877463306641 ; 

Number of False Discoveries by BH at FDR = 0.05: 0 
Number of False Discoveries by ASH at lfsr = 0.05: 0 
pihat0 estimated by ASH: 1 
Unnormalized w:
0 : 1 ; 1 : -594780833.462949 ; 2 : -1270269526.86431 ; 3 : -1419762879.07984 ; 4 : -1225019415.59396 ; 5 : -679108078.765335 ; 6 : -325170028.421899 ; 7 : -98308952.1848364 ; 8 : -27646118.6308513 ; 9 : -3938191.62464207 ; 10 : -573780.43118111 ; 
Normalized w:
0 : 1 ; 1 : -594780833.462949 ; 2 : -1796432392.76076 ; 3 : -3477694609.49039 ; 4 : -6001344986.41527 ; 5 : -7439256274.47538 ; 6 : -8725227453.56286 ; 7 : -6979243254.22101 ; 8 : -5551296563.34054 ; 9 : -2372347806.6019 ; 10 : -1093017836.20365 ; 

Number of False Discoveries by BH at FDR = 0.05: 0 
Number of False Discoveries by ASH at lfsr = 0.05: 0 
pihat0 estimated by ASH: 1 
Unnormalized w:
0 : 1 ; 1 : 541173520.168442 ; 2 : -1829704125.01795 ; 3 : 1176846048.20616 ; 4 : -2016580491.23649 ; 5 : 536195866.719198 ; 6 : -626478339.28782 ; 7 : 74728716.7247109 ; 8 : -66565470.6376099 ; 9 : 2831468.61953214 ; 10 : -2084985.52075391 ; 
Normalized w:
0 : 1 ; 1 : 541173520.168442 ; 2 : -2587592388.73039 ; 3 : 2882672323.91591 ; 4 : -9879186457.56089 ; 5 : 5873731428.86276 ; 6 : -16810177836.9449 ; 7 : 5305212602.78448 ; 8 : -13366240423.1798 ; 9 : 1705663159.45067 ; 10 : -3971774286.06145 ; 

Number of False Discoveries by BH at FDR = 0.05: 0 
Number of False Discoveries by ASH at lfsr = 0.05: 0 
pihat0 estimated by ASH: 1 
Unnormalized w:
0 : 1 ; 1 : -56432232.5590155 ; 2 : -942778323.786737 ; 3 : -117054726.547689 ; 4 : -996286639.780001 ; 5 : -54991463.4341151 ; 6 : -316578729.109756 ; 7 : -8028402.56625314 ; 8 : -35258958.3436016 ; 9 : -342254.887985098 ; 10 : -1218041.30050927 ; 
Normalized w:
0 : 1 ; 1 : -56432232.5590155 ; 2 : -1333289891.81058 ; 3 : -286724352.022854 ; 4 : -4880787810.02606 ; 5 : -602401299.861707 ; 6 : -8494698702.23887 ; 7 : -569960041.353543 ; 8 : -7079942645.59718 ; 9 : -206172708.237381 ; 10 : -2320296744.78231 ; 

Number of False Discoveries by BH at FDR = 0.05: 0 
Number of False Discoveries by ASH at lfsr = 0.05: 0 
pihat0 estimated by ASH: 1 
Unnormalized w:
0 : 1 ; 1 : -1.95677009214905 ; 2 : -12.2569463569483 ; 3 : -6.0748809266641 ; 4 : -18.9489453242006 ; 5 : -3.56745776349149 ; 6 : -7.40452267280642 ; 7 : -0.632340146447155 ; 8 : -0.979899114651218 ; 9 : -0.0321248697380335 ; 10 : -0.0397131144151632 ; 
Normalized w:
0 : 1 ; 1 : -1.95677009214905 ; 2 : -17.3339397712759 ; 3 : -14.8803585184929 ; 4 : -92.8304944163773 ; 5 : -39.0795418002244 ; 6 : -198.684192448003 ; 7 : -44.8916970772592 ; 8 : -196.762180623553 ; 9 : -19.3518679445473 ; 10 : -75.6511376618707 ; 

Number of False Discoveries by BH at FDR = 0.05: 0 
Number of False Discoveries by ASH at lfsr = 0.05: 0 
pihat0 estimated by ASH: 1 
Unnormalized w:
0 : 1 ; 1 : 7.92438556157571 ; 2 : -16.5970527053141 ; 3 : 24.2623695599727 ; 4 : -23.6100003489604 ; 5 : 14.0732466851824 ; 6 : -8.4629472072654 ; 7 : 2.45683144457811 ; 8 : -1.01755591322698 ; 9 : 0.12335441226633 ; 10 : -0.036891785992626 ; 
Normalized w:
0 : 1 ; 1 : 7.92438556157571 ; 2 : -23.4717770312763 ; 3 : 59.4304253727679 ; 4 : -115.664907363771 ; 5 : 154.164693336184 ; 6 : -227.084702945249 ; 7 : 174.417730077024 ; 8 : -204.323605766494 ; 9 : 74.308108204687 ; 10 : -70.2766736334032 ; 

Number of False Discoveries by BH at FDR = 0.05: 0 
Number of False Discoveries by ASH at lfsr = 0.05: 0 
pihat0 estimated by ASH: 1 
Unnormalized w:
0 : 1 ; 1 : 2074419142.47283 ; 2 : -3573068586.86138 ; 3 : 4229152806.46 ; 4 : -2931614091.00329 ; 5 : 1490639188.00118 ; 6 : -493475675.41199 ; 7 : 116534592.449922 ; 8 : -3852453.55778051 ; 9 : -642084.639127706 ; 10 : 1572783.00239395 ; 
Normalized w:
0 : 1 ; 1 : 2074419142.47283 ; 2 : -5053082054.82863 ; 3 : 10359266420.0865 ; 4 : -14361917291.4224 ; 5 : 16329134167.3886 ; 6 : -13241341865.566 ; 7 : 8273135357.09687 ; 8 : -773566535.009745 ; 9 : -386788716.87099 ; 10 : 2996058737.23481 ; 

Number of False Discoveries by BH at FDR = 0.05: 0 
Number of False Discoveries by ASH at lfsr = 0.05: 0 
pihat0 estimated by ASH: 1 
Unnormalized w:
0 : 1 ; 1 : 618987692.527178 ; 2 : -1801617642.29182 ; 3 : 1634174783.76893 ; 4 : -2191247482.97095 ; 5 : 887369121.590212 ; 6 : -748173277.136419 ; 7 : 147704383.115058 ; 8 : -88172740.9916949 ; 9 : 7183741.46857466 ; 10 : -3199467.88204137 ; 
Normalized w:
0 : 1 ; 1 : 618987692.527178 ; 2 : -2547872103.93973 ; 3 : 4002894370.75692 ; 4 : -10734876466.8736 ; 5 : 9720641694.57007 ; 6 : -20075595679.5099 ; 7 : 10485970977.8663 ; 8 : -17704945876.2465 ; 9 : 4327451515.95236 ; 10 : -6094797367.40641 ; 

Number of False Discoveries by BH at FDR = 0.05: 0 
Number of False Discoveries by ASH at lfsr = 0.05: 0 
pihat0 estimated by ASH: 1 
Unnormalized w:
0 : 1 ; 1 : 0.00984700926515223 ; 2 : -0.14656240112422 ; 3 : -0.0118379136012733 ; 4 : 0.010345781454132 ; 5 : -0.0011892934303944 ; 6 : -0.000753308229453712 ; 7 : -0.000550648736682494 ; 8 : -0.000132519405015875 ; 9 : -4.83894388687729e-05 ; 10 : -2.69726822353638e-06 ; 
Normalized w:
0 : 1 ; 1 : 0.00984700926515223 ; 2 : -0.207270535403837 ; 3 : -0.0289968479422725 ; 4 : 0.0506837711059456 ; 5 : -0.0130280567863943 ; 6 : -0.0202133809088221 ; 7 : -0.0390921823041198 ; 8 : -0.0266096853400468 ; 9 : -0.0291495666296999 ; 10 : -0.00513813667587426 ; 

Number of False Discoveries by BH at FDR = 0.05: 0 
Number of False Discoveries by ASH at lfsr = 0.05: 0 
pihat0 estimated by ASH: 1 
Unnormalized w:
0 : 1 ; 1 : -1014237.02898209 ; 2 : -597951917.012121 ; 3 : -2677628.90712859 ; 4 : -672071077.344696 ; 5 : -927136.046849423 ; 6 : -223161520.271774 ; 7 : -135927.093818087 ; 8 : -26093284.1988066 ; 9 : -6567.46435896308 ; 10 : -950757.022531773 ; 
Normalized w:
0 : 1 ; 1 : -1014237.02898209 ; 2 : -845631710.685534 ; 3 : -6558824.54299121 ; 4 : -3292462420.75415 ; 5 : -10156266.5347119 ; 6 : -5988051951.4786 ; 7 : -9649866.380552 ; 8 : -5239489884.03232 ; 9 : -3956209.13147879 ; 10 : -1811135979.98446 ; 

Number of False Discoveries by BH at FDR = 0.05: 0 
Number of False Discoveries by ASH at lfsr = 0.05: 0 
pihat0 estimated by ASH: 1 
Unnormalized w:
0 : 1 ; 1 : -0.0403717474792552 ; 2 : -0.229979607667662 ; 3 : 0.0189204963837437 ; 4 : -0.0173306848000264 ; 5 : 0.0141130226810881 ; 6 : -0.0231338566722466 ; 7 : 0.00350234700086261 ; 8 : -0.00330846703656365 ; 9 : 0.000289669799494303 ; 10 : -0.000209805713849822 ; 
Normalized w:
0 : 1 ; 1 : -0.0403717474792552 ; 2 : -0.32524028023285 ; 3 : 0.0463455618203464 ; 4 : -0.0849026693061461 ; 5 : 0.15460041754028 ; 6 : -0.620746513210565 ; 7 : 0.248641971422434 ; 8 : -0.66433490846363 ; 9 : 0.174495702334337 ; 10 : -0.399667494590647 ; 

Number of False Discoveries by BH at FDR = 0.05: 0 
Number of False Discoveries by ASH at lfsr = 0.05: 0 
pihat0 estimated by ASH: 1 
Unnormalized w:
0 : 1 ; 1 : 254386788.899495 ; 2 : -971207864.341701 ; 3 : 766962554.079245 ; 4 : -1422015137.03137 ; 5 : 436058921.203189 ; 6 : -527639757.022056 ; 7 : 74048282.6100759 ; 8 : -65810466.7577094 ; 9 : 3571375.30780089 ; 10 : -2484460.4768662 ; 
Normalized w:
0 : 1 ; 1 : 254386788.899495 ; 2 : -1373495333.63544 ; 3 : 1878666909.3159 ; 4 : -6966422984.4815 ; 5 : 4776786150.88709 ; 6 : -14158060371.9935 ; 7 : 5256906572.6726 ; 8 : -13214636847.294 ; 9 : 2151379411.04724 ; 10 : -4732750486.04897 ; 

Number of False Discoveries by BH at FDR = 0.05: 0 
Number of False Discoveries by ASH at lfsr = 0.05: 0 
pihat0 estimated by ASH: 1 
Unnormalized w:
0 : 1 ; 1 : 4.57639504918881 ; 2 : -57.5764820561853 ; 3 : 13.8021136775458 ; 4 : -87.1897901256237 ; 5 : 7.92280745858439 ; 6 : -33.4062693534841 ; 7 : 1.36236273420077 ; 8 : -4.30800695157544 ; 9 : 0.0667879534755144 ; 10 : -0.168853283481368 ; 
Normalized w:
0 : 1 ; 1 : 4.57639504918881 ; 2 : -81.4254417975884 ; 3 : 33.8081358818758 ; 4 : -427.140993176266 ; 5 : 86.790007276737 ; 6 : -896.3842697887 ; 7 : 96.7181595486419 ; 8 : -865.040930499382 ; 9 : 40.2327438674259 ; 10 : -321.655533226841 ; 

Number of False Discoveries by BH at FDR = 0.05: 0 
Number of False Discoveries by ASH at lfsr = 0.05: 0 
pihat0 estimated by ASH: 1 
Unnormalized w:
0 : 1 ; 1 : -843569484.171597 ; 2 : -2345053461.51224 ; 3 : -2329106746.43836 ; 4 : -2884547641.49376 ; 5 : -1293771901.31835 ; 6 : -978697186.533303 ; 7 : -219384288.369108 ; 8 : -114612626.09425 ; 9 : -10793693.7396976 ; 10 : -4120637.71361765 ; 
Normalized w:
0 : 1 ; 1 : -843569484.171597 ; 2 : -3316406409.76059 ; 3 : -5705123085.24786 ; 4 : -14131339720.8167 ; 5 : -14172561092.3681 ; 6 : -26261201261.7151 ; 7 : -15574739437.8021 ; 8 : -23014032669.3972 ; 9 : -6502069505.27235 ; 10 : -7849571495.92278 ; 

Number of False Discoveries by BH at FDR = 0.05: 0 
Number of False Discoveries by ASH at lfsr = 0.05: 0 
pihat0 estimated by ASH: 1 
Unnormalized w:
0 : 1 ; 1 : -7152914.17785539 ; 2 : -899812481.155632 ; 3 : -40879305.0143522 ; 4 : -1187298049.39919 ; 5 : -25143119.9087468 ; 6 : -430889410.822665 ; 7 : -4669710.06078191 ; 8 : -53924887.6615304 ; 9 : -249560.649671704 ; 10 : -2083856.47599957 ; 
Normalized w:
0 : 1 ; 1 : -7152914.17785539 ; 2 : -1272527014.44288 ; 3 : -100133438.324761 ; 4 : -5816548787.25959 ; 5 : -275429078.801557 ; 6 : -11561976160.6118 ; 7 : -331516527.402345 ; 8 : -10828031506.0183 ; 9 : -150334142.238856 ; 10 : -3969623522.48133 ; 

Number of False Discoveries by BH at FDR = 0.05: 0 
Number of False Discoveries by ASH at lfsr = 0.05: 0 
pihat0 estimated by ASH: 1 
Unnormalized w:
0 : 1 ; 1 : 0.0666527623858572 ; 2 : -18.8360112512122 ; 3 : 0.477117467186015 ; 4 : -28.861485359655 ; 5 : 0.284559239513281 ; 6 : -11.2479882203183 ; 7 : 0.05364623108289 ; 8 : -1.48182311010333 ; 9 : 0.00302767512853031 ; 10 : -0.0597102447593446 ; 
Normalized w:
0 : 1 ; 1 : 0.0666527623858572 ; 2 : -26.6381425724766 ; 3 : 1.16869434197483 ; 4 : -141.391824699924 ; 5 : 3.11719028855879 ; 6 : -301.815195248984 ; 7 : 3.80850459778771 ; 8 : -297.547719028286 ; 9 : 1.82385702242837 ; 10 : -113.744490016337 ; 

Number of False Discoveries by BH at FDR = 0.05: 0 
Number of False Discoveries by ASH at lfsr = 0.05: 0 
pihat0 estimated by ASH: 1 
Unnormalized w:
0 : 1 ; 1 : -1.13483165329766 ; 2 : -3.14189240521057 ; 3 : -3.85556204061568 ; 4 : -4.81394735425755 ; 5 : -2.35539461777473 ; 6 : -1.86406141067735 ; 7 : -0.436853034827643 ; 8 : -0.246595549989843 ; 9 : -0.0237534508055248 ; 10 : -0.0100330687573344 ; 
Normalized w:
0 : 1 ; 1 : -1.13483165329766 ; 2 : -4.44330685096582 ; 3 : -9.44415967115228 ; 4 : -23.5834293331042 ; 5 : -25.8020552796295 ; 6 : -50.0180163421044 ; 7 : -31.0134888903544 ; 8 : -49.5159934554448 ; 9 : -14.3089652024829 ; 10 : -19.1124034694775 ; 

Number of False Discoveries by BH at FDR = 0.05: 0 
Number of False Discoveries by ASH at lfsr = 0.05: 0 
pihat0 estimated by ASH: 1 
Unnormalized w:
0 : 1 ; 1 : 1.50510433909097 ; 2 : -3.64397245792185 ; 3 : 4.81169521394091 ; 4 : -5.47553289210348 ; 5 : 2.90126212491159 ; 6 : -2.08900027148297 ; 7 : 0.532758762679652 ; 8 : -0.271508175617894 ; 9 : 0.0285383088217531 ; 10 : -0.0108432259294952 ; 
Normalized w:
0 : 1 ; 1 : 1.50510433909097 ; 2 : -5.1533552709071 ; 3 : 11.7861980719472 ; 4 : -26.8245233109588 ; 5 : 31.7817342209889 ; 6 : -56.0537593446173 ; 7 : 37.8221201418991 ; 8 : -54.5184089800045 ; 9 : 17.1913407955528 ; 10 : -20.6557050377746 ; 

Number of False Discoveries by BH at FDR = 0.05: 0 
Number of False Discoveries by ASH at lfsr = 0.05: 0 
pihat0 estimated by ASH: 1 
Unnormalized w:
0 : 1 ; 1 : 0.345757815160744 ; 2 : -4.37784867134509 ; 3 : 0.983155629773327 ; 4 : -6.70261562851948 ; 5 : 0.582526225317591 ; 6 : -2.69298081052719 ; 7 : 0.104848166218479 ; 8 : -0.367463138049622 ; 9 : 0.00547179228580678 ; 10 : -0.0155521724928187 ; 
Normalized w:
0 : 1 ; 1 : 0.345757815160744 ; 2 : -6.19121296503327 ; 3 : 2.4082296306893 ; 4 : -32.8359764637534 ; 5 : 6.38125507889563 ; 6 : -72.2602578532954 ; 7 : 7.44348139752256 ; 8 : -73.786012519414 ; 9 : 3.29618151290307 ; 10 : -29.6259701492 ; 

CorNullPlot("friendly", L, lambda = 1, rho)
Number of False Discoveries by BH at FDR = 0.05: 0 
Number of False Discoveries by ASH at lfsr = 0.05: 0 
pihat0 estimated by ASH: 1 
Unnormalized w:
0 : 1 ; 1 : 0.990193622763482 ; 2 : -5.06198921317001 ; 3 : 3.08726746712871 ; 4 : -6.63454555986282 ; 5 : 1.79513442315682 ; 6 : -2.42359996013425 ; 7 : 0.323704259987644 ; 8 : -0.311160663080113 ; 9 : 0.0170326428239071 ; 10 : -0.0124270992850921 ; 
Normalized w:
0 : 1 ; 1 : 0.990193622763482 ; 2 : -7.15873379785134 ; 3 : 7.56222999395997 ; 4 : -32.5025025938233 ; 5 : 19.6647123463403 ; 6 : -65.0320111335117 ; 7 : 22.9807227385935 ; 8 : -62.4805652709523 ; 9 : 10.2603826058368 ; 10 : -23.6728902429088 ; 

Number of False Discoveries by BH at FDR = 0.05: 0 
Number of False Discoveries by ASH at lfsr = 0.05: 0 
pihat0 estimated by ASH: 1 
Unnormalized w:
0 : 1 ; 1 : -3.12684190211306 ; 2 : -17.6353975654966 ; 3 : -8.46737310674435 ; 4 : -20.254336932018 ; 5 : -4.64802228386959 ; 6 : -6.80704817888075 ; 7 : -0.790739086096404 ; 8 : -0.807908388025388 ; 9 : -0.0397126751314222 ; 10 : -0.029734876458029 ; 
Normalized w:
0 : 1 ; 1 : -3.12684190211306 ; 2 : -24.9402184149668 ; 3 : -20.7407435732884 ; 4 : -99.2255811237051 ; 5 : -50.9165330532411 ; 6 : -182.652269449122 ; 7 : -56.1369062515392 ; 8 : -162.226716806982 ; 9 : -23.9227256370203 ; 10 : -56.6431836286852 ; 

Number of False Discoveries by BH at FDR = 0.05: 0 
Number of False Discoveries by ASH at lfsr = 0.05: 0 
pihat0 estimated by ASH: 1 
Unnormalized w:
0 : 1 ; 1 : -10.7940524339494 ; 2 : -26.247769705336 ; 3 : -28.248298873281 ; 4 : -28.3993929685435 ; 5 : -14.9756538800984 ; 6 : -8.69700899339039 ; 7 : -2.45772441408362 ; 8 : -0.908393242956987 ; 9 : -0.117273938365903 ; 10 : -0.0278007549535556 ; 
Normalized w:
0 : 1 ; 1 : -10.7940524339494 ; 2 : -37.1199518993318 ; 3 : -69.1939183411753 ; 4 : -139.128043555432 ; 5 : -164.050068870393 ; 6 : -233.365239721775 ; 7 : -174.481124623085 ; 8 : -182.403915541384 ; 9 : -70.6452597971797 ; 10 : -52.9587963842078 ; 

Number of False Discoveries by BH at FDR = 0.05: 0 
Number of False Discoveries by ASH at lfsr = 0.05: 0 
pihat0 estimated by ASH: 1 
Unnormalized w:
0 : 1 ; 1 : -0.331063312897156 ; 2 : -3.1562793110714 ; 3 : -1.19059699958548 ; 4 : -3.87849247704236 ; 5 : -0.689041864478171 ; 6 : -1.46387307310445 ; 7 : -0.125483240535191 ; 8 : -0.191160642893188 ; 9 : -0.0067641794121115 ; 10 : -0.00793607331546585 ; 
Normalized w:
0 : 1 ; 1 : -0.331063312897156 ; 2 : -4.46365300835478 ; 3 : -2.91635513827306 ; 4 : -19.000655079954 ; 5 : -7.54807544480224 ; 6 : -39.2798364227168 ; 7 : -8.90842634937685 ; 8 : -38.3847524532686 ; 9 : -4.07470933902129 ; 10 : -15.1177509929509 ; 

Number of False Discoveries by BH at FDR = 0.05: 0 
Number of False Discoveries by ASH at lfsr = 0.05: 0 
pihat0 estimated by ASH: 1 
Unnormalized w:
0 : 1 ; 1 : 0.951032913951243 ; 2 : -5.84897758568653 ; 3 : 2.90624068444014 ; 4 : -7.73953612586871 ; 5 : 1.70378526127289 ; 6 : -2.82906893276751 ; 7 : 0.306395914747298 ; 8 : -0.364262701586486 ; 9 : 0.016118466422511 ; 10 : -0.0145937977983201 ; 
Normalized w:
0 : 1 ; 1 : 0.951032913951243 ; 2 : -8.27170342769413 ; 3 : 7.1188067465953 ; 4 : -37.9158287084305 ; 5 : 18.6640324148799 ; 6 : -75.9118853604111 ; 7 : 21.7519521223296 ; 8 : -73.1433699779336 ; 9 : 9.70968711221761 ; 10 : -27.8003229539881 ; 

Number of False Discoveries by BH at FDR = 0.05: 0 
Number of False Discoveries by ASH at lfsr = 0.05: 0 
pihat0 estimated by ASH: 1 
Unnormalized w:
0 : 1 ; 1 : -0.0249702803783759 ; 2 : -0.145657076906457 ; 3 : -0.0157505623782447 ; 4 : -0.0847934620633242 ; 5 : -4.75765185936808e-05 ; 6 : -0.0371188234915361 ; 7 : -0.000870044588121193 ; 8 : -0.00566998863502667 ; 9 : 2.68712178291464e-05 ; 10 : -0.000297923943091384 ; 
Normalized w:
0 : 1 ; 1 : -0.0249702803783759 ; 2 : -0.205990213616732 ; 3 : -0.0385808409885771 ; 4 : -0.415401431158374 ; 5 : -0.000521174648826459 ; 6 : -0.996002550862689 ; 7 : -0.0617670383781483 ; 8 : -1.13852468203904 ; 9 : 0.0161870931517943 ; 10 : -0.567527517382724 ; 

Number of False Discoveries by BH at FDR = 0.05: 0 
Number of False Discoveries by ASH at lfsr = 0.05: 0 
pihat0 estimated by ASH: 1 
Unnormalized w:
0 : 1 ; 1 : -0.00196487934640798 ; 2 : -0.0460336617730664 ; 3 : -0.012293675176516 ; 4 : -0.00594223839628071 ; 5 : 0.00365133072737254 ; 6 : 0.00145804112996473 ; 7 : 0.000325135346931134 ; 8 : 1.87667642822963e-05 ; 9 : 7.09738813481104e-05 ; 10 : -3.22422762322365e-07 ; 
Normalized w:
0 : 1 ; 1 : -0.00196487934640798 ; 2 : -0.0651014288051664 ; 3 : -0.0301132312459841 ; 4 : -0.0291109040017239 ; 5 : 0.0399983240858737 ; 6 : 0.039123348967101 ; 7 : 0.0230823198330043 ; 8 : 0.00376833636057234 ; 9 : 0.0427543268053942 ; 10 : -0.000614196321214654 ; 

Number of False Discoveries by BH at FDR = 0.05: 0 
Number of False Discoveries by ASH at lfsr = 0.05: 0 
pihat0 estimated by ASH: 1 
Unnormalized w:
0 : 1 ; 1 : 0.174535157389586 ; 2 : -1.31940719334627 ; 3 : 0.608000101526193 ; 4 : -1.69157445372129 ; 5 : 0.355179353621336 ; 6 : -0.653402655127321 ; 7 : 0.0662604334520652 ; 8 : -0.0887948633866882 ; 9 : 0.00369286851125707 ; 10 : -0.0038219020120779 ; 
Normalized w:
0 : 1 ; 1 : 0.174535157389586 ; 2 : -1.86592354712292 ; 3 : 1.48929001229954 ; 4 : -8.28698854708872 ; 5 : 3.8907948787702 ; 6 : -17.5326330425225 ; 7 : 4.70402412918216 ; 8 : -17.8298670617271 ; 9 : 2.22456633596294 ; 10 : -7.28049762663516 ; 

Number of False Discoveries by BH at FDR = 0.05: 0 
Number of False Discoveries by ASH at lfsr = 0.05: 0 
pihat0 estimated by ASH: 1 
Unnormalized w:
0 : 1 ; 1 : 0.010384245552025 ; 2 : -0.122495494717022 ; 3 : -0.00452512868369771 ; 4 : 0.00477788548918738 ; 5 : -0.00662659651902575 ; 6 : -0.0018962703120297 ; 7 : -0.00136806854923071 ; 8 : -0.000301367963661958 ; 9 : -0.000152455470711193 ; 10 : -1.04691243707978e-05 ; 
Normalized w:
0 : 1 ; 1 : 0.010384245552025 ; 2 : -0.173234789958415 ; 3 : -0.0110842562954915 ; 4 : 0.0234067629959142 ; 5 : -0.0725907278591123 ; 6 : -0.0508822718569577 ; 7 : -0.0971232322319784 ; 8 : -0.0605142068337442 ; 9 : -0.0918384466827538 ; 10 : -0.0199430636614102 ; 

Number of False Discoveries by BH at FDR = 0.05: 0 
Number of False Discoveries by ASH at lfsr = 0.05: 0 
pihat0 estimated by ASH: 1 
Unnormalized w:
0 : 1 ; 1 : -54.4330577997137 ; 2 : -75.3822582526047 ; 3 : -127.859373985824 ; 4 : -70.8745891606404 ; 5 : -62.1956911684788 ; 6 : -16.804005937536 ; 7 : -9.32467943951548 ; 8 : -1.05535708335353 ; 9 : -0.402535746802676 ; 10 : 1.2533478632639e-16 ; 
Normalized w:
0 : 1 ; 1 : -54.4330577997137 ; 2 : -106.606611983145 ; 3 : -313.190225096953 ; 4 : -347.213158345921 ; 5 : -681.319660652013 ; 6 : -450.898794847688 ; 7 : -661.986570192026 ; 8 : -211.914020486758 ; 9 : -242.485609392606 ; 10 : 2.38755366176433e-13 ; 

Number of False Discoveries by BH at FDR = 0.05: 0 
Number of False Discoveries by ASH at lfsr = 0.05: 0 
pihat0 estimated by ASH: 1 
Unnormalized w:
0 : 1 ; 1 : 18.2167132280335 ; 2 : -37.2481635623401 ; 3 : 46.1255530784785 ; 4 : -38.2497706023594 ; 5 : 23.4756614518062 ; 6 : -10.7758172978181 ; 7 : 3.67072070506425 ; 8 : -0.98639919204478 ; 9 : 0.165296958584317 ; 10 : -0.0231442798200358 ; 
Normalized w:
0 : 1 ; 1 : 18.2167132280335 ; 2 : -52.6768580833527 ; 3 : 112.984069145934 ; 4 : -187.384841508578 ; 5 : 257.162986590174 ; 6 : -289.145519892473 ; 7 : 260.595318631629 ; 8 : -198.06738580545 ; 9 : 99.574097583713 ; 10 : -44.088486247804 ; 

Number of False Discoveries by BH at FDR = 0.05: 0 
Number of False Discoveries by ASH at lfsr = 0.05: 0 
pihat0 estimated by ASH: 1 
Unnormalized w:
0 : 1 ; 1 : -7.17853175053795 ; 2 : -27.0506794832733 ; 3 : -18.2475960181493 ; 4 : -28.2131254788656 ; 5 : -9.6095878910105 ; 6 : -8.77280537330281 ; 7 : -1.55284600963663 ; 8 : -0.942375623132412 ; 9 : -0.0735891904070297 ; 10 : -0.0306917638899097 ; 
Normalized w:
0 : 1 ; 1 : -7.17853175053795 ; 2 : -38.2554377966527 ; 3 : -44.6972992769079 ; 4 : -138.215522944672 ; 5 : -105.267761124699 ; 6 : -235.399070016966 ; 7 : -110.241130606538 ; 8 : -189.227523325207 ; 9 : -44.329776478968 ; 10 : -58.4659976764417 ; 

Number of False Discoveries by BH at FDR = 0.05: 0 
Number of False Discoveries by ASH at lfsr = 0.05: 0 
pihat0 estimated by ASH: 1 
Unnormalized w:
0 : 1 ; 1 : -0.221054473926752 ; 2 : -1.43221033522857 ; 3 : -0.750033598456729 ; 4 : -1.98498166157922 ; 5 : -0.452597605035338 ; 6 : -0.760018870400118 ; 7 : -0.0860219012244282 ; 8 : -0.103249684371707 ; 9 : -0.00468799688277602 ; 10 : -0.00443544626823974 ; 
Normalized w:
0 : 1 ; 1 : -0.221054473926752 ; 2 : -2.02545128025117 ; 3 : -1.83719960616251 ; 4 : -9.72438443930199 ; 5 : -4.95795835501337 ; 6 : -20.3934463007672 ; 7 : -6.10694916885158 ; 8 : -20.7323720798561 ; 9 : -2.82402690936123 ; 10 : -8.44926320113332 ; 

Number of False Discoveries by BH at FDR = 0.05: 0 
Number of False Discoveries by ASH at lfsr = 0.05: 0 
pihat0 estimated by ASH: 1 
Unnormalized w:
0 : 1 ; 1 : 1.19624893178564 ; 2 : -2.78874517700335 ; 3 : 3.62922444518989 ; 4 : -3.54630222772657 ; 5 : 2.14075870122612 ; 6 : -1.2352662665503 ; 7 : 0.386386406860824 ; 8 : -0.148139424670228 ; 9 : 0.0208324224662385 ; 10 : -0.0052923077513501 ; 
Normalized w:
0 : 1 ; 1 : 1.19624893178564 ; 2 : -3.9438812513207 ; 3 : 8.88974805275061 ; 4 : -17.3732618632507 ; 5 : 23.4508366167402 ; 6 : -33.1456721078263 ; 7 : 27.4307137211259 ; 8 : -29.7461603940805 ; 9 : 12.549351696028 ; 10 : -10.0815337236181 ; 

Number of False Discoveries by BH at FDR = 0.05: 0 
Number of False Discoveries by ASH at lfsr = 0.05: 0 
pihat0 estimated by ASH: 1 
Unnormalized w:
0 : 1 ; 1 : 173.100946298253 ; 2 : -132.056233792338 ; 3 : 346.270132417169 ; 4 : -96.7141880167721 ; 5 : 152.034197990412 ; 6 : -15.6177233256506 ; 7 : 21.0879731371861 ; 8 : -1.17392349241305e-13 ; 9 : 0.852421119433525 ; 10 : 0.0632963828889122 ; 
Normalized w:
0 : 1 ; 1 : 173.100946298253 ; 2 : -186.755716825037 ; 3 : 848.185137588027 ; 4 : -473.800823057374 ; 5 : 1665.45119503111 ; 6 : -419.067492119265 ; 7 : 1497.09757852145 ; 8 : -2.35721966474706e-11 ; 9 : 513.494407010491 ; 10 : 120.57587137007 ; 

Number of False Discoveries by BH at FDR = 0.05: 0 
Number of False Discoveries by ASH at lfsr = 0.05: 0 
pihat0 estimated by ASH: 1 
Unnormalized w:
0 : 1 ; 1 : 5.3495265524959 ; 2 : -14.9487809688657 ; 3 : 14.7915257998395 ; 4 : -17.516684025336 ; 5 : 8.30244894568615 ; 6 : -5.8646959351151 ; 7 : 1.41827520328496 ; 8 : -0.674850522217663 ; 9 : 0.0713638273861906 ; 10 : -0.0236897651229084 ; 
Normalized w:
0 : 1 ; 1 : 5.3495265524959 ; 2 : -21.1407687871147 ; 3 : 36.2316907268197 ; 4 : -85.813875695269 ; 5 : 90.9487714017457 ; 6 : -157.366305339409 ; 7 : 100.687551084308 ; 8 : -135.50890939804 ; 9 : 42.9892284344425 ; 10 : -45.1276035355778 ; 

Number of False Discoveries by BH at FDR = 0.05: 0 
Number of False Discoveries by ASH at lfsr = 0.05: 0 
pihat0 estimated by ASH: 1 
Unnormalized w:
0 : 1 ; 1 : 0.00977765933816548 ; 2 : -0.145932485463695 ; 3 : -0.0113791478754545 ; 4 : 0.0112463330904812 ; 5 : -0.000710737922922955 ; 6 : -0.000368517744149794 ; 7 : -0.000430361315273652 ; 8 : -6.51178268932423e-05 ; 9 : -3.72003634967045e-05 ; 10 : 8.81824604196897e-10 ; 
Normalized w:
0 : 1 ; 1 : 0.00977765933816548 ; 2 : -0.206379700133572 ; 3 : -0.0278731060025389 ; 4 : 0.0550955550981134 ; 5 : -0.00778574385718541 ; 6 : -0.00988836872200579 ; 7 : -0.0305526225206233 ; 8 : -0.013075555866322 ; 9 : -0.0224093211193656 ; 10 : 1.67982379393173e-06 ; 

Number of False Discoveries by BH at FDR = 0.05: 0 
Number of False Discoveries by ASH at lfsr = 0.05: 0 
pihat0 estimated by ASH: 1 
Unnormalized w:
0 : 1 ; 1 : 0.0384872560271654 ; 2 : -20.0257032861721 ; 3 : 0.113946543302254 ; 4 : -22.2940309104237 ; 5 : 0.0899959890306396 ; 6 : -7.39771516628133 ; 7 : 0.0159779049132858 ; 8 : -0.863265886010817 ; 9 : 0.00077959307039399 ; 10 : -0.0312699095652114 ; 
Normalized w:
0 : 1 ; 1 : 0.0384872560271654 ; 2 : -28.320621183364 ; 3 : 0.27911088904447 ; 4 : -109.218000080748 ; 5 : 0.985856665541376 ; 6 : -198.501527879835 ; 7 : 1.13431872280534 ; 8 : -173.342414182985 ; 9 : 0.469623138452364 ; 10 : -59.5673310449011 ; 

Number of False Discoveries by BH at FDR = 0.05: 0 
Number of False Discoveries by ASH at lfsr = 0.05: 0 
pihat0 estimated by ASH: 1 
Unnormalized w:
0 : 1 ; 1 : -0.0424900126823913 ; 2 : -0.204862447943877 ; 3 : 0.00823062156162634 ; 4 : 0.0242143926329621 ; 5 : 0.00461118704563706 ; 6 : -0.00302938347417584 ; 7 : 0.00123143806005101 ; 8 : -5.90971996918201e-08 ; 9 : 0.000112710544350614 ; 10 : -1.61792155923727e-05 ; 
Normalized w:
0 : 1 ; 1 : -0.0424900126823913 ; 2 : -0.289719252303183 ; 3 : 0.0201608230919338 ; 4 : 0.11862581276433 ; 5 : 0.0505130232354205 ; 6 : -0.0812868885380598 ; 7 : 0.0874234297344866 ; 8 : -1.18666235189395e-05 ; 9 : 0.0678962930594794 ; 10 : -0.030820450223172 ; 

Number of False Discoveries by BH at FDR = 0.05: 0 
Number of False Discoveries by ASH at lfsr = 0.05: 0 
pihat0 estimated by ASH: 1 
Unnormalized w:
0 : 1 ; 1 : 0.930400264415246 ; 2 : -3.70186603891747 ; 3 : 2.85944248854643 ; 4 : -4.60728914576893 ; 5 : 1.683640400931 ; 6 : -1.69847916780134 ; 7 : 0.303804292845106 ; 8 : -0.215579216554214 ; 9 : 0.0162110032605313 ; 10 : -0.00859144761394906 ; 
Normalized w:
0 : 1 ; 1 : 0.930400264415246 ; 2 : -5.23522915832545 ; 3 : 7.00417504577288 ; 4 : -22.5710150091945 ; 5 : 18.443356526339 ; 6 : -45.5749785308527 ; 7 : 21.5679652190377 ; 8 : -43.2879631301865 ; 9 : 9.76543086103208 ; 10 : -16.3662003277549 ; 

Number of False Discoveries by BH at FDR = 0.05: 0 
Number of False Discoveries by ASH at lfsr = 0.05: 0 
pihat0 estimated by ASH: 1 
Unnormalized w:
0 : 1 ; 1 : 0.189357436074152 ; 2 : -2.18713998400049 ; 3 : 0.523457390283247 ; 4 : -2.73704853728455 ; 5 : 0.314494381158206 ; 6 : -1.05126845117824 ; 7 : 0.0578881914886824 ; 8 : -0.139964604172638 ; 9 : 0.00313233378949845 ; 10 : -0.00591258914801345 ; 
Normalized w:
0 : 1 ; 1 : 0.189357436074152 ; 2 : -3.09308302818197 ; 3 : 1.28220350828286 ; 4 : -13.4087446351564 ; 5 : 3.44511333537955 ; 6 : -28.2084926332256 ; 7 : 4.10965391215672 ; 8 : -28.1046694658186 ; 9 : 1.88690289943346 ; 10 : -11.2631331529029 ; 

Number of False Discoveries by BH at FDR = 0.05: 0 
Number of False Discoveries by ASH at lfsr = 0.05: 0 
pihat0 estimated by ASH: 1 
Unnormalized w:
0 : 1 ; 1 : -5.29085254945192 ; 2 : -14.3122890576611 ; 3 : -14.7633316610083 ; 4 : -17.2110730605033 ; 5 : -8.31779378885616 ; 6 : -5.77119243820943 ; 7 : -1.43202147996183 ; 8 : -0.668110253268745 ; 9 : -0.0720887000158238 ; 10 : -0.0235738734129143 ; 
Normalized w:
0 : 1 ; 1 : -5.29085254945192 ; 2 : -20.2406332939483 ; 3 : -36.162629472946 ; 4 : -84.3166938479896 ; 5 : -91.1168657366576 ; 6 : -154.857343236828 ; 7 : -101.663439918799 ; 8 : -134.155474134604 ; 9 : -43.4258882409932 ; 10 : -44.9068366721439 ; 

Number of False Discoveries by BH at FDR = 0.05: 0 
Number of False Discoveries by ASH at lfsr = 0.05: 0 
pihat0 estimated by ASH: 1 
Unnormalized w:
0 : 1 ; 1 : -0.011031824614049 ; 2 : -8.51372794977676 ; 3 : -0.410722731336789 ; 4 : -10.715802734123 ; 5 : -0.232420664177928 ; 6 : -3.89870034133524 ; 7 : -0.0444726298975924 ; 8 : -0.496342841465798 ; 9 : -0.00247893408959616 ; 10 : -0.0198482864164879 ; 
Normalized w:
0 : 1 ; 1 : -0.011031824614049 ; 2 : -12.0402295329292 ; 3 : -1.00606111753736 ; 4 : -52.4964977658445 ; 5 : -2.54604081201168 ; 6 : -104.613107845527 ; 7 : -3.15724351966102 ; 8 : -99.6648515785855 ; 9 : -1.49329804404798 ; 10 : -37.809813462342 ; 

Number of False Discoveries by BH at FDR = 0.05: 0 
Number of False Discoveries by ASH at lfsr = 0.05: 0 
pihat0 estimated by ASH: 1 
Unnormalized w:
0 : 1 ; 1 : -0.0666353041034338 ; 2 : -1.60032561962479 ; 3 : 0.0517533578936664 ; 4 : -2.07037521903444 ; 5 : 0.0166280812133002 ; 6 : -0.800999203808154 ; 7 : 0.00365296790993558 ; 8 : -0.109256481675998 ; 9 : 0.000232838623536709 ; 10 : -0.00472374471145179 ; 
Normalized w:
0 : 1 ; 1 : -0.0666353041034338 ; 2 : -2.26320219548651 ; 3 : 0.126769319315123 ; 4 : -10.1427257254747 ; 5 : 0.182151503371048 ; 6 : -21.4930640356589 ; 7 : 0.259334995203378 ; 8 : -21.9385274059344 ; 9 : 0.140260873641394 ; 10 : -8.99845470968976 ; 

Number of False Discoveries by BH at FDR = 0.05: 0 
Number of False Discoveries by ASH at lfsr = 0.05: 0 
pihat0 estimated by ASH: 1 
Unnormalized w:
0 : 1 ; 1 : -0.188237567641041 ; 2 : -0.727450065306265 ; 3 : -0.827449304863473 ; 4 : -0.996064881386437 ; 5 : -0.518184044043969 ; 6 : -0.368364827100734 ; 7 : -0.0996552594120817 ; 8 : -0.0489492642681959 ; 9 : -0.00588586410791703 ; 10 : -0.00200580461455446 ; 
Normalized w:
0 : 1 ; 1 : -0.188237567641041 ; 2 : -1.02876974830531 ; 3 : -2.02682858493615 ; 4 : -4.87970142020524 ; 5 : -5.67642179724264 ; 6 : -9.88426552700637 ; 7 : -7.07482158584837 ; 8 : -9.82893425794854 ; 9 : -3.54561639890819 ; 10 : -3.82093933586174 ; 

Number of False Discoveries by BH at FDR = 0.05: 0 
Number of False Discoveries by ASH at lfsr = 0.05: 0 
pihat0 estimated by ASH: 1 
Unnormalized w:
0 : 1 ; 1 : 0.318575961780774 ; 2 : -0.860139438027326 ; 3 : 1.03590672218289 ; 4 : -1.13605981347938 ; 5 : 0.637587012294198 ; 6 : -0.413538763943057 ; 7 : 0.122934836233099 ; 8 : -0.0531536223784576 ; 9 : 0.00710771583295954 ; 10 : -0.00209124180424253 ; 
Normalized w:
0 : 1 ; 1 : 0.318575961780774 ; 2 : -1.21642085879022 ; 3 : 2.53744289046714 ; 4 : -5.56553372061184 ; 5 : 6.98441578011712 ; 6 : -11.096409450095 ; 7 : 8.72750759132757 ; 8 : -10.6731626662902 ; 9 : 4.28165403652843 ; 10 : -3.98369213663598 ; 

Number of False Discoveries by BH at FDR = 0.05: 0 
Number of False Discoveries by ASH at lfsr = 0.05: 0 
pihat0 estimated by ASH: 1 
Unnormalized w:
0 : 1 ; 1 : 0.0620172351956328 ; 2 : -0.589578226923912 ; 3 : 0.113546479302921 ; 4 : -0.633477934320979 ; 5 : 0.0701074140159413 ; 6 : -0.254175761793915 ; 7 : 0.0137122611200663 ; 8 : -0.0357105237849158 ; 9 : 0.000780670980072819 ; 10 : -0.00161871095325211 ; 
Normalized w:
0 : 1 ; 1 : 0.0620172351956328 ; 2 : -0.833789524595679 ; 3 : 0.278130936381648 ; 4 : -3.10339540479743 ; 5 : 0.767988242097698 ; 6 : -6.82025137924784 ; 7 : 0.973473969516084 ; 8 : -7.170616266584 ; 9 : 0.470272466089517 ; 10 : -3.083548771297 ; 

CorNullPlot("friendly", L, lambda = 10, rho)
Number of False Discoveries by BH at FDR = 0.05: 0 
Number of False Discoveries by ASH at lfsr = 0.05: 0 
pihat0 estimated by ASH: 1 
Unnormalized w:
0 : 1 ; 1 : -0.0195328556153761 ; 2 : -0.0594702211988415 ; 3 : 0.0327668711521069 ; 4 : -0.0169877651859634 ; 5 : 0.00795464094593129 ; 6 : -2.07582093003884e-11 ; 7 : 0.00224884250417521 ; 8 : -0.000339881382700872 ; 9 : 0.000129544930260427 ; 10 : 4.48933975887091e-13 ; 
Normalized w:
0 : 1 ; 1 : -0.0195328556153761 ; 2 : -0.0841035933767297 ; 3 : 0.080262114790184 ; 4 : -0.0832227131516528 ; 5 : 0.087138725658816 ; 6 : -5.57001205042042e-10 ; 7 : 0.159651980091913 ; 8 : -0.068247640000548 ; 9 : 0.0780372466481116 ; 10 : 8.55192711804991e-10 ; 

Number of False Discoveries by BH at FDR = 0.05: 0 
Number of False Discoveries by ASH at lfsr = 0.05: 0 
pihat0 estimated by ASH: 1 
Unnormalized w:
0 : 1 ; 1 : -0.0358065026199347 ; 2 : -0.109813620241973 ; 3 : -0.0921611131009101 ; 4 : -0.00449357364221964 ; 5 : -0.0504514864252425 ; 6 : -1.94204096867876e-08 ; 7 : -0.0093778326270938 ; 8 : -8.94253451505833e-05 ; 9 : -0.0006100283237745 ; 10 : 9.25920346995506e-06 ; 
Normalized w:
0 : 1 ; 1 : -0.0358065026199347 ; 2 : -0.155299911079488 ; 3 : -0.22574770122416 ; 4 : -0.0220139250901157 ; 5 : -0.55266834349542 ; 6 : -5.21104274526629e-07 ; 7 : -0.665760072173299 ; 8 : -0.0179564667951614 ; 9 : -0.367478145760112 ; 10 : 0.0176382357984341 ; 

Number of False Discoveries by BH at FDR = 0.05: 0 
Number of False Discoveries by ASH at lfsr = 0.05: 0 
pihat0 estimated by ASH: 1 
Unnormalized w:
0 : 1 ; 1 : -0.0460601509345883 ; 2 : -0.126969252938243 ; 3 : -0.106549961827225 ; 4 : -0.00238883209912362 ; 5 : -0.0419417937955603 ; 6 : -0.00035906754302965 ; 7 : -0.00862519569198984 ; 8 : -1.54466744023286e-10 ; 9 : -0.000393557258811038 ; 10 : 3.5719540097369e-06 ; 
Normalized w:
0 : 1 ; 1 : -0.0460601509345883 ; 2 : -0.179561639509643 ; 3 : -0.260993038589726 ; 4 : -0.0117028394480691 ; 5 : -0.459449331281172 ; 6 : -0.00963479321673753 ; 7 : -0.612328150303908 ; 8 : -3.10166760367572e-08 ; 9 : -0.237077011151655 ; 10 : 0.00680436144311315 ; 

Number of False Discoveries by BH at FDR = 0.05: 0 
Number of False Discoveries by ASH at lfsr = 0.05: 0 
pihat0 estimated by ASH: 1 
Unnormalized w:
0 : 1 ; 1 : 0.052220166264115 ; 2 : -0.21578873505685 ; 3 : -0.0244235984878817 ; 4 : 0.0211278222084139 ; 5 : -1.9126721069789e-05 ; 6 : -0.00287676898704295 ; 7 : -0.000720157379246019 ; 8 : -1.47354411958072e-09 ; 9 : -1.17986761712105e-05 ; 10 : 1.67359379171181e-11 ; 
Normalized w:
0 : 1 ; 1 : 0.052220166264115 ; 2 : -0.305171355724732 ; 3 : -0.0598253539779209 ; 4 : 0.103504767573713 ; 5 : -0.000209522731620656 ; 6 : -0.077191812127095 ; 7 : -0.0511261021440885 ; 8 : -2.95885310925008e-07 ; 9 : -0.00710746611729978 ; 10 : 3.18809733739997e-08 ; 

Number of False Discoveries by BH at FDR = 0.05: 0 
Number of False Discoveries by ASH at lfsr = 0.05: 0 
pihat0 estimated by ASH: 1 
Unnormalized w:
0 : 1 ; 1 : -0.0197859117021518 ; 2 : -0.00406558148012681 ; 3 : 0.0104864413529932 ; 4 : -0.0241463436813757 ; 5 : 0.0095341067489564 ; 6 : -2.30755579411994e-08 ; 7 : 0.00132100603554299 ; 8 : -0.000272497380541538 ; 9 : 8.72209435131181e-05 ; 10 : -1.68394832766551e-11 ; 
Normalized w:
0 : 1 ; 1 : -0.0197859117021518 ; 2 : -0.00574960046812822 ; 3 : 0.0256864305324541 ; 4 : -0.118292442346494 ; 5 : 0.104440906641313 ; 6 : -6.19182194103084e-07 ; 7 : 0.0937821252027416 ; 8 : -0.0547170397522438 ; 9 : 0.052541479378089 ; 10 : -3.20782211689395e-08 ; 

Number of False Discoveries by BH at FDR = 0.05: 0 
Number of False Discoveries by ASH at lfsr = 0.05: 0 
pihat0 estimated by ASH: 1 
Unnormalized w:
0 : 1 ; 1 : -0.0218574539676484 ; 2 : -0.0824037408603593 ; 3 : -0.00614002807237893 ; 4 : 0.00211489988953475 ; 5 : 0.00698604161515864 ; 6 : -2.35189922485386e-07 ; 7 : 0.000594880543450452 ; 8 : -1.74727509540128e-11 ; 9 : 0.000114857534915558 ; 10 : -1.99581782474016e-12 ; 
Normalized w:
0 : 1 ; 1 : -0.0218574539676484 ; 2 : -0.116536487914998 ; 3 : -0.015039935783693 ; 4 : 0.0103608511728573 ; 5 : 0.0765282516058443 ; 6 : -6.31080785160275e-06 ; 7 : 0.0422323290775984 ; 8 : -3.50850054643384e-09 ; 9 : 0.0691896299112644 ; 10 : -3.8019150910457e-09 ; 

Number of False Discoveries by BH at FDR = 0.05: 0 
Number of False Discoveries by ASH at lfsr = 0.05: 0 
pihat0 estimated by ASH: 1 
Unnormalized w:
0 : 1 ; 1 : -0.00237432331769622 ; 2 : -0.0462398949391692 ; 3 : -0.0124993074733049 ; 4 : -0.00552754002397608 ; 5 : 0.00393970330098859 ; 6 : 0.00118301483874229 ; 7 : 0.000429658426868888 ; 8 : 2.74361575907938e-11 ; 9 : 7.80029473540958e-05 ; 10 : -7.39434057412163e-12 ; 
Normalized w:
0 : 1 ; 1 : -0.00237432331769622 ; 2 : -0.0653930865456801 ; 3 : -0.0306169254477536 ; 4 : -0.0270793051831058 ; 5 : 0.0431572873565804 ; 6 : 0.0317436191738246 ; 7 : 0.030502722394049 ; 8 : 5.50913672109759e-09 ; 9 : 0.04698860256217 ; 10 : -1.40857821132771e-08 ; 

Number of False Discoveries by BH at FDR = 0.05: 0 
Number of False Discoveries by ASH at lfsr = 0.05: 0 
pihat0 estimated by ASH: 1 
Unnormalized w:
0 : 1 ; 1 : -0.0219431041356869 ; 2 : -0.0876866619950901 ; 3 : 0.0103921746392133 ; 4 : 0.00287985137303969 ; 5 : -0.00286862935053328 ; 6 : -1.43079259662589e-08 ; 7 : -0.000390282821116643 ; 8 : -5.56132021440079e-10 ; 9 : -3.40538734311794e-05 ; 10 : -1.77299089694446e-12 ; 
Normalized w:
0 : 1 ; 1 : -0.0219431041356869 ; 2 : -0.124007666632682 ; 3 : 0.0254555251839644 ; 4 : 0.0141083327980016 ; 5 : -0.0314242600881694 ; 6 : -3.8392194093107e-07 ; 7 : -0.027707331692391 ; 8 : -1.11670423635481e-07 ; 9 : -0.0205138905469334 ; 10 : -3.37744295286939e-09 ; 

Number of False Discoveries by BH at FDR = 0.05: 0 
Number of False Discoveries by ASH at lfsr = 0.05: 0 
pihat0 estimated by ASH: 1 
Unnormalized w:
0 : 1 ; 1 : 0.0102699849664691 ; 2 : -0.118163058545407 ; 3 : -0.00428146303544641 ; 4 : 0.00897886931340816 ; 5 : -0.00607702256265007 ; 6 : -2.18022463958924e-08 ; 7 : -0.00118125633382797 ; 8 : -6.11416895527969e-11 ; 9 : -0.000134049780259931 ; 10 : 1.00710494016409e-12 ; 
Normalized w:
0 : 1 ; 1 : 0.0102699849664691 ; 2 : -0.1671077999664 ; 3 : -0.0104873997894313 ; 4 : 0.0439872965699679 ; 5 : -0.0665704468006259 ; 6 : -5.85015660040982e-07 ; 7 : -0.0838608805826161 ; 8 : -1.22771538248595e-08 ; 9 : -0.0807509467505956 ; 10 : 1.91847543538952e-09 ; 

Number of False Discoveries by BH at FDR = 0.05: 0 
Number of False Discoveries by ASH at lfsr = 0.05: 0 
pihat0 estimated by ASH: 1 
Unnormalized w:
0 : 1 ; 1 : -0.690852916751373 ; 2 : -0.770513800087517 ; 3 : -1.5951688203757 ; 4 : -0.476494992189659 ; 5 : -0.778618867408852 ; 6 : -0.0880627775922175 ; 7 : -0.123013457323572 ; 8 : -2.33870595579938e-09 ; 9 : -0.0057429502369907 ; 10 : 0.000532638661057973 ; 
Normalized w:
0 : 1 ; 1 : -0.690852916751373 ; 2 : -1.0896710660794 ; 3 : -3.90734966351781 ; 4 : -2.33433919171224 ; 5 : -8.52934234757905 ; 6 : -2.36297228380372 ; 7 : -8.73308913505404 ; 8 : -4.69608428888282e-07 ; 9 : -3.45952576631845 ; 10 : 1.01464519378883 ; 

Number of False Discoveries by BH at FDR = 0.05: 0 
Number of False Discoveries by ASH at lfsr = 0.05: 0 
pihat0 estimated by ASH: 1 
Unnormalized w:
0 : 1 ; 1 : 0.108170384139922 ; 2 : -0.206147375474361 ; 3 : 0.348130623086922 ; 4 : -0.0689149401615465 ; 5 : 0.168482070248735 ; 6 : -0.012301961557552 ; 7 : 0.0290133584820416 ; 8 : -2.05835313635092e-11 ; 9 : 0.00150964681283809 ; 10 : 0.000108494336084961 ; 
Normalized w:
0 : 1 ; 1 : 0.108170384139922 ; 2 : -0.29153641424346 ; 3 : 0.852742390400132 ; 4 : -0.337612878100449 ; 5 : 1.84562860820805 ; 6 : -0.330096267591305 ; 7 : 2.05974412266513 ; 8 : -4.13314029522206e-09 ; 9 : 0.909404022590064 ; 10 : 0.206675302996705 ; 

Number of False Discoveries by BH at FDR = 0.05: 0 
Number of False Discoveries by ASH at lfsr = 0.05: 0 
pihat0 estimated by ASH: 1 
Unnormalized w:
0 : 1 ; 1 : -0.0637215144298066 ; 2 : -0.262073035099418 ; 3 : -0.117674346743829 ; 4 : -1.31362021474771e-08 ; 5 : -0.0677801757615273 ; 6 : -0.00976843860254607 ; 7 : -0.0113770055593337 ; 8 : -0.000159614148663148 ; 9 : -0.000668956679339544 ; 10 : 1.55414115533463e-14 ; 
Normalized w:
0 : 1 ; 1 : -0.0637215144298066 ; 2 : -0.370627240569877 ; 3 : -0.288242105337721 ; 4 : -6.4353984838743e-08 ; 5 : -0.742494624325068 ; 6 : -0.262114712991913 ; 7 : -0.807687270981434 ; 8 : -0.0320502666853735 ; 9 : -0.402976305422186 ; 10 : 2.96054711950034e-11 ; 

Number of False Discoveries by BH at FDR = 0.05: 0 
Number of False Discoveries by ASH at lfsr = 0.05: 0 
pihat0 estimated by ASH: 1 
Unnormalized w:
0 : 1 ; 1 : 0.0204714511128345 ; 2 : -0.0019488370924672 ; 3 : -0.00517120655273784 ; 4 : -0.0115228121135017 ; 5 : 0.00619618674533238 ; 6 : -0.000185925539428495 ; 7 : 0.000897022879882511 ; 8 : -2.25200579835849e-12 ; 9 : 0.000144329328823017 ; 10 : -2.09476166451391e-13 ; 
Normalized w:
0 : 1 ; 1 : 0.0204714511128345 ; 2 : -0.00275607184702286 ; 3 : -0.0126668174087445 ; 4 : -0.0564500201600805 ; 5 : 0.0678758250186613 ; 6 : -0.00498890573898519 ; 7 : 0.0636823070958086 ; 8 : -4.52199175442281e-10 ; 9 : 0.0869432976595516 ; 10 : -3.99039726258398e-10 ; 

Number of False Discoveries by BH at FDR = 0.05: 0 
Number of False Discoveries by ASH at lfsr = 0.05: 0 
pihat0 estimated by ASH: 1 
Unnormalized w:
0 : 1 ; 1 : 0.0121335548047993 ; 2 : -0.0663113142773513 ; 3 : 0.0687073217928708 ; 4 : -0.0161256952537096 ; 5 : 0.0495645889278382 ; 6 : -6.25991565418021e-11 ; 7 : 0.00810031746570205 ; 8 : -0.000443511317927794 ; 9 : 0.000584817950651624 ; 10 : 7.69983331647635e-06 ; 
Normalized w:
0 : 1 ; 1 : 0.0121335548047993 ; 2 : -0.0937783599898149 ; 3 : 0.16829787998574 ; 4 : -0.0789994502384182 ; 5 : 0.542952868184955 ; 6 : -1.67971163233944e-09 ; 7 : 0.575065492746343 ; 8 : -0.0890563658461515 ; 9 : 0.35229153751905 ; 10 : 0.0146677277462732 ; 

Number of False Discoveries by BH at FDR = 0.05: 0 
Number of False Discoveries by ASH at lfsr = 0.05: 0 
pihat0 estimated by ASH: 1 
Unnormalized w:
0 : 1 ; 1 : 10.2719823637698 ; 2 : -7.20318460817093 ; 3 : 20.5304480391493 ; 4 : -5.14993400932367 ; 5 : 9.07432025323978 ; 6 : -0.832396689612991 ; 7 : 1.27984170747343 ; 8 : -2.59643563638919e-13 ; 9 : 0.0529876608783972 ; 10 : 0.00336478860889876 ; 
Normalized w:
0 : 1 ; 1 : 10.2719823637698 ; 2 : -10.1868413651525 ; 3 : 50.2891218866391 ; 4 : -25.2294210636972 ; 5 : 99.4041979345084 ; 6 : -22.3355469866453 ; 7 : 90.859747813815 ; 8 : -5.21360138024495e-11 ; 9 : 31.9195135846789 ; 10 : 6.40972358888335 ; 

Number of False Discoveries by BH at FDR = 0.05: 0 
Number of False Discoveries by ASH at lfsr = 0.05: 0 
pihat0 estimated by ASH: 1 
Unnormalized w:
0 : 1 ; 1 : 0.0804250190946633 ; 2 : -0.20913154981791 ; 3 : 0.103270453174378 ; 4 : 3.84587195093193e-09 ; 5 : 0.0748879788157968 ; 6 : -0.00542799485448755 ; 7 : 0.012861860087431 ; 8 : -0.000338450326123986 ; 9 : 0.000885476047793812 ; 10 : 6.65904652059143e-11 ; 
Normalized w:
0 : 1 ; 1 : 0.0804250190946633 ; 2 : -0.295756674072593 ; 3 : 0.252959915783209 ; 4 : 1.88408477917306e-08 ; 5 : 0.820356705667619 ; 6 : -0.145648385713839 ; 7 : 0.913101485235675 ; 8 : -0.0679602861204866 ; 9 : 0.53340653782257 ; 10 : 1.26850903648523e-07 ; 

Number of False Discoveries by BH at FDR = 0.05: 0 
Number of False Discoveries by ASH at lfsr = 0.05: 0 
pihat0 estimated by ASH: 1 
Unnormalized w:
0 : 1 ; 1 : 0.00966818161582002 ; 2 : -0.144352607254812 ; 3 : -0.0107263199007162 ; 4 : 0.0118047643901818 ; 5 : -4.37703199769233e-05 ; 6 : -1.41492575058493e-06 ; 7 : -0.000264633093185441 ; 8 : -2.56939343985045e-09 ; 9 : -1.84313786140173e-05 ; 10 : 1.04972765882325e-10 ; 
Normalized w:
0 : 1 ; 1 : 0.00966818161582002 ; 2 : -0.204145414943672 ; 3 : -0.0262740105746155 ; 4 : 0.057831298579445 ; 5 : -0.000479479832011598 ; 6 : -3.79664419370737e-05 ; 7 : -0.018787085910402 ; 8 : -5.15930108054822e-07 ; 9 : -0.0111029743585896 ; 10 : 1.9996691973065e-07 ; 

Number of False Discoveries by BH at FDR = 0.05: 0 
Number of False Discoveries by ASH at lfsr = 0.05: 0 
pihat0 estimated by ASH: 1 
Unnormalized w:
0 : 1 ; 1 : 0.00447501157548617 ; 2 : -0.167572985101847 ; 3 : 0.0132150369856437 ; 4 : -2.32228572015251e-09 ; 5 : 0.0122440938412845 ; 6 : -0.00467197615102844 ; 7 : 0.00164054685429511 ; 8 : -7.7293018796906e-05 ; 9 : 6.07882820999004e-05 ; 10 : 4.78949215975624e-13 ; 
Normalized w:
0 : 1 ; 1 : 0.00447501157548617 ; 2 : -0.236983988218376 ; 3 : 0.0323700975468345 ; 4 : -1.13768301026509e-08 ; 5 : 0.134127327861632 ; 6 : -0.125362275155489 ; 7 : 0.116467272935076 ; 8 : -0.0155203149978044 ; 9 : 0.0366185705145578 ; 10 : 9.12369971592623e-10 ; 

Number of False Discoveries by BH at FDR = 0.05: 0 
Number of False Discoveries by ASH at lfsr = 0.05: 0 
pihat0 estimated by ASH: 1 
Unnormalized w:
0 : 1 ; 1 : -0.0434220236573529 ; 2 : -0.200385262367952 ; 3 : 0.0103381531632292 ; 4 : 0.0227892305136963 ; 5 : 0.00696555414161558 ; 6 : -0.00265351698638848 ; 7 : 0.00189670056127292 ; 8 : 3.18781806534009e-09 ; 9 : 0.000165032100099215 ; 10 : -4.78218419472237e-11 ; 
Normalized w:
0 : 1 ; 1 : -0.0434220236573529 ; 2 : -0.283387555740449 ; 3 : 0.0253232001326513 ; 4 : 0.111643972778441 ; 5 : 0.0763038225777278 ; 6 : -0.0712013323321804 ; 7 : 0.134652382141685 ; 8 : 6.40108787311978e-07 ; 9 : 0.0994145480985482 ; 10 : -9.10977847411613e-08 ; 

Number of False Discoveries by BH at FDR = 0.05: 0 
Number of False Discoveries by ASH at lfsr = 0.05: 0 
pihat0 estimated by ASH: 1 
Unnormalized w:
0 : 1 ; 1 : 0.00291477779865538 ; 2 : -0.194376806506933 ; 3 : 0.0431939408090762 ; 4 : 0.0168149612240841 ; 5 : 0.0197021958887266 ; 6 : -0.00330098871309094 ; 7 : 0.00401295902122041 ; 8 : -1.55454575419173e-11 ; 9 : 0.000247924354977249 ; 10 : -1.48433368797897e-13 ; 
Normalized w:
0 : 1 ; 1 : 0.00291477779865538 ; 2 : -0.274890315972875 ; 3 : 0.105803114962216 ; 4 : 0.0823761500873819 ; 5 : 0.215826742412822 ; 6 : -0.0885748218651706 ; 7 : 0.284891828830192 ; 8 : -3.12150310068116e-09 ; 9 : 0.14934844613787 ; 10 : -2.82756801673994e-10 ; 

Number of False Discoveries by BH at FDR = 0.05: 0 
Number of False Discoveries by ASH at lfsr = 0.05: 0 
pihat0 estimated by ASH: 1 
Unnormalized w:
0 : 1 ; 1 : 0.0224977140060591 ; 2 : -0.158381286470429 ; 3 : 0.0127132227896865 ; 4 : 0.013098081242688 ; 5 : 0.00569201257749691 ; 6 : -0.00245792671521922 ; 7 : 0.00139279701419496 ; 8 : -2.66567369529955e-10 ; 9 : 9.76562903258117e-05 ; 10 : 6.46192629315638e-12 ; 
Normalized w:
0 : 1 ; 1 : 0.0224977140060591 ; 2 : -0.223984963352579 ; 3 : 0.0311409088210544 ; 4 : 0.0641672313082098 ; 5 : 0.0623528737259636 ; 6 : -0.0659530946273154 ; 7 : 0.0988787790916838 ; 8 : -5.35263029913721e-08 ; 9 : 0.0588276824077534 ; 10 : 1.23095879727273e-08 ; 

Number of False Discoveries by BH at FDR = 0.05: 0 
Number of False Discoveries by ASH at lfsr = 0.05: 0 
pihat0 estimated by ASH: 1 
Unnormalized w:
0 : 1 ; 1 : -0.0471633256581118 ; 2 : -0.0580469017988411 ; 3 : -0.065202196387677 ; 4 : -0.00992353133348181 ; 5 : -0.0468154044704704 ; 6 : -0.000377171005801114 ; 7 : -0.00749811376477714 ; 8 : -3.86046041338126e-10 ; 9 : -0.000452502905774796 ; 10 : 1.24095567127934e-10 ; 
Normalized w:
0 : 1 ; 1 : -0.0471633256581118 ; 2 : -0.0820907157776602 ; 3 : -0.159712111258549 ; 4 : -0.0486151764271023 ; 5 : -0.512837061344097 ; 6 : -0.0101205600973591 ; 7 : -0.532313271062148 ; 8 : -7.75174298854396e-08 ; 9 : -0.272585587069647 ; 10 : 2.36394726786745e-07 ; 

Number of False Discoveries by BH at FDR = 0.05: 0 
Number of False Discoveries by ASH at lfsr = 0.05: 0 
pihat0 estimated by ASH: 1 
Unnormalized w:
0 : 1 ; 1 : 0.0565341807814713 ; 2 : -0.110894994292429 ; 3 : -0.025953693174393 ; 4 : 0.00036040577475903 ; 5 : 0.000968086367006428 ; 6 : -0.00342344857240058 ; 7 : -0.000682305062755083 ; 8 : -2.93638345418113e-12 ; 9 : -2.94916183019017e-05 ; 10 : -2.33817712705689e-13 ; 
Normalized w:
0 : 1 ; 1 : 0.0565341807814713 ; 2 : -0.15682920492764 ; 3 : -0.0635733052180175 ; 4 : 0.00176562049702414 ; 5 : 0.0106048548164529 ; 6 : -0.0918607647043476 ; 7 : -0.0484388542520623 ; 8 : -5.89621118085457e-10 ; 9 : -0.0177656098687214 ; 10 : -4.45408934357664e-10 ; 

Number of False Discoveries by BH at FDR = 0.05: 0 
Number of False Discoveries by ASH at lfsr = 0.05: 0 
pihat0 estimated by ASH: 1 
Unnormalized w:
0 : 1 ; 1 : -0.077141970314195 ; 2 : -0.0941861763202096 ; 3 : 0.00518987912704219 ; 4 : 0.00177463673695511 ; 5 : -0.01003843133676 ; 6 : -1.73298544241002e-08 ; 7 : -0.00158454069673423 ; 8 : -4.51728148651004e-05 ; 9 : -0.000121666159524278 ; 10 : -6.0880774132438e-13 ; 
Normalized w:
0 : 1 ; 1 : -0.077141970314195 ; 2 : -0.133199367940104 ; 3 : 0.0127125556879744 ; 4 : 0.00869390896867551 ; 5 : -0.109965505702203 ; 6 : -4.65008790389564e-07 ; 7 : -0.112491230177376 ; 8 : -0.00907062923607692 ; 9 : -0.0732911128242349 ; 10 : -1.15974279345258e-09 ; 

Number of False Discoveries by BH at FDR = 0.05: 0 
Number of False Discoveries by ASH at lfsr = 0.05: 0 
pihat0 estimated by ASH: 1 
Unnormalized w:
0 : 1 ; 1 : 0.0741245213820646 ; 2 : -0.0114951117333178 ; 3 : -0.0117838281938442 ; 4 : -0.0199818298544024 ; 5 : -0.0147475947233081 ; 6 : -1.50088466727849e-10 ; 7 : -0.00208966218713219 ; 8 : -0.000109361186096124 ; 9 : -0.000215171106929808 ; 10 : 7.72261250350425e-14 ; 
Normalized w:
0 : 1 ; 1 : 0.0741245213820646 ; 2 : -0.0162565429142521 ; 3 : -0.0288643662915406 ; 4 : -0.0978905745407946 ; 5 : -0.161551805978 ; 6 : -4.02729617090624e-09 ; 7 : -0.148351298625606 ; 8 : -0.0219595518866355 ; 9 : -0.129618046103947 ; 10 : 1.47111207523129e-10 ; 

Number of False Discoveries by BH at FDR = 0.05: 0 
Number of False Discoveries by ASH at lfsr = 0.05: 0 
pihat0 estimated by ASH: 1 
Unnormalized w:
0 : 1 ; 1 : 0.0127087577771728 ; 2 : -0.0307315829632796 ; 3 : 0.066735541246966 ; 4 : -0.0139685311010714 ; 5 : 0.0392617512938869 ; 6 : -1.02058089003322e-09 ; 7 : 0.00796781584094096 ; 8 : -3.71711478127709e-05 ; 9 : 0.000489681534400756 ; 10 : -6.19255410939076e-13 ; 
Normalized w:
0 : 1 ; 1 : 0.0127087577771728 ; 2 : -0.043461021419864 ; 3 : 0.163468023763527 ; 4 : -0.0684315473076443 ; 5 : 0.43009093661639 ; 6 : -2.73850589598182e-08 ; 7 : 0.56565881054462 ; 8 : -0.00746390724368038 ; 9 : 0.294981815206788 ; 10 : -1.17964498707065e-09 ; 

Number of False Discoveries by BH at FDR = 0.05: 0 
Number of False Discoveries by ASH at lfsr = 0.05: 0 
pihat0 estimated by ASH: 1 
Unnormalized w:
0 : 1 ; 1 : 0.0218432423462418 ; 2 : -0.127406783722892 ; 3 : -0.00276965061268409 ; 4 : 0.00721483372468209 ; 5 : -0.00208423119359559 ; 6 : -1.46629812973078e-05 ; 7 : -0.00031832663788253 ; 8 : -2.86524629670372e-11 ; 9 : -4.75723339730603e-05 ; 10 : -4.25023139317261e-12 ; 
Normalized w:
0 : 1 ; 1 : 0.0218432423462418 ; 2 : -0.180180401479249 ; 3 : -0.00678423076686282 ; 4 : 0.0353453224089898 ; 5 : -0.0228316087957645 ; 6 : -0.00039344907520306 ; 7 : -0.0225989494415869 ; 8 : -5.75336890230431e-09 ; 9 : -0.0286573465470158 ; 10 : -8.09643980218632e-09 ; 

CorNullPlot("friendly", L, lambda = 100, rho)
Number of False Discoveries by BH at FDR = 0.05: 0 
Number of False Discoveries by ASH at lfsr = 0.05: 0 
pihat0 estimated by ASH: 1 
Unnormalized w:
0 : 1 ; 1 : -0.0143258263202469 ; 2 : -0.0536731314173197 ; 3 : 0.038023953951068 ; 4 : -0.00847336183440839 ; 5 : 0.0110188598000896 ; 6 : 7.45288780367749e-10 ; 7 : 0.00286984116034979 ; 8 : -2.13984115657199e-11 ; 9 : 0.000166121359692821 ; 10 : 3.84358623366705e-14 ; 
Normalized w:
0 : 1 ; 1 : -0.0143258263202469 ; 2 : -0.075905270385407 ; 3 : 0.093139285183201 ; 4 : -0.0415108258005476 ; 5 : 0.120705561409919 ; 6 : 1.99981965092424e-08 ; 7 : 0.20373851123343 ; 8 : -4.29676694120694e-09 ; 9 : 0.1000707128701 ; 10 : 7.32180478817837e-11 ; 

Number of False Discoveries by BH at FDR = 0.05: 0 
Number of False Discoveries by ASH at lfsr = 0.05: 0 
pihat0 estimated by ASH: 1 
Unnormalized w:
0 : 1 ; 1 : -0.0393072898699236 ; 2 : -0.106024568009562 ; 3 : -0.097676191395372 ; 4 : -1.16203194074142e-07 ; 5 : -0.0533458972631849 ; 6 : 1.48537530479948e-10 ; 7 : -0.00990567552805969 ; 8 : -1.3037998426785e-11 ; 9 : -0.000640783026514746 ; 10 : -1.80297946645294e-13 ; 
Normalized w:
0 : 1 ; 1 : -0.0393072898699236 ; 2 : -0.14994138202387 ; 3 : -0.23925682893709 ; 4 : -5.69277063926509e-07 ; 5 : -0.58437502562799 ; 6 : 3.98568018435733e-09 ; 7 : -0.703233200753983 ; 8 : -2.61800930632923e-09 ; 9 : -0.386004631655817 ; 10 : -3.43456940677709e-10 ; 

Number of False Discoveries by BH at FDR = 0.05: 0 
Number of False Discoveries by ASH at lfsr = 0.05: 0 
pihat0 estimated by ASH: 1 
Unnormalized w:
0 : 1 ; 1 : -0.0471983746972584 ; 2 : -0.124083434436633 ; 3 : -0.108707831296981 ; 4 : -6.08969419030976e-08 ; 5 : -0.0429310811444038 ; 6 : -3.60110788740957e-12 ; 7 : -0.00875809871058111 ; 8 : -2.30395448024539e-12 ; 9 : -0.000396989324508739 ; 10 : -1.47000281868042e-13 ; 
Normalized w:
0 : 1 ; 1 : -0.0471983746972584 ; 2 : -0.175480475846119 ; 3 : -0.266278717722159 ; 4 : -2.98332869117001e-07 ; 5 : -0.470286431217493 ; 6 : -9.66278643667014e-11 ; 7 : -0.621763328640716 ; 8 : -4.62630387978099e-10 ; 9 : -0.239144471119603 ; 10 : -2.80026855705051e-10 ; 

Number of False Discoveries by BH at FDR = 0.05: 0 
Number of False Discoveries by ASH at lfsr = 0.05: 0 
pihat0 estimated by ASH: 1 
Unnormalized w:
0 : 1 ; 1 : 0.0539582788568558 ; 2 : -0.188930502346326 ; 3 : -0.0280893431400025 ; 4 : 0.0228113553937437 ; 5 : -0.00143603651187446 ; 6 : -2.15992130583009e-10 ; 7 : -0.000835287082532969 ; 8 : 2.55982035462218e-13 ; 9 : -6.74604681276957e-06 ; 10 : -1.23321182867123e-13 ; 
Normalized w:
0 : 1 ; 1 : 0.0539582788568558 ; 2 : -0.267188078764136 ; 3 : -0.0688045579029532 ; 4 : 0.111752362111914 ; 5 : -0.0157309918190936 ; 6 : -5.79567703906345e-09 ; 7 : -0.0592995002646907 ; 8 : 5.14007847796959e-11 ; 9 : -0.00406378634786777 ; 10 : -2.34919570501963e-10 ; 

Number of False Discoveries by BH at FDR = 0.05: 0 
Number of False Discoveries by ASH at lfsr = 0.05: 0 
pihat0 estimated by ASH: 1 
Unnormalized w:
0 : 1 ; 1 : -0.0198056824607031 ; 2 : -4.36733024185824e-08 ; 3 : 0.0118046817897605 ; 4 : -0.0159309096998483 ; 5 : 0.0106919811267829 ; 6 : 2.79418474996273e-11 ; 7 : 0.00145209391072763 ; 8 : -8.53750690386395e-13 ; 9 : 8.26999067968149e-05 ; 10 : 1.07096655108757e-14 ; 
Normalized w:
0 : 1 ; 1 : -0.0198056824607031 ; 2 : -6.1763376593981e-08 ; 3 : 0.0289154469608378 ; 4 : -0.0780451998059671 ; 5 : 0.11712478495117 ; 6 : 7.49758445113191e-10 ; 7 : 0.103088441141013 ; 8 : -1.7143177806532e-10 ; 9 : 0.0498180284747919 ; 10 : 2.04012803278531e-11 ; 

Number of False Discoveries by BH at FDR = 0.05: 0 
Number of False Discoveries by ASH at lfsr = 0.05: 0 
pihat0 estimated by ASH: 1 
Unnormalized w:
0 : 1 ; 1 : -0.0235595599950422 ; 2 : -0.0729352264288025 ; 3 : -0.00628596902629248 ; 4 : 3.04157194967634e-08 ; 5 : 0.00713729140052068 ; 6 : -9.14136055260368e-10 ; 7 : 0.000591096532765901 ; 8 : -8.65337464892552e-12 ; 9 : 0.000113159486957897 ; 10 : -2.51620231842176e-13 ; 
Normalized w:
0 : 1 ; 1 : -0.0235595599950422 ; 2 : -0.103145986390365 ; 3 : -0.0153974166533562 ; 4 : 1.49005985853384e-07 ; 5 : 0.0781851099910563 ; 6 : -2.45288443229482e-08 ; 7 : 0.0419636909682795 ; 8 : -1.73758383921104e-09 ; 9 : 0.0681667339397591 ; 10 : -4.79321681966505e-10 ; 

Number of False Discoveries by BH at FDR = 0.05: 0 
Number of False Discoveries by ASH at lfsr = 0.05: 0 
pihat0 estimated by ASH: 1 
Unnormalized w:
0 : 1 ; 1 : -0.00601948530079037 ; 2 : -0.0391864584023975 ; 3 : -0.0145052145385332 ; 4 : -0.000819116183986385 ; 5 : 0.00523031517453755 ; 6 : 6.28472560300545e-09 ; 7 : 0.000921365819989283 ; 8 : -4.73469179333874e-11 ; 9 : 0.000109667614931986 ; 10 : -7.94626799060662e-13 ; 
Normalized w:
0 : 1 ; 1 : -0.00601948530079037 ; 2 : -0.0554180209340396 ; 3 : -0.0355303742290065 ; 4 : -0.00401283338164469 ; 5 : 0.0572952320791157 ; 6 : 1.68636884019043e-07 ; 7 : 0.0654104844057311 ; 8 : -9.5071856674691e-09 ; 9 : 0.0660632469256254 ; 10 : -1.5137171247037e-09 ; 

Number of False Discoveries by BH at FDR = 0.05: 0 
Number of False Discoveries by ASH at lfsr = 0.05: 0 
pihat0 estimated by ASH: 1 
Unnormalized w:
0 : 1 ; 1 : -0.0213402106789018 ; 2 : -0.0761744254681988 ; 3 : 0.0121255607384809 ; 4 : 1.55458418155982e-08 ; 5 : -0.00177602006117852 ; 6 : -1.42757830930138e-10 ; 7 : -0.000122700667812524 ; 8 : -1.5321263092994e-11 ; 9 : -1.12211778175473e-05 ; 10 : 3.91795484859355e-13 ; 
Normalized w:
0 : 1 ; 1 : -0.0213402106789018 ; 2 : -0.107726905603105 ; 3 : 0.0297014366544035 ; 4 : 7.61587601404752e-08 ; 5 : -0.0194553250017836 ; 6 : -3.83059457136253e-09 ; 7 : -0.00871088328262191 ; 8 : -3.07648521262078e-09 ; 9 : -0.00675958387001233 ; 10 : 7.46347260769794e-10 ; 

Number of False Discoveries by BH at FDR = 0.05: 0 
Number of False Discoveries by ASH at lfsr = 0.05: 0 
pihat0 estimated by ASH: 1 
Unnormalized w:
0 : 1 ; 1 : 0.012072716551565 ; 2 : -0.104897706018627 ; 3 : -0.0016482914884409 ; 4 : 0.00478541280484129 ; 5 : -0.00410098052086091 ; 6 : -5.26902901614132e-11 ; 7 : -0.000661347566875882 ; 8 : -6.73707428243486e-11 ; 9 : -8.99845589277491e-05 ; 10 : 8.36113326500383e-13 ; 
Normalized w:
0 : 1 ; 1 : 0.012072716551565 ; 2 : -0.148347758513368 ; 3 : -0.0040374730940528 ; 4 : 0.023443639160884 ; 5 : -0.0449239907832961 ; 6 : -1.4138288466613e-09 ; 7 : -0.0469510196399583 ; 8 : -1.35279377949696e-08 ; 9 : -0.0542062680913063 ; 10 : 1.59274650944661e-09 ; 

Number of False Discoveries by BH at FDR = 0.05: 0 
Number of False Discoveries by ASH at lfsr = 0.05: 0 
pihat0 estimated by ASH: 1 
Unnormalized w:
0 : 1 ; 1 : -0.0584372637118367 ; 2 : -0.159766679353171 ; 3 : -0.16731250025789 ; 4 : 1.39220148390215e-09 ; 5 : -0.0779966027443049 ; 6 : -1.93398400430519e-11 ; 7 : -0.0139452220243767 ; 8 : -4.19305968701226e-14 ; 9 : -0.000704665629971957 ; 10 : 1.44173986190974e-14 ; 
Normalized w:
0 : 1 ; 1 : -0.0584372637118367 ; 2 : -0.225944204756567 ; 3 : -0.40983025322111 ; 4 : 6.82036650941168e-09 ; 5 : -0.854409974636502 ; 6 : -5.18942364122839e-10 ; 7 : -0.990012553071007 ; 8 : -8.41959702958714e-12 ; 9 : -0.424487206562392 ; 10 : 2.74642929350048e-11 ; 

Number of False Discoveries by BH at FDR = 0.05: 0 
Number of False Discoveries by ASH at lfsr = 0.05: 0 
pihat0 estimated by ASH: 1 
Unnormalized w:
0 : 1 ; 1 : 0.0221386594068507 ; 2 : -0.126212034230156 ; 3 : 0.147703321949132 ; 4 : -4.64299381569152e-08 ; 5 : 0.0667310601145318 ; 6 : -8.09802179093666e-11 ; 7 : 0.0122849862328433 ; 8 : -1.86170370637593e-11 ; 9 : 0.000680553494538148 ; 10 : -1.63034348561158e-12 ; 
Normalized w:
0 : 1 ; 1 : 0.0221386594068507 ; 2 : -0.178490770542984 ; 3 : 0.361797772089401 ; 4 : -2.27459314546842e-07 ; 5 : 0.731002138219247 ; 6 : -2.17292726493707e-09 ; 7 : 0.872147504253376 ; 8 : -3.73827137370018e-09 ; 9 : 0.409962171454664 ; 10 : -3.10570805847057e-09 ; 

Number of False Discoveries by BH at FDR = 0.05: 0 
Number of False Discoveries by ASH at lfsr = 0.05: 0 
pihat0 estimated by ASH: 1 
Unnormalized w:
0 : 1 ; 1 : -0.0266335902894288 ; 2 : -0.206100134415379 ; 3 : -0.0345510138726153 ; 4 : 0.0208532427113095 ; 5 : -0.0236810318748696 ; 6 : -0.00133824194458075 ; 7 : -0.00375805926144087 ; 8 : -1.11422860372917e-12 ; 9 : -0.000261551522963531 ; 10 : -4.54941002885209e-13 ; 
Normalized w:
0 : 1 ; 1 : -0.0266335902894288 ; 2 : -0.291469605297147 ; 3 : -0.0846323540837305 ; 4 : 0.102159608250242 ; 5 : -0.259412706857298 ; 6 : -0.0359087995010887 ; 7 : -0.266795741043607 ; 8 : -2.23735327958657e-10 ; 9 : -0.157557386982741 ; 10 : -8.66635743485219e-10 ; 

Number of False Discoveries by BH at FDR = 0.05: 0 
Number of False Discoveries by ASH at lfsr = 0.05: 0 
pihat0 estimated by ASH: 1 
Unnormalized w:
0 : 1 ; 1 : 0.0178736752577191 ; 2 : -3.33297894882455e-09 ; 3 : -0.00880754674749978 ; 4 : -0.00231436528917833 ; 5 : 0.00587465749135139 ; 6 : 1.77477113835265e-11 ; 7 : 0.00117617949938169 ; 8 : 5.66228379357175e-13 ; 9 : 0.000182044741821306 ; 10 : -3.47304260795654e-14 ; 
Normalized w:
0 : 1 ; 1 : 0.0178736752577191 ; 2 : -4.7135440325317e-09 ; 3 : -0.021573995417084 ; 4 : -0.0113380280737915 ; 5 : 0.0643536485125974 ; 6 : 4.76221069183346e-10 ; 7 : 0.0835004610910593 ; 8 : 1.13697756215357e-10 ; 9 : 0.109662882136274 ; 10 : -6.61594106403663e-11 ; 

Number of False Discoveries by BH at FDR = 0.05: 0 
Number of False Discoveries by ASH at lfsr = 0.05: 0 
pihat0 estimated by ASH: 1 
Unnormalized w:
0 : 1 ; 1 : 0.0100670198787314 ; 2 : -0.0594193512782408 ; 3 : 0.0709943910956656 ; 4 : -0.00557919096143803 ; 5 : 0.0528734045042586 ; 6 : 1.0187436081768e-11 ; 7 : 0.00862078224168945 ; 8 : -3.25336915145547e-13 ; 9 : 0.000594887873495194 ; 10 : 2.78058579403743e-15 ; 
Normalized w:
0 : 1 ; 1 : 0.0100670198787314 ; 2 : -0.0840316524450992 ; 3 : 0.17390003278397 ; 4 : -0.0273323420661422 ; 5 : 0.579199126781554 ; 6 : 2.73357595143208e-10 ; 7 : 0.612014826414758 ; 8 : -6.53271340939651e-11 ; 9 : 0.358357610896768 ; 10 : 5.29685172727352e-12 ; 

Number of False Discoveries by BH at FDR = 0.05: 0 
Number of False Discoveries by ASH at lfsr = 0.05: 0 
pihat0 estimated by ASH: 1 
Unnormalized w:
0 : 1 ; 1 : 0.755145536903475 ; 2 : -0.129582507148287 ; 3 : 1.57226278196186 ; 4 : -0.00209137058101707 ; 5 : 0.702090740033755 ; 6 : -4.93753339754975e-11 ; 7 : 0.105647798050886 ; 8 : -6.54990111273523e-12 ; 9 : 0.0047908673591942 ; 10 : -6.94806849648922e-13 ; 
Normalized w:
0 : 1 ; 1 : 0.755145536903475 ; 2 : -0.183257339055417 ; 3 : 3.85124155737532 ; 4 : -0.0102455815731196 ; 5 : 7.69101871463966 ; 6 : -1.32487923817161e-09 ; 7 : 7.50024962613405 ; 8 : -1.31520970530639e-09 ; 9 : 2.88599559254255 ; 10 : -1.32356601604461e-09 ; 

Number of False Discoveries by BH at FDR = 0.05: 0 
Number of False Discoveries by ASH at lfsr = 0.05: 0 
pihat0 estimated by ASH: 1 
Unnormalized w:
0 : 1 ; 1 : 0.0665160046524072 ; 2 : -0.175168821097131 ; 3 : 0.0728023434800905 ; 4 : 0.0124016851804963 ; 5 : 0.0575773053199646 ; 6 : -2.94031619393901e-10 ; 7 : 0.00980624380949297 ; 8 : -3.50977049744981e-12 ; 9 : 0.000729953319692173 ; 10 : 5.7734017138962e-15 ; 
Normalized w:
0 : 1 ; 1 : 0.0665160046524072 ; 2 : -0.247726122500469 ; 3 : 0.178328593605059 ; 4 : 0.0607556012857036 ; 5 : 0.630727778482136 ; 6 : -7.88969626198929e-09 ; 7 : 0.696174248993846 ; 8 : -7.04756322605971e-10 ; 9 : 0.439720389952048 ; 10 : 1.09979893107673e-11 ; 

Number of False Discoveries by BH at FDR = 0.05: 0 
Number of False Discoveries by ASH at lfsr = 0.05: 0 
pihat0 estimated by ASH: 1 
Unnormalized w:
0 : 1 ; 1 : 0.00942958186553758 ; 2 : -0.132501486906584 ; 3 : -0.0108467867194774 ; 4 : 0.00772879978537314 ; 5 : -8.97741269895399e-05 ; 6 : -1.55430447297507e-10 ; 7 : -0.000342598154157444 ; 8 : -1.53879911171855e-10 ; 9 : -3.1048509866871e-05 ; 10 : 2.7699282816659e-12 ; 
Normalized w:
0 : 1 ; 1 : 0.00942958186553758 ; 2 : -0.187385399817893 ; 3 : -0.0265690928115166 ; 4 : 0.0378632315965926 ; 5 : -0.000983426288650087 ; 6 : -4.1706365511651e-09 ; 7 : -0.0243220561624572 ; 8 : -3.08988409353853e-08 ; 9 : -0.018703473904123 ; 10 : 5.27654979559615e-09 ; 

Number of False Discoveries by BH at FDR = 0.05: 0 
Number of False Discoveries by ASH at lfsr = 0.05: 0 
pihat0 estimated by ASH: 1 
Unnormalized w:
0 : 1 ; 1 : -0.0032146401682356 ; 2 : -0.134244654152846 ; 3 : -0.00784455575406555 ; 4 : 0.00571811237588096 ; 5 : 0.000394357992006668 ; 6 : -1.97183075993725e-10 ; 7 : -0.000394845955582022 ; 8 : 2.87313262419052e-13 ; 9 : -3.8687191410436e-05 ; 10 : -5.46254762403491e-14 ; 
Normalized w:
0 : 1 ; 1 : -0.0032146401682356 ; 2 : -0.189850610579041 ; 3 : -0.0192151588562743 ; 4 : 0.0280129152256039 ; 5 : 0.00431997535908988 ; 6 : -5.2909771432137e-09 ; 7 : -0.0280312821030894 ; 8 : 5.76920452221879e-11 ; 9 : -0.0233049791462286 ; 10 : -1.04058306273911e-10 ; 

Number of False Discoveries by BH at FDR = 0.05: 0 
Number of False Discoveries by ASH at lfsr = 0.05: 0 
pihat0 estimated by ASH: 1 
Unnormalized w:
0 : 1 ; 1 : -0.0468977220545989 ; 2 : -0.176515694967991 ; 3 : 0.0086371603609139 ; 4 : 0.0214837985710809 ; 5 : 0.00421092325703564 ; 6 : -3.60972344649366e-09 ; 7 : 0.00118923411980044 ; 8 : 1.56066251015029e-11 ; 9 : 0.000117942469740798 ; 10 : -4.27039448710873e-13 ; 
Normalized w:
0 : 1 ; 1 : -0.0468977220545989 ; 2 : -0.249630889795445 ; 3 : 0.021156635710832 ; 4 : 0.105248688471765 ; 5 : 0.0461283531160309 ; 6 : -9.68590440760158e-08 ; 7 : 0.084427247202284 ; 8 : 3.13378544916739e-09 ; 9 : 0.0710479799012381 ; 10 : -8.13484930538227e-10 ; 

Number of False Discoveries by BH at FDR = 0.05: 0 
Number of False Discoveries by ASH at lfsr = 0.05: 0 
pihat0 estimated by ASH: 1 
Unnormalized w:
0 : 1 ; 1 : -0.00251787185842929 ; 2 : -0.168618656858548 ; 3 : 0.03223575211743 ; 4 : 0.0179165970080232 ; 5 : 0.0123936722249901 ; 6 : -1.68320195603717e-11 ; 7 : 0.00246049593551517 ; 8 : 8.37815192347735e-14 ; 9 : 0.000147420124064493 ; 10 : -6.70767119436693e-15 ; 
Normalized w:
0 : 1 ; 1 : -0.00251787185842929 ; 2 : -0.238462791398494 ; 3 : 0.078961144162546 ; 4 : 0.0877730411934653 ; 5 : 0.135765876959047 ; 6 : -4.51650479227166e-10 ; 7 : 0.174677883126001 ; 8 : 1.68231955454474e-11 ; 9 : 0.0888051779362482 ; 10 : -1.27777174968143e-11 ; 

Number of False Discoveries by BH at FDR = 0.05: 0 
Number of False Discoveries by ASH at lfsr = 0.05: 0 
pihat0 estimated by ASH: 1 
Unnormalized w:
0 : 1 ; 1 : 0.0191148249070555 ; 2 : -0.136481631225831 ; 3 : 0.00291643180343143 ; 4 : 0.0123743506241611 ; 5 : 0.000209611834436676 ; 6 : -1.01131666064357e-09 ; 7 : 0.000344121189713614 ; 8 : -6.05400685949404e-13 ; 9 : 2.84537029045289e-05 ; 10 : -3.62249356682074e-13 ; 
Normalized w:
0 : 1 ; 1 : 0.0191148249070555 ; 2 : -0.193014173894374 ; 3 : 0.00714376978803194 ; 4 : 0.0606216898549702 ; 5 : 0.00229618260082011 ; 6 : -2.71364735997254e-08 ; 7 : 0.0244301809608108 ; 8 : -1.21563492952842e-10 ; 9 : 0.017140374595509 ; 10 : -6.9006363146921e-10 ; 

Number of False Discoveries by BH at FDR = 0.05: 0 
Number of False Discoveries by ASH at lfsr = 0.05: 0 
pihat0 estimated by ASH: 1 
Unnormalized w:
0 : 1 ; 1 : -0.0643220952335851 ; 2 : -0.0495756418883013 ; 3 : -0.104658478278025 ; 4 : -0.000897793483634867 ; 5 : -0.06719758684831 ; 6 : 8.1660347993526e-12 ; 7 : -0.0108335701580218 ; 8 : -6.15090891031505e-13 ; 9 : -0.000610394136711532 ; 10 : -3.84944645309717e-14 ; 
Normalized w:
0 : 1 ; 1 : -0.0643220952335851 ; 2 : -0.0701105451217874 ; 3 : -0.256359869037317 ; 4 : -0.00439827185860237 ; 5 : -0.736112682534638 ; 6 : 2.19117707015775e-10 ; 7 : -0.769107184687973 ; 8 : -1.23509270690709e-10 ; 9 : -0.367698509724466 ; 10 : -7.33296816011143e-11 ; 

Number of False Discoveries by BH at FDR = 0.05: 0 
Number of False Discoveries by ASH at lfsr = 0.05: 0 
pihat0 estimated by ASH: 1 
Unnormalized w:
0 : 1 ; 1 : 0.0589721054760297 ; 2 : -0.0897555934468185 ; 3 : -0.0313298482559382 ; 4 : 1.10541952772606e-07 ; 5 : -0.00229180342357664 ; 6 : -9.74836814540392e-10 ; 7 : -0.00125037947131985 ; 8 : 9.60506762493466e-12 ; 9 : -6.5803675390294e-05 ; 10 : -4.62945221399911e-14 ; 
Normalized w:
0 : 1 ; 1 : 0.0589721054760297 ; 2 : -0.126933577551336 ; 3 : -0.0767421419458741 ; 4 : 5.41542758927443e-07 ; 5 : -0.0251054486492099 ; 6 : -2.61576166113801e-08 ; 7 : -0.088768136537738 ; 8 : 1.92868227214546e-09 ; 9 : -0.0396398194546198 ; 10 : -8.81883307058329e-11 ; 

Number of False Discoveries by BH at FDR = 0.05: 0 
Number of False Discoveries by ASH at lfsr = 0.05: 0 
pihat0 estimated by ASH: 1 
Unnormalized w:
0 : 1 ; 1 : -0.0776287643820075 ; 2 : -0.0832306955092176 ; 3 : 0.00600127913755874 ; 4 : 2.47278681546533e-08 ; 5 : -0.00938702983166618 ; 6 : -9.24665827443709e-11 ; 7 : -0.00147181641348643 ; 8 : -4.79113522282634e-11 ; 9 : -0.000111377475592741 ; 10 : 1.2383289318526e-12 ; 
Normalized w:
0 : 1 ; 1 : -0.0776287643820075 ; 2 : -0.117705978394881 ; 3 : 0.0147000716910288 ; 4 : 1.21141318811436e-07 ; 5 : -0.10282975973555 ; 6 : -2.48113877596227e-09 ; 7 : -0.104488599939135 ; 8 : -9.62052317437975e-09 ; 9 : -0.0670932588129991 ; 10 : 2.35894348438433e-09 ; 

Number of False Discoveries by BH at FDR = 0.05: 0 
Number of False Discoveries by ASH at lfsr = 0.05: 0 
pihat0 estimated by ASH: 1 
Unnormalized w:
0 : 1 ; 1 : 0.0753958788269554 ; 2 : -0.00407553005654872 ; 3 : -0.0113385924414496 ; 4 : -0.0132336109957749 ; 5 : -0.0156953345608941 ; 6 : 2.33497774479345e-11 ; 7 : -0.00209047158649764 ; 8 : -5.04696944617978e-13 ; 9 : -0.000181781026995448 ; 10 : 6.38545877212385e-15 ; 
Normalized w:
0 : 1 ; 1 : 0.0753958788269554 ; 2 : -0.00576366987983038 ; 3 : -0.0277737658829298 ; 4 : -0.0648311887882667 ; 5 : -0.171933775731842 ; 6 : 6.26540275596879e-10 ; 7 : -0.148408760280274 ; 8 : -1.01342342178179e-10 ; 9 : -0.10950402158597 ; 10 : 1.21639218610288e-11 ; 

Number of False Discoveries by BH at FDR = 0.05: 0 
Number of False Discoveries by ASH at lfsr = 0.05: 0 
pihat0 estimated by ASH: 1 
Unnormalized w:
0 : 1 ; 1 : 0.0122895833972033 ; 2 : -0.0244580158176761 ; 3 : 0.0674670143136826 ; 4 : -0.00752437004938331 ; 5 : 0.0401583101667782 ; 6 : 1.03320569137854e-11 ; 7 : 0.00805046894626414 ; 8 : -1.97027692060111e-13 ; 9 : 0.000479828726098487 ; 10 : 4.52651873003537e-15 ; 
Normalized w:
0 : 1 ; 1 : 0.0122895833972033 ; 2 : -0.0345888576780932 ; 3 : 0.165259759537571 ; 4 : -0.0368617345137387 ; 5 : 0.439912246992669 ; 6 : 2.77238179279449e-10 ; 7 : 0.571526598929575 ; 8 : -3.95628465760705e-11 ; 9 : 0.289046530590748 ; 10 : 8.62275086247565e-12 ; 

Number of False Discoveries by BH at FDR = 0.05: 0 
Number of False Discoveries by ASH at lfsr = 0.05: 0 
pihat0 estimated by ASH: 1 
Unnormalized w:
0 : 1 ; 1 : 0.0240187003585077 ; 2 : -0.113626133688216 ; 3 : 0.000156192994302674 ; 4 : 0.00396861511292672 ; 5 : -0.000220000356935625 ; 6 : -1.26192135831622e-11 ; 7 : 0.000132645205657432 ; 8 : -6.8435261571628e-11 ; 9 : -1.49657441041091e-05 ; 10 : 8.64410998450281e-13 ; 
Normalized w:
0 : 1 ; 1 : 0.0240187003585077 ; 2 : -0.160691619301894 ; 3 : 0.000382593137438991 ; 4 : 0.0194421640243366 ; 5 : -0.0024099831630566 ; 6 : -3.38609032734473e-10 ; 7 : 0.0094168754341803 ; 8 : -1.37416914629723e-08 ; 9 : -0.00901529269865721 ; 10 : 1.64665190336291e-09 ; 

CorNullPlot("iid", L, lambda = 0, rho)
Number of False Discoveries by BH at FDR = 0.05: 0 
Number of False Discoveries by ASH at lfsr = 0.05: 0 
pihat0 estimated by ASH: 0.9902233 
Unnormalized w:
0 : 1 ; 1 : -0.0405368510281718 ; 2 : -0.200589095951288 ; 3 : -0.120752088126515 ; 4 : -0.362460941188633 ; 5 : -0.0832233990756255 ; 6 : -0.165826806753714 ; 7 : -0.0178231676620004 ; 8 : -0.0259697707667603 ; 9 : -0.00113612103796531 ; 10 : -0.00129362995115145 ; 
Normalized w:
0 : 1 ; 1 : -0.0405368510281718 ; 2 : -0.283675819958469 ; 3 : -0.29578100128555 ; 4 : -1.77568871520219 ; 5 : -0.911666659719494 ; 6 : -4.44960014871631 ; 7 : -1.26531938251147 ; 8 : -5.21468858371236 ; 9 : -0.684393881594384 ; 10 : -2.46428866028979 ; 

Number of False Discoveries by BH at FDR = 0.05: 0 
Number of False Discoveries by ASH at lfsr = 0.05: 0 
pihat0 estimated by ASH: 1 
Unnormalized w:
0 : 1 ; 1 : -0.0230825311326855 ; 2 : -0.425056423146347 ; 3 : -0.113624582563346 ; 4 : -0.724398854107389 ; 5 : -0.0757983243687847 ; 6 : -0.317560886039965 ; 7 : -0.0153874489963285 ; 8 : -0.0481496570455215 ; 9 : -0.000992705709733054 ; 10 : -0.00231290478163741 ; 
Normalized w:
0 : 1 ; 1 : -0.0230825311326855 ; 2 : -0.601120558387361 ; 3 : -0.278322249516936 ; 4 : -3.54881512563988 ; 5 : -0.830329041557538 ; 6 : -8.52105273816511 ; 7 : -1.09240051104786 ; 8 : -9.66837440191504 ; 9 : -0.598001173520966 ; 10 : -4.40594701803701 ; 

Number of False Discoveries by BH at FDR = 0.05: 0 
Number of False Discoveries by ASH at lfsr = 0.05: 0 
pihat0 estimated by ASH: 1 
Unnormalized w:
0 : 1 ; 1 : -0.613516326876289 ; 2 : -1.71966778986634 ; 3 : -2.04701724129729 ; 4 : -2.69287715555184 ; 5 : -1.28761408547499 ; 6 : -1.07449246583325 ; 7 : -0.246065256474665 ; 8 : -0.146087556394099 ; 9 : -0.0137289731568745 ; 10 : -0.00617882053884931 ; 
Normalized w:
0 : 1 ; 1 : -0.613516326876289 ; 2 : -2.43197751120514 ; 3 : -5.01414773585802 ; 4 : -13.1923499421988 ; 5 : -14.1051055995207 ; 6 : -28.8316583389743 ; 7 : -17.4689002698359 ; 8 : -29.3341485141565 ; 9 : -8.2702677929157 ; 10 : -11.7702882298752 ; 

Number of False Discoveries by BH at FDR = 0.05: 0 
Number of False Discoveries by ASH at lfsr = 0.05: 0 
pihat0 estimated by ASH: 0.9980103 
Unnormalized w:
0 : 1 ; 1 : -0.000902347084345419 ; 2 : -0.00929193336098981 ; 3 : 0.00122931259673249 ; 4 : -0.00142235077580944 ; 5 : 0.000175604808176825 ; 6 : -0.000642308271362263 ; 7 : -0.000466993246917224 ; 8 : -0.000443297294507876 ; 9 : -9.44602351401145e-05 ; 10 : -4.03200251011892e-05 ; 
Normalized w:
0 : 1 ; 1 : -0.000902347084345419 ; 2 : -0.0131407781797788 ; 3 : 0.00301118859637039 ; 4 : -0.00696806727196982 ; 5 : 0.00192365429289629 ; 6 : -0.0172349394873168 ; 7 : -0.0331532316831724 ; 8 : -0.0890133902845065 ; 9 : -0.0569023940438951 ; 10 : -0.0768072666770125 ; 

Number of False Discoveries by BH at FDR = 0.05: 0 
Number of False Discoveries by ASH at lfsr = 0.05: 0 
pihat0 estimated by ASH: 0.9984696 
Unnormalized w:
0 : 1 ; 1 : -0.0678345291419158 ; 2 : -0.127875725147021 ; 3 : -0.19815560637456 ; 4 : -0.192919650010789 ; 5 : -0.135583981859309 ; 6 : -0.0812520812583151 ; 7 : -0.0291786189131145 ; 8 : -0.011657730511468 ; 9 : -0.00193796793321842 ; 10 : -0.000534479727395144 ; 
Normalized w:
0 : 1 ; 1 : -0.0678345291419158 ; 2 : -0.180843584801212 ; 3 : -0.485380125289465 ; 4 : -0.945109407765496 ; 5 : -1.48524810601429 ; 6 : -2.18022212408315 ; 7 : -2.07147644940774 ; 8 : -2.34085370857247 ; 9 : -1.16742261774867 ; 10 : -1.01815231643507 ; 

Number of False Discoveries by BH at FDR = 0.05: 0 
Number of False Discoveries by ASH at lfsr = 0.05: 0 
pihat0 estimated by ASH: 1 
Unnormalized w:
0 : 1 ; 1 : 0.0114727533854214 ; 2 : -0.0498172438639265 ; 3 : 0.0118116253548837 ; 4 : -0.0876621303977918 ; 5 : 0.0122992521414138 ; 6 : -0.0418953150673728 ; 7 : 0.00296493266200861 ; 8 : -0.00727741873704751 ; 9 : 0.000167956994609338 ; 10 : -0.000404990350610407 ; 
Normalized w:
0 : 1 ; 1 : 0.0114727533854214 ; 2 : -0.0704522219124128 ; 3 : 0.0289324551523852 ; 4 : -0.429454978479825 ; 5 : 0.134731556765921 ; 6 : -1.124169269153 ; 7 : 0.21048933815953 ; 8 : -1.46129408487306 ; 9 : 0.101176490567831 ; 10 : -0.771482700789114 ; 

Number of False Discoveries by BH at FDR = 0.05: 0 
Number of False Discoveries by ASH at lfsr = 0.05: 0 
pihat0 estimated by ASH: 1 
Unnormalized w:
0 : 1 ; 1 : 0.0111350267594512 ; 2 : -0.0266795754280783 ; 3 : 0.00735902687801976 ; 4 : -0.04969029447569 ; 5 : 0.00444416788353204 ; 6 : -0.0257308218227747 ; 7 : 0.00117443324760944 ; 8 : -0.0045212416856049 ; 9 : 9.27190608304607e-05 ; 10 : -0.000277156676507209 ; 
Normalized w:
0 : 1 ; 1 : 0.0111350267594512 ; 2 : -0.0377306174087443 ; 3 : 0.0180258608545751 ; 4 : -0.243431733268157 ; 5 : 0.0486834199830098 ; 6 : -0.690430400551911 ; 7 : 0.0833764895133866 ; 8 : -0.907858125274839 ; 9 : 0.055853518964132 ; 10 : -0.527967100972262 ; 

Number of False Discoveries by BH at FDR = 0.05: 1 
Number of False Discoveries by ASH at lfsr = 0.05: 0 
pihat0 estimated by ASH: 0.9978326 
Unnormalized w:
0 : 1 ; 1 : 0.0180544709284733 ; 2 : -0.00245783703720842 ; 3 : -0.00904400112602128 ; 4 : -0.0121003298721484 ; 5 : -0.00431352381836661 ; 6 : -0.00603469856203478 ; 7 : -0.00120174108668015 ; 8 : -0.00101078435328561 ; 9 : -0.000126542717233364 ; 10 : -7.9486861087073e-05 ; 
Normalized w:
0 : 1 ; 1 : 0.0180544709284733 ; 2 : -0.00347590647212305 ; 3 : -0.0221531879919086 ; 4 : -0.0592792678122407 ; 5 : -0.0472522859531041 ; 6 : -0.16192795450116 ; 7 : -0.0853151537691429 ; 8 : -0.202963887321641 ; 9 : -0.0762287278738752 ; 10 : -0.151417776192143 ; 

Number of False Discoveries by BH at FDR = 0.05: 0 
Number of False Discoveries by ASH at lfsr = 0.05: 0 
pihat0 estimated by ASH: 1 
Unnormalized w:
0 : 1 ; 1 : -0.014510857364203 ; 2 : -0.0378709798938841 ; 3 : -0.028495844643426 ; 4 : -0.0809425395645655 ; 5 : -0.0173478237591951 ; 6 : -0.0371667594137445 ; 7 : -0.00362382754798107 ; 8 : -0.00631923635224205 ; 9 : -0.000257740809238301 ; 10 : -0.00037179177859789 ; 
Normalized w:
0 : 1 ; 1 : -0.014510857364203 ; 2 : -0.0535576533862897 ; 3 : -0.0698002791660149 ; 4 : -0.396535840836449 ; 5 : -0.190035887930704 ; 6 : -0.997288806630154 ; 7 : -0.257266234728603 ; 8 : -1.26889258899406 ; 9 : -0.155261831253286 ; 10 : -0.70824138168125 ; 

Number of False Discoveries by BH at FDR = 0.05: 0 
Number of False Discoveries by ASH at lfsr = 0.05: 0 
pihat0 estimated by ASH: 1 
Unnormalized w:
0 : 1 ; 1 : -0.008320705374618 ; 2 : -0.0081291496366805 ; 3 : -0.0096852017391271 ; 4 : -0.0138113022001979 ; 5 : -0.00332037463451784 ; 6 : -0.00558679643695842 ; 7 : -0.00152085258308833 ; 8 : -0.00102829757487779 ; 9 : -8.98800426631903e-05 ; 10 : -5.748078464503e-05 ; 
Normalized w:
0 : 1 ; 1 : -0.008320705374618 ; 2 : -0.0114963536667539 ; 3 : -0.0237238023167776 ; 4 : -0.067661286147727 ; 5 : -0.0363728817338679 ; 6 : -0.149909479313912 ; 7 : -0.107969822638604 ; 8 : -0.206480514307723 ; 9 : -0.0541433079932174 ; 10 : -0.109497500161639 ; 

CorNullPlot("iid", L, lambda = 1, rho)
Number of False Discoveries by BH at FDR = 0.05: 0 
Number of False Discoveries by ASH at lfsr = 0.05: 0 
pihat0 estimated by ASH: 0.9902233 
Unnormalized w:
0 : 1 ; 1 : -0.0197501799658939 ; 2 : -0.0480028667210606 ; 3 : -0.0379275988314252 ; 4 : -0.0762234482638905 ; 5 : -0.0261218473505986 ; 6 : -0.033995638241429 ; 7 : -0.00603267327179404 ; 8 : -0.00516302161997914 ; 9 : -0.000418538277949043 ; 10 : -0.00024393677511157 ; 
Normalized w:
0 : 1 ; 1 : -0.0197501799658939 ; 2 : -0.067886305149712 ; 3 : -0.0929032643059713 ; 4 : -0.373417109363928 ; 5 : -0.286150500752588 ; 6 : -0.91219869655592 ; 7 : -0.428277316575674 ; 8 : -1.03672651333626 ; 9 : -0.252125457648748 ; 10 : -0.464685150649179 ; 

Number of False Discoveries by BH at FDR = 0.05: 0 
Number of False Discoveries by ASH at lfsr = 0.05: 0 
pihat0 estimated by ASH: 1 
Unnormalized w:
0 : 1 ; 1 : -0.00218244400583294 ; 2 : -0.0950816757643174 ; 3 : -0.0336218589432436 ; 4 : -0.135504581690652 ; 5 : -0.0236811368702788 ; 6 : -0.0565322409458715 ; 7 : -0.00504139993758648 ; 8 : -0.00857394331796279 ; 9 : -0.000382388078553011 ; 10 : -0.000416126261459722 ; 
Normalized w:
0 : 1 ; 1 : -0.00218244400583294 ; 2 : -0.134465795399059 ; 3 : -0.0823563986147782 ; 4 : -0.663834165902754 ; 5 : -0.259413857024379 ; 6 : -1.51691920410439 ; 7 : -0.3579038909913 ; 8 : -1.72163415453802 ; 9 : -0.230348750362903 ; 10 : -0.792695953314336 ; 

Number of False Discoveries by BH at FDR = 0.05: 0 
Number of False Discoveries by ASH at lfsr = 0.05: 0 
pihat0 estimated by ASH: 1 
Unnormalized w:
0 : 1 ; 1 : -0.170195270010404 ; 2 : -0.486597915290635 ; 3 : -0.551898117003095 ; 4 : -0.676471730529319 ; 5 : -0.35279778951818 ; 6 : -0.260883986493315 ; 7 : -0.070447875520796 ; 8 : -0.0349150352172874 ; 9 : -0.00416576004253135 ; 10 : -0.00146605118681346 ; 
Normalized w:
0 : 1 ; 1 : -0.170195270010404 ; 2 : -0.688153371226491 ; 3 : -1.35186877666043 ; 4 : -3.3140211304287 ; 5 : -3.86470615114134 ; 6 : -7.00025193648227 ; 7 : -5.0013030255708 ; 8 : -7.01088342992012 ; 9 : -2.50943393355759 ; 10 : -2.79274093171165 ; 

Number of False Discoveries by BH at FDR = 0.05: 0 
Number of False Discoveries by ASH at lfsr = 0.05: 0 
pihat0 estimated by ASH: 0.9980103 
Unnormalized w:
0 : 1 ; 1 : -0.00128479518161606 ; 2 : -0.00832171681123837 ; 3 : 0.00140763563409998 ; 4 : 0.00161652795446755 ; 5 : 0.000646152140337805 ; 6 : 0.0013397558971381 ; 7 : -0.000308649891301932 ; 8 : -8.66346212930184e-08 ; 9 : -7.81111060511662e-05 ; 10 : -4.36195964604597e-06 ; 
Normalized w:
0 : 1 ; 1 : -0.00128479518161606 ; 2 : -0.0117686847766815 ; 3 : 0.00344798904730399 ; 4 : 0.00791933728678106 ; 5 : 0.00707824205686519 ; 6 : 0.0359494231110842 ; 7 : -0.0219119685838471 ; 8 : -1.73960938919487e-05 ; 9 : -0.0470537568441898 ; 10 : -0.00830927552568261 ; 

Number of False Discoveries by BH at FDR = 0.05: 0 
Number of False Discoveries by ASH at lfsr = 0.05: 0 
pihat0 estimated by ASH: 0.9984696 
Unnormalized w:
0 : 1 ; 1 : -0.0325775610993165 ; 2 : -0.0543974101114557 ; 3 : -0.0720847214087252 ; 4 : -0.0659493507450574 ; 5 : -0.0488700460508899 ; 6 : -0.0266000567192026 ; 7 : -0.0106871935286174 ; 8 : -0.00356002770595598 ; 9 : -0.000735016804039403 ; 10 : -0.000147615066641242 ; 
Normalized w:
0 : 1 ; 1 : -0.0325775610993165 ; 2 : -0.0769295551375921 ; 3 : -0.176570785702055 ; 4 : -0.323084516386456 ; 5 : -0.535344532167773 ; 6 : -0.713754420353845 ; 7 : -0.758715474872715 ; 8 : -0.714847889982522 ; 9 : -0.442770608714831 ; 10 : -0.281197984391246 ; 

Number of False Discoveries by BH at FDR = 0.05: 0 
Number of False Discoveries by ASH at lfsr = 0.05: 0 
pihat0 estimated by ASH: 1 
Unnormalized w:
0 : 1 ; 1 : 0.00673381506404109 ; 2 : -0.0138407751387194 ; 3 : -0.00392500107492052 ; 4 : -0.0137266308999818 ; 5 : -0.000357400315025183 ; 6 : -0.0054372337726941 ; 7 : -0.000124146427110371 ; 8 : -0.000995463543661852 ; 9 : -5.37901252722243e-05 ; 10 : -4.40677105680697e-05 ; 
Normalized w:
0 : 1 ; 1 : 0.00673381506404109 ; 2 : -0.0195738119149333 ; 3 : -0.00961424987343076 ; 4 : -0.067246483184952 ; 5 : -0.00391512429197491 ; 6 : -0.14589629190362 ; 7 : -0.0088135220108606 ; 8 : -0.199887493164919 ; 9 : -0.0324029142990219 ; 10 : -0.0839463861679815 ; 

Number of False Discoveries by BH at FDR = 0.05: 0 
Number of False Discoveries by ASH at lfsr = 0.05: 0 
pihat0 estimated by ASH: 1 
Unnormalized w:
0 : 1 ; 1 : 0.0111556935543884 ; 2 : -0.00308411410458595 ; 3 : 0.00432919802742235 ; 4 : -0.00431515761454924 ; 5 : 0.00192971775723357 ; 6 : -0.00277604341683021 ; 7 : 0.000651520347601133 ; 8 : -0.000371668518460222 ; 9 : 6.40150039107466e-05 ; 10 : -2.33385566220332e-05 ; 
Normalized w:
0 : 1 ; 1 : 0.0111556935543884 ; 2 : -0.00436159599461161 ; 3 : 0.0106043261626482 ; 4 : -0.0211398686306622 ; 5 : 0.0211389989051021 ; 6 : -0.0744890614622777 ; 7 : 0.0462533562806532 ; 8 : -0.0746304462040344 ; 9 : 0.0385623323067918 ; 10 : -0.0444585720823917 ; 

Number of False Discoveries by BH at FDR = 0.05: 1 
Number of False Discoveries by ASH at lfsr = 0.05: 0 
pihat0 estimated by ASH: 0.9978326 
Unnormalized w:
0 : 1 ; 1 : 0.0191703735008943 ; 2 : 0.00235392083903741 ; 3 : -0.00531344730659793 ; 4 : -0.00223273858618263 ; 5 : -0.00190779557192878 ; 6 : -0.000747781072324904 ; 7 : -0.000733454988207041 ; 8 : 9.39725292070835e-08 ; 9 : -9.8774216023983e-05 ; 10 : -1.00587465533097e-05 ; 
Normalized w:
0 : 1 ; 1 : 0.0191703735008943 ; 2 : 0.00332894677531937 ; 3 : -0.0130152346763305 ; 4 : -0.0109381405303411 ; 5 : -0.0208988533970773 ; 6 : -0.0200650717200741 ; 7 : -0.0520701387305429 ; 8 : 1.88695341071694e-05 ; 9 : -0.0595011155036459 ; 10 : -0.0191613181543815 ; 

Number of False Discoveries by BH at FDR = 0.05: 0 
Number of False Discoveries by ASH at lfsr = 0.05: 0 
pihat0 estimated by ASH: 1 
Unnormalized w:
0 : 1 ; 1 : -0.00790992082874686 ; 2 : 0.002662954886282 ; 3 : -0.0047311806006799 ; 4 : -0.00691435335304447 ; 5 : -0.00168321396850534 ; 6 : -0.0015471503714363 ; 7 : -0.000315470776571894 ; 8 : -0.000178408590570786 ; 9 : -4.0369240933949e-05 ; 10 : -1.71817234863898e-05 ; 
Normalized w:
0 : 1 ; 1 : -0.00790992082874686 ; 2 : 0.00376598691616771 ; 3 : -0.0115889783526202 ; 4 : -0.0338732752325218 ; 5 : -0.0184386851931633 ; 6 : -0.0415144008233474 ; 7 : -0.0223962034012286 ; 8 : -0.0358241606690066 ; 9 : -0.0243182377374899 ; 10 : -0.0327301685571348 ; 

Number of False Discoveries by BH at FDR = 0.05: 0 
Number of False Discoveries by ASH at lfsr = 0.05: 0 
pihat0 estimated by ASH: 1 
Unnormalized w:
0 : 1 ; 1 : -0.0074475785728308 ; 2 : -0.00345757783165271 ; 3 : -0.0061470003353478 ; 4 : -0.00440828057441714 ; 5 : -0.000604679039560331 ; 6 : -0.000693235748723768 ; 7 : -0.000867998410912082 ; 8 : -0.000110162462776587 ; 9 : -4.01317704379318e-05 ; 10 : -2.9061910493349e-11 ; 
Normalized w:
0 : 1 ; 1 : -0.0074475785728308 ; 2 : -0.00488975346248383 ; 3 : -0.0150570142703192 ; 4 : -0.0215960761006903 ; 5 : -0.00662392700035504 ; 6 : -0.0186014671029517 ; 7 : -0.0616217742067147 ; 8 : -0.0221204469671325 ; 9 : -0.0241751866460108 ; 10 : -5.53612232086703e-08 ; 

CorNullPlot("iid", L, lambda = 10, rho)
Number of False Discoveries by BH at FDR = 0.05: 0 
Number of False Discoveries by ASH at lfsr = 0.05: 0 
pihat0 estimated by ASH: 0.9902233 
Unnormalized w:
0 : 1 ; 1 : -0.0137879535328333 ; 2 : 0.00266974779862749 ; 3 : -0.012641051669197 ; 4 : 0.000579032181585961 ; 5 : -0.00750074964225723 ; 6 : -0.000349552094298496 ; 7 : -0.00189888638839369 ; 8 : -1.6651506183022e-10 ; 9 : -0.000142379793050877 ; 10 : -4.50587775942304e-12 ; 
Normalized w:
0 : 1 ; 1 : -0.0137879535328333 ; 2 : 0.00377559354493471 ; 3 : -0.0309641264016902 ; 4 : 0.00283666677907235 ; 5 : -0.0821665955452618 ; 6 : -0.00937946693434626 ; 7 : -0.134807560473347 ; 8 : -3.34359590518067e-08 ; 9 : -0.0857689066309411 ; 10 : -8.583431032433e-09 ; 

Number of False Discoveries by BH at FDR = 0.05: 0 
Number of False Discoveries by ASH at lfsr = 0.05: 0 
pihat0 estimated by ASH: 1 
Unnormalized w:
0 : 1 ; 1 : 0.00435786450452107 ; 2 : -0.00264411653921755 ; 3 : -0.00827250497601338 ; 4 : -0.00208988507645332 ; 5 : -0.00599799001026069 ; 6 : -0.000115650745348266 ; 7 : -0.0011841001957846 ; 8 : -2.43441845706757e-12 ; 9 : -0.000124791375770825 ; 10 : 7.20910129199417e-14 ; 
Normalized w:
0 : 1 ; 1 : 0.00435786450452107 ; 2 : -0.00373934547025647 ; 3 : -0.0202634160858676 ; 4 : -0.0102383041167361 ; 5 : -0.0657046885662085 ; 6 : -0.00310323513896687 ; 7 : -0.0840627747533471 ; 8 : -4.88827346612446e-10 ; 9 : -0.0751737281498222 ; 10 : 1.37329122203215e-10 ; 

Number of False Discoveries by BH at FDR = 0.05: 0 
Number of False Discoveries by ASH at lfsr = 0.05: 0 
pihat0 estimated by ASH: 1 
Unnormalized w:
0 : 1 ; 1 : -0.0213906544699513 ; 2 : -0.0064965131610548 ; 3 : -0.0539805647596282 ; 4 : -0.00450372706774079 ; 5 : -0.0306417865494322 ; 6 : -0.00167769276716086 ; 7 : -0.00647651477907918 ; 8 : -4.78139909125402e-11 ; 9 : -0.000386234643916067 ; 10 : -2.22787960891607e-13 ; 
Normalized w:
0 : 1 ; 1 : -0.0213906544699513 ; 2 : -0.00918745702049901 ; 3 : -0.132224839688352 ; 4 : -0.0220636665134521 ; 5 : -0.335663953907648 ; 6 : -0.045017220872777 ; 7 : -0.459786937793475 ; 8 : -9.60097317734063e-09 ; 9 : -0.232665902947581 ; 10 : -4.2439790852523e-10 ; 

Number of False Discoveries by BH at FDR = 0.05: 0 
Number of False Discoveries by ASH at lfsr = 0.05: 0 
pihat0 estimated by ASH: 0.9980103 
Unnormalized w:
0 : 1 ; 1 : -0.00201772460477806 ; 2 : -0.00818676279956309 ; 3 : 0.000119339197742771 ; 4 : 5.07400940916174e-06 ; 5 : 0.000104861491893788 ; 6 : 0.000855148935229326 ; 7 : -0.000369237660837132 ; 8 : -9.6006144765198e-10 ; 9 : -7.66743893857349e-05 ; 10 : -4.6483395267771e-11 ; 
Normalized w:
0 : 1 ; 1 : -0.00201772460477806 ; 2 : -0.0115778309830737 ; 3 : 0.000292320140782892 ; 4 : 2.4857468005054e-05 ; 5 : 0.00114870009047746 ; 6 : 0.022946053800712 ; 7 : -0.0262132735252506 ; 8 : -1.92778808704044e-07 ; 9 : -0.0461882855937261 ; 10 : -8.85481228601559e-08 ; 

Number of False Discoveries by BH at FDR = 0.05: 0 
Number of False Discoveries by ASH at lfsr = 0.05: 0 
pihat0 estimated by ASH: 0.9984696 
Unnormalized w:
0 : 1 ; 1 : -0.0215033313300145 ; 2 : -0.00856616298487061 ; 3 : -0.0293302173171465 ; 4 : -0.00176588048082007 ; 5 : -0.0180265368132136 ; 6 : -0.000937203111658442 ; 7 : -0.00377598139841106 ; 8 : -1.02576741739946e-11 ; 9 : -0.000257194015160242 ; 10 : 2.35019992082386e-12 ; 
Normalized w:
0 : 1 ; 1 : -0.0215033313300145 ; 2 : -0.0121143838707024 ; 3 : -0.0718440664719519 ; 4 : -0.00865101224949958 ; 5 : -0.197470816925887 ; 6 : -0.0251477983967112 ; 7 : -0.268068086549999 ; 8 : -2.05972462718213e-09 ; 9 : -0.154932445114829 ; 10 : 4.47699205568421e-09 ; 

Number of False Discoveries by BH at FDR = 0.05: 0 
Number of False Discoveries by ASH at lfsr = 0.05: 0 
pihat0 estimated by ASH: 1 
Unnormalized w:
0 : 1 ; 1 : 0.00496843770093787 ; 2 : -0.00433655506640026 ; 3 : -0.00814842666690878 ; 4 : -0.000329110343349857 ; 5 : -0.00347406629700626 ; 6 : 1.16070217052422e-07 ; 7 : -0.000879552022845182 ; 8 : -6.97603471302503e-09 ; 9 : -0.000109013313833644 ; 10 : 2.10299078875745e-11 ; 
Normalized w:
0 : 1 ; 1 : 0.00496843770093787 ; 2 : -0.00613281498888101 ; 3 : -0.019959487540414 ; 4 : -0.00161230482055865 ; 5 : -0.0380564895427754 ; 6 : 3.11449074590844e-06 ; 7 : -0.0624419992864651 ; 8 : -1.40077665314452e-06 ; 9 : -0.0656690990721294 ; 10 : 4.00607325828848e-08 ; 

Number of False Discoveries by BH at FDR = 0.05: 0 
Number of False Discoveries by ASH at lfsr = 0.05: 0 
pihat0 estimated by ASH: 1 
Unnormalized w:
0 : 1 ; 1 : 0.0109676444502299 ; 2 : -1.44818541486029e-05 ; 3 : 0.0037142436442326 ; 4 : -6.61719149982427e-06 ; 5 : 0.00148940248647299 ; 6 : -0.000265612498956955 ; 7 : 0.000544712261023606 ; 8 : 1.64490757863574e-10 ; 9 : 5.61722206339259e-05 ; 10 : -1.32019803446206e-11 ; 
Normalized w:
0 : 1 ; 1 : 0.0109676444502299 ; 2 : -2.04804345452633e-05 ; 3 : 0.00909800170874537 ; 4 : -3.24174854097032e-05 ; 5 : 0.0163155867809108 ; 6 : -0.00712713124009611 ; 7 : 0.0386707343405788 ; 8 : 3.30294820412995e-08 ; 9 : 0.033837877156362 ; 10 : -2.51489928999088e-08 ; 

Number of False Discoveries by BH at FDR = 0.05: 1 
Number of False Discoveries by ASH at lfsr = 0.05: 0 
pihat0 estimated by ASH: 0.9978326 
Unnormalized w:
0 : 1 ; 1 : 0.0197279154849016 ; 2 : 0.00131792422353716 ; 3 : -0.00512442464768514 ; 4 : -0.00108226195876817 ; 5 : -0.00195757088089246 ; 6 : -0.000259976149216675 ; 7 : -0.000745269206970503 ; 8 : 7.39184063764335e-09 ; 9 : -9.6954899924885e-05 ; 10 : -9.08393227679978e-11 ; 
Normalized w:
0 : 1 ; 1 : 0.0197279154849016 ; 2 : 0.00186382631110628 ; 3 : -0.01255222561217 ; 4 : -0.00530197913401414 ; 5 : -0.0214441145876012 ; 6 : -0.00697589210612538 ; 7 : -0.0529088650598985 ; 8 : 1.48426982016632e-06 ; 9 : -0.0584051681835093 ; 10 : -1.73043545262948e-07 ; 

Number of False Discoveries by BH at FDR = 0.05: 0 
Number of False Discoveries by ASH at lfsr = 0.05: 0 
pihat0 estimated by ASH: 1 
Unnormalized w:
0 : 1 ; 1 : -0.00742374059343939 ; 2 : 0.00271226649645315 ; 3 : -0.00332761072202119 ; 4 : -0.00376944630255119 ; 5 : -0.000662021649749187 ; 6 : -6.14923846990956e-05 ; 7 : -3.58501190457403e-05 ; 8 : 1.49206710310614e-11 ; 9 : -1.64480673216069e-05 ; 10 : -4.64340318850247e-13 ; 
Normalized w:
0 : 1 ; 1 : -0.00742374059343939 ; 2 : 0.0038357240640542 ; 3 : -0.00815094833156624 ; 4 : -0.0184664401081422 ; 5 : -0.00725208382248828 ; 6 : -0.00165001382742895 ; 7 : -0.00254510597409862 ; 8 : 2.99604696498097e-09 ; 9 : -0.00990823711804553 ; 10 : -8.84540885312298e-10 ; 

Number of False Discoveries by BH at FDR = 0.05: 0 
Number of False Discoveries by ASH at lfsr = 0.05: 0 
pihat0 estimated by ASH: 1 
Unnormalized w:
0 : 1 ; 1 : -0.00778028617573776 ; 2 : -0.00211826758992109 ; 3 : -0.00542800064313431 ; 4 : -0.00280486798956937 ; 5 : 0.000365025323946987 ; 6 : -8.79554711790981e-07 ; 7 : -0.000572064645063383 ; 8 : -6.24138534790182e-10 ; 9 : -1.22694277035174e-05 ; 10 : 4.09597720972399e-11 ; 
Normalized w:
0 : 1 ; 1 : -0.00778028617573776 ; 2 : -0.00299568275440178 ; 3 : -0.013295831899178 ; 4 : -0.0137409907406221 ; 5 : 0.00399865207972791 ; 6 : -2.36009295059384e-05 ; 7 : -0.0406125609754265 ; 8 : -1.25326023138838e-07 ; 9 : -0.0073910445897476 ; 10 : 7.80259469235692e-08 ; 

CorNullPlot("iid", L, lambda = 100, rho)
Number of False Discoveries by BH at FDR = 0.05: 0 
Number of False Discoveries by ASH at lfsr = 0.05: 0 
pihat0 estimated by ASH: 0.9902233 
Unnormalized w:
0 : 1 ; 1 : -0.0134899430951596 ; 2 : 1.25578990189511e-07 ; 3 : -0.0119886801444646 ; 4 : 1.19048130384211e-08 ; 5 : -0.00702900186585543 ; 6 : -7.66463299827262e-10 ; 7 : -0.00177773456643075 ; 8 : -9.22062335550194e-12 ; 9 : -0.000133357895330528 ; 10 : 5.05819082768219e-13 ; 
Normalized w:
0 : 1 ; 1 : -0.0134899430951596 ; 2 : 1.77595511075124e-07 ; 3 : -0.0293661490433743 ; 4 : 5.8321434854728e-08 ; 5 : -0.0769988575734984 ; 6 : -2.05663684880707e-08 ; 7 : -0.12620663433814 ; 8 : -1.85148647550599e-09 ; 9 : -0.0803341585769528 ; 10 : 9.63555481004764e-10 ; 

Number of False Discoveries by BH at FDR = 0.05: 0 
Number of False Discoveries by ASH at lfsr = 0.05: 0 
pihat0 estimated by ASH: 1 
Unnormalized w:
0 : 1 ; 1 : 0.0042641276489915 ; 2 : -5.27098034943002e-09 ; 3 : -0.0083918204009518 ; 4 : -8.52076344525011e-10 ; 5 : -0.00610190484090151 ; 6 : -1.94653968302033e-11 ; 7 : -0.00121135815458939 ; 8 : -1.08163870997325e-13 ; 9 : -0.000126616634693547 ; 10 : 1.63685754758784e-14 ; 
Normalized w:
0 : 1 ; 1 : 0.0042641276489915 ; 2 : -7.45429189716602e-09 ; 3 : -0.0205556779954101 ; 4 : -4.1743045319644e-09 ; 5 : -0.0668430185022345 ; 6 : -5.22311406256123e-10 ; 7 : -0.0859978978615098 ; 8 : -2.1719132922876e-11 ; 9 : -0.0762732553984979 ; 10 : 3.11811696184068e-11 ; 

Number of False Discoveries by BH at FDR = 0.05: 0 
Number of False Discoveries by ASH at lfsr = 0.05: 0 
pihat0 estimated by ASH: 1 
Unnormalized w:
0 : 1 ; 1 : -0.0203572279310974 ; 2 : -2.99792271559574e-09 ; 3 : -0.0518605547470987 ; 4 : -8.57609743521251e-11 ; 5 : -0.0291946788546736 ; 6 : -4.19801342447367e-11 ; 7 : -0.00613247110857061 ; 8 : 5.17774964546258e-13 ; 9 : -0.000361745147925575 ; 10 : 5.70725611445673e-15 ; 
Normalized w:
0 : 1 ; 1 : -0.0203572279310974 ; 2 : -4.23970296334187e-09 ; 3 : -0.127031896908064 ; 4 : -4.20141254013243e-10 ; 5 : -0.319811683356476 ; 6 : -1.12644520650958e-09 ; 7 : -0.435362260150285 ; 8 : 1.03968387738229e-10 ; 9 : -0.217913547644629 ; 10 : 1.08719858501318e-11 ; 

Number of False Discoveries by BH at FDR = 0.05: 0 
Number of False Discoveries by ASH at lfsr = 0.05: 0 
pihat0 estimated by ASH: 0.9980103 
Unnormalized w:
0 : 1 ; 1 : -0.00302824675324517 ; 2 : -3.26334368255717e-06 ; 3 : -0.00144537428214117 ; 4 : -1.2565620634739e-08 ; 5 : -0.000735176889291692 ; 6 : 7.28988596753944e-09 ; 7 : -0.000564838893939966 ; 8 : -1.21283093383695e-10 ; 9 : -9.06898368249016e-05 ; 10 : -2.38358555415901e-12 ; 
Normalized w:
0 : 1 ; 1 : -0.00302824675324517 ; 2 : -4.61506489455691e-06 ; 3 : -0.00354042947858739 ; 4 : -6.15587177129955e-08 ; 5 : -0.00805345932043076 ; 6 : 1.9560816685968e-07 ; 7 : -0.0400995835337589 ; 8 : -2.43534518708488e-08 ; 9 : -0.0546311241246911 ; 10 : -4.5405897155646e-09 ; 

Number of False Discoveries by BH at FDR = 0.05: 0 
Number of False Discoveries by ASH at lfsr = 0.05: 0 
pihat0 estimated by ASH: 0.9984696 
Unnormalized w:
0 : 1 ; 1 : -0.0222488666349984 ; 2 : -3.67963458333565e-08 ; 3 : -0.0305901424996169 ; 4 : -9.91810860074905e-11 ; 5 : -0.0181738670775706 ; 6 : -1.28727999626536e-10 ; 7 : -0.00369933523612707 ; 8 : 1.84444589209588e-12 ; 9 : -0.000244215680810886 ; 10 : -4.70743787109451e-15 ; 
Normalized w:
0 : 1 ; 1 : -0.0222488666349984 ; 2 : -5.20378913233036e-08 ; 3 : -0.0749302402830873 ; 4 : -4.85886105706888e-10 ; 5 : -0.199084739109718 ; 6 : -3.45413469327003e-09 ; 7 : -0.262626748816313 ; 8 : 3.70361795765185e-10 ; 9 : -0.147114358550837 ; 10 : -8.96739114182644e-12 ; 

Number of False Discoveries by BH at FDR = 0.05: 0 
Number of False Discoveries by ASH at lfsr = 0.05: 0 
pihat0 estimated by ASH: 1 
Unnormalized w:
0 : 1 ; 1 : 0.00472727695854174 ; 2 : -1.65233452512046e-07 ; 3 : -0.00871970234241137 ; 4 : -7.26175856188191e-09 ; 5 : -0.00384432022731011 ; 6 : 3.96221835275131e-10 ; 7 : -0.000970206415293238 ; 8 : -2.5922457234301e-11 ; 9 : -0.000116338829610484 ; 10 : 1.44348638780645e-13 ; 
Normalized w:
0 : 1 ; 1 : 0.00472727695854174 ; 2 : -2.33675389500266e-07 ; 3 : -0.0213588214478591 ; 4 : -3.55752062237953e-08 ; 5 : -0.0421124181354227 ; 6 : 1.0631747494139e-08 ; 7 : -0.0688778227073985 ; 8 : -5.20518810179489e-09 ; 9 : -0.0700819547535723 ; 10 : 2.74975632219082e-10 ; 

Number of False Discoveries by BH at FDR = 0.05: 0 
Number of False Discoveries by ASH at lfsr = 0.05: 0 
pihat0 estimated by ASH: 1 
Unnormalized w:
0 : 1 ; 1 : 0.0108754693780752 ; 2 : -2.93278647895105e-09 ; 3 : 0.00353567356114553 ; 4 : 4.41653225137319e-09 ; 5 : 0.00135438461270386 ; 6 : -9.53123097490072e-10 ; 7 : 0.000501786037775442 ; 8 : 1.31469423502094e-11 ; 9 : 5.21440900672862e-05 ; 10 : -3.73013804233255e-13 ; 
Normalized w:
0 : 1 ; 1 : 0.0108754693780752 ; 2 : -4.147586414077e-09 ; 3 : 0.00866059612185564 ; 4 : 2.16365008968194e-08 ; 5 : 0.014836540078316 ; 6 : -2.55749764429555e-08 ; 7 : 0.0356232748022994 ; 8 : 2.63988507253635e-09 ; 9 : 0.0314113505610895 ; 10 : -7.10569268348634e-10 ; 

Number of False Discoveries by BH at FDR = 0.05: 1 
Number of False Discoveries by ASH at lfsr = 0.05: 0 
pihat0 estimated by ASH: 0.9978326 
Unnormalized w:
0 : 1 ; 1 : 0.0196032252483651 ; 2 : 1.91789565403605e-07 ; 3 : -0.00513778634181481 ; 4 : -2.39821350258084e-08 ; 5 : -0.00170055627190666 ; 6 : -1.6507373024075e-09 ; 7 : -0.000620376748796571 ; 8 : 7.07028696197817e-11 ; 9 : -8.23539419523238e-05 ; 10 : -1.43905493238789e-12 ; 
Normalized w:
0 : 1 ; 1 : 0.0196032252483651 ; 2 : 2.71231404515421e-07 ; 3 : -0.0125849549448869 ; 4 : -1.17487987511518e-07 ; 5 : -0.0186286606086033 ; 6 : -4.42939298541335e-08 ; 7 : -0.0440423800975256 ; 8 : 1.41970235453092e-08 ; 9 : -0.0496096209064922 ; 10 : -2.74131466132265e-09 ; 

Number of False Discoveries by BH at FDR = 0.05: 0 
Number of False Discoveries by ASH at lfsr = 0.05: 0 
pihat0 estimated by ASH: 1 
Unnormalized w:
0 : 1 ; 1 : -0.00722137943819359 ; 2 : 1.84856711876845e-07 ; 3 : -0.00167198383292764 ; 4 : -5.18706981932582e-08 ; 5 : 0.000950107383682747 ; 6 : -5.0267900036921e-10 ; 7 : 0.000424305135351643 ; 8 : 2.99813721087855e-11 ; 9 : 2.38144849516342e-05 ; 10 : -9.44569375784918e-13 ; 
Normalized w:
0 : 1 ; 1 : -0.00722137943819359 ; 2 : 2.6142686903193e-07 ; 3 : -0.00409550724885557 ; 4 : -2.54113486350776e-07 ; 5 : 0.0104079049219051 ; 6 : -1.34882929882463e-08 ; 7 : 0.0301226763974304 ; 8 : 6.02021174017547e-09 ; 9 : 0.0143457318803013 ; 10 : -1.79934887834958e-09 ; 

Number of False Discoveries by BH at FDR = 0.05: 0 
Number of False Discoveries by ASH at lfsr = 0.05: 0 
pihat0 estimated by ASH: 1 
Unnormalized w:
0 : 1 ; 1 : -0.00748162680537013 ; 2 : -3.31075201234638e-08 ; 3 : -0.00508832201391876 ; 4 : -9.34529107037692e-09 ; 5 : 0.000527168441275429 ; 6 : -3.15048135566165e-13 ; 7 : -0.000521174978479096 ; 8 : -1.99161817334975e-12 ; 9 : -6.02561900317788e-06 ; 10 : 1.48913603391889e-13 ; 
Normalized w:
0 : 1 ; 1 : -0.00748162680537013 ; 2 : -4.68211039751427e-08 ; 3 : -0.0124637925810718 ; 4 : -4.5782389240423e-08 ; 5 : 0.0057748409378278 ; 6 : -8.45362856772617e-12 ; 7 : -0.0369997530436507 ; 8 : -3.99913755302532e-10 ; 9 : -0.00362980407965978 ; 10 : 2.83671620214799e-10 ; 

sessionInfo()
R version 3.3.3 (2017-03-06)
Platform: x86_64-apple-darwin13.4.0 (64-bit)
Running under: macOS Sierra 10.12.4
locale:
[1] en_US.UTF-8/en_US.UTF-8/en_US.UTF-8/C/en_US.UTF-8/en_US.UTF-8
attached base packages:
[1] stats     graphics  grDevices utils     datasets  methods   base     
other attached packages:
[1] Rmosek_7.1.3      PolynomF_0.94     cvxr_0.0.0.9009   REBayes_0.62     
[5] Matrix_1.2-8      SQUAREM_2016.10-1 EQL_1.0-0         ttutils_1.0-1    
loaded via a namespace (and not attached):
 [1] Rcpp_0.12.10    lattice_0.20-34 digest_0.6.11   rprojroot_1.2  
 [5] MASS_7.3-45     grid_3.3.3      backports_1.0.5 git2r_0.18.0   
 [9] magrittr_1.5    evaluate_0.10   stringi_1.1.2   rmarkdown_1.3  
[13] tools_3.3.3     stringr_1.2.0   yaml_2.1.14     htmltools_0.3.5
[17] knitr_1.15.1   
This R Markdown site was created with workflowr