CASH on DeconvolutionWarning in as.POSIXlt.POSIXct(Sys.time()): unknown timezone 'zone/tz/2017c.
1.0/zoneinfo/America/Chicago'
Last updated: 2017-11-29
Code version: 0cc70b9
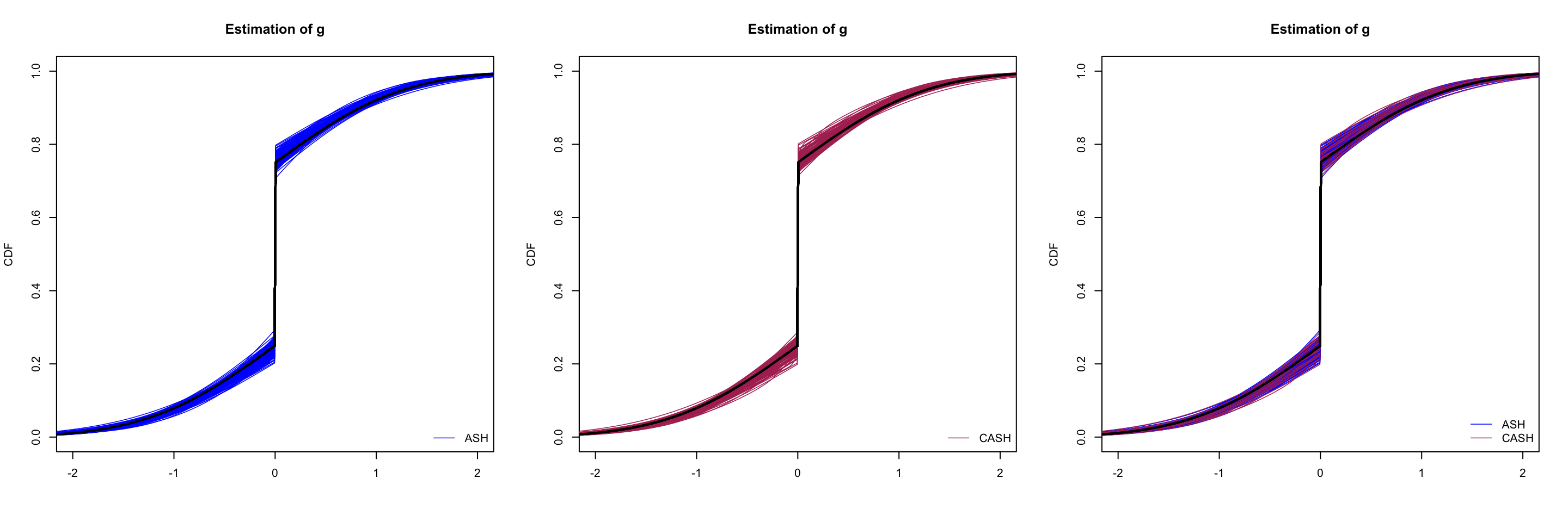
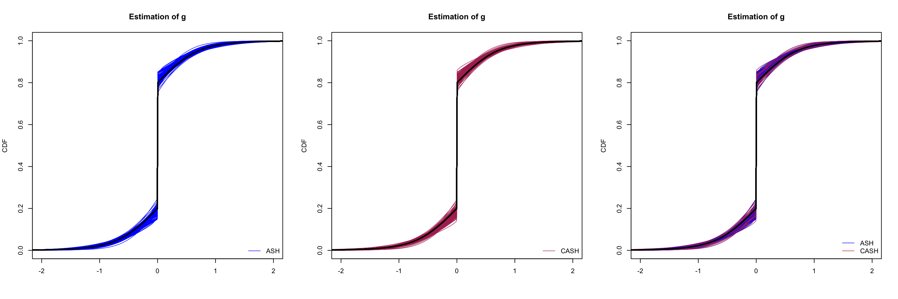
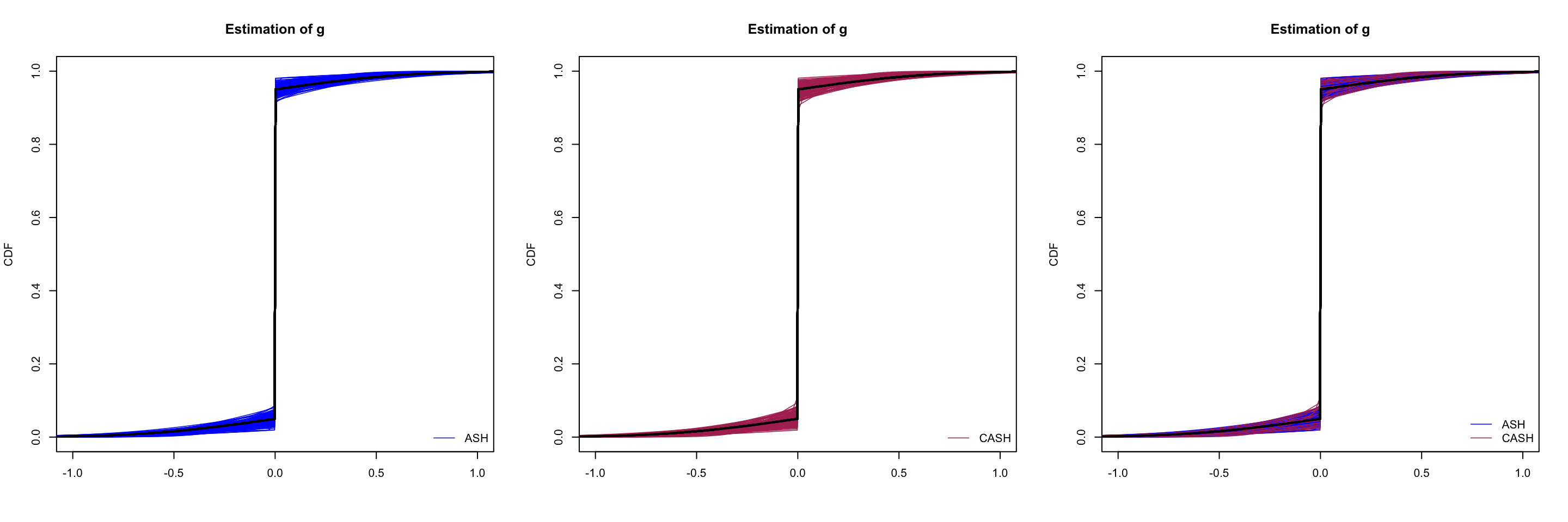
\[ \sigma_n^2 := \bar{\hat s_i^2} \ . \]

We’ll take \(\sigma_n = 0.5\) in the simulations.



sessionInfo()
R version 3.4.2 (2017-09-28)
Platform: x86_64-apple-darwin15.6.0 (64-bit)
Running under: macOS High Sierra 10.13.1
Matrix products: default
BLAS: /Library/Frameworks/R.framework/Versions/3.4/Resources/lib/libRblas.0.dylib
LAPACK: /Library/Frameworks/R.framework/Versions/3.4/Resources/lib/libRlapack.dylib
locale:
[1] en_US.UTF-8/en_US.UTF-8/en_US.UTF-8/C/en_US.UTF-8/en_US.UTF-8
attached base packages:
[1] stats graphics grDevices utils datasets methods base
other attached packages:
[1] edgeR_3.20.1 limma_3.34.0 ashr_2.1-27
[4] Rmosek_7.1.3 PolynomF_0.94 cvxr_0.0.0.9009
[7] REBayes_0.85 Matrix_1.2-11 SQUAREM_2017.10-1
[10] EQL_1.0-0 ttutils_1.0-1
loaded via a namespace (and not attached):
[1] Rcpp_0.12.13 knitr_1.17 magrittr_1.5
[4] MASS_7.3-47 pscl_1.5.2 doParallel_1.0.11
[7] lattice_0.20-35 foreach_1.4.3 stringr_1.2.0
[10] tools_3.4.2 parallel_3.4.2 grid_3.4.2
[13] git2r_0.19.0 iterators_1.0.8 htmltools_0.3.6
[16] yaml_2.1.14 rprojroot_1.2 digest_0.6.12
[19] codetools_0.2-15 evaluate_0.10.1 rmarkdown_1.6
[22] stringi_1.1.5 compiler_3.4.2 backports_1.1.1
[25] locfit_1.5-9.1 truncnorm_1.0-7
This R Markdown site was created with workflowr