Last updated: 2017-11-07
Code version: 2c05d59
We are using a regularization term on \(w\) which is
\[ \sum\limits_{l = 1}^L\lambda_l\left|w_l\right| \ , \] where
\[ \lambda_l = \begin{cases} 0 & l \text{ is odd;} \\ \lambda / \rho^{l/2}, \ \ \ \ \lambda >0, \ \rho\in\left(0, 1\right) & l \text{ is even.} \end{cases} \]
This regularization is meant to tackle multiple issues at once, including to restrict the number of Gaussian derivatives, to prevent overfitting, to stop the algorithm going crazy and unstable, and to generate non-negative empirical densities of the correlated null.
We are not regularizing the odd order coefficients because they are generally small but non-negligible. Furthermore, unlike the even order ones, we don’t have a clear idea how \(\text{var}\left(W_l^s\right) = \bar{\rho_{ij}^l}\) roughly decays with respect to \(l\).
Warning: replacing previous import 'Matrix::crossprod' by 'gmp::crossprod'
when loading 'cvxr'
Warning: replacing previous import 'Matrix::tcrossprod' by
'gmp::tcrossprod' when loading 'cvxr'
There are three tuning parameters in this regularization scheme, \(L\), the highest order of Gaussian derivative to fit, \(\lambda\), a general (global) regularization parameter, and \(\rho\), a specific (local) shrinkage parameter to control the decaying rate of \(w_l\). We are setting \(L = 10\) and \(\rho = 0.5\), and try different choices of \(\lambda\).
L = 10
rho = 0.5
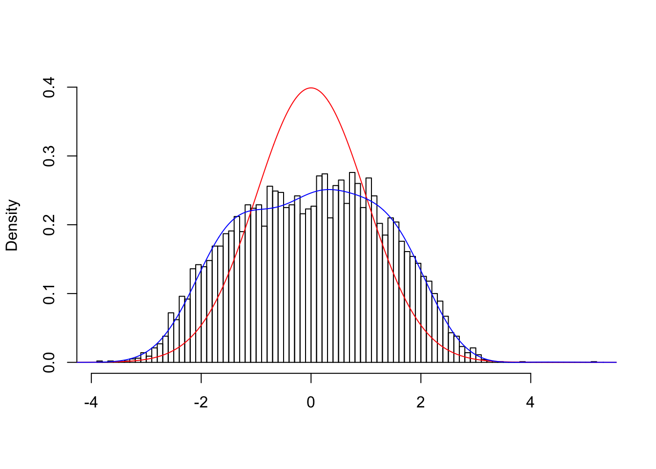
We are using four different kinds of data sets of correlated nulls simulated from the real GTEx/Liver data. The first, called “typical,” are data sets well studied and documented for being fitted by Gaussian derivatives. The second, called “hostile,” are data sets that are very unfriendly to both BH’s FDR-controlling procedure and ASH in terms of its estimated \(\hat\pi_0\). The third, called “friendly,” on the contrary, are data sets that are very friendly to both BH and ASH, whose empirical distributions are yet not necessarily close to \(N\left(0, 1\right)\). Finally, the fourth, called “iid,” are independent random \(N\left(0, 1\right)\) samples.
The hope is for all four data sets, this regularization scheme could automatically reach a variety of goals and give a sufficiently good fit.
The results of these data sets can be compared with previous documentation with known optimal Gaussian derivative orders, such as here, here, and here.
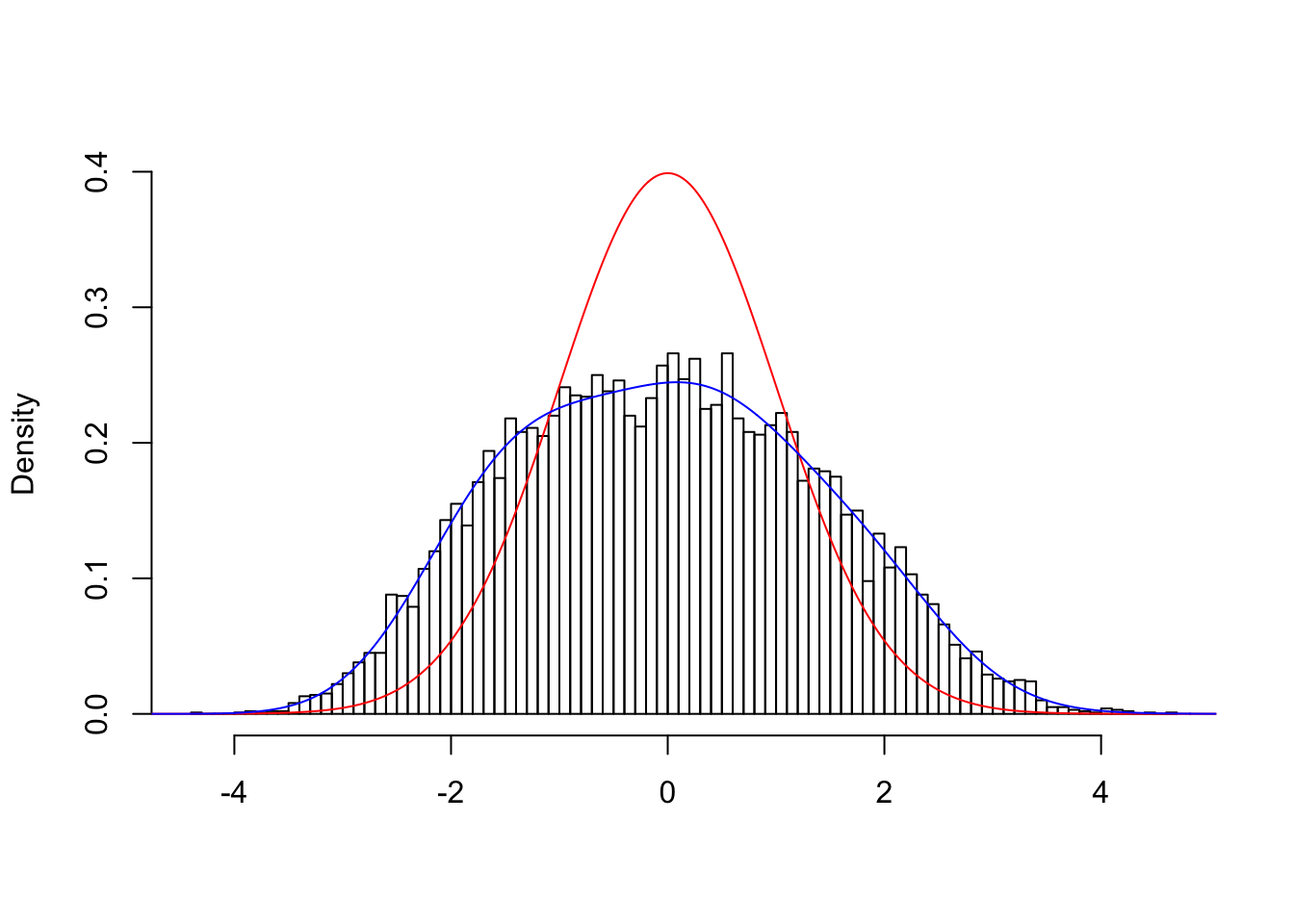
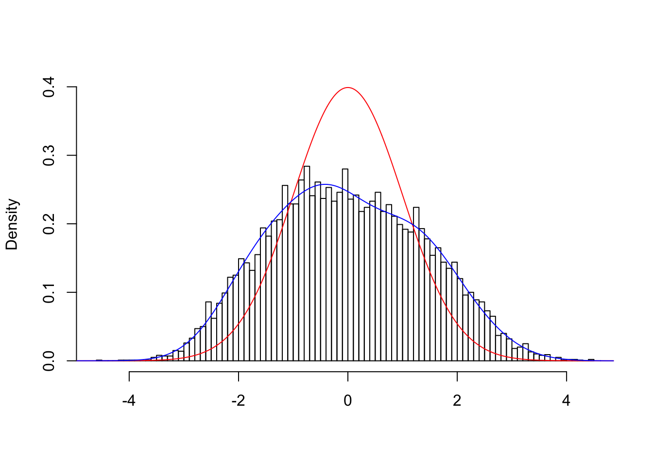
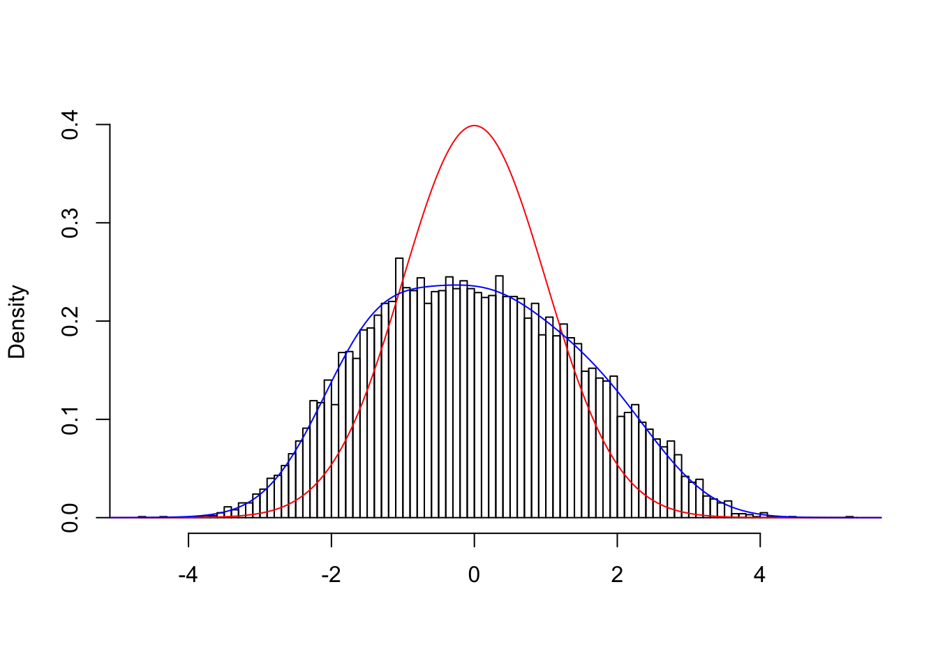
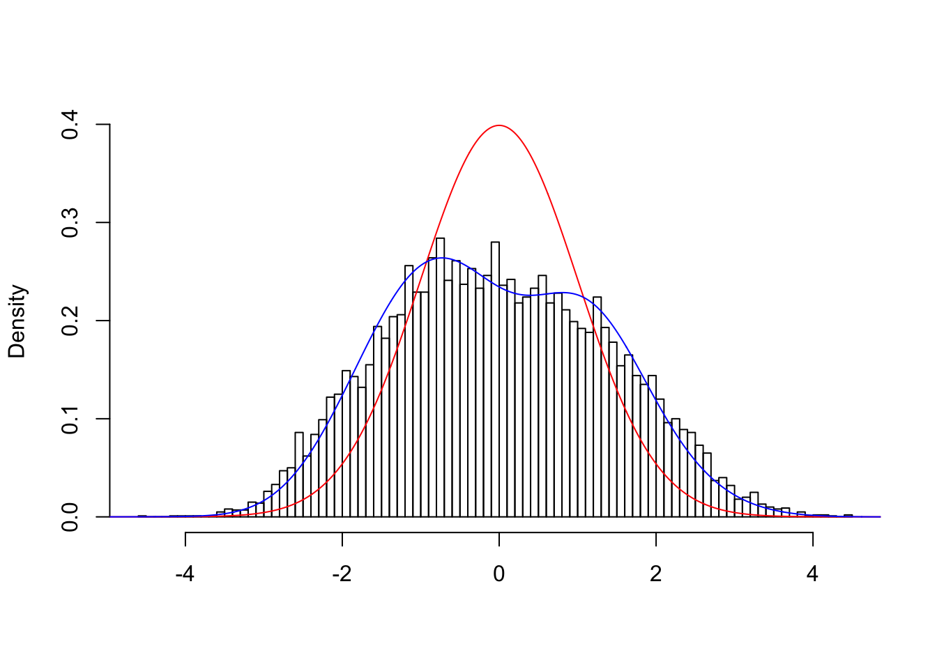
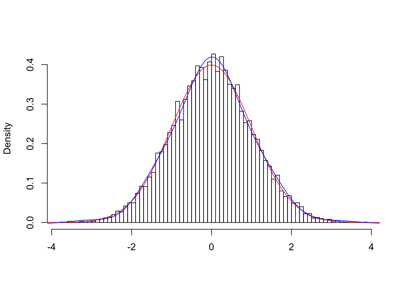
CorNullPlot("typical", L, lambda = 0, rho)
Number of False Discoveries by BH at FDR = 0.05: 0
Number of False Discoveries by ASH at lfsr = 0.05: 3
pihat0 estimated by ASH: 0.184423
Unnormalized w:
0 : 1 ; 1 : -0.0358645746922219 ; 2 : 0.196863594846729 ; 3 : 0.00997486072754378 ; 4 : -0.0244265081565814 ; 5 : 0.000298521020828936 ; 6 : -0.00289686959704202 ; 7 : 0.000227258831584183 ; 8 : -0.000684282416825896 ; 9 : -8.21789726780818e-06 ; 10 : -3.3953875566361e-05 ;
Normalized w:
0 : 1 ; 1 : -0.0358645746922219 ; 2 : 0.278407165769766 ; 3 : 0.0244333190378092 ; 4 : -0.119664962363111 ; 5 : 0.00327013393994956 ; 6 : -0.0777311680912606 ; 7 : 0.0161337765487923 ; 8 : -0.137402818804405 ; 9 : -0.00495042202521986 ; 10 : -0.064680127772705 ;

Number of False Discoveries by BH at FDR = 0.05: 489
Number of False Discoveries by ASH at lfsr = 0.05: 1446
pihat0 estimated by ASH: 0.1522796
Unnormalized w:
0 : 1 ; 1 : 0.0345501445384415 ; 2 : 0.733251674198138 ; 3 : -0.151188207900136 ; 4 : 0.185424312479517 ; 5 : -0.0533305072968751 ; 6 : 0.0211293095698867 ; 7 : -0.00647923650278792 ; 8 : 0.000823585128891623 ; 9 : -0.00028582227222612 ; 10 : -2.52784009252051e-05 ;
Normalized w:
0 : 1 ; 1 : 0.0345501445384415 ; 2 : 1.03697446228378 ; 3 : -0.370333964481153 ; 4 : 0.908389902962399 ; 5 : -0.584206436993847 ; 6 : 0.566958870190842 ; 7 : -0.459980161008776 ; 8 : 0.165374581389968 ; 9 : -0.172177970302609 ; 10 : -0.0481538609204241 ;

Number of False Discoveries by BH at FDR = 0.05: 639
Number of False Discoveries by ASH at lfsr = 0.05: 2300
pihat0 estimated by ASH: 0.04750946
Unnormalized w:
0 : 1 ; 1 : 0.0227244539615043 ; 2 : 0.92101434792072 ; 3 : 0.0222103145256307 ; 4 : 0.175694879344268 ; 5 : -0.0134165085467778 ; 6 : 0.00392982154182872 ; 7 : -0.00480255115990118 ; 8 : -0.000586133715906366 ; 9 : -0.000291508028046953 ; 10 : 2.65975448800262e-06 ;
Normalized w:
0 : 1 ; 1 : 0.0227244539615043 ; 2 : 1.30251098196969 ; 3 : 0.0544039376145207 ; 4 : 0.860725609626624 ; 5 : -0.146970487480621 ; 6 : 0.105448177283665 ; 7 : -0.340947309892716 ; 8 : -0.117694716072657 ; 9 : -0.175603042426075 ; 10 : 0.00506667522509486 ;

Number of False Discoveries by BH at FDR = 0.05: 1
Number of False Discoveries by ASH at lfsr = 0.05: 0
pihat0 estimated by ASH: 0.9998824
Unnormalized w:
0 : 1 ; 1 : 948001617.513726 ; 2 : -1852913923.39639 ; 3 : 2388146729.0879 ; 4 : -1942466863.08905 ; 5 : 1219931877.00972 ; 6 : -554762623.066314 ; 7 : 190275605.485957 ; 8 : -51698609.2012088 ; 9 : 8514828.56300786 ; 10 : -1308353.32230037 ;
Normalized w:
0 : 1 ; 1 : 948001617.513726 ; 2 : -2620416000.37712 ; 3 : 5849740917.16201 ; 4 : -9516105313.66569 ; 5 : 13363684153.1569 ; 6 : -14885843238.6285 ; 7 : 13508227953.9901 ; 8 : -10380998339.054 ; 9 : 5129292017.85067 ; 10 : -2492335812.82459 ;

Number of False Discoveries by BH at FDR = 0.05: 1
Number of False Discoveries by ASH at lfsr = 0.05: 357
pihat0 estimated by ASH: 0.07619716
Unnormalized w:
0 : 1 ; 1 : 0.00386042091758454 ; 2 : 0.395233653180317 ; 3 : -0.0177592602991958 ; 4 : 0.0191478560140696 ; 5 : -0.00364437632299771 ; 6 : -0.00288104662639495 ; 7 : -0.000337256191165567 ; 8 : -0.000212164374593046 ; 9 : -4.66643453550456e-05 ; 10 : 1.37192624335069e-06 ;
Normalized w:
0 : 1 ; 1 : 0.00386042091758454 ; 2 : 0.558944792633868 ; 3 : -0.0435011259422965 ; 4 : 0.0938049538055052 ; 5 : -0.0399221424028716 ; 6 : -0.0773065932355867 ; 7 : -0.0239428144113575 ; 8 : -0.0426022683063849 ; 9 : -0.0281103785445223 ; 10 : 0.00261343847306088 ;

CorNullPlot("typical", L, lambda = 1, rho)
Number of False Discoveries by BH at FDR = 0.05: 0
Number of False Discoveries by ASH at lfsr = 0.05: 3
pihat0 estimated by ASH: 0.184423
Unnormalized w:
0 : 1 ; 1 : -0.0360764946561849 ; 2 : 0.198386768132035 ; 3 : 0.00901395541835672 ; 4 : -0.0201370500252101 ; 5 : -0.000550122547300102 ; 6 : -0.000243659125003317 ; 7 : -1.92186474132937e-05 ; 8 : -0.000125953061368301 ; 9 : -2.93811804138163e-05 ; 10 : 1.51034667667792e-10 ;
Normalized w:
0 : 1 ; 1 : -0.0360764946561849 ; 2 : 0.28056125808769 ; 3 : 0.0220795913391696 ; 4 : -0.0986509949733276 ; 5 : -0.00602629057096938 ; 6 : -0.00653806040214643 ; 7 : -0.00136438861704368 ; 8 : -0.0252911739999481 ; 9 : -0.0176990826129307 ; 10 : 2.87712122398752e-07 ;

Number of False Discoveries by BH at FDR = 0.05: 489
Number of False Discoveries by ASH at lfsr = 0.05: 1446
pihat0 estimated by ASH: 0.1522796
Unnormalized w:
0 : 1 ; 1 : 0.0382720564222799 ; 2 : 0.723957047593695 ; 3 : -0.141261297887049 ; 4 : 0.17378916477765 ; 5 : -0.0472968968741243 ; 6 : 0.0173650746067691 ; 7 : -0.00532305271510779 ; 8 : 0.000511710551126635 ; 9 : -0.000219072768393111 ; 10 : -2.31826988482601e-05 ;
Normalized w:
0 : 1 ; 1 : 0.0382720564222799 ; 2 : 1.02382987528259 ; 3 : -0.346018100226566 ; 4 : 0.851389553059418 ; 5 : -0.518111546359069 ; 6 : 0.465953847061092 ; 7 : -0.377899254626673 ; 8 : 0.10275066318801 ; 9 : -0.131968388316005 ; 10 : -0.0441616722276958 ;

Number of False Discoveries by BH at FDR = 0.05: 639
Number of False Discoveries by ASH at lfsr = 0.05: 2300
pihat0 estimated by ASH: 0.04750946
Unnormalized w:
0 : 1 ; 1 : 0.0223556913438548 ; 2 : 0.916740955025879 ; 3 : 0.0218891094396244 ; 4 : 0.172881230445589 ; 5 : -0.0134617737282905 ; 6 : 0.00376825719933721 ; 7 : -0.00480328049020991 ; 8 : -0.000564405807267297 ; 9 : -0.000291745094113606 ; 10 : 8.09167312092846e-10 ;
Normalized w:
0 : 1 ; 1 : 0.0223556913438548 ; 2 : 1.29646749178046 ; 3 : 0.0536171490510185 ; 4 : 0.846941601392408 ; 5 : -0.147466342700302 ; 6 : 0.101112951053052 ; 7 : -0.340999087208252 ; 8 : -0.113331786644218 ; 9 : -0.175745849891238 ; 10 : 1.54141594332499e-06 ;

Number of False Discoveries by BH at FDR = 0.05: 1
Number of False Discoveries by ASH at lfsr = 0.05: 0
pihat0 estimated by ASH: 0.9998824
Unnormalized w:
0 : 1 ; 1 : 18.0701102380429 ; 2 : -36.0134906763067 ; 3 : 45.1561454250037 ; 4 : -37.2608396643896 ; 5 : 23.0978908836177 ; 6 : -10.5550014881213 ; 7 : 3.62691359800924 ; 8 : -0.968975075928181 ; 9 : 0.164546200480334 ; 10 : -0.0232098025643446 ;
Normalized w:
0 : 1 ; 1 : 18.0701102380429 ; 2 : -50.9307669428299 ; 3 : 110.609515042172 ; 4 : -182.540089130822 ; 5 : 253.024717355007 ; 6 : -283.220409960608 ; 7 : 257.485322546778 ; 8 : -194.568651056863 ; 9 : 99.1218444911693 ; 10 : -44.2133032061989 ;

Number of False Discoveries by BH at FDR = 0.05: 1
Number of False Discoveries by ASH at lfsr = 0.05: 357
pihat0 estimated by ASH: 0.07619716
Unnormalized w:
0 : 1 ; 1 : 0.00370167318278368 ; 2 : 0.39411523441055 ; 3 : -0.0180828275775568 ; 4 : 0.0194176203907137 ; 5 : -0.00375358465692172 ; 6 : -0.00227753645456231 ; 7 : -0.00032592434598118 ; 8 : -0.000130598234701831 ; 9 : -4.35362529225419e-05 ; 10 : 3.57929373928491e-09 ;
Normalized w:
0 : 1 ; 1 : 0.00370167318278368 ; 2 : 0.557363109641251 ; 3 : -0.0442937006717421 ; 4 : 0.0951265239526212 ; 5 : -0.0411184597620263 ; 6 : -0.0611127160036223 ; 7 : -0.0231383332089507 ; 8 : -0.0262239174026249 ; 9 : -0.0262260306182651 ; 10 : 6.81834319444681e-06 ;

CorNullPlot("typical", L, lambda = 10, rho)
Number of False Discoveries by BH at FDR = 0.05: 0
Number of False Discoveries by ASH at lfsr = 0.05: 3
pihat0 estimated by ASH: 0.184423
Unnormalized w:
0 : 1 ; 1 : -0.0360231032814232 ; 2 : 0.198004631503733 ; 3 : 0.00848396367266838 ; 4 : -0.0192673173429187 ; 5 : -0.000913693546826654 ; 6 : -6.98930940597347e-10 ; 7 : -0.00013786898239914 ; 8 : -1.4550127334419e-09 ; 9 : -4.03039794052092e-05 ; 10 : 3.16144550026949e-11 ;
Normalized w:
0 : 1 ; 1 : -0.0360231032814232 ; 2 : 0.280020835285267 ; 3 : 0.0207813819943463 ; 4 : -0.0943901924048558 ; 5 : -0.0100090113248772 ; 6 : -1.87542851370424e-08 ; 7 : -0.00978772679385683 ; 8 : -2.92164238120541e-07 ; 9 : -0.0242789245045857 ; 10 : 6.02236697558202e-08 ;

Number of False Discoveries by BH at FDR = 0.05: 489
Number of False Discoveries by ASH at lfsr = 0.05: 1446
pihat0 estimated by ASH: 0.1522796
Unnormalized w:
0 : 1 ; 1 : 0.0504759960297731 ; 2 : 0.686491721129383 ; 3 : -0.111934208775094 ; 4 : 0.133707257997524 ; 5 : -0.0309742814883289 ; 6 : 0.00706330717764512 ; 7 : -0.00238881538932786 ; 8 : 1.14874587282051e-10 ; 9 : -5.83139706773415e-05 ; 10 : -3.37001119646057e-11 ;
Normalized w:
0 : 1 ; 1 : 0.0504759960297731 ; 2 : 0.970845902478022 ; 3 : -0.274181696261143 ; 4 : 0.655029114001198 ; 5 : -0.339306253473448 ; 6 : 0.18952841994212 ; 7 : -0.169589069164318 ; 8 : 2.3066634058438e-08 ; 9 : -0.0351280571430325 ; 10 : -6.41967230976329e-08 ;

Number of False Discoveries by BH at FDR = 0.05: 639
Number of False Discoveries by ASH at lfsr = 0.05: 2300
pihat0 estimated by ASH: 0.04750946
Unnormalized w:
0 : 1 ; 1 : 0.0194979034611927 ; 2 : 0.881399833370166 ; 3 : 0.0202952891320483 ; 4 : 0.149606345019525 ; 5 : -0.0125010098851659 ; 6 : 0.00328865844826621 ; 7 : -0.00441151119171934 ; 8 : -7.86344085887155e-05 ; 9 : -0.000263759546136583 ; 10 : 4.02706012758681e-11 ;
Normalized w:
0 : 1 ; 1 : 0.0194979034611927 ; 2 : 1.24648759822547 ; 3 : 0.0497131025557711 ; 4 : 0.732918415161216 ; 5 : -0.136941702114008 ; 6 : 0.0882439661412266 ; 7 : -0.313186226090982 ; 8 : -0.0157896639303183 ; 9 : -0.15888748958586 ; 10 : 7.6713117208551e-08 ;

Number of False Discoveries by BH at FDR = 0.05: 1
Number of False Discoveries by ASH at lfsr = 0.05: 0
pihat0 estimated by ASH: 0.9998824
Unnormalized w:
0 : 1 ; 1 : 0.157079819472207 ; 2 : -0.176247923530239 ; 3 : 0.259270042791677 ; 4 : -0.0303625113757191 ; 5 : 0.127659806187516 ; 6 : -0.00915615359204601 ; 7 : 0.0223863800659267 ; 8 : -6.59829790247414e-10 ; 9 : 0.00116297535962442 ; 10 : 1.6560385410784e-05 ;
Normalized w:
0 : 1 ; 1 : 0.157079819472207 ; 2 : -0.24925220379656 ; 3 : 0.635079310429168 ; 4 : -0.148745320359923 ; 5 : 1.3984431107128 ; 6 : -0.245685382130925 ; 7 : 1.58927532629776 ; 8 : -1.3249277035593e-07 ; 9 : 0.700570796574129 ; 10 : 0.031546556216868 ;

Number of False Discoveries by BH at FDR = 0.05: 1
Number of False Discoveries by ASH at lfsr = 0.05: 357
pihat0 estimated by ASH: 0.07619716
Unnormalized w:
0 : 1 ; 1 : 0.0037421572469342 ; 2 : 0.388630237002326 ; 3 : -0.0184459635481736 ; 4 : 0.0207870740897271 ; 5 : -0.0037246892167014 ; 6 : -0.000505318351905671 ; 7 : -0.00023837133681814 ; 8 : 1.80694742300713e-10 ; 9 : -3.21365453502741e-05 ; 10 : 8.51227164805379e-12 ;
Normalized w:
0 : 1 ; 1 : 0.0037421572469342 ; 2 : 0.54960615191696 ; 3 : -0.0451831985070036 ; 4 : 0.101835449530521 ; 5 : -0.0408019260736721 ; 6 : -0.0135591142216709 ; 7 : -0.0169226861594427 ; 8 : 3.62832162930918e-08 ; 9 : -0.0193589012775412 ; 10 : 1.62153747885429e-08 ;

CorNullPlot("typical", L, lambda = 100, rho)
Number of False Discoveries by BH at FDR = 0.05: 0
Number of False Discoveries by ASH at lfsr = 0.05: 3
pihat0 estimated by ASH: 0.184423
Unnormalized w:
0 : 1 ; 1 : -0.0339029123785526 ; 2 : 0.191348166480557 ; 3 : 0.0110728235529016 ; 4 : -0.00672709448200233 ; 5 : 0.000170545146738018 ; 6 : 1.6210790987194e-10 ; 7 : -2.57099814035759e-05 ; 8 : -3.73974432587683e-12 ; 9 : -4.34050545775016e-05 ; 10 : 9.55207011029823e-14 ;
Normalized w:
0 : 1 ; 1 : -0.0339029123785526 ; 2 : 0.270607172172028 ; 3 : 0.0271227677164805 ; 4 : -0.0329558978647961 ; 5 : 0.00186822847882882 ; 6 : 4.3498116739688e-09 ; 7 : -0.00182522761446675 ; 8 : -7.50934700860504e-10 ; 9 : -0.0261469973624583 ; 10 : 1.81961294527458e-10 ;

Number of False Discoveries by BH at FDR = 0.05: 489
Number of False Discoveries by ASH at lfsr = 0.05: 1446
pihat0 estimated by ASH: 0.1522796
Unnormalized w:
0 : 1 ; 1 : 0.0762627046050676 ; 2 : 0.572325279030854 ; 3 : -0.0742295791781891 ; 4 : 0.0658408653406101 ; 5 : -0.016034236226993 ; 6 : 3.27433486078147e-09 ; 7 : -0.000630588723767359 ; 8 : -5.65549557412152e-11 ; 9 : -1.3162188080067e-05 ; 10 : -2.96109552393859e-12 ;
Normalized w:
0 : 1 ; 1 : 0.0762627046050676 ; 2 : 0.809390171694399 ; 3 : -0.181824592808086 ; 4 : 0.322553048615586 ; 5 : -0.175646257477812 ; 6 : 8.78596239576562e-08 ; 7 : -0.0447673584015679 ; 8 : -1.13561449850589e-08 ; 9 : -0.00792883917238705 ; 10 : -5.64071210254656e-09 ;

Number of False Discoveries by BH at FDR = 0.05: 639
Number of False Discoveries by ASH at lfsr = 0.05: 2300
pihat0 estimated by ASH: 0.04750946
Unnormalized w:
0 : 1 ; 1 : 0.0132006489023589 ; 2 : 0.752373085029163 ; 3 : 0.0203345251933944 ; 4 : 0.0867415022867811 ; 5 : -0.00760820428774983 ; 6 : -1.10494922428467e-09 ; 7 : -0.00294317971105688 ; 8 : -1.58067898541077e-11 ; 9 : -0.000164456475629658 ; 10 : 2.12731019116624e-13 ;
Normalized w:
0 : 1 ; 1 : 0.0132006489023589 ; 2 : 1.06401622081273 ; 3 : 0.0498092108855858 ; 4 : 0.424944840250148 ; 5 : -0.0833437022101621 ; 6 : -2.96488989262341e-08 ; 7 : -0.208945031839351 ; 8 : -3.17397821250152e-09 ; 9 : -0.0990677946700876 ; 10 : 4.05240028366978e-10 ;

Number of False Discoveries by BH at FDR = 0.05: 1
Number of False Discoveries by ASH at lfsr = 0.05: 0
pihat0 estimated by ASH: 0.9998824
Unnormalized w:
0 : 1 ; 1 : 0.108378799022329 ; 2 : -0.118544204689578 ; 3 : 0.149535650571497 ; 4 : 1.04844549405109e-09 ; 5 : 0.0707641605237991 ; 6 : -9.1503517984161e-11 ; 7 : 0.0127375051159948 ; 8 : 5.05937935302799e-13 ; 9 : 0.000656454459567348 ; 10 : -4.32761979200679e-14 ;
Normalized w:
0 : 1 ; 1 : 0.108378799022329 ; 2 : -0.167646822012733 ; 3 : 0.36628604225529 ; 4 : 5.13631296709075e-09 ; 5 : 0.775182539636027 ; 6 : -2.4552970367155e-09 ; 7 : 0.90427315804638 ; 8 : 1.01591531130008e-10 ; 9 : 0.395445028003221 ; 10 : -8.24386013171354e-11 ;

Number of False Discoveries by BH at FDR = 0.05: 1
Number of False Discoveries by ASH at lfsr = 0.05: 357
pihat0 estimated by ASH: 0.07619716
Unnormalized w:
0 : 1 ; 1 : 0.00731060610766733 ; 2 : 0.336253769001316 ; 3 : -0.014871486629131 ; 4 : 2.14561337556813e-07 ; 5 : -0.00280073551495972 ; 6 : -2.10100795862411e-09 ; 7 : -0.000291179301407538 ; 8 : 2.33753552855575e-11 ; 9 : -4.88929337454658e-05 ; 10 : -2.42600452715082e-13 ;
Normalized w:
0 : 1 ; 1 : 0.00731060610766733 ; 2 : 0.475534640520731 ; 3 : -0.0364275539579937 ; 4 : 1.05113159108651e-06 ; 5 : -0.0306805203829858 ; 6 : -5.63759594010189e-08 ; 7 : -0.0206716797397704 ; 8 : 4.69373408962992e-09 ; 9 : -0.0294528695362634 ; 10 : -4.62139535401769e-10 ;

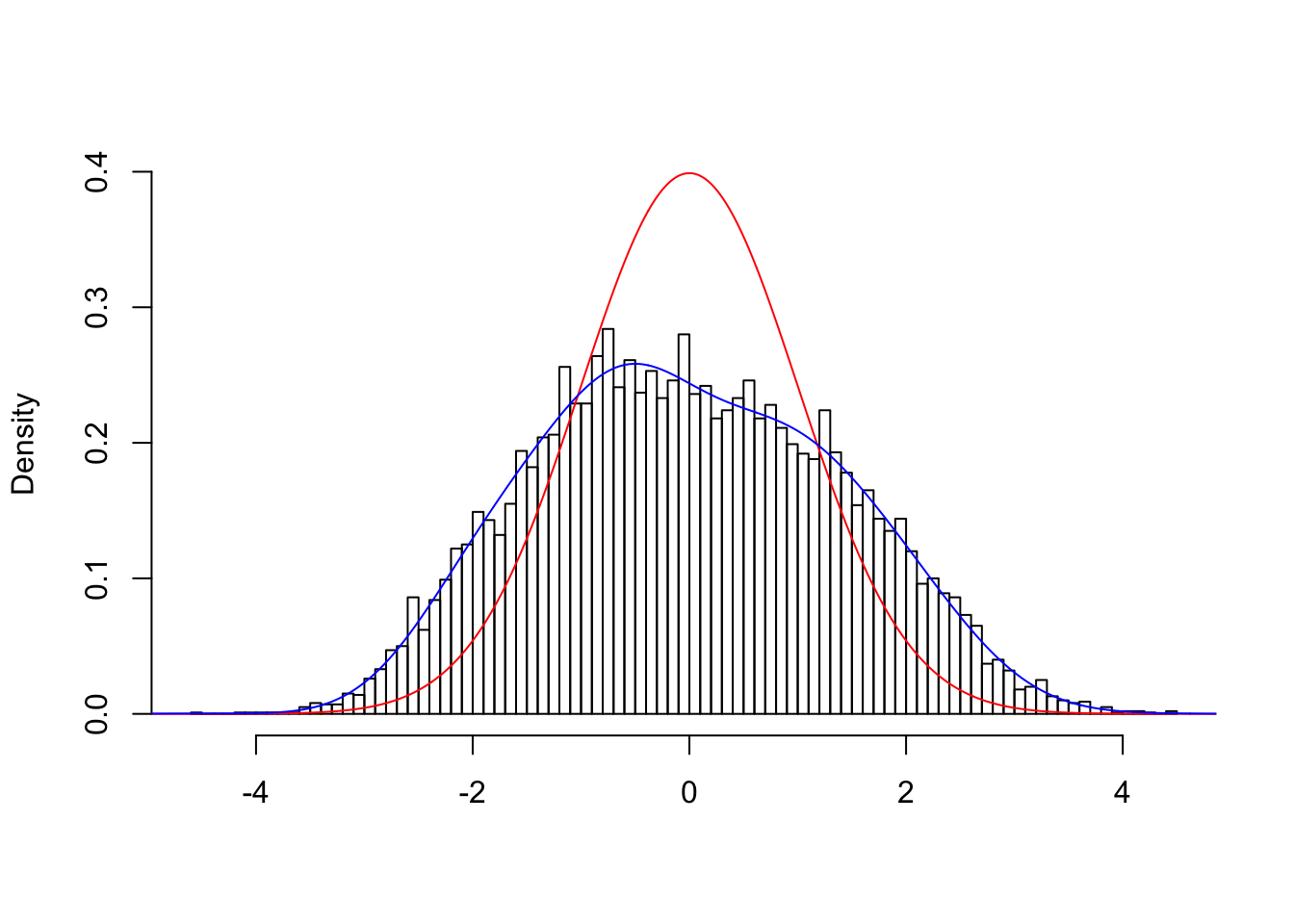
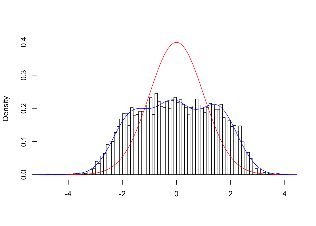
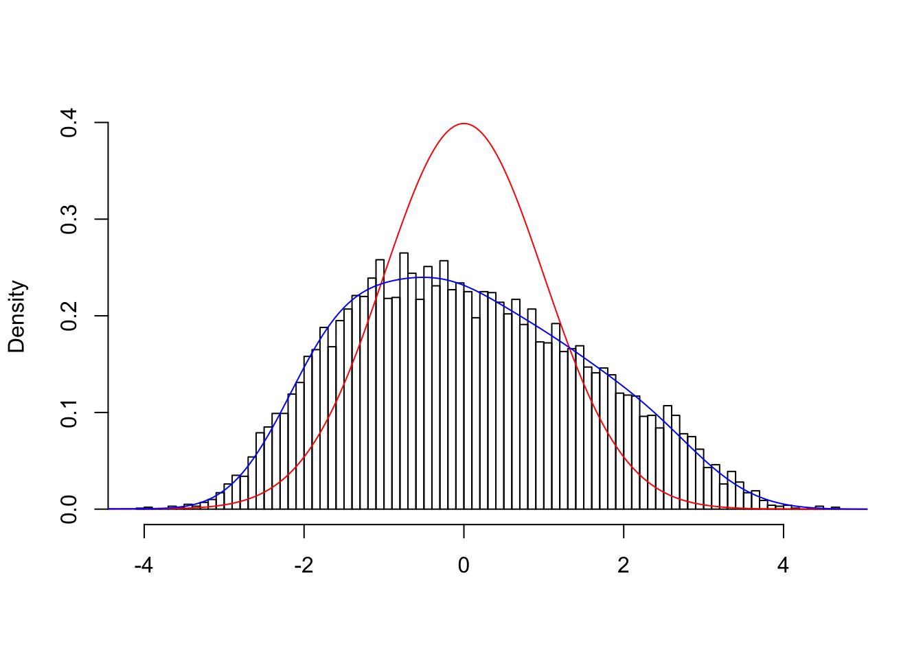
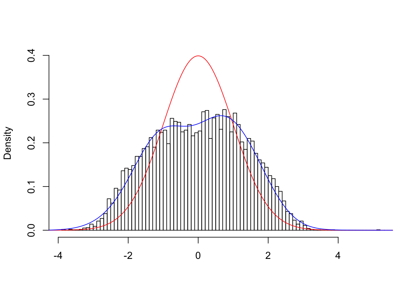
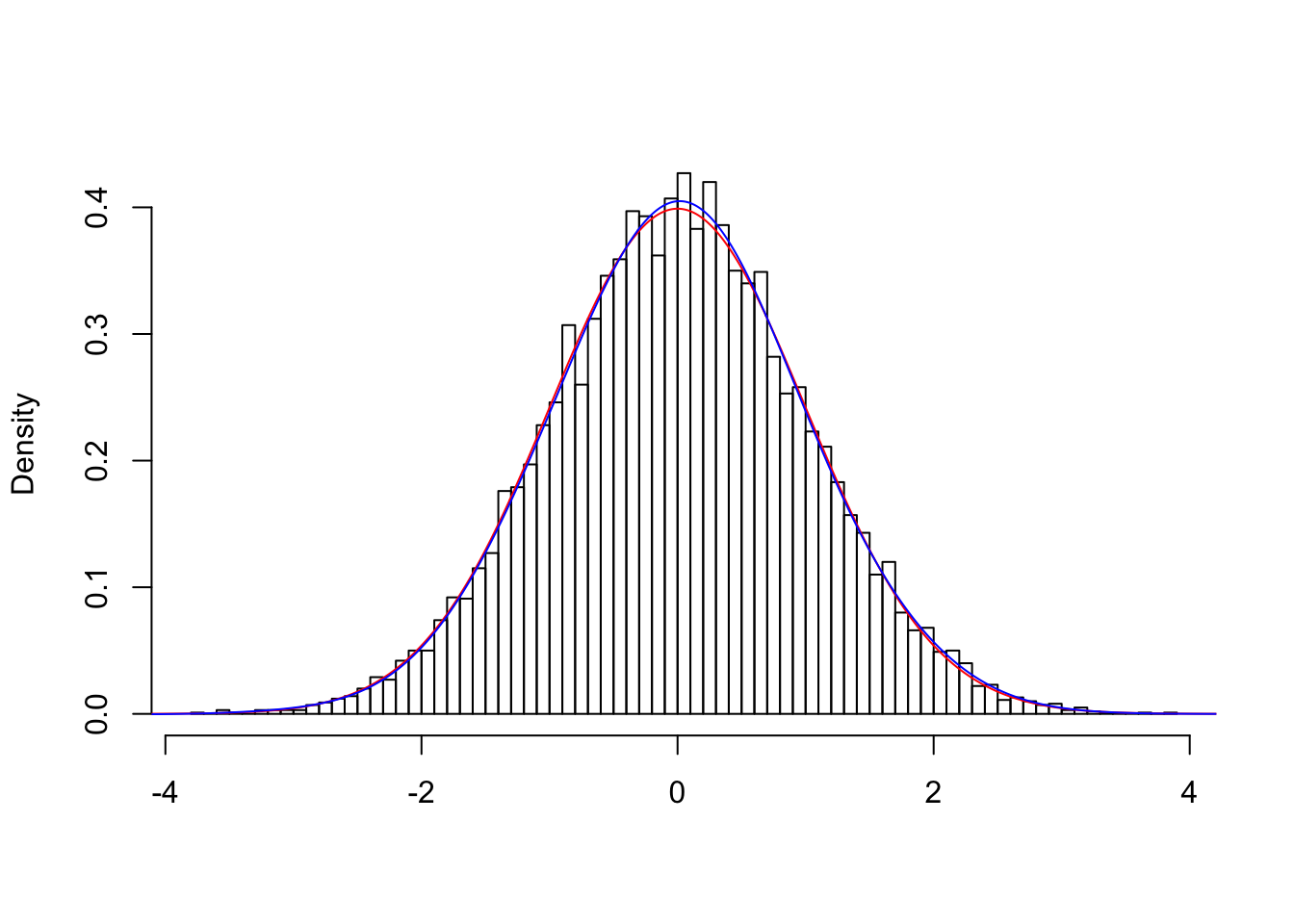
All “hostile” data sets are inflated.
CorNullPlot("hostile", L, lambda = 0, rho)
Number of False Discoveries by BH at FDR = 0.05: 639
Number of False Discoveries by ASH at lfsr = 0.05: 2300
pihat0 estimated by ASH: 0.04750946
Unnormalized w:
0 : 1 ; 1 : 0.0227244539615043 ; 2 : 0.92101434792072 ; 3 : 0.0222103145256307 ; 4 : 0.175694879344268 ; 5 : -0.0134165085467778 ; 6 : 0.00392982154182872 ; 7 : -0.00480255115990118 ; 8 : -0.000586133715906366 ; 9 : -0.000291508028046953 ; 10 : 2.65975448800262e-06 ;
Normalized w:
0 : 1 ; 1 : 0.0227244539615043 ; 2 : 1.30251098196969 ; 3 : 0.0544039376145207 ; 4 : 0.860725609626624 ; 5 : -0.146970487480621 ; 6 : 0.105448177283665 ; 7 : -0.340947309892716 ; 8 : -0.117694716072657 ; 9 : -0.175603042426075 ; 10 : 0.00506667522509486 ;

Number of False Discoveries by BH at FDR = 0.05: 408
Number of False Discoveries by ASH at lfsr = 0.05: 2448
pihat0 estimated by ASH: 0.03139009
Unnormalized w:
0 : 1 ; 1 : 0.0154288916215935 ; 2 : 0.952920646422686 ; 3 : 0.0299159225977431 ; 4 : 0.141467724356241 ; 5 : 0.00918576726155382 ; 6 : -0.0084931811923254 ; 7 : 0.000415049492994605 ; 8 : -0.00154678887803449 ; 9 : 2.66655506029959e-05 ; 10 : -3.79757318599317e-05 ;
Normalized w:
0 : 1 ; 1 : 0.0154288916215935 ; 2 : 1.3476333020363 ; 3 : 0.0732787455490672 ; 4 : 0.693047479490981 ; 5 : 0.10062503874291 ; 6 : -0.227895965895148 ; 7 : 0.0294655909738936 ; 8 : -0.310592741697347 ; 9 : 0.0160632001980348 ; 10 : -0.0723415264970773 ;

Number of False Discoveries by BH at FDR = 0.05: 331
Number of False Discoveries by ASH at lfsr = 0.05: 1822
pihat0 estimated by ASH: 0.04301549
Unnormalized w:
0 : 1 ; 1 : 0.0071244364456378 ; 2 : 0.780475489960925 ; 3 : -0.110297574001406 ; 4 : 0.107848037343858 ; 5 : -0.0224625109915279 ; 6 : -0.0128392334784825 ; 7 : -0.000573937582144242 ; 8 : -0.00292373634747594 ; 9 : 1.6026836774617e-06 ; 10 : -0.000112993982390249 ;
Normalized w:
0 : 1 ; 1 : 0.0071244364456378 ; 2 : 1.10375902300253 ; 3 : -0.270172776170312 ; 4 : 0.528345322506156 ; 5 : -0.246064479365351 ; 6 : -0.344512786042534 ; 7 : -0.0407455263178155 ; 8 : -0.587081599213887 ; 9 : 0.000965448985039801 ; 10 : -0.215246863477015 ;

Number of False Discoveries by BH at FDR = 0.05: 114
Number of False Discoveries by ASH at lfsr = 0.05: 1685
pihat0 estimated by ASH: 0.02583276
Unnormalized w:
0 : 1 ; 1 : 0.0458630182725496 ; 2 : 0.756062141050916 ; 3 : 0.000522286088833344 ; 4 : 0.0893796469651393 ; 5 : -0.00182535146538549 ; 6 : -0.00670505702133343 ; 7 : 0.00155750252807623 ; 8 : -0.00152348453369753 ; 9 : 0.000174010174048529 ; 10 : -6.54073091086348e-05 ;
Normalized w:
0 : 1 ; 1 : 0.0458630182725496 ; 2 : 1.06923333387105 ; 3 : 0.00127933441739562 ; 4 : 0.437869056909381 ; 5 : -0.0199957234593349 ; 6 : -0.179915559512566 ; 7 : 0.11057171062174 ; 8 : -0.305913266493032 ; 9 : 0.104822896922382 ; 10 : -0.124597061155712 ;

Number of False Discoveries by BH at FDR = 0.05: 79
Number of False Discoveries by ASH at lfsr = 0.05: 1814
pihat0 estimated by ASH: 0.01606004
Unnormalized w:
0 : 1 ; 1 : 0.0352466614174826 ; 2 : 0.76764549272395 ; 3 : 0.0294087568867211 ; 4 : 0.063983964946533 ; 5 : -0.00272625339888582 ; 6 : -0.0166812243244297 ; 7 : -0.00175235100172814 ; 8 : -0.00249016360710572 ; 9 : -0.000110171636609466 ; 10 : -0.000108201442747287 ;
Normalized w:
0 : 1 ; 1 : 0.0352466614174826 ; 2 : 1.08561466690479 ; 3 : 0.0720364483420274 ; 4 : 0.313456131678262 ; 5 : -0.0298646096808979 ; 6 : -0.447604218448174 ; 7 : -0.124404580010619 ; 8 : -0.500020883902863 ; 9 : -0.0663668671744645 ; 10 : -0.206117358485555 ;

Number of False Discoveries by BH at FDR = 0.05: 35
Number of False Discoveries by ASH at lfsr = 0.05: 1137
pihat0 estimated by ASH: 0.04829662
Unnormalized w:
0 : 1 ; 1 : 0.0155701631204155 ; 2 : 0.610648478330274 ; 3 : 0.0551077467439953 ; 4 : 0.0685970418092259 ; 5 : 0.0169280711830408 ; 6 : 4.77079679243324e-05 ; 7 : 0.000459249911420758 ; 8 : 8.16221666285944e-05 ; 9 : -9.11879625666256e-05 ; 10 : 1.76195080904653e-05 ;
Normalized w:
0 : 1 ; 1 : 0.0155701631204155 ; 2 : 0.863587359897166 ; 3 : 0.134985860397309 ; 4 : 0.336055500593935 ; 5 : 0.185437728840093 ; 6 : 0.00128013911216624 ; 7 : 0.0326035093961596 ; 8 : 0.0163896009833396 ; 9 : -0.0549311926900185 ; 10 : 0.0335641223740764 ;

Number of False Discoveries by BH at FDR = 0.05: 28
Number of False Discoveries by ASH at lfsr = 0.05: 1653
pihat0 estimated by ASH: 0.02316832
Unnormalized w:
0 : 1 ; 1 : -0.0454462107392084 ; 2 : 0.731635414118698 ; 3 : -0.00197063805379626 ; 4 : 0.0671792199803835 ; 5 : -0.0152667648045991 ; 6 : -0.00791142637750884 ; 7 : -0.00214165049860173 ; 8 : -0.000257366565348708 ; 9 : 5.48859085063099e-06 ; 10 : 3.10611293325516e-05 ;
Normalized w:
0 : 1 ; 1 : -0.0454462107392084 ; 2 : 1.03468872535912 ; 3 : -0.00482705769951215 ; 4 : 0.329109620540248 ; 5 : -0.167239029272098 ; 6 : -0.212285846149136 ; 7 : -0.152042102606915 ; 8 : -0.0516787961744721 ; 9 : 0.003306300888041 ; 10 : 0.0591696170314166 ;

Number of False Discoveries by BH at FDR = 0.05: 16
Number of False Discoveries by ASH at lfsr = 0.05: 1506
pihat0 estimated by ASH: 0.05110069
Unnormalized w:
0 : 1 ; 1 : -0.0307690864088977 ; 2 : 0.712131187119833 ; 3 : -0.0222867102459425 ; 4 : 0.0797018945257774 ; 5 : -0.000212502676097517 ; 6 : -0.00304346991756197 ; 7 : 0.000776824043771723 ; 8 : -6.59826931703547e-05 ; 9 : 7.95517863468703e-05 ; 10 : 4.39916990470856e-05 ;
Normalized w:
0 : 1 ; 1 : -0.0307690864088977 ; 2 : 1.00710558301372 ; 3 : -0.0545910681478169 ; 4 : 0.390457946242557 ; 5 : -0.00232785018457648 ; 6 : -0.081664867477731 ; 7 : 0.055149036244603 ; 8 : -0.0132492196364877 ; 9 : 0.04792161576658 ; 10 : 0.0838015887094456 ;

Number of False Discoveries by BH at FDR = 0.05: 12
Number of False Discoveries by ASH at lfsr = 0.05: 795
pihat0 estimated by ASH: 0.04316169
Unnormalized w:
0 : 1 ; 1 : -0.0344695490777356 ; 2 : 0.522571163393063 ; 3 : 0.0313607610699586 ; 4 : 0.0339792130749094 ; 5 : 0.0103080681023228 ; 6 : -0.00198873199841041 ; 7 : 4.4467825695412e-05 ; 8 : 0.00021300079871282 ; 9 : -8.34952321992777e-06 ; 10 : 1.98696121319262e-05 ;
Normalized w:
0 : 1 ; 1 : -0.0344695490777356 ; 2 : 0.739027226575557 ; 3 : 0.0768178625667375 ; 4 : 0.166463467789669 ; 5 : 0.112919228478833 ; 6 : -0.0533632792496961 ; 7 : 0.00315690245514029 ; 8 : 0.0427702209366833 ; 9 : -0.00502971286948678 ; 10 : 0.0378504376908398 ;

Number of False Discoveries by BH at FDR = 0.05: 11
Number of False Discoveries by ASH at lfsr = 0.05: 1028
pihat0 estimated by ASH: 0.03156173
Unnormalized w:
0 : 1 ; 1 : 0.0104975596282685 ; 2 : 0.579125687844271 ; 3 : 0.0712077182038672 ; 4 : 0.0472520309498492 ; 5 : 0.00766045653227167 ; 6 : -0.0029999092141953 ; 7 : -0.00143274142610634 ; 8 : 0.000281761349107555 ; 9 : -9.24875783860482e-05 ; 10 : 6.5126905978099e-05 ;
Normalized w:
0 : 1 ; 1 : 0.0104975596282685 ; 2 : 0.819007402068015 ; 3 : 0.174422575347368 ; 4 : 0.231486730274658 ; 5 : 0.0839160968702599 ; 6 : -0.080496011151224 ; 7 : -0.101714551024765 ; 8 : 0.056577229876945 ; 9 : -0.0557140750463113 ; 10 : 0.124062909751538 ;

Number of False Discoveries by BH at FDR = 0.05: 9
Number of False Discoveries by ASH at lfsr = 0.05: 614
pihat0 estimated by ASH: 0.04794909
Unnormalized w:
0 : 1 ; 1 : -0.012281703930413 ; 2 : 0.484378296227544 ; 3 : 0.0440712708998003 ; 4 : 0.0237103488082757 ; 5 : 0.00836396915392277 ; 6 : -0.00537574147672548 ; 7 : -0.0013054623533153 ; 8 : -0.000847592148032516 ; 9 : -0.000133525903750732 ; 10 : -7.55297387329877e-05 ;
Normalized w:
0 : 1 ; 1 : -0.012281703930413 ; 2 : 0.685014355844165 ; 3 : 0.107952126020479 ; 4 : 0.116156512407366 ; 5 : 0.091622691517618 ; 6 : -0.144246280457079 ; 7 : -0.0926786332325558 ; 8 : -0.17019515257511 ; 9 : -0.0804353660460534 ; 10 : -0.143879691799561 ;

Number of False Discoveries by BH at FDR = 0.05: 7
Number of False Discoveries by ASH at lfsr = 0.05: 1307
pihat0 estimated by ASH: 0.05151585
Unnormalized w:
0 : 1 ; 1 : 0.0316501559909339 ; 2 : 0.63639003184346 ; 3 : 0.150623605408836 ; 4 : 0.0710578049167553 ; 5 : 0.0205410586065359 ; 6 : -0.00232338209328991 ; 7 : -0.00256591761351304 ; 8 : -0.000399841651727246 ; 9 : -0.000252319687963247 ; 10 : -2.53525509589763e-06 ;
Normalized w:
0 : 1 ; 1 : 0.0316501559909339 ; 2 : 0.899991413992067 ; 3 : 0.368950976469964 ; 4 : 0.348110728576561 ; 5 : 0.225016023076707 ; 6 : -0.0623428835796239 ; 7 : -0.182162079820845 ; 8 : -0.0802875664664511 ; 9 : -0.151996173715008 ; 10 : -0.00482951123557513 ;

Number of False Discoveries by BH at FDR = 0.05: 7
Number of False Discoveries by ASH at lfsr = 0.05: 689
pihat0 estimated by ASH: 0.04567195
Unnormalized w:
0 : 1 ; 1 : -0.0114149221900095 ; 2 : 0.494122018875004 ; 3 : 0.0407811769078796 ; 4 : 0.0293810611708229 ; 5 : 0.00420083938040471 ; 6 : -0.000169735520043324 ; 7 : -0.00059122469963324 ; 8 : 0.000651774557153136 ; 9 : -0.000106315927362571 ; 10 : 5.69253997014753e-05 ;
Normalized w:
0 : 1 ; 1 : -0.0114149221900095 ; 2 : 0.698794060560205 ; 3 : 0.0998930745344773 ; 4 : 0.143937215940032 ; 5 : 0.0460178897820737 ; 6 : -0.00455448193215781 ; 7 : -0.0419727899132323 ; 8 : 0.130875292387675 ; 9 : -0.0640442063578776 ; 10 : 0.108439524642999 ;

Number of False Discoveries by BH at FDR = 0.05: 6
Number of False Discoveries by ASH at lfsr = 0.05: 1392
pihat0 estimated by ASH: 0.0308234
Unnormalized w:
0 : 1 ; 1 : 0.0370556597109904 ; 2 : 0.682882414087328 ; 3 : 0.0463829983693932 ; 4 : 0.0372206294202173 ; 5 : 0.00893458882312159 ; 6 : -0.00365903877733973 ; 7 : -0.0015718648201254 ; 8 : 0.000865302913818613 ; 9 : -0.000182427628339264 ; 10 : 6.67747079772481e-05 ;
Normalized w:
0 : 1 ; 1 : 0.0370556597109904 ; 2 : 0.965741571508379 ; 3 : 0.113614678745358 ; 4 : 0.182343099969512 ; 5 : 0.0978735168091446 ; 6 : -0.0981823132612724 ; 7 : -0.111591332209313 ; 8 : 0.173751446120518 ; 9 : -0.109893531144151 ; 10 : 0.127201875247267 ;

Number of False Discoveries by BH at FDR = 0.05: 4
Number of False Discoveries by ASH at lfsr = 0.05: 1149
pihat0 estimated by ASH: 0.02083846
Unnormalized w:
0 : 1 ; 1 : -0.00719663878755195 ; 2 : 0.590959201932682 ; 3 : -0.0172003042045236 ; 4 : 0.00678574739612099 ; 5 : -0.0053623338822082 ; 6 : -0.00164100416474657 ; 7 : -0.000531083271301875 ; 8 : 0.00140201962800745 ; 9 : -8.24861592639277e-05 ; 10 : 4.67626846601773e-05 ;
Normalized w:
0 : 1 ; 1 : -0.00719663878755195 ; 2 : 0.83574251818238 ; 3 : -0.042131968721731 ; 4 : 0.0332432372878321 ; 5 : -0.0587414245631936 ; 6 : -0.0440327623648031 ; 7 : -0.0377031720538972 ; 8 : 0.281523307000802 ; 9 : -0.0496892679828852 ; 10 : 0.0890801526589662 ;

Number of False Discoveries by BH at FDR = 0.05: 1
Number of False Discoveries by ASH at lfsr = 0.05: 508
pihat0 estimated by ASH: 0.03271534
Unnormalized w:
0 : 1 ; 1 : 0.0111841878604641 ; 2 : 0.450895624947067 ; 3 : 0.038980313866716 ; 4 : 0.00296353543192371 ; 5 : 0.00351438732862135 ; 6 : -0.00390912755146694 ; 7 : -0.00142442285360721 ; 8 : -2.45080424286452e-05 ; 9 : -0.000143353997765883 ; 10 : 1.92180553113022e-05 ;
Normalized w:
0 : 1 ; 1 : 0.0111841878604641 ; 2 : 0.637662708014834 ; 3 : 0.0954818789869898 ; 4 : 0.0145182992857433 ; 5 : 0.0384981843139247 ; 6 : -0.104892899253569 ; 7 : -0.101123990961728 ; 8 : -0.00492117586287565 ; 9 : -0.0863557628936899 ; 10 : 0.0366092604259125 ;

Number of False Discoveries by BH at FDR = 0.05: 1
Number of False Discoveries by ASH at lfsr = 0.05: 662
pihat0 estimated by ASH: 0.02787007
Unnormalized w:
0 : 1 ; 1 : 0.0350137302803461 ; 2 : 0.470765168889938 ; 3 : -0.0160615011202655 ; 4 : -0.0399330192505554 ; 5 : 0.0329287497698357 ; 6 : -0.0240277513400892 ; 7 : 0.00930686045653883 ; 8 : -0.00274549884057576 ; 9 : 0.000566764428394551 ; 10 : -0.00012523163696814 ;
Normalized w:
0 : 1 ; 1 : 0.0350137302803461 ; 2 : 0.665762486537011 ; 3 : -0.0393424822477908 ; 4 : -0.195631042105197 ; 5 : 0.360716380787642 ; 6 : -0.644732224114812 ; 7 : 0.660721547892703 ; 8 : -0.551291791873294 ; 9 : 0.341416182023392 ; 10 : -0.238558872740559 ;

Number of False Discoveries by BH at FDR = 0.05: 1
Number of False Discoveries by ASH at lfsr = 0.05: 227
pihat0 estimated by ASH: 0.0531628
Unnormalized w:
0 : 1 ; 1 : 0.00286426406281591 ; 2 : 0.386810691223569 ; 3 : -0.0143590887965683 ; 4 : -0.0255496121929127 ; 5 : 0.00347603061961416 ; 6 : -4.76789154803652e-05 ; 7 : 0.001068930017731 ; 8 : 0.00076319617815179 ; 9 : 9.22925378517028e-05 ; 10 : 1.63550318067118e-07 ;
Normalized w:
0 : 1 ; 1 : 0.00286426406281591 ; 2 : 0.547032925599282 ; 3 : -0.035172440722907 ; 4 : -0.125167025997255 ; 5 : 0.0380780076188267 ; 6 : -0.00127935955329076 ; 7 : 0.0758865032093603 ; 8 : 0.153248576319164 ; 9 : 0.0555965835608901 ; 10 : 0.000311553697284798 ;

Number of False Discoveries by BH at FDR = 0.05: 1
Number of False Discoveries by ASH at lfsr = 0.05: 1340
pihat0 estimated by ASH: 0.03239883
Unnormalized w:
0 : 1 ; 1 : 0.0237520134361132 ; 2 : 0.651112971445468 ; 3 : 0.0517998517501412 ; 4 : 0.0324107063786448 ; 5 : 0.00273028493662741 ; 6 : -0.00897163791412935 ; 7 : -0.00341090892964708 ; 8 : -0.000654091985324589 ; 9 : -0.000329087147961516 ; 10 : -2.8333501939919e-05 ;
Normalized w:
0 : 1 ; 1 : 0.0237520134361132 ; 2 : 0.920812794855227 ; 3 : 0.12688320553966 ; 4 : 0.158779385661696 ; 5 : 0.0299087729641479 ; 6 : -0.240734306946092 ; 7 : -0.242150512328148 ; 8 : -0.131340628271375 ; 9 : -0.198240524600764 ; 10 : -0.0539736479313062 ;

Number of False Discoveries by BH at FDR = 0.05: 0
Number of False Discoveries by ASH at lfsr = 0.05: 193
pihat0 estimated by ASH: 0.0465218
Unnormalized w:
0 : 1 ; 1 : 0.0232306825787541 ; 2 : 0.347387389370562 ; 3 : 0.0676187492916692 ; 4 : -0.0186668985504176 ; 5 : -1.39143386157503e-05 ; 6 : -0.00637803149808692 ; 7 : -0.00224350173369652 ; 8 : -0.00103131474862092 ; 9 : -0.000100620230928565 ; 10 : -9.227370323808e-05 ;
Normalized w:
0 : 1 ; 1 : 0.0232306825787541 ; 2 : 0.491279957445232 ; 3 : 0.165631432809771 ; 4 : -0.0914487530576442 ; 5 : -0.000152423942652233 ; 6 : -0.171140543908286 ; 7 : -0.159272823000851 ; 8 : -0.207086357987078 ; 9 : -0.0606131460565619 ; 10 : -0.175775955349633 ;

CorNullPlot("hostile", L, lambda = 1, rho)
Number of False Discoveries by BH at FDR = 0.05: 639
Number of False Discoveries by ASH at lfsr = 0.05: 2300
pihat0 estimated by ASH: 0.04750946
Unnormalized w:
0 : 1 ; 1 : 0.0223556913438548 ; 2 : 0.916740955025879 ; 3 : 0.0218891094396244 ; 4 : 0.172881230445589 ; 5 : -0.0134617737282905 ; 6 : 0.00376825719933721 ; 7 : -0.00480328049020991 ; 8 : -0.000564405807267297 ; 9 : -0.000291745094113606 ; 10 : 8.09167312092846e-10 ;
Normalized w:
0 : 1 ; 1 : 0.0223556913438548 ; 2 : 1.29646749178046 ; 3 : 0.0536171490510185 ; 4 : 0.846941601392408 ; 5 : -0.147466342700302 ; 6 : 0.101112951053052 ; 7 : -0.340999087208252 ; 8 : -0.113331786644218 ; 9 : -0.175745849891238 ; 10 : 1.54141594332499e-06 ;

Number of False Discoveries by BH at FDR = 0.05: 408
Number of False Discoveries by ASH at lfsr = 0.05: 2448
pihat0 estimated by ASH: 0.03139009
Unnormalized w:
0 : 1 ; 1 : 0.0160250568304281 ; 2 : 0.9504830866948 ; 3 : 0.0320675120076468 ; 4 : 0.14407168991174 ; 5 : 0.0107790382487586 ; 6 : -0.00526204614013953 ; 7 : 0.000756481972585031 ; 8 : -0.000849111882761341 ; 9 : 4.68462535131963e-05 ; 10 : 1.29313347330595e-09 ;
Normalized w:
0 : 1 ; 1 : 0.0160250568304281 ; 2 : 1.34418607201003 ; 3 : 0.0785490417393073 ; 4 : 0.705804253328493 ; 5 : 0.118078447941122 ; 6 : -0.141195514441109 ; 7 : 0.0537048924514755 ; 8 : -0.170500312886761 ; 9 : 0.0282199591493084 ; 10 : 2.46334289931413e-06 ;

Number of False Discoveries by BH at FDR = 0.05: 331
Number of False Discoveries by ASH at lfsr = 0.05: 1822
pihat0 estimated by ASH: 0.04301549
Unnormalized w:
0 : 1 ; 1 : 0.00800939747755179 ; 2 : 0.772931414214873 ; 3 : -0.106128587896109 ; 4 : 0.106527061288674 ; 5 : -0.0193302012185171 ; 6 : -0.00828037456931695 ; 7 : 0.000169920604917084 ; 8 : -0.00139066109304468 ; 9 : 5.67707086212788e-05 ; 10 : -5.56172208067091e-10 ;
Normalized w:
0 : 1 ; 1 : 0.00800939747755179 ; 2 : 1.09309008876689 ; 3 : -0.259960887467581 ; 4 : 0.521873887910883 ; 5 : -0.211751744969913 ; 6 : -0.222185764993839 ; 7 : 0.0120631662657842 ; 8 : -0.2792425312816 ; 9 : 0.0341984034586349 ; 10 : -1.05947521104326e-06 ;

Number of False Discoveries by BH at FDR = 0.05: 114
Number of False Discoveries by ASH at lfsr = 0.05: 1685
pihat0 estimated by ASH: 0.02583276
Unnormalized w:
0 : 1 ; 1 : 0.0468410510368395 ; 2 : 0.755754656003814 ; 3 : 0.00152739035621532 ; 4 : 0.0950718054969482 ; 5 : -0.00162974613494927 ; 6 : -0.00174587263329282 ; 7 : 0.00157609614107534 ; 8 : -0.000428763024102919 ; 9 : 0.000175781331705588 ; 10 : 3.67761976479942e-11 ;
Normalized w:
0 : 1 ; 1 : 0.0468410510368395 ; 2 : 1.06879848434721 ; 3 : 0.00374132701077537 ; 4 : 0.465754824785304 ; 5 : -0.0178529744223714 ; 6 : -0.0468466786571918 ; 7 : 0.111891726197245 ; 8 : -0.0860949319494669 ; 9 : 0.105889833827275 ; 10 : 7.00564846630688e-08 ;

Number of False Discoveries by BH at FDR = 0.05: 79
Number of False Discoveries by ASH at lfsr = 0.05: 1814
pihat0 estimated by ASH: 0.01606004
Unnormalized w:
0 : 1 ; 1 : 0.0360981599057933 ; 2 : 0.766706667103251 ; 3 : 0.0330500715335886 ; 4 : 0.0707762394225816 ; 5 : 0.00105602955835814 ; 6 : -0.00976762391923616 ; 7 : -0.000675158695623136 ; 8 : -0.000810026978642787 ; 9 : -3.07395198886815e-05 ; 10 : -3.1752817001347e-12 ;
Normalized w:
0 : 1 ; 1 : 0.0360981599057933 ; 2 : 1.08428696697929 ; 3 : 0.0809558112197755 ; 4 : 0.34673134499676 ; 5 : 0.0115682242100995 ; 6 : -0.26209285274478 ; 7 : -0.0479315125147193 ; 8 : -0.162652126426702 ; 9 : -0.0185173398185105 ; 10 : -6.04872411921417e-09 ;

Number of False Discoveries by BH at FDR = 0.05: 35
Number of False Discoveries by ASH at lfsr = 0.05: 1137
pihat0 estimated by ASH: 0.04829662
Unnormalized w:
0 : 1 ; 1 : 0.0155958690836745 ; 2 : 0.60877758371477 ; 3 : 0.0560325159085344 ; 4 : 0.0677202724819457 ; 5 : 0.0175329111032881 ; 6 : -0.000124217564025771 ; 7 : 0.00056431159268912 ; 8 : -4.73345914542686e-05 ; 9 : -8.61622929437318e-05 ; 10 : 1.50454483871259e-08 ;
Normalized w:
0 : 1 ; 1 : 0.0155958690836745 ; 2 : 0.860941515358149 ; 3 : 0.13725107298029 ; 4 : 0.331760225646016 ; 5 : 0.192063418200074 ; 6 : -0.00333310700593268 ; 7 : 0.0400621488585222 ; 8 : -0.00950471053010591 ; 9 : -0.0519037533363884 ; 10 : 2.86606906529709e-05 ;

Number of False Discoveries by BH at FDR = 0.05: 28
Number of False Discoveries by ASH at lfsr = 0.05: 1653
pihat0 estimated by ASH: 0.02316832
Unnormalized w:
0 : 1 ; 1 : -0.0467537900187071 ; 2 : 0.728715830709401 ; 3 : -0.00454531684862811 ; 4 : 0.0678560947849051 ; 5 : -0.0165052214031922 ; 6 : -0.00657507131583426 ; 7 : -0.00233869772539313 ; 8 : -8.57153442382681e-05 ; 9 : -3.28397506708893e-06 ; 10 : 3.01661943643426e-05 ;
Normalized w:
0 : 1 ; 1 : -0.0467537900187071 ; 2 : 1.03055981090521 ; 3 : -0.0111337069984141 ; 4 : 0.332425616321896 ; 5 : -0.180805641582909 ; 6 : -0.176427677029373 ; 7 : -0.166031067983752 ; 8 : -0.017211504524344 ; 9 : -0.00197825088007286 ; 10 : 0.0574648187682878 ;

Number of False Discoveries by BH at FDR = 0.05: 16
Number of False Discoveries by ASH at lfsr = 0.05: 1506
pihat0 estimated by ASH: 0.05110069
Unnormalized w:
0 : 1 ; 1 : -0.0308735233034481 ; 2 : 0.710414629721538 ; 3 : -0.0224290573030673 ; 4 : 0.0802203328578481 ; 5 : -8.15728257277138e-05 ; 6 : -0.00253347090141121 ; 7 : 0.00086434512182603 ; 8 : -0.000120288962542039 ; 9 : 8.86376362061075e-05 ; 10 : 2.82403852890122e-05 ;
Normalized w:
0 : 1 ; 1 : -0.0308735233034481 ; 2 : 1.00467800426046 ; 3 : -0.0549397458041594 ; 4 : 0.392997764995902 ; 5 : -0.000893585534610132 ; 6 : -0.0679801578548776 ; 7 : 0.061362416410269 ; 8 : -0.0241538319821229 ; 9 : 0.0533948882832861 ; 10 : 0.0537962662104288 ;

Number of False Discoveries by BH at FDR = 0.05: 12
Number of False Discoveries by ASH at lfsr = 0.05: 795
pihat0 estimated by ASH: 0.04316169
Unnormalized w:
0 : 1 ; 1 : -0.0344491971673983 ; 2 : 0.520936039054011 ; 3 : 0.031757736259423 ; 4 : 0.0329279384845785 ; 5 : 0.0104107162019601 ; 6 : -0.00254902120037916 ; 7 : 3.1968927166989e-05 ; 8 : -1.36409251995725e-07 ; 9 : -1.06924717257244e-05 ; 10 : 2.86812841151204e-10 ;
Normalized w:
0 : 1 ; 1 : -0.0344491971673983 ; 2 : 0.736714811559102 ; 3 : 0.07779024922147 ; 4 : 0.161313295137941 ; 5 : 0.114043682071961 ; 6 : -0.068397416161631 ; 7 : 0.00226956868440009 ; 8 : -2.73907604146168e-05 ; 9 : -0.00644109384798677 ; 10 : 5.46361524364291e-07 ;

Number of False Discoveries by BH at FDR = 0.05: 11
Number of False Discoveries by ASH at lfsr = 0.05: 1028
pihat0 estimated by ASH: 0.03156173
Unnormalized w:
0 : 1 ; 1 : 0.0102619591643994 ; 2 : 0.577204176450881 ; 3 : 0.0716691788973413 ; 4 : 0.0463837601494875 ; 5 : 0.00774791950289155 ; 6 : -0.00354664115712136 ; 7 : -0.0015028275036553 ; 8 : -6.98406544085581e-06 ; 9 : -0.000101225663517891 ; 10 : 3.45077259999144e-05 ;
Normalized w:
0 : 1 ; 1 : 0.0102619591643994 ; 2 : 0.816289974595229 ; 3 : 0.17555291858273 ; 4 : 0.227233089435769 ; 5 : 0.0848742057093583 ; 6 : -0.0951663686294624 ; 7 : -0.106690168942334 ; 8 : -0.00140238921049491 ; 9 : -0.0609778557538617 ; 10 : 0.0657351801404145 ;

Number of False Discoveries by BH at FDR = 0.05: 9
Number of False Discoveries by ASH at lfsr = 0.05: 614
pihat0 estimated by ASH: 0.04794909
Unnormalized w:
0 : 1 ; 1 : -0.0126799288193667 ; 2 : 0.486188521556034 ; 3 : 0.0437265990842193 ; 4 : 0.0284309423589625 ; 5 : 0.00940845797947052 ; 6 : -0.0020632828501766 ; 7 : -0.000839908561892715 ; 8 : 1.24668582342578e-08 ; 9 : -9.33124196200708e-05 ; 10 : -1.04035292420919e-05 ;
Normalized w:
0 : 1 ; 1 : -0.0126799288193667 ; 2 : 0.687574401054668 ; 3 : 0.107107855943588 ; 4 : 0.139282603371877 ; 5 : 0.10306449333391 ; 6 : -0.0553636885176527 ; 7 : -0.0596275927519892 ; 8 : 2.50332526585696e-06 ; 9 : -0.0562109554622068 ; 10 : -0.0198181088150137 ;

Number of False Discoveries by BH at FDR = 0.05: 7
Number of False Discoveries by ASH at lfsr = 0.05: 1307
pihat0 estimated by ASH: 0.05151585
Unnormalized w:
0 : 1 ; 1 : 0.0306804507050371 ; 2 : 0.634712838779934 ; 3 : 0.150255672592719 ; 4 : 0.0715689849145911 ; 5 : 0.0206710637611877 ; 6 : -0.00134610645675362 ; 7 : -0.00258223263719139 ; 8 : -0.000244952762316003 ; 9 : -0.000258568506140566 ; 10 : 9.58815036407773e-10 ;
Normalized w:
0 : 1 ; 1 : 0.0306804507050371 ; 2 : 0.897619504814911 ; 3 : 0.368049728810852 ; 4 : 0.35061498889939 ; 5 : 0.226440158192601 ; 6 : -0.0361198265070298 ; 7 : -0.183320331601776 ; 8 : -0.0491861243085364 ; 9 : -0.155760431910079 ; 10 : 1.8264860205439e-06 ;

Number of False Discoveries by BH at FDR = 0.05: 7
Number of False Discoveries by ASH at lfsr = 0.05: 689
pihat0 estimated by ASH: 0.04567195
Unnormalized w:
0 : 1 ; 1 : -0.0107395958908629 ; 2 : 0.49119549307977 ; 3 : 0.0425074224662843 ; 4 : 0.0259082103162259 ; 5 : 0.00474546555839352 ; 6 : -0.00238060698745243 ; 7 : -0.00063182892294805 ; 8 : 6.86094327098021e-09 ; 9 : -0.000116844928262916 ; 10 : 3.09442899779814e-06 ;
Normalized w:
0 : 1 ; 1 : -0.0107395958908629 ; 2 : 0.69465532808995 ; 3 : 0.104121495323315 ; 4 : 0.12692379084693 ; 5 : 0.0519839706439196 ; 6 : -0.0638783886198554 ; 7 : -0.0448554038091668 ; 8 : 1.3776664749953e-06 ; 9 : -0.0703868261621931 ; 10 : 0.00589470449610292 ;

Number of False Discoveries by BH at FDR = 0.05: 6
Number of False Discoveries by ASH at lfsr = 0.05: 1392
pihat0 estimated by ASH: 0.0308234
Unnormalized w:
0 : 1 ; 1 : 0.0395233563283826 ; 2 : 0.680264280751089 ; 3 : 0.0511438867100666 ; 4 : 0.0353532943160099 ; 5 : 0.0105267613164501 ; 6 : -0.0056843507574596 ; 7 : -0.00146725994667897 ; 8 : 8.65180076466989e-05 ; 9 : -0.000185202574268701 ; 10 : 2.45519292971495e-07 ;
Normalized w:
0 : 1 ; 1 : 0.0395233563283826 ; 2 : 0.962038971836169 ; 3 : 0.125276425902373 ; 4 : 0.173195063601322 ; 5 : 0.11531489260985 ; 6 : -0.152527136419585 ; 7 : -0.104165122885192 ; 8 : 0.017372678057607 ; 9 : -0.111565145305318 ; 10 : 0.000467699753715108 ;

Number of False Discoveries by BH at FDR = 0.05: 4
Number of False Discoveries by ASH at lfsr = 0.05: 1149
pihat0 estimated by ASH: 0.02083846
Unnormalized w:
0 : 1 ; 1 : -0.00733293919888795 ; 2 : 0.585506635320233 ; 3 : -0.0182658004946831 ; 4 : 0.000900817247036314 ; 5 : -0.00665105236070717 ; 6 : -0.00456309511180789 ; 7 : -0.000973246314961311 ; 8 : 0.000722084782573559 ; 9 : -0.000121189542456088 ; 10 : 7.11918933506316e-11 ;
Normalized w:
0 : 1 ; 1 : -0.00733293919888795 ; 2 : 0.828031424529312 ; 3 : -0.04474189095545 ; 4 : 0.00441308521347526 ; 5 : -0.0728586281821461 ; 6 : -0.122440690293593 ; 7 : -0.0690936341750258 ; 8 : 0.144993473603483 ; 9 : -0.0730040009810133 ; 10 : 1.35616352522115e-07 ;

Number of False Discoveries by BH at FDR = 0.05: 1
Number of False Discoveries by ASH at lfsr = 0.05: 508
pihat0 estimated by ASH: 0.03271534
Unnormalized w:
0 : 1 ; 1 : 0.0103611213527301 ; 2 : 0.449348604274889 ; 3 : 0.0376698222646347 ; 4 : 0.00233077225788051 ; 5 : 0.00299322662214977 ; 6 : -0.00389555766707583 ; 7 : -0.00149981007408626 ; 8 : -0.000113503792230453 ; 9 : -0.000146481027592927 ; 10 : 3.88311902097037e-06 ;
Normalized w:
0 : 1 ; 1 : 0.0103611213527301 ; 2 : 0.635474890398968 ; 3 : 0.0922718432496881 ; 4 : 0.0114184054768838 ; 5 : 0.0327891548135284 ; 6 : -0.104528781046225 ; 7 : -0.10647595269349 ; 8 : -0.0227913805966197 ; 9 : -0.0882394707114983 ; 10 : 0.00739711241334159 ;

Number of False Discoveries by BH at FDR = 0.05: 1
Number of False Discoveries by ASH at lfsr = 0.05: 662
pihat0 estimated by ASH: 0.02787007
Unnormalized w:
0 : 1 ; 1 : 0.0311809657713659 ; 2 : 0.479099518096388 ; 3 : -0.0340921650111574 ; 4 : -0.0190169406633145 ; 5 : 0.0149671032218498 ; 6 : -0.0123102633908051 ; 7 : 0.0041468828899631 ; 8 : -0.000554980614344054 ; 9 : 0.000172179597824328 ; 10 : -3.11742492225663e-08 ;
Normalized w:
0 : 1 ; 1 : 0.0311809657713659 ; 2 : 0.677549036218326 ; 3 : -0.0835084085041016 ; 4 : -0.0931636021878106 ; 5 : 0.163956401102308 ; 6 : -0.330319029153206 ; 7 : 0.294399480338309 ; 8 : -0.111439222925518 ; 9 : 0.103720166556717 ; 10 : -5.93851037414825e-05 ;

Number of False Discoveries by BH at FDR = 0.05: 1
Number of False Discoveries by ASH at lfsr = 0.05: 227
pihat0 estimated by ASH: 0.0531628
Unnormalized w:
0 : 1 ; 1 : 0.00268257272570874 ; 2 : 0.386084316089081 ; 3 : -0.0146004362562152 ; 4 : -0.0256328742061264 ; 5 : 0.00345646277117476 ; 6 : -0.000247660785930062 ; 7 : 0.00106365565313052 ; 8 : 0.0007123441528231 ; 9 : 9.08119481819637e-05 ; 10 : -6.80147235458954e-10 ;
Normalized w:
0 : 1 ; 1 : 0.00268257272570874 ; 2 : 0.54600567603272 ; 3 : -0.0357636188497589 ; 4 : -0.125574924891916 ; 5 : 0.0378636525789846 ; 6 : -0.00664543623240772 ; 7 : 0.075512060467981 ; 8 : 0.143037570672568 ; 9 : 0.0547046834223836 ; 10 : -1.29564031675139e-06 ;

Number of False Discoveries by BH at FDR = 0.05: 1
Number of False Discoveries by ASH at lfsr = 0.05: 1340
pihat0 estimated by ASH: 0.03239883
Unnormalized w:
0 : 1 ; 1 : 0.0226975128282614 ; 2 : 0.650247039913163 ; 3 : 0.0515460203709436 ; 4 : 0.0348890000926562 ; 5 : 0.00416045591030353 ; 6 : -0.00657513883441439 ; 7 : -0.00282017341343353 ; 8 : -0.000144622303014227 ; 9 : -0.000278135537474042 ; 10 : 2.60602458287274e-10 ;
Normalized w:
0 : 1 ; 1 : 0.0226975128282614 ; 2 : 0.919588182738155 ; 3 : 0.126261448179919 ; 4 : 0.170920495725845 ; 5 : 0.0455755110315787 ; 6 : -0.176429488742992 ; 7 : -0.200212450992589 ; 8 : -0.0290399279705525 ; 9 : -0.167547518037433 ; 10 : 4.96432292889751e-07 ;

Number of False Discoveries by BH at FDR = 0.05: 0
Number of False Discoveries by ASH at lfsr = 0.05: 193
pihat0 estimated by ASH: 0.0465218
Unnormalized w:
0 : 1 ; 1 : 0.0214845657823466 ; 2 : 0.351396401277223 ; 3 : 0.063230593886195 ; 4 : -0.010037839370954 ; 5 : -0.00161352166619517 ; 6 : -0.00169194380273747 ; 7 : -0.00220701437405813 ; 8 : -2.20452212744048e-10 ; 9 : -7.64797879258848e-05 ; 10 : -1.69006427401707e-05 ;
Normalized w:
0 : 1 ; 1 : 0.0214845657823466 ; 2 : 0.496949556455348 ; 3 : 0.154882691154323 ; 4 : -0.0491751691577139 ; 5 : -0.0176752442719683 ; 6 : -0.0453996162843658 ; 7 : -0.156682477432507 ; 8 : -4.42664529993434e-08 ; 9 : -0.0460710586046817 ; 10 : -0.0321947263351014 ;

CorNullPlot("hostile", L, lambda = 10, rho)
Number of False Discoveries by BH at FDR = 0.05: 639
Number of False Discoveries by ASH at lfsr = 0.05: 2300
pihat0 estimated by ASH: 0.04750946
Unnormalized w:
0 : 1 ; 1 : 0.0194979034611927 ; 2 : 0.881399833370166 ; 3 : 0.0202952891320483 ; 4 : 0.149606345019525 ; 5 : -0.0125010098851659 ; 6 : 0.00328865844826621 ; 7 : -0.00441151119171934 ; 8 : -7.86344085887155e-05 ; 9 : -0.000263759546136583 ; 10 : 4.02706012758681e-11 ;
Normalized w:
0 : 1 ; 1 : 0.0194979034611927 ; 2 : 1.24648759822547 ; 3 : 0.0497131025557711 ; 4 : 0.732918415161216 ; 5 : -0.136941702114008 ; 6 : 0.0882439661412266 ; 7 : -0.313186226090982 ; 8 : -0.0157896639303183 ; 9 : -0.15888748958586 ; 10 : 7.6713117208551e-08 ;

Number of False Discoveries by BH at FDR = 0.05: 408
Number of False Discoveries by ASH at lfsr = 0.05: 2448
pihat0 estimated by ASH: 0.03139009
Unnormalized w:
0 : 1 ; 1 : 0.0157245248645571 ; 2 : 0.929021872834485 ; 3 : 0.033984050303064 ; 4 : 0.140368261784685 ; 5 : 0.0127121650881182 ; 6 : 3.86030488190746e-09 ; 7 : 0.00124250846025535 ; 8 : -4.78228642870409e-09 ; 9 : 7.91371830919831e-05 ; 10 : 8.56994353557394e-11 ;
Normalized w:
0 : 1 ; 1 : 0.0157245248645571 ; 2 : 1.31383533230378 ; 3 : 0.0832435826355829 ; 4 : 0.687661234907779 ; 5 : 0.13925479146984 ; 6 : 1.03582849557833e-07 ; 7 : 0.0882093501845627 ; 8 : -9.60275493679947e-07 ; 9 : 0.0476718607480108 ; 10 : 1.63252363283959e-07 ;

Number of False Discoveries by BH at FDR = 0.05: 331
Number of False Discoveries by ASH at lfsr = 0.05: 1822
pihat0 estimated by ASH: 0.04301549
Unnormalized w:
0 : 1 ; 1 : 0.00892124119206404 ; 2 : 0.759107789311292 ; 3 : -0.117082898525434 ; 4 : 0.111843761652649 ; 5 : -0.0297056700788412 ; 6 : 7.95126961962164e-11 ; 7 : -0.00211837385159652 ; 8 : -0.000229022454624607 ; 9 : -8.25473971461178e-05 ; 10 : 1.35581200265726e-12 ;
Normalized w:
0 : 1 ; 1 : 0.00892124119206404 ; 2 : 1.07354053094709 ; 3 : -0.286793358993374 ; 4 : 0.547920293924901 ; 5 : -0.325409311759752 ; 6 : 2.13354952522835e-09 ; 7 : -0.150389624597725 ; 8 : -0.0459873439111496 ; 9 : -0.0497261573903446 ; 10 : 2.58274179618304e-09 ;

Number of False Discoveries by BH at FDR = 0.05: 114
Number of False Discoveries by ASH at lfsr = 0.05: 1685
pihat0 estimated by ASH: 0.02583276
Unnormalized w:
0 : 1 ; 1 : 0.0480925696964731 ; 2 : 0.738515711602417 ; 3 : 0.00221250120053595 ; 4 : 0.0875509069264066 ; 5 : -0.00191476888655657 ; 6 : 1.55690130537233e-09 ; 7 : 0.00144844988545919 ; 8 : -7.20481946924742e-10 ; 9 : 0.000165048470111177 ; 10 : 1.38434287175444e-11 ;
Normalized w:
0 : 1 ; 1 : 0.0480925696964731 ; 2 : 1.04441893537376 ; 3 : 0.00541949899660829 ; 4 : 0.428910096975195 ; 5 : -0.0209752422315216 ; 6 : 4.17760458368483e-08 ; 7 : 0.102829741010377 ; 8 : -1.44671626759531e-07 ; 9 : 0.0994244093154905 ; 10 : 2.6370914168932e-08 ;

Number of False Discoveries by BH at FDR = 0.05: 79
Number of False Discoveries by ASH at lfsr = 0.05: 1814
pihat0 estimated by ASH: 0.01606004
Unnormalized w:
0 : 1 ; 1 : 0.036961161009979 ; 2 : 0.762234174397852 ; 3 : 0.0396536511894158 ; 4 : 0.0849620330092261 ; 5 : 0.00658028034188953 ; 6 : -0.00149261374799646 ; 7 : 0.000589489550662833 ; 8 : -2.63303502727629e-11 ; 9 : 4.91304899156167e-05 ; 10 : 1.39322722895517e-12 ;
Normalized w:
0 : 1 ; 1 : 0.036961161009979 ; 2 : 1.0779619071377 ; 3 : 0.0971312118523761 ; 4 : 0.41622725676421 ; 5 : 0.072083359559214 ; 6 : -0.0400510296560499 ; 7 : 0.0418496065562984 ; 8 : -5.28709237388671e-09 ; 9 : 0.029595972237431 ; 10 : 2.6540155926857e-09 ;

Number of False Discoveries by BH at FDR = 0.05: 35
Number of False Discoveries by ASH at lfsr = 0.05: 1137
pihat0 estimated by ASH: 0.04829662
Unnormalized w:
0 : 1 ; 1 : 0.0140143989353616 ; 2 : 0.597743966910777 ; 3 : 0.0535575884068385 ; 4 : 0.0630838568812921 ; 5 : 0.0166752029879321 ; 6 : -5.24874438717071e-09 ; 7 : 0.000478996844103069 ; 8 : -4.43928396179664e-11 ; 9 : -8.77921415623364e-05 ; 10 : 4.86920576666347e-12 ;
Normalized w:
0 : 1 ; 1 : 0.0140143989353616 ; 2 : 0.845337624831916 ; 3 : 0.131188763450754 ; 4 : 0.309046520731854 ; 5 : 0.182667696549359 ; 6 : -1.4083859095481e-07 ; 7 : 0.0340054025468002 ; 8 : -8.91401144944578e-09 ; 9 : -0.0528855663520999 ; 10 : 9.27554942951506e-09 ;

Number of False Discoveries by BH at FDR = 0.05: 28
Number of False Discoveries by ASH at lfsr = 0.05: 1653
pihat0 estimated by ASH: 0.02316832
Unnormalized w:
0 : 1 ; 1 : -0.052541093240518 ; 2 : 0.71740670301995 ; 3 : -0.0148451815829716 ; 4 : 0.0706308962096519 ; 5 : -0.0216927945431339 ; 6 : -0.00329645136528347 ; 7 : -0.00321089191984477 ; 8 : -5.51891940791841e-12 ; 9 : -4.485109559428e-05 ; 10 : 1.26313279205792e-12 ;
Normalized w:
0 : 1 ; 1 : -0.052541093240518 ; 2 : 1.01456628914818 ; 3 : -0.0363631200172426 ; 4 : 0.346019311578251 ; 5 : -0.237632658131989 ; 6 : -0.0884530720475501 ; 7 : -0.227950713272539 ; 8 : -1.10819022198443e-09 ; 9 : -0.0270180855575947 ; 10 : 2.40619337325787e-09 ;

Number of False Discoveries by BH at FDR = 0.05: 16
Number of False Discoveries by ASH at lfsr = 0.05: 1506
pihat0 estimated by ASH: 0.05110069
Unnormalized w:
0 : 1 ; 1 : -0.0298742128887614 ; 2 : 0.699187239719963 ; 3 : -0.0203438591846129 ; 4 : 0.0800846069265758 ; 5 : 0.00139184678102155 ; 6 : -3.32097337202773e-09 ; 7 : 0.00127034253818031 ; 8 : -1.18095009628928e-10 ; 9 : 0.000121048879283542 ; 10 : 6.3863496996739e-12 ;
Normalized w:
0 : 1 ; 1 : -0.0298742128887614 ; 2 : 0.988800077050181 ; 3 : -0.0498320744013346 ; 4 : 0.39233284644294 ; 5 : 0.0152469175711291 ; 6 : -8.91110665358483e-08 ; 7 : 0.0901853736928798 ; 8 : -2.37132897335234e-08 ; 9 : 0.0729192661583677 ; 10 : 1.2165619025397e-08 ;

Number of False Discoveries by BH at FDR = 0.05: 12
Number of False Discoveries by ASH at lfsr = 0.05: 795
pihat0 estimated by ASH: 0.04316169
Unnormalized w:
0 : 1 ; 1 : -0.0340541695971239 ; 2 : 0.513452746960379 ; 3 : 0.0332197000452204 ; 4 : 0.032903765181378 ; 5 : 0.0113186061652928 ; 6 : -0.00161876973099202 ; 7 : 0.000233268302218612 ; 8 : 1.07332741281119e-09 ; 9 : 2.68357174057194e-06 ; 10 : -1.00292555933494e-11 ;
Normalized w:
0 : 1 ; 1 : -0.0340541695971239 ; 2 : 0.726131838389089 ; 3 : 0.0813713145191013 ; 4 : 0.161194870621464 ; 5 : 0.123989118324959 ; 6 : -0.0434361499010066 ; 7 : 0.016560406641522 ; 8 : 2.15522434003767e-07 ; 9 : 0.00161657078664457 ; 10 : -1.91051396172764e-08 ;

Number of False Discoveries by BH at FDR = 0.05: 11
Number of False Discoveries by ASH at lfsr = 0.05: 1028
pihat0 estimated by ASH: 0.03156173
Unnormalized w:
0 : 1 ; 1 : 0.00890469934508206 ; 2 : 0.570145988689668 ; 3 : 0.0742781809986447 ; 4 : 0.049710222895347 ; 5 : 0.0105652157303946 ; 6 : -0.000780824169897197 ; 7 : -0.000868342123034908 ; 8 : -9.34567110080382e-10 ; 9 : -6.17440887286602e-05 ; 10 : 1.36250969299168e-10 ;
Normalized w:
0 : 1 ; 1 : 0.00890469934508206 ; 2 : 0.806308189737545 ; 3 : 0.181943642468772 ; 4 : 0.243529362187236 ; 5 : 0.115736139608911 ; 6 : -0.0209517110683797 ; 7 : -0.0616461753468075 ; 8 : -1.87659586348254e-07 ; 9 : -0.0371943438581111 ; 10 : 2.59550050073108e-07 ;

Number of False Discoveries by BH at FDR = 0.05: 9
Number of False Discoveries by ASH at lfsr = 0.05: 614
pihat0 estimated by ASH: 0.04794909
Unnormalized w:
0 : 1 ; 1 : -0.0124963683703915 ; 2 : 0.479455691782456 ; 3 : 0.0437902382837533 ; 4 : 0.0283590951436181 ; 5 : 0.00932976751648813 ; 6 : -0.00148770349123624 ; 7 : -0.000860378572827223 ; 8 : 3.94801560648696e-09 ; 9 : -9.53163745720882e-05 ; 10 : -9.98282366267257e-11 ;
Normalized w:
0 : 1 ; 1 : -0.0124963683703915 ; 2 : 0.678052741875724 ; 3 : 0.107263739510085 ; 4 : 0.138930625337809 ; 5 : 0.10220248250119 ; 6 : -0.0399192736412158 ; 7 : -0.0610808193661828 ; 8 : 7.92755242099278e-07 ; 9 : -0.0574181283446029 ; 10 : -1.90166895314227e-07 ;

Number of False Discoveries by BH at FDR = 0.05: 7
Number of False Discoveries by ASH at lfsr = 0.05: 1307
pihat0 estimated by ASH: 0.05151585
Unnormalized w:
0 : 1 ; 1 : 0.0249866787261641 ; 2 : 0.622453028945155 ; 3 : 0.14478886016202 ; 4 : 0.0675724682587178 ; 5 : 0.020066114921205 ; 6 : -1.33026910243792e-08 ; 7 : -0.0024599148314936 ; 8 : -6.12782788990293e-10 ; 9 : -0.000245829910999426 ; 10 : 2.38424680814678e-11 ;
Normalized w:
0 : 1 ; 1 : 0.0249866787261641 ; 2 : 0.880281515474451 ; 3 : 0.354658827836135 ; 4 : 0.331036135788542 ; 5 : 0.219813275676699 ; 6 : -3.56948656970259e-07 ; 7 : -0.174636628832954 ; 8 : -1.23045807479098e-07 ; 9 : -0.148086763098947 ; 10 : 4.54184936536026e-08 ;

Number of False Discoveries by BH at FDR = 0.05: 7
Number of False Discoveries by ASH at lfsr = 0.05: 689
pihat0 estimated by ASH: 0.04567195
Unnormalized w:
0 : 1 ; 1 : -0.0111641599125746 ; 2 : 0.483366099358236 ; 3 : 0.0430333304341389 ; 4 : 0.0252239744266155 ; 5 : 0.0053145247650554 ; 6 : -0.00149181259538353 ; 7 : -0.000500470553509336 ; 8 : 1.30187220486791e-09 ; 9 : -0.000109169976941762 ; 10 : 8.26950723192313e-12 ;
Normalized w:
0 : 1 ; 1 : -0.0111641599125746 ; 2 : 0.683582893303798 ; 3 : 0.105409701496223 ; 4 : 0.12357173326044 ; 5 : 0.0582177019248137 ; 6 : -0.0400295324756155 ; 7 : -0.0355298846838391 ; 8 : 2.61413864032502e-07 ; 9 : -0.0657634721794694 ; 10 : 1.57529229125175e-08 ;

Number of False Discoveries by BH at FDR = 0.05: 6
Number of False Discoveries by ASH at lfsr = 0.05: 1392
pihat0 estimated by ASH: 0.0308234
Unnormalized w:
0 : 1 ; 1 : 0.0396883802556293 ; 2 : 0.67106650481609 ; 3 : 0.0512893461267695 ; 4 : 0.0343206332660759 ; 5 : 0.0105514758544046 ; 6 : -0.00535610846077317 ; 7 : -0.0015066089219249 ; 8 : 2.09359032358976e-09 ; 9 : -0.000190699294743056 ; 10 : -1.35217763257903e-11 ;
Normalized w:
0 : 1 ; 1 : 0.0396883802556293 ; 2 : 0.949031352365224 ; 3 : 0.125632727251578 ; 4 : 0.168136078302152 ; 5 : 0.11558562680857 ; 6 : -0.143719471357807 ; 7 : -0.106958623008449 ; 8 : 4.20389600564663e-07 ; 9 : -0.114876343439823 ; 10 : -2.57581853581548e-08 ;

Number of False Discoveries by BH at FDR = 0.05: 4
Number of False Discoveries by ASH at lfsr = 0.05: 1149
pihat0 estimated by ASH: 0.02083846
Unnormalized w:
0 : 1 ; 1 : -0.00598719228952374 ; 2 : 0.580917336155386 ; 3 : -0.0165349746829778 ; 4 : 0.000950465157557428 ; 5 : -0.00671289660355908 ; 6 : -0.00617523768078916 ; 7 : -0.00125345735224704 ; 8 : 0.000270706421193476 ; 9 : -0.000154093702661098 ; 10 : -9.37294496814268e-11 ;
Normalized w:
0 : 1 ; 1 : -0.00598719228952374 ; 2 : 0.821541175408597 ; 3 : -0.0405022508831337 ; 4 : 0.00465630930861943 ; 5 : -0.0735360979193824 ; 6 : -0.165699014777553 ; 7 : -0.0889866444072755 ; 8 : 0.0543574179692827 ; 9 : -0.0928253097771609 ; 10 : -1.78549066353598e-07 ;

Number of False Discoveries by BH at FDR = 0.05: 1
Number of False Discoveries by ASH at lfsr = 0.05: 508
pihat0 estimated by ASH: 0.03271534
Unnormalized w:
0 : 1 ; 1 : 0.00921377905881179 ; 2 : 0.44227129467301 ; 3 : 0.0372495054752143 ; 4 : 0.00273567450396983 ; 5 : 0.00394518920913478 ; 6 : -0.00222978584354968 ; 7 : -0.00106801649732043 ; 8 : -5.61894618061238e-11 ; 9 : -0.000106260001823252 ; 10 : 2.17619087094125e-11 ;
Normalized w:
0 : 1 ; 1 : 0.00921377905881179 ; 2 : 0.625466063174878 ; 3 : 0.0912422815852832 ; 4 : 0.0134020132741351 ; 5 : 0.0432173824693818 ; 6 : -0.0598314326573256 ; 7 : -0.0758216496937715 ; 8 : -1.12827543853553e-08 ; 9 : -0.0640105170803662 ; 10 : 4.14551509194212e-08 ;

Number of False Discoveries by BH at FDR = 0.05: 1
Number of False Discoveries by ASH at lfsr = 0.05: 662
pihat0 estimated by ASH: 0.02787007
Unnormalized w:
0 : 1 ; 1 : 0.0351655201412852 ; 2 : 0.477980299062328 ; 3 : -0.0317266100935275 ; 4 : -0.00766843242627895 ; 5 : 0.0126420659517014 ; 6 : -0.00662466864866664 ; 7 : 0.00302793885516535 ; 8 : 1.98536054334988e-11 ; 9 : 7.04066901859213e-05 ; 10 : 5.64394017027393e-12 ;
Normalized w:
0 : 1 ; 1 : 0.0351655201412852 ; 2 : 0.675966221481093 ; 3 : -0.0777140059973769 ; 4 : -0.0375674931427924 ; 5 : 0.138486893904298 ; 6 : -0.177758513121963 ; 7 : 0.214962334146066 ; 8 : 3.98657233170917e-09 ; 9 : 0.0424126535609731 ; 10 : 1.07513727156521e-08 ;

Number of False Discoveries by BH at FDR = 0.05: 1
Number of False Discoveries by ASH at lfsr = 0.05: 227
pihat0 estimated by ASH: 0.0531628
Unnormalized w:
0 : 1 ; 1 : 0.00154431090479713 ; 2 : 0.381972653262992 ; 3 : -0.0152915626373851 ; 4 : -0.0256118391191644 ; 5 : 0.00444072504619955 ; 6 : -0.00214165427285971 ; 7 : 0.00143888814188744 ; 8 : 0.00024743732335813 ; 9 : 0.000120611072083836 ; 10 : -9.14622234340302e-11 ;
Normalized w:
0 : 1 ; 1 : 0.00154431090479713 ; 2 : 0.540190906700158 ; 3 : -0.0374565258314013 ; 4 : -0.125471874432412 ; 5 : 0.0486457055896333 ; 6 : -0.0574666144610064 ; 7 : 0.102150924556344 ; 8 : 0.04968502020632 ; 9 : 0.0726555331943753 ; 10 : -1.74230134245697e-07 ;

Number of False Discoveries by BH at FDR = 0.05: 1
Number of False Discoveries by ASH at lfsr = 0.05: 1340
pihat0 estimated by ASH: 0.03239883
Unnormalized w:
0 : 1 ; 1 : 0.0225205134556117 ; 2 : 0.641457207632186 ; 3 : 0.0533352583485684 ; 4 : 0.0364851668184028 ; 5 : 0.00612535217697635 ; 6 : -0.00444687379603166 ; 7 : -0.00232291022077059 ; 8 : 2.94218456475473e-10 ; 9 : -0.000245725498327179 ; 10 : -2.50902898268473e-12 ;
Normalized w:
0 : 1 ; 1 : 0.0225205134556117 ; 2 : 0.907157482715412 ; 3 : 0.130644168253509 ; 4 : 0.178740083770822 ; 5 : 0.0670998711998665 ; 6 : -0.119322145143472 ; 7 : -0.164910266340676 ; 8 : 5.90785971843801e-08 ; 9 : -0.148023865404372 ; 10 : -4.77955203871478e-09 ;

Number of False Discoveries by BH at FDR = 0.05: 0
Number of False Discoveries by ASH at lfsr = 0.05: 193
pihat0 estimated by ASH: 0.0465218
Unnormalized w:
0 : 1 ; 1 : 0.0234366645597321 ; 2 : 0.351530157056736 ; 3 : 0.066259278805185 ; 4 : -0.00480114776628634 ; 5 : -0.00203790224616046 ; 6 : -0.000823976416513142 ; 7 : -0.00268310405895844 ; 8 : 1.90426127259697e-09 ; 9 : -0.000125066918170818 ; 10 : -3.02780954426344e-11 ;
Normalized w:
0 : 1 ; 1 : 0.0234366645597321 ; 2 : 0.49713871569278 ; 3 : 0.162301423797512 ; 4 : -0.0235207244142095 ; 5 : -0.0223241006042506 ; 6 : -0.0221096073501608 ; 7 : -0.190481492149878 ; 8 : 3.8237262884611e-07 ; 9 : -0.0753397135742388 ; 10 : -5.76779837139999e-08 ;

CorNullPlot("hostile", L, lambda = 100, rho)
Number of False Discoveries by BH at FDR = 0.05: 639
Number of False Discoveries by ASH at lfsr = 0.05: 2300
pihat0 estimated by ASH: 0.04750946
Unnormalized w:
0 : 1 ; 1 : 0.0132006489023589 ; 2 : 0.752373085029163 ; 3 : 0.0203345251933944 ; 4 : 0.0867415022867811 ; 5 : -0.00760820428774983 ; 6 : -1.10494922428467e-09 ; 7 : -0.00294317971105688 ; 8 : -1.58067898541077e-11 ; 9 : -0.000164456475629658 ; 10 : 2.12731019116624e-13 ;
Normalized w:
0 : 1 ; 1 : 0.0132006489023589 ; 2 : 1.06401622081273 ; 3 : 0.0498092108855858 ; 4 : 0.424944840250148 ; 5 : -0.0833437022101621 ; 6 : -2.96488989262341e-08 ; 7 : -0.208945031839351 ; 8 : -3.17397821250152e-09 ; 9 : -0.0990677946700876 ; 10 : 4.05240028366978e-10 ;

Number of False Discoveries by BH at FDR = 0.05: 408
Number of False Discoveries by ASH at lfsr = 0.05: 2448
pihat0 estimated by ASH: 0.03139009
Unnormalized w:
0 : 1 ; 1 : 0.0105834739058566 ; 2 : 0.804961786327664 ; 3 : 0.0261787584314404 ; 4 : 0.0926865453395142 ; 5 : 0.00989805656833703 ; 6 : -2.5354523725189e-09 ; 7 : 0.00095688222754701 ; 8 : 2.04811826297778e-11 ; 9 : 7.72597502545557e-05 ; 10 : -8.7238564600081e-13 ;
Normalized w:
0 : 1 ; 1 : 0.0105834739058566 ; 2 : 1.13838787541666 ; 3 : 0.0641246002566118 ; 4 : 0.454069484206296 ; 5 : 0.108427777158807 ; 6 : -6.80333263039845e-08 ; 7 : 0.0679318992143783 ; 8 : 4.11258883259499e-09 ; 9 : 0.0465409041825547 ; 10 : -1.66184313599561e-09 ;

Number of False Discoveries by BH at FDR = 0.05: 331
Number of False Discoveries by ASH at lfsr = 0.05: 1822
pihat0 estimated by ASH: 0.04301549
Unnormalized w:
0 : 1 ; 1 : 0.0320131581939377 ; 2 : 0.649515689894355 ; 3 : -0.0900465711396185 ; 4 : 0.0650229035742284 ; 5 : -0.0206964966588597 ; 6 : -2.21942942133303e-10 ; 7 : -0.00135553600458204 ; 8 : -3.74724715625219e-12 ; 9 : -8.11909005353444e-05 ; 10 : -2.22930395954244e-13 ;
Normalized w:
0 : 1 ; 1 : 0.0320131581939377 ; 2 : 0.918553897622715 ; 3 : -0.220568152379291 ; 4 : 0.318545870702104 ; 5 : -0.226718761627755 ; 6 : -5.95535406883642e-09 ; 7 : -0.0962335098236571 ; 8 : -7.52441257243127e-10 ; 9 : -0.0489090103172832 ; 10 : -4.24669238907905e-10 ;

Number of False Discoveries by BH at FDR = 0.05: 114
Number of False Discoveries by ASH at lfsr = 0.05: 1685
pihat0 estimated by ASH: 0.02583276
Unnormalized w:
0 : 1 ; 1 : 0.0478741427101273 ; 2 : 0.636744066444071 ; 3 : 0.00280039305560423 ; 4 : 0.0471915925960114 ; 5 : -0.00175976181128063 ; 6 : -1.19238687936139e-10 ; 7 : 0.0011904959700241 ; 8 : 1.02063407037529e-12 ; 9 : 0.000131391532916318 ; 10 : -3.43621756805811e-14 ;
Normalized w:
0 : 1 ; 1 : 0.0478741427101273 ; 2 : 0.900492094525801 ; 3 : 0.00685953406546381 ; 4 : 0.231190644019065 ; 5 : -0.019277224797491 ; 6 : -3.19950974127709e-09 ; 7 : 0.0845168296814539 ; 8 : 2.04941694816425e-10 ; 9 : 0.079149631259606 ; 10 : -6.5457915377709e-11 ;

Number of False Discoveries by BH at FDR = 0.05: 79
Number of False Discoveries by ASH at lfsr = 0.05: 1814
pihat0 estimated by ASH: 0.01606004
Unnormalized w:
0 : 1 ; 1 : 0.0295010267165937 ; 2 : 0.659217346324276 ; 3 : 0.0316891852491315 ; 4 : 0.0493837441677906 ; 5 : 0.00471433747948774 ; 6 : -2.37451148091981e-10 ; 7 : 0.000401980706948216 ; 8 : 1.94606595925071e-12 ; 9 : 3.81187051320671e-05 ; 10 : -1.35441607673461e-13 ;
Normalized w:
0 : 1 ; 1 : 0.0295010267165937 ; 2 : 0.932274111723392 ; 3 : 0.0776223342249036 ; 4 : 0.241929949598464 ; 5 : 0.0516429796241497 ; 6 : -6.37148290162847e-09 ; 7 : 0.0285377992028692 ; 8 : 3.90766943304903e-10 ; 9 : 0.0229625257300127 ; 10 : -2.58008263973824e-10 ;

Number of False Discoveries by BH at FDR = 0.05: 35
Number of False Discoveries by ASH at lfsr = 0.05: 1137
pihat0 estimated by ASH: 0.04829662
Unnormalized w:
0 : 1 ; 1 : 0.00424558401539101 ; 2 : 0.511849996157535 ; 3 : 0.0374277614247891 ; 4 : 0.0281204777136469 ; 5 : 0.0113184645140339 ; 6 : -2.90301822299753e-09 ; 7 : 5.69592362256861e-05 ; 8 : 4.37033454229306e-11 ; 9 : -8.45744624616698e-05 ; 10 : -7.98561492042503e-13 ;
Normalized w:
0 : 1 ; 1 : 0.00424558401539101 ; 2 : 0.723865206466603 ; 3 : 0.0916789177053568 ; 4 : 0.137761643443482 ; 5 : 0.123987566613162 ; 6 : -7.78961530385176e-08 ; 7 : 0.00404370463074693 ; 8 : 8.77556211388247e-09 ; 9 : -0.0509472518452458 ; 10 : -1.52121248246675e-09 ;

Number of False Discoveries by BH at FDR = 0.05: 28
Number of False Discoveries by ASH at lfsr = 0.05: 1653
pihat0 estimated by ASH: 0.02316832
Unnormalized w:
0 : 1 ; 1 : -0.0579073929769914 ; 2 : 0.624297610453676 ; 3 : -0.0095361725642879 ; 4 : 0.0443091090631803 ; 5 : -0.0181144765657234 ; 6 : -5.04721944409982e-11 ; 7 : -0.00249283417116588 ; 8 : 6.12226107696798e-13 ; 9 : -8.99258314026113e-07 ; 10 : -1.16057368162252e-14 ;
Normalized w:
0 : 1 ; 1 : -0.0579073929769914 ; 2 : 0.882890147660704 ; 3 : -0.0233587568816336 ; 4 : 0.217069416324243 ; 5 : -0.198434148648908 ; 6 : -1.35431109292391e-09 ; 7 : -0.176973670111852 ; 8 : 1.2293402676251e-10 ; 9 : -0.000541708909109335 ; 10 : -2.21082432461269e-11 ;

Number of False Discoveries by BH at FDR = 0.05: 16
Number of False Discoveries by ASH at lfsr = 0.05: 1506
pihat0 estimated by ASH: 0.05110069
Unnormalized w:
0 : 1 ; 1 : -0.0255909251559379 ; 2 : 0.600752193190829 ; 3 : -0.0163386802555427 ; 4 : 0.0405728780387057 ; 5 : 0.00103539670420155 ; 6 : -2.44797260617011e-09 ; 7 : 0.000832340077074178 ; 8 : 2.22226746125963e-11 ; 9 : 8.01163387009444e-05 ; 10 : -4.91281792152021e-13 ;
Normalized w:
0 : 1 ; 1 : -0.0255909251559379 ; 2 : 0.849591899235853 ; 3 : -0.0400214296965659 ; 4 : 0.198765697182005 ; 5 : 0.0113422026171538 ; 6 : -6.56859978534442e-08 ; 7 : 0.0590902836317055 ; 8 : 4.4622776474479e-09 ; 9 : 0.0482616994056085 ; 10 : -9.35862800895627e-10 ;

Number of False Discoveries by BH at FDR = 0.05: 12
Number of False Discoveries by ASH at lfsr = 0.05: 795
pihat0 estimated by ASH: 0.04316169
Unnormalized w:
0 : 1 ; 1 : -0.0401783346044442 ; 2 : 0.442275121559582 ; 3 : 0.0256458281127914 ; 4 : 0.00801944125993727 ; 5 : 0.00883988432919291 ; 6 : -3.95773494187874e-09 ; 7 : 0.000148824574319465 ; 8 : 6.11514127702424e-11 ; 9 : 2.03215738949129e-05 ; 10 : -1.26491688747154e-12 ;
Normalized w:
0 : 1 ; 1 : -0.0401783346044442 ; 2 : 0.62547147520977 ; 3 : 0.0628191929074629 ; 4 : 0.0392870782181371 ; 5 : 0.0968360810567076 ; 6 : -1.06197172403604e-07 ; 7 : 0.0105654966643175 ; 8 : 1.22791062314273e-08 ; 9 : 0.012241618958975 ; 10 : -2.40959196965922e-09 ;

Number of False Discoveries by BH at FDR = 0.05: 11
Number of False Discoveries by ASH at lfsr = 0.05: 1028
pihat0 estimated by ASH: 0.03156173
Unnormalized w:
0 : 1 ; 1 : -0.00713289775443022 ; 2 : 0.490130637935728 ; 3 : 0.0579248234639622 ; 4 : 0.018975962213149 ; 5 : 0.00726873754490585 ; 6 : -7.24970694698185e-09 ; 7 : -0.000689894217038701 ; 8 : 7.44854402225804e-11 ; 9 : -1.98960670986822e-05 ; 10 : -7.81088085699679e-13 ;
Normalized w:
0 : 1 ; 1 : -0.00713289775443022 ; 2 : 0.693149395503284 ; 3 : 0.141886260927502 ; 4 : 0.0929628496010994 ; 5 : 0.0796250303585931 ; 6 : -1.94530050604847e-07 ; 7 : -0.0489776307588 ; 8 : 1.49565576943263e-08 ; 9 : -0.0119852956992292 ; 10 : -1.48792667529374e-09 ;

Number of False Discoveries by BH at FDR = 0.05: 9
Number of False Discoveries by ASH at lfsr = 0.05: 614
pihat0 estimated by ASH: 0.04794909
Unnormalized w:
0 : 1 ; 1 : -0.0216291449788825 ; 2 : 0.412382435293265 ; 3 : 0.0328952487332636 ; 4 : 0.00476671911085713 ; 5 : 0.00692737740690498 ; 6 : -4.67825631219419e-09 ; 7 : -0.000695071135321422 ; 8 : 8.4765279556321e-11 ; 9 : -5.62605303714553e-05 ; 10 : -2.18482832828739e-12 ;
Normalized w:
0 : 1 ; 1 : -0.0216291449788825 ; 2 : 0.583196832876181 ; 3 : 0.0805765743584305 ; 4 : 0.0233520591375462 ; 5 : 0.0758856174022701 ; 6 : -1.25530789562804e-07 ; 7 : -0.049345155497894 ; 8 : 1.70207330502624e-08 ; 9 : -0.0338910745200501 ; 10 : -4.16196893809255e-09 ;

Number of False Discoveries by BH at FDR = 0.05: 7
Number of False Discoveries by ASH at lfsr = 0.05: 1307
pihat0 estimated by ASH: 0.05151585
Unnormalized w:
0 : 1 ; 1 : -0.00576684163508081 ; 2 : 0.533396059333378 ; 3 : 0.112031445464562 ; 4 : 0.0313056394050992 ; 5 : 0.013527135945386 ; 6 : -1.943881958565e-09 ; 7 : -0.00189092404907672 ; 8 : 2.15307400468982e-11 ; 9 : -0.000133799657639083 ; 10 : -3.69261244798069e-13 ;
Normalized w:
0 : 1 ; 1 : -0.00576684163508081 ; 2 : 0.754335941225627 ; 3 : 0.274419876534617 ; 4 : 0.153365685228119 ; 5 : 0.148182349914538 ; 6 : -5.21598263950411e-08 ; 7 : -0.134242290457436 ; 8 : 4.32333828934467e-09 ; 9 : -0.0806002740796074 ; 10 : -7.0342086423588e-10 ;

Number of False Discoveries by BH at FDR = 0.05: 7
Number of False Discoveries by ASH at lfsr = 0.05: 689
pihat0 estimated by ASH: 0.04567195
Unnormalized w:
0 : 1 ; 1 : -0.0196084763181005 ; 2 : 0.41744821858852 ; 3 : 0.033978148075886 ; 4 : 0.00159291246628547 ; 5 : 0.00320468943817534 ; 6 : -7.15177316371031e-09 ; 7 : -0.000437503823423119 ; 8 : 1.05264756576142e-10 ; 9 : -8.59829439510085e-05 ; 10 : -1.91203575190933e-12 ;
Normalized w:
0 : 1 ; 1 : -0.0196084763181005 ; 2 : 0.590360932316373 ; 3 : 0.0832291251906506 ; 4 : 0.00780364549463543 ; 5 : 0.0351056139017439 ; 6 : -1.9190221144458e-07 ; 7 : -0.0310596902973876 ; 8 : 2.11369953672236e-08 ; 9 : -0.0517957143606207 ; 10 : -3.64231519013986e-09 ;

Number of False Discoveries by BH at FDR = 0.05: 6
Number of False Discoveries by ASH at lfsr = 0.05: 1392
pihat0 estimated by ASH: 0.0308234
Unnormalized w:
0 : 1 ; 1 : 0.0355436726283037 ; 2 : 0.585233420234378 ; 3 : 0.0476532741151539 ; 4 : 0.0178494867394756 ; 5 : 0.0122996901187348 ; 6 : -2.66739447471334e-09 ; 7 : -0.000751737424430662 ; 8 : 2.77298665063982e-11 ; 9 : -0.00013791935465543 ; 10 : -7.00702380706679e-13 ;
Normalized w:
0 : 1 ; 1 : 0.0355436726283037 ; 2 : 0.82764504004945 ; 3 : 0.116726206155104 ; 4 : 0.0874442693645797 ; 5 : 0.134736354567089 ; 6 : -7.15737044191964e-08 ; 7 : -0.0533680629464834 ; 8 : 5.56811300328707e-09 ; 9 : -0.0830819598664138 ; 10 : -1.33479665454296e-09 ;

Number of False Discoveries by BH at FDR = 0.05: 4
Number of False Discoveries by ASH at lfsr = 0.05: 1149
pihat0 estimated by ASH: 0.02083846
Unnormalized w:
0 : 1 ; 1 : -0.00969769073359043 ; 2 : 0.514996324871894 ; 3 : -0.0282187966040121 ; 4 : 9.64676465435185e-08 ; 5 : -0.0120747164945973 ; 6 : -2.24791804163654e-08 ; 7 : -0.00173122912010175 ; 8 : 1.92088522400817e-10 ; 9 : -0.000142282975799265 ; 10 : -3.47438547259262e-12 ;
Normalized w:
0 : 1 ; 1 : -0.00969769073359043 ; 2 : 0.728314787206133 ; 3 : -0.0691216528352123 ; 4 : 4.72593021437563e-07 ; 5 : -0.132271891991413 ; 6 : -6.031797058737e-07 ; 7 : -0.122905075168167 ; 8 : 3.8571069179702e-08 ; 9 : -0.0857105843814436 ; 10 : -6.6184991418641e-09 ;

Number of False Discoveries by BH at FDR = 0.05: 1
Number of False Discoveries by ASH at lfsr = 0.05: 508
pihat0 estimated by ASH: 0.03271534
Unnormalized w:
0 : 1 ; 1 : 0.00654401496867742 ; 2 : 0.40702927663415 ; 3 : 0.0352668942739153 ; 4 : 2.73924919551974e-09 ; 5 : 0.0044439418035202 ; 6 : -2.34446864226924e-10 ; 7 : -0.000744264268223872 ; 8 : 3.409573903626e-12 ; 9 : -8.07206253491806e-05 ; 10 : -3.65500557341514e-14 ;
Normalized w:
0 : 1 ; 1 : 0.00654401496867742 ; 2 : 0.575626323298925 ; 3 : 0.0863858957837742 ; 4 : 1.34195256147054e-08 ; 5 : 0.0486809434005641 ; 6 : -6.29086950627678e-09 ; 7 : -0.0528375214862722 ; 8 : 6.8463700624263e-10 ; 9 : -0.0486257187934747 ; 10 : -6.96256976722428e-11 ;

Number of False Discoveries by BH at FDR = 0.05: 1
Number of False Discoveries by ASH at lfsr = 0.05: 662
pihat0 estimated by ASH: 0.02787007
Unnormalized w:
0 : 1 ; 1 : 0.0453588752881293 ; 2 : 0.438090234532152 ; 3 : -0.0291189579394965 ; 4 : 2.86793713120655e-09 ; 5 : 0.0110860517404839 ; 6 : -5.70878155827704e-10 ; 7 : 0.00236930640711469 ; 8 : 8.82670765931082e-12 ; 9 : 2.12285880554833e-05 ; 10 : -2.14657496309032e-13 ;
Normalized w:
0 : 1 ; 1 : 0.0453588752881293 ; 2 : 0.619553151218579 ; 3 : -0.0713265887933314 ; 4 : 1.40499651716749e-08 ; 5 : 0.121441612238648 ; 6 : -1.53182683596056e-08 ; 7 : 0.168204068821195 ; 8 : 1.7723888314674e-09 ; 9 : 0.0127879999529627 ; 10 : -4.08909853648414e-10 ;

Number of False Discoveries by BH at FDR = 0.05: 1
Number of False Discoveries by ASH at lfsr = 0.05: 227
pihat0 estimated by ASH: 0.0531628
Unnormalized w:
0 : 1 ; 1 : -0.00364409182611866 ; 2 : 0.389125880616772 ; 3 : -0.0255220177701119 ; 4 : -4.63675182385451e-07 ; 5 : -1.39719095146074e-05 ; 6 : -1.263904769272e-09 ; 7 : 0.000725526774932154 ; 8 : 9.04561852541172e-11 ; 9 : 8.39572550250558e-05 ; 10 : -1.78894463147996e-12 ;
Normalized w:
0 : 1 ; 1 : -0.00364409182611866 ; 2 : 0.550307097838612 ; 3 : -0.0625159207430191 ; 4 : -2.27153520647256e-06 ; 5 : -0.00015305460025143 ; 6 : -3.39141237741406e-08 ; 7 : 0.051507291423283 ; 8 : 1.81634578451714e-08 ; 9 : 0.0505754490362338 ; 10 : -3.40783387499525e-09 ;

Number of False Discoveries by BH at FDR = 0.05: 1
Number of False Discoveries by ASH at lfsr = 0.05: 1340
pihat0 estimated by ASH: 0.03239883
Unnormalized w:
0 : 1 ; 1 : 0.0149991776855961 ; 2 : 0.559603231383086 ; 3 : 0.0465049266719185 ; 4 : 0.0184397682568843 ; 5 : 0.00703650419080853 ; 6 : -1.03776921070471e-09 ; 7 : -0.00149386108442593 ; 8 : 1.3106876747849e-11 ; 9 : -0.000178408010293136 ; 10 : -3.29469209420909e-13 ;
Normalized w:
0 : 1 ; 1 : 0.0149991776855961 ; 2 : 0.791398479369769 ; 3 : 0.113913340871748 ; 4 : 0.0903360464090738 ; 5 : 0.0770810414257094 ; 6 : -2.78462700011043e-08 ; 7 : -0.106053616323978 ; 8 : 2.63183996343221e-09 ; 9 : -0.107472132450538 ; 10 : -6.27619386802165e-10 ;

Number of False Discoveries by BH at FDR = 0.05: 0
Number of False Discoveries by ASH at lfsr = 0.05: 193
pihat0 estimated by ASH: 0.0465218
Unnormalized w:
0 : 1 ; 1 : 0.0226849154498927 ; 2 : 0.335107595160482 ; 3 : 0.0658274203844355 ; 4 : -1.28338913347439e-08 ; 5 : -0.00247141282053187 ; 6 : -2.49427997598805e-10 ; 7 : -0.00298977044563244 ; 8 : 1.268457383768e-11 ; 9 : -0.000163497363465059 ; 10 : -4.22926284937891e-13 ;
Normalized w:
0 : 1 ; 1 : 0.0226849154498927 ; 2 : 0.473913705930186 ; 3 : 0.161243591025551 ; 4 : -6.28729703688982e-08 ; 5 : -0.0270729710142555 ; 6 : -6.69285549747098e-09 ; 7 : -0.212252645874178 ; 8 : 2.54704221206563e-09 ; 9 : -0.0984900300875476 ; 10 : -8.05649596457834e-10 ;

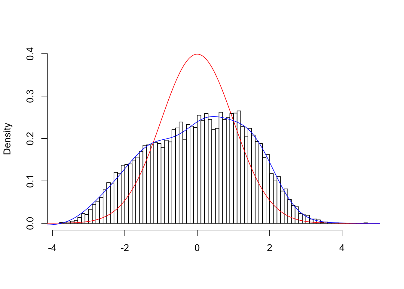
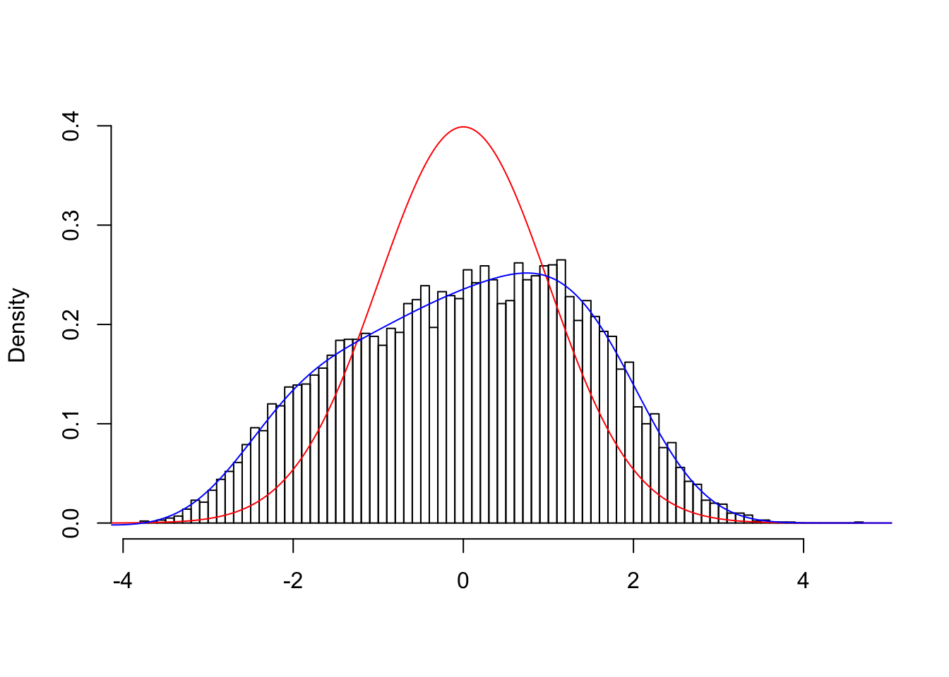
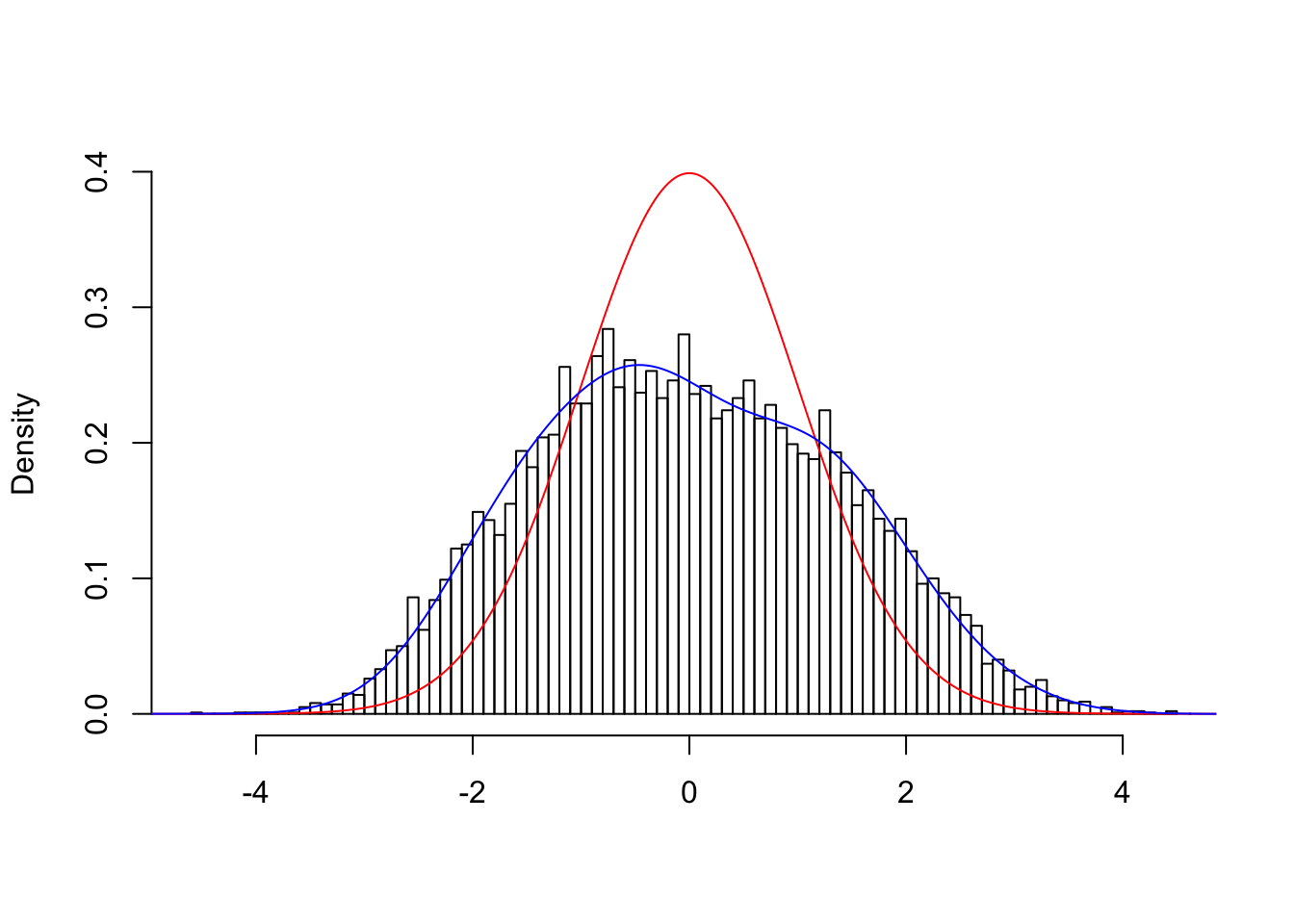
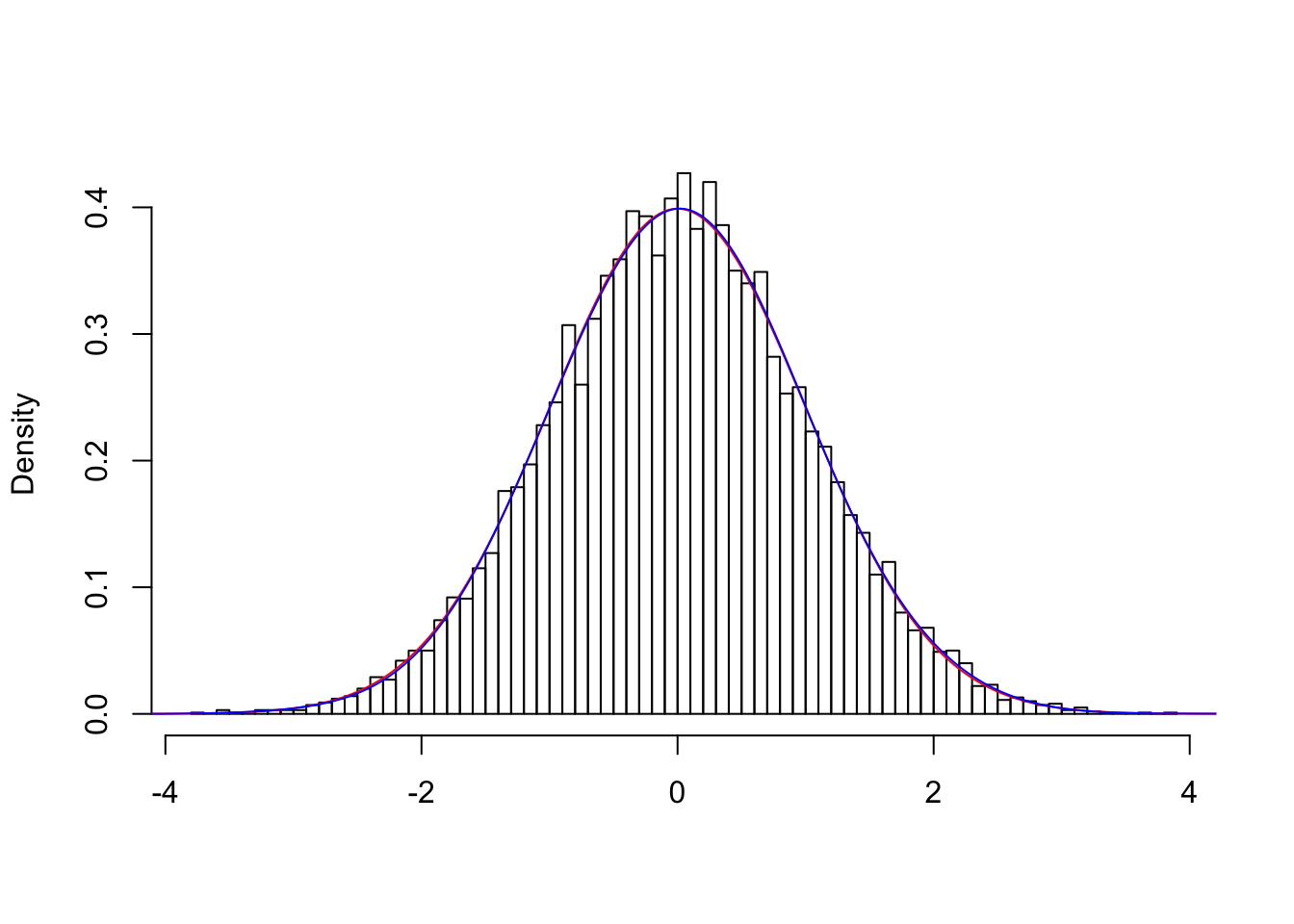
A good part of “friendly” data sets are deflated.
CorNullPlot("friendly", L, lambda = 0, rho)
Number of False Discoveries by BH at FDR = 0.05: 0
Number of False Discoveries by ASH at lfsr = 0.05: 0
pihat0 estimated by ASH: 1
Unnormalized w:
0 : 1 ; 1 : 137264954.214438 ; 2 : -722937240.714833 ; 3 : 418842016.840356 ; 4 : -1016772968.34235 ; 5 : 240045934.151314 ; 6 : -374946652.070722 ; 7 : 41386034.8214318 ; 8 : -47114090.7012788 ; 9 : 2040876.13279973 ; 10 : -1807482.83610991 ;
Normalized w:
0 : 1 ; 1 : 137264954.214438 ; 2 : -1022387650.5635 ; 3 : 1025949224.09707 ; 4 : -4981149913.38756 ; 5 : 2629571459.44149 ; 6 : -10060874423.5932 ; 7 : 2938117006.91675 ; 8 : -9460434330.30259 ; 9 : 1229414025.18311 ; 10 : -3443148060.02248 ;

Number of False Discoveries by BH at FDR = 0.05: 0
Number of False Discoveries by ASH at lfsr = 0.05: 0
pihat0 estimated by ASH: 1
Unnormalized w:
0 : 1 ; 1 : -106261819.01034 ; 2 : -1150357596.48619 ; 3 : -232331281.30916 ; 4 : -1340627938.14957 ; 5 : -112068963.548569 ; 6 : -456263013.117482 ; 7 : -17279425.242415 ; 8 : -54979962.6558813 ; 9 : -796936.796482575 ; 10 : -2072478.27497457 ;
Normalized w:
0 : 1 ; 1 : -106261819.01034 ; 2 : -1626851314.52968 ; 3 : -569093090.49446 ; 4 : -6567708766.77187 ; 5 : -1227653986.63551 ; 6 : -12242821355.3948 ; 7 : -1226717500.08279 ; 8 : -11039888883.4829 ; 9 : -480070916.129586 ; 10 : -3947948721.48013 ;

Number of False Discoveries by BH at FDR = 0.05: 0
Number of False Discoveries by ASH at lfsr = 0.05: 0
pihat0 estimated by ASH: 1
Unnormalized w:
0 : 1 ; 1 : -419300836.933388 ; 2 : -1694585535.52468 ; 3 : -810682683.439507 ; 4 : -1975460074.67748 ; 5 : -352299236.564591 ; 6 : -662240105.602199 ; 7 : -48370939.631651 ; 8 : -77601017.7932235 ; 9 : -1837301.55401029 ; 10 : -2799846.58349772 ;
Normalized w:
0 : 1 ; 1 : -419300836.933388 ; 2 : -2396505846.94028 ; 3 : -1985758917.73701 ; 4 : -9677738380.40037 ; 5 : -3859244777.16551 ; 6 : -17769766722.6379 ; 7 : -3433996056.53211 ; 8 : -15582160705.4279 ; 9 : -1106781672.18913 ; 10 : -5333542393.72954 ;

Number of False Discoveries by BH at FDR = 0.05: 0
Number of False Discoveries by ASH at lfsr = 0.05: 0
pihat0 estimated by ASH: 1
Unnormalized w:
0 : 1 ; 1 : -89489789.7327784 ; 2 : -726111664.311445 ; 3 : -272260748.650809 ; 4 : -1053172284.98039 ; 5 : -156103245.723899 ; 6 : -394990362.858399 ; 7 : -26803318.7269033 ; 8 : -50144491.564265 ; 9 : -1312898.58614155 ; 10 : -1939839.37563693 ;
Normalized w:
0 : 1 ; 1 : -89489789.7327784 ; 2 : -1026876963.46655 ; 3 : -666899911.182626 ; 4 : -5159469418.88598 ; 5 : -1710025379.65503 ; 6 : -10598703621.7043 ; 7 : -1902846864.48249 ; 8 : -10068933994.247 ; 9 : -790883831.460775 ; 10 : -3695279451.36922 ;

Number of False Discoveries by BH at FDR = 0.05: 0
Number of False Discoveries by ASH at lfsr = 0.05: 0
pihat0 estimated by ASH: 1
Unnormalized w:
0 : 1 ; 1 : 112889894.796798 ; 2 : -742338300.549163 ; 3 : 348258998.62458 ; 4 : -1034780345.77285 ; 5 : 201205933.841486 ; 6 : -381144424.471816 ; 7 : 34878380.5459064 ; 8 : -48017141.8842725 ; 9 : 1727489.57462506 ; 10 : -1850641.97462528 ;
Normalized w:
0 : 1 ; 1 : 112889894.796798 ; 2 : -1049824892.50562 ; 3 : 853056844.962849 ; 4 : -5069367686.00843 ; 5 : 2204100573.37748 ; 6 : -10227178108.3682 ; 7 : 2476119384.1787 ; 8 : -9641765568.71662 ; 9 : 1040631460.80706 ; 10 : -3525363670.08672 ;

Number of False Discoveries by BH at FDR = 0.05: 0
Number of False Discoveries by ASH at lfsr = 0.05: 0
pihat0 estimated by ASH: 1
Unnormalized w:
0 : 1 ; 1 : -0.0470784370671212 ; 2 : -0.522631688675864 ; 3 : -0.0953426864633527 ; 4 : -0.740438283008238 ; 5 : -0.0559007315179676 ; 6 : -0.323435338420103 ; 7 : -0.0120562733702888 ; 8 : -0.0484360784107513 ; 9 : -0.000623238470056528 ; 10 : -0.00232871526180744 ;
Normalized w:
0 : 1 ; 1 : -0.0470784370671212 ; 2 : -0.73911282225136 ; 3 : -0.233540932541375 ; 4 : -3.62739195878534 ; 5 : -0.612361832668617 ; 6 : -8.67868083639599 ; 7 : -0.855910501745851 ; 8 : -9.72588735560298 ; 9 : -0.375435874724077 ; 10 : -4.43606504905667 ;

Number of False Discoveries by BH at FDR = 0.05: 0
Number of False Discoveries by ASH at lfsr = 0.05: 0
pihat0 estimated by ASH: 1
Unnormalized w:
0 : 1 ; 1 : -0.00193985466749854 ; 2 : -0.0459043485242219 ; 3 : -0.0122824286035569 ; 4 : -0.00607306381602981 ; 5 : 0.00351725498554623 ; 6 : 0.0013871020433342 ; 7 : 0.000277482321742012 ; 8 : 1.13547480823551e-05 ; 9 : 6.74311181102265e-05 ; 10 : -3.01075670970948e-06 ;
Normalized w:
0 : 1 ; 1 : -0.00193985466749854 ; 2 : -0.0649185522548561 ; 3 : -0.0300856828808792 ; 4 : -0.0297518150492654 ; 5 : 0.0385295979216235 ; 6 : 0.0372198535274896 ; 7 : 0.0196992906459055 ; 8 : 0.00228001531964903 ; 9 : 0.0406201831684736 ; 10 : -0.00573531372864746 ;

Number of False Discoveries by BH at FDR = 0.05: 0
Number of False Discoveries by ASH at lfsr = 0.05: 0
pihat0 estimated by ASH: 1
Unnormalized w:
0 : 1 ; 1 : 2.02099465369633 ; 2 : -12.7500510381693 ; 3 : 6.38103409252514 ; 4 : -19.5151088875592 ; 5 : 3.76180647511564 ; 6 : -7.60904274513008 ; 7 : 0.668035566785343 ; 8 : -1.00409684615153 ; 9 : 0.03413427725234 ; 10 : -0.0406102718894945 ;
Normalized w:
0 : 1 ; 1 : 2.02099465369633 ; 2 : -18.0312950991282 ; 3 : 15.6302775579901 ; 4 : -95.604118098746 ; 5 : 41.2085252677967 ; 6 : -204.17204186175 ; 7 : 47.4258205326031 ; 8 : -201.621046546541 ; 9 : 20.5623254243983 ; 10 : -77.3601696679102 ;

Number of False Discoveries by BH at FDR = 0.05: 0
Number of False Discoveries by ASH at lfsr = 0.05: 0
pihat0 estimated by ASH: 1
Unnormalized w:
0 : 1 ; 1 : 0.00956223065055579 ; 2 : -0.139729871584823 ; 3 : -0.0126291983086343 ; 4 : -0.0264973264835549 ; 5 : -0.0135840230877693 ; 6 : -0.0171736274688293 ; 7 : -0.00307870144367361 ; 8 : -0.00289615242500924 ; 9 : -0.000290457029780478 ; 10 : -0.000167919884508643 ;
Normalized w:
0 : 1 ; 1 : 0.00956223065055579 ; 2 : -0.197607879463907 ; 3 : -0.0309350917165744 ; 4 : -0.12980985886529 ; 5 : -0.148805517336844 ; 6 : -0.46081678128672 ; 7 : -0.218566120429404 ; 8 : -0.58154279154119 ; 9 : -0.174969926095063 ; 10 : -0.319877463306641 ;

Number of False Discoveries by BH at FDR = 0.05: 0
Number of False Discoveries by ASH at lfsr = 0.05: 0
pihat0 estimated by ASH: 1
Unnormalized w:
0 : 1 ; 1 : -594780833.462949 ; 2 : -1270269526.86431 ; 3 : -1419762879.07984 ; 4 : -1225019415.59396 ; 5 : -679108078.765335 ; 6 : -325170028.421899 ; 7 : -98308952.1848364 ; 8 : -27646118.6308513 ; 9 : -3938191.62464207 ; 10 : -573780.43118111 ;
Normalized w:
0 : 1 ; 1 : -594780833.462949 ; 2 : -1796432392.76076 ; 3 : -3477694609.49039 ; 4 : -6001344986.41527 ; 5 : -7439256274.47538 ; 6 : -8725227453.56286 ; 7 : -6979243254.22101 ; 8 : -5551296563.34054 ; 9 : -2372347806.6019 ; 10 : -1093017836.20365 ;

Number of False Discoveries by BH at FDR = 0.05: 0
Number of False Discoveries by ASH at lfsr = 0.05: 0
pihat0 estimated by ASH: 1
Unnormalized w:
0 : 1 ; 1 : 541173520.168442 ; 2 : -1829704125.01795 ; 3 : 1176846048.20616 ; 4 : -2016580491.23649 ; 5 : 536195866.719198 ; 6 : -626478339.28782 ; 7 : 74728716.7247109 ; 8 : -66565470.6376099 ; 9 : 2831468.61953214 ; 10 : -2084985.52075391 ;
Normalized w:
0 : 1 ; 1 : 541173520.168442 ; 2 : -2587592388.73039 ; 3 : 2882672323.91591 ; 4 : -9879186457.56089 ; 5 : 5873731428.86276 ; 6 : -16810177836.9449 ; 7 : 5305212602.78448 ; 8 : -13366240423.1798 ; 9 : 1705663159.45067 ; 10 : -3971774286.06145 ;

Number of False Discoveries by BH at FDR = 0.05: 0
Number of False Discoveries by ASH at lfsr = 0.05: 0
pihat0 estimated by ASH: 1
Unnormalized w:
0 : 1 ; 1 : -56432232.5590155 ; 2 : -942778323.786737 ; 3 : -117054726.547689 ; 4 : -996286639.780001 ; 5 : -54991463.4341151 ; 6 : -316578729.109756 ; 7 : -8028402.56625314 ; 8 : -35258958.3436016 ; 9 : -342254.887985098 ; 10 : -1218041.30050927 ;
Normalized w:
0 : 1 ; 1 : -56432232.5590155 ; 2 : -1333289891.81058 ; 3 : -286724352.022854 ; 4 : -4880787810.02606 ; 5 : -602401299.861707 ; 6 : -8494698702.23887 ; 7 : -569960041.353543 ; 8 : -7079942645.59718 ; 9 : -206172708.237381 ; 10 : -2320296744.78231 ;

Number of False Discoveries by BH at FDR = 0.05: 0
Number of False Discoveries by ASH at lfsr = 0.05: 0
pihat0 estimated by ASH: 1
Unnormalized w:
0 : 1 ; 1 : -1.95677009214905 ; 2 : -12.2569463569483 ; 3 : -6.0748809266641 ; 4 : -18.9489453242006 ; 5 : -3.56745776349149 ; 6 : -7.40452267280642 ; 7 : -0.632340146447155 ; 8 : -0.979899114651218 ; 9 : -0.0321248697380335 ; 10 : -0.0397131144151632 ;
Normalized w:
0 : 1 ; 1 : -1.95677009214905 ; 2 : -17.3339397712759 ; 3 : -14.8803585184929 ; 4 : -92.8304944163773 ; 5 : -39.0795418002244 ; 6 : -198.684192448003 ; 7 : -44.8916970772592 ; 8 : -196.762180623553 ; 9 : -19.3518679445473 ; 10 : -75.6511376618707 ;

Number of False Discoveries by BH at FDR = 0.05: 0
Number of False Discoveries by ASH at lfsr = 0.05: 0
pihat0 estimated by ASH: 1
Unnormalized w:
0 : 1 ; 1 : 7.92438556157571 ; 2 : -16.5970527053141 ; 3 : 24.2623695599727 ; 4 : -23.6100003489604 ; 5 : 14.0732466851824 ; 6 : -8.4629472072654 ; 7 : 2.45683144457811 ; 8 : -1.01755591322698 ; 9 : 0.12335441226633 ; 10 : -0.036891785992626 ;
Normalized w:
0 : 1 ; 1 : 7.92438556157571 ; 2 : -23.4717770312763 ; 3 : 59.4304253727679 ; 4 : -115.664907363771 ; 5 : 154.164693336184 ; 6 : -227.084702945249 ; 7 : 174.417730077024 ; 8 : -204.323605766494 ; 9 : 74.308108204687 ; 10 : -70.2766736334032 ;

Number of False Discoveries by BH at FDR = 0.05: 0
Number of False Discoveries by ASH at lfsr = 0.05: 0
pihat0 estimated by ASH: 1
Unnormalized w:
0 : 1 ; 1 : 2074419142.47283 ; 2 : -3573068586.86138 ; 3 : 4229152806.46 ; 4 : -2931614091.00329 ; 5 : 1490639188.00118 ; 6 : -493475675.41199 ; 7 : 116534592.449922 ; 8 : -3852453.55778051 ; 9 : -642084.639127706 ; 10 : 1572783.00239395 ;
Normalized w:
0 : 1 ; 1 : 2074419142.47283 ; 2 : -5053082054.82863 ; 3 : 10359266420.0865 ; 4 : -14361917291.4224 ; 5 : 16329134167.3886 ; 6 : -13241341865.566 ; 7 : 8273135357.09687 ; 8 : -773566535.009745 ; 9 : -386788716.87099 ; 10 : 2996058737.23481 ;

Number of False Discoveries by BH at FDR = 0.05: 0
Number of False Discoveries by ASH at lfsr = 0.05: 0
pihat0 estimated by ASH: 1
Unnormalized w:
0 : 1 ; 1 : 618987692.527178 ; 2 : -1801617642.29182 ; 3 : 1634174783.76893 ; 4 : -2191247482.97095 ; 5 : 887369121.590212 ; 6 : -748173277.136419 ; 7 : 147704383.115058 ; 8 : -88172740.9916949 ; 9 : 7183741.46857466 ; 10 : -3199467.88204137 ;
Normalized w:
0 : 1 ; 1 : 618987692.527178 ; 2 : -2547872103.93973 ; 3 : 4002894370.75692 ; 4 : -10734876466.8736 ; 5 : 9720641694.57007 ; 6 : -20075595679.5099 ; 7 : 10485970977.8663 ; 8 : -17704945876.2465 ; 9 : 4327451515.95236 ; 10 : -6094797367.40641 ;

Number of False Discoveries by BH at FDR = 0.05: 0
Number of False Discoveries by ASH at lfsr = 0.05: 0
pihat0 estimated by ASH: 1
Unnormalized w:
0 : 1 ; 1 : 0.00984700926515223 ; 2 : -0.14656240112422 ; 3 : -0.0118379136012733 ; 4 : 0.010345781454132 ; 5 : -0.0011892934303944 ; 6 : -0.000753308229453712 ; 7 : -0.000550648736682494 ; 8 : -0.000132519405015875 ; 9 : -4.83894388687729e-05 ; 10 : -2.69726822353638e-06 ;
Normalized w:
0 : 1 ; 1 : 0.00984700926515223 ; 2 : -0.207270535403837 ; 3 : -0.0289968479422725 ; 4 : 0.0506837711059456 ; 5 : -0.0130280567863943 ; 6 : -0.0202133809088221 ; 7 : -0.0390921823041198 ; 8 : -0.0266096853400468 ; 9 : -0.0291495666296999 ; 10 : -0.00513813667587426 ;

Number of False Discoveries by BH at FDR = 0.05: 0
Number of False Discoveries by ASH at lfsr = 0.05: 0
pihat0 estimated by ASH: 1
Unnormalized w:
0 : 1 ; 1 : -1014237.02898209 ; 2 : -597951917.012121 ; 3 : -2677628.90712859 ; 4 : -672071077.344696 ; 5 : -927136.046849423 ; 6 : -223161520.271774 ; 7 : -135927.093818087 ; 8 : -26093284.1988066 ; 9 : -6567.46435896308 ; 10 : -950757.022531773 ;
Normalized w:
0 : 1 ; 1 : -1014237.02898209 ; 2 : -845631710.685534 ; 3 : -6558824.54299121 ; 4 : -3292462420.75415 ; 5 : -10156266.5347119 ; 6 : -5988051951.4786 ; 7 : -9649866.380552 ; 8 : -5239489884.03232 ; 9 : -3956209.13147879 ; 10 : -1811135979.98446 ;

Number of False Discoveries by BH at FDR = 0.05: 0
Number of False Discoveries by ASH at lfsr = 0.05: 0
pihat0 estimated by ASH: 1
Unnormalized w:
0 : 1 ; 1 : -0.0403717474792552 ; 2 : -0.229979607667662 ; 3 : 0.0189204963837437 ; 4 : -0.0173306848000264 ; 5 : 0.0141130226810881 ; 6 : -0.0231338566722466 ; 7 : 0.00350234700086261 ; 8 : -0.00330846703656365 ; 9 : 0.000289669799494303 ; 10 : -0.000209805713849822 ;
Normalized w:
0 : 1 ; 1 : -0.0403717474792552 ; 2 : -0.32524028023285 ; 3 : 0.0463455618203464 ; 4 : -0.0849026693061461 ; 5 : 0.15460041754028 ; 6 : -0.620746513210565 ; 7 : 0.248641971422434 ; 8 : -0.66433490846363 ; 9 : 0.174495702334337 ; 10 : -0.399667494590647 ;

Number of False Discoveries by BH at FDR = 0.05: 0
Number of False Discoveries by ASH at lfsr = 0.05: 0
pihat0 estimated by ASH: 1
Unnormalized w:
0 : 1 ; 1 : 254386788.899495 ; 2 : -971207864.341701 ; 3 : 766962554.079245 ; 4 : -1422015137.03137 ; 5 : 436058921.203189 ; 6 : -527639757.022056 ; 7 : 74048282.6100759 ; 8 : -65810466.7577094 ; 9 : 3571375.30780089 ; 10 : -2484460.4768662 ;
Normalized w:
0 : 1 ; 1 : 254386788.899495 ; 2 : -1373495333.63544 ; 3 : 1878666909.3159 ; 4 : -6966422984.4815 ; 5 : 4776786150.88709 ; 6 : -14158060371.9935 ; 7 : 5256906572.6726 ; 8 : -13214636847.294 ; 9 : 2151379411.04724 ; 10 : -4732750486.04897 ;

Number of False Discoveries by BH at FDR = 0.05: 0
Number of False Discoveries by ASH at lfsr = 0.05: 0
pihat0 estimated by ASH: 1
Unnormalized w:
0 : 1 ; 1 : 4.57639504918881 ; 2 : -57.5764820561853 ; 3 : 13.8021136775458 ; 4 : -87.1897901256237 ; 5 : 7.92280745858439 ; 6 : -33.4062693534841 ; 7 : 1.36236273420077 ; 8 : -4.30800695157544 ; 9 : 0.0667879534755144 ; 10 : -0.168853283481368 ;
Normalized w:
0 : 1 ; 1 : 4.57639504918881 ; 2 : -81.4254417975884 ; 3 : 33.8081358818758 ; 4 : -427.140993176266 ; 5 : 86.790007276737 ; 6 : -896.3842697887 ; 7 : 96.7181595486419 ; 8 : -865.040930499382 ; 9 : 40.2327438674259 ; 10 : -321.655533226841 ;

Number of False Discoveries by BH at FDR = 0.05: 0
Number of False Discoveries by ASH at lfsr = 0.05: 0
pihat0 estimated by ASH: 1
Unnormalized w:
0 : 1 ; 1 : -843569484.171597 ; 2 : -2345053461.51224 ; 3 : -2329106746.43836 ; 4 : -2884547641.49376 ; 5 : -1293771901.31835 ; 6 : -978697186.533303 ; 7 : -219384288.369108 ; 8 : -114612626.09425 ; 9 : -10793693.7396976 ; 10 : -4120637.71361765 ;
Normalized w:
0 : 1 ; 1 : -843569484.171597 ; 2 : -3316406409.76059 ; 3 : -5705123085.24786 ; 4 : -14131339720.8167 ; 5 : -14172561092.3681 ; 6 : -26261201261.7151 ; 7 : -15574739437.8021 ; 8 : -23014032669.3972 ; 9 : -6502069505.27235 ; 10 : -7849571495.92278 ;

Number of False Discoveries by BH at FDR = 0.05: 0
Number of False Discoveries by ASH at lfsr = 0.05: 0
pihat0 estimated by ASH: 1
Unnormalized w:
0 : 1 ; 1 : -7152914.17785539 ; 2 : -899812481.155632 ; 3 : -40879305.0143522 ; 4 : -1187298049.39919 ; 5 : -25143119.9087468 ; 6 : -430889410.822665 ; 7 : -4669710.06078191 ; 8 : -53924887.6615304 ; 9 : -249560.649671704 ; 10 : -2083856.47599957 ;
Normalized w:
0 : 1 ; 1 : -7152914.17785539 ; 2 : -1272527014.44288 ; 3 : -100133438.324761 ; 4 : -5816548787.25959 ; 5 : -275429078.801557 ; 6 : -11561976160.6118 ; 7 : -331516527.402345 ; 8 : -10828031506.0183 ; 9 : -150334142.238856 ; 10 : -3969623522.48133 ;

Number of False Discoveries by BH at FDR = 0.05: 0
Number of False Discoveries by ASH at lfsr = 0.05: 0
pihat0 estimated by ASH: 1
Unnormalized w:
0 : 1 ; 1 : 0.0666527623858572 ; 2 : -18.8360112512122 ; 3 : 0.477117467186015 ; 4 : -28.861485359655 ; 5 : 0.284559239513281 ; 6 : -11.2479882203183 ; 7 : 0.05364623108289 ; 8 : -1.48182311010333 ; 9 : 0.00302767512853031 ; 10 : -0.0597102447593446 ;
Normalized w:
0 : 1 ; 1 : 0.0666527623858572 ; 2 : -26.6381425724766 ; 3 : 1.16869434197483 ; 4 : -141.391824699924 ; 5 : 3.11719028855879 ; 6 : -301.815195248984 ; 7 : 3.80850459778771 ; 8 : -297.547719028286 ; 9 : 1.82385702242837 ; 10 : -113.744490016337 ;

Number of False Discoveries by BH at FDR = 0.05: 0
Number of False Discoveries by ASH at lfsr = 0.05: 0
pihat0 estimated by ASH: 1
Unnormalized w:
0 : 1 ; 1 : -1.13483165329766 ; 2 : -3.14189240521057 ; 3 : -3.85556204061568 ; 4 : -4.81394735425755 ; 5 : -2.35539461777473 ; 6 : -1.86406141067735 ; 7 : -0.436853034827643 ; 8 : -0.246595549989843 ; 9 : -0.0237534508055248 ; 10 : -0.0100330687573344 ;
Normalized w:
0 : 1 ; 1 : -1.13483165329766 ; 2 : -4.44330685096582 ; 3 : -9.44415967115228 ; 4 : -23.5834293331042 ; 5 : -25.8020552796295 ; 6 : -50.0180163421044 ; 7 : -31.0134888903544 ; 8 : -49.5159934554448 ; 9 : -14.3089652024829 ; 10 : -19.1124034694775 ;

Number of False Discoveries by BH at FDR = 0.05: 0
Number of False Discoveries by ASH at lfsr = 0.05: 0
pihat0 estimated by ASH: 1
Unnormalized w:
0 : 1 ; 1 : 1.50510433909097 ; 2 : -3.64397245792185 ; 3 : 4.81169521394091 ; 4 : -5.47553289210348 ; 5 : 2.90126212491159 ; 6 : -2.08900027148297 ; 7 : 0.532758762679652 ; 8 : -0.271508175617894 ; 9 : 0.0285383088217531 ; 10 : -0.0108432259294952 ;
Normalized w:
0 : 1 ; 1 : 1.50510433909097 ; 2 : -5.1533552709071 ; 3 : 11.7861980719472 ; 4 : -26.8245233109588 ; 5 : 31.7817342209889 ; 6 : -56.0537593446173 ; 7 : 37.8221201418991 ; 8 : -54.5184089800045 ; 9 : 17.1913407955528 ; 10 : -20.6557050377746 ;

Number of False Discoveries by BH at FDR = 0.05: 0
Number of False Discoveries by ASH at lfsr = 0.05: 0
pihat0 estimated by ASH: 1
Unnormalized w:
0 : 1 ; 1 : 0.345757815160744 ; 2 : -4.37784867134509 ; 3 : 0.983155629773327 ; 4 : -6.70261562851948 ; 5 : 0.582526225317591 ; 6 : -2.69298081052719 ; 7 : 0.104848166218479 ; 8 : -0.367463138049622 ; 9 : 0.00547179228580678 ; 10 : -0.0155521724928187 ;
Normalized w:
0 : 1 ; 1 : 0.345757815160744 ; 2 : -6.19121296503327 ; 3 : 2.4082296306893 ; 4 : -32.8359764637534 ; 5 : 6.38125507889563 ; 6 : -72.2602578532954 ; 7 : 7.44348139752256 ; 8 : -73.786012519414 ; 9 : 3.29618151290307 ; 10 : -29.6259701492 ;

CorNullPlot("friendly", L, lambda = 1, rho)
Number of False Discoveries by BH at FDR = 0.05: 0
Number of False Discoveries by ASH at lfsr = 0.05: 0
pihat0 estimated by ASH: 1
Unnormalized w:
0 : 1 ; 1 : 0.990193622763482 ; 2 : -5.06198921317001 ; 3 : 3.08726746712871 ; 4 : -6.63454555986282 ; 5 : 1.79513442315682 ; 6 : -2.42359996013425 ; 7 : 0.323704259987644 ; 8 : -0.311160663080113 ; 9 : 0.0170326428239071 ; 10 : -0.0124270992850921 ;
Normalized w:
0 : 1 ; 1 : 0.990193622763482 ; 2 : -7.15873379785134 ; 3 : 7.56222999395997 ; 4 : -32.5025025938233 ; 5 : 19.6647123463403 ; 6 : -65.0320111335117 ; 7 : 22.9807227385935 ; 8 : -62.4805652709523 ; 9 : 10.2603826058368 ; 10 : -23.6728902429088 ;

Number of False Discoveries by BH at FDR = 0.05: 0
Number of False Discoveries by ASH at lfsr = 0.05: 0
pihat0 estimated by ASH: 1
Unnormalized w:
0 : 1 ; 1 : -3.12684190211306 ; 2 : -17.6353975654966 ; 3 : -8.46737310674435 ; 4 : -20.254336932018 ; 5 : -4.64802228386959 ; 6 : -6.80704817888075 ; 7 : -0.790739086096404 ; 8 : -0.807908388025388 ; 9 : -0.0397126751314222 ; 10 : -0.029734876458029 ;
Normalized w:
0 : 1 ; 1 : -3.12684190211306 ; 2 : -24.9402184149668 ; 3 : -20.7407435732884 ; 4 : -99.2255811237051 ; 5 : -50.9165330532411 ; 6 : -182.652269449122 ; 7 : -56.1369062515392 ; 8 : -162.226716806982 ; 9 : -23.9227256370203 ; 10 : -56.6431836286852 ;

Number of False Discoveries by BH at FDR = 0.05: 0
Number of False Discoveries by ASH at lfsr = 0.05: 0
pihat0 estimated by ASH: 1
Unnormalized w:
0 : 1 ; 1 : -10.7940524339494 ; 2 : -26.247769705336 ; 3 : -28.248298873281 ; 4 : -28.3993929685435 ; 5 : -14.9756538800984 ; 6 : -8.69700899339039 ; 7 : -2.45772441408362 ; 8 : -0.908393242956987 ; 9 : -0.117273938365903 ; 10 : -0.0278007549535556 ;
Normalized w:
0 : 1 ; 1 : -10.7940524339494 ; 2 : -37.1199518993318 ; 3 : -69.1939183411753 ; 4 : -139.128043555432 ; 5 : -164.050068870393 ; 6 : -233.365239721775 ; 7 : -174.481124623085 ; 8 : -182.403915541384 ; 9 : -70.6452597971797 ; 10 : -52.9587963842078 ;

Number of False Discoveries by BH at FDR = 0.05: 0
Number of False Discoveries by ASH at lfsr = 0.05: 0
pihat0 estimated by ASH: 1
Unnormalized w:
0 : 1 ; 1 : -0.331063312897156 ; 2 : -3.1562793110714 ; 3 : -1.19059699958548 ; 4 : -3.87849247704236 ; 5 : -0.689041864478171 ; 6 : -1.46387307310445 ; 7 : -0.125483240535191 ; 8 : -0.191160642893188 ; 9 : -0.0067641794121115 ; 10 : -0.00793607331546585 ;
Normalized w:
0 : 1 ; 1 : -0.331063312897156 ; 2 : -4.46365300835478 ; 3 : -2.91635513827306 ; 4 : -19.000655079954 ; 5 : -7.54807544480224 ; 6 : -39.2798364227168 ; 7 : -8.90842634937685 ; 8 : -38.3847524532686 ; 9 : -4.07470933902129 ; 10 : -15.1177509929509 ;

Number of False Discoveries by BH at FDR = 0.05: 0
Number of False Discoveries by ASH at lfsr = 0.05: 0
pihat0 estimated by ASH: 1
Unnormalized w:
0 : 1 ; 1 : 0.951032913951243 ; 2 : -5.84897758568653 ; 3 : 2.90624068444014 ; 4 : -7.73953612586871 ; 5 : 1.70378526127289 ; 6 : -2.82906893276751 ; 7 : 0.306395914747298 ; 8 : -0.364262701586486 ; 9 : 0.016118466422511 ; 10 : -0.0145937977983201 ;
Normalized w:
0 : 1 ; 1 : 0.951032913951243 ; 2 : -8.27170342769413 ; 3 : 7.1188067465953 ; 4 : -37.9158287084305 ; 5 : 18.6640324148799 ; 6 : -75.9118853604111 ; 7 : 21.7519521223296 ; 8 : -73.1433699779336 ; 9 : 9.70968711221761 ; 10 : -27.8003229539881 ;

Number of False Discoveries by BH at FDR = 0.05: 0
Number of False Discoveries by ASH at lfsr = 0.05: 0
pihat0 estimated by ASH: 1
Unnormalized w:
0 : 1 ; 1 : -0.0249702803783759 ; 2 : -0.145657076906457 ; 3 : -0.0157505623782447 ; 4 : -0.0847934620633242 ; 5 : -4.75765185936808e-05 ; 6 : -0.0371188234915361 ; 7 : -0.000870044588121193 ; 8 : -0.00566998863502667 ; 9 : 2.68712178291464e-05 ; 10 : -0.000297923943091384 ;
Normalized w:
0 : 1 ; 1 : -0.0249702803783759 ; 2 : -0.205990213616732 ; 3 : -0.0385808409885771 ; 4 : -0.415401431158374 ; 5 : -0.000521174648826459 ; 6 : -0.996002550862689 ; 7 : -0.0617670383781483 ; 8 : -1.13852468203904 ; 9 : 0.0161870931517943 ; 10 : -0.567527517382724 ;

Number of False Discoveries by BH at FDR = 0.05: 0
Number of False Discoveries by ASH at lfsr = 0.05: 0
pihat0 estimated by ASH: 1
Unnormalized w:
0 : 1 ; 1 : -0.00196487934640798 ; 2 : -0.0460336617730664 ; 3 : -0.012293675176516 ; 4 : -0.00594223839628071 ; 5 : 0.00365133072737254 ; 6 : 0.00145804112996473 ; 7 : 0.000325135346931134 ; 8 : 1.87667642822963e-05 ; 9 : 7.09738813481104e-05 ; 10 : -3.22422762322365e-07 ;
Normalized w:
0 : 1 ; 1 : -0.00196487934640798 ; 2 : -0.0651014288051664 ; 3 : -0.0301132312459841 ; 4 : -0.0291109040017239 ; 5 : 0.0399983240858737 ; 6 : 0.039123348967101 ; 7 : 0.0230823198330043 ; 8 : 0.00376833636057234 ; 9 : 0.0427543268053942 ; 10 : -0.000614196321214654 ;

Number of False Discoveries by BH at FDR = 0.05: 0
Number of False Discoveries by ASH at lfsr = 0.05: 0
pihat0 estimated by ASH: 1
Unnormalized w:
0 : 1 ; 1 : 0.174535157389586 ; 2 : -1.31940719334627 ; 3 : 0.608000101526193 ; 4 : -1.69157445372129 ; 5 : 0.355179353621336 ; 6 : -0.653402655127321 ; 7 : 0.0662604334520652 ; 8 : -0.0887948633866882 ; 9 : 0.00369286851125707 ; 10 : -0.0038219020120779 ;
Normalized w:
0 : 1 ; 1 : 0.174535157389586 ; 2 : -1.86592354712292 ; 3 : 1.48929001229954 ; 4 : -8.28698854708872 ; 5 : 3.8907948787702 ; 6 : -17.5326330425225 ; 7 : 4.70402412918216 ; 8 : -17.8298670617271 ; 9 : 2.22456633596294 ; 10 : -7.28049762663516 ;

Number of False Discoveries by BH at FDR = 0.05: 0
Number of False Discoveries by ASH at lfsr = 0.05: 0
pihat0 estimated by ASH: 1
Unnormalized w:
0 : 1 ; 1 : 0.010384245552025 ; 2 : -0.122495494717022 ; 3 : -0.00452512868369771 ; 4 : 0.00477788548918738 ; 5 : -0.00662659651902575 ; 6 : -0.0018962703120297 ; 7 : -0.00136806854923071 ; 8 : -0.000301367963661958 ; 9 : -0.000152455470711193 ; 10 : -1.04691243707978e-05 ;
Normalized w:
0 : 1 ; 1 : 0.010384245552025 ; 2 : -0.173234789958415 ; 3 : -0.0110842562954915 ; 4 : 0.0234067629959142 ; 5 : -0.0725907278591123 ; 6 : -0.0508822718569577 ; 7 : -0.0971232322319784 ; 8 : -0.0605142068337442 ; 9 : -0.0918384466827538 ; 10 : -0.0199430636614102 ;

Number of False Discoveries by BH at FDR = 0.05: 0
Number of False Discoveries by ASH at lfsr = 0.05: 0
pihat0 estimated by ASH: 1
Unnormalized w:
0 : 1 ; 1 : -54.4330577997137 ; 2 : -75.3822582526047 ; 3 : -127.859373985824 ; 4 : -70.8745891606404 ; 5 : -62.1956911684788 ; 6 : -16.804005937536 ; 7 : -9.32467943951548 ; 8 : -1.05535708335353 ; 9 : -0.402535746802676 ; 10 : 1.2533478632639e-16 ;
Normalized w:
0 : 1 ; 1 : -54.4330577997137 ; 2 : -106.606611983145 ; 3 : -313.190225096953 ; 4 : -347.213158345921 ; 5 : -681.319660652013 ; 6 : -450.898794847688 ; 7 : -661.986570192026 ; 8 : -211.914020486758 ; 9 : -242.485609392606 ; 10 : 2.38755366176433e-13 ;

Number of False Discoveries by BH at FDR = 0.05: 0
Number of False Discoveries by ASH at lfsr = 0.05: 0
pihat0 estimated by ASH: 1
Unnormalized w:
0 : 1 ; 1 : 18.2167132280335 ; 2 : -37.2481635623401 ; 3 : 46.1255530784785 ; 4 : -38.2497706023594 ; 5 : 23.4756614518062 ; 6 : -10.7758172978181 ; 7 : 3.67072070506425 ; 8 : -0.98639919204478 ; 9 : 0.165296958584317 ; 10 : -0.0231442798200358 ;
Normalized w:
0 : 1 ; 1 : 18.2167132280335 ; 2 : -52.6768580833527 ; 3 : 112.984069145934 ; 4 : -187.384841508578 ; 5 : 257.162986590174 ; 6 : -289.145519892473 ; 7 : 260.595318631629 ; 8 : -198.06738580545 ; 9 : 99.574097583713 ; 10 : -44.088486247804 ;

Number of False Discoveries by BH at FDR = 0.05: 0
Number of False Discoveries by ASH at lfsr = 0.05: 0
pihat0 estimated by ASH: 1
Unnormalized w:
0 : 1 ; 1 : -7.17853175053795 ; 2 : -27.0506794832733 ; 3 : -18.2475960181493 ; 4 : -28.2131254788656 ; 5 : -9.6095878910105 ; 6 : -8.77280537330281 ; 7 : -1.55284600963663 ; 8 : -0.942375623132412 ; 9 : -0.0735891904070297 ; 10 : -0.0306917638899097 ;
Normalized w:
0 : 1 ; 1 : -7.17853175053795 ; 2 : -38.2554377966527 ; 3 : -44.6972992769079 ; 4 : -138.215522944672 ; 5 : -105.267761124699 ; 6 : -235.399070016966 ; 7 : -110.241130606538 ; 8 : -189.227523325207 ; 9 : -44.329776478968 ; 10 : -58.4659976764417 ;

Number of False Discoveries by BH at FDR = 0.05: 0
Number of False Discoveries by ASH at lfsr = 0.05: 0
pihat0 estimated by ASH: 1
Unnormalized w:
0 : 1 ; 1 : -0.221054473926752 ; 2 : -1.43221033522857 ; 3 : -0.750033598456729 ; 4 : -1.98498166157922 ; 5 : -0.452597605035338 ; 6 : -0.760018870400118 ; 7 : -0.0860219012244282 ; 8 : -0.103249684371707 ; 9 : -0.00468799688277602 ; 10 : -0.00443544626823974 ;
Normalized w:
0 : 1 ; 1 : -0.221054473926752 ; 2 : -2.02545128025117 ; 3 : -1.83719960616251 ; 4 : -9.72438443930199 ; 5 : -4.95795835501337 ; 6 : -20.3934463007672 ; 7 : -6.10694916885158 ; 8 : -20.7323720798561 ; 9 : -2.82402690936123 ; 10 : -8.44926320113332 ;

Number of False Discoveries by BH at FDR = 0.05: 0
Number of False Discoveries by ASH at lfsr = 0.05: 0
pihat0 estimated by ASH: 1
Unnormalized w:
0 : 1 ; 1 : 1.19624893178564 ; 2 : -2.78874517700335 ; 3 : 3.62922444518989 ; 4 : -3.54630222772657 ; 5 : 2.14075870122612 ; 6 : -1.2352662665503 ; 7 : 0.386386406860824 ; 8 : -0.148139424670228 ; 9 : 0.0208324224662385 ; 10 : -0.0052923077513501 ;
Normalized w:
0 : 1 ; 1 : 1.19624893178564 ; 2 : -3.9438812513207 ; 3 : 8.88974805275061 ; 4 : -17.3732618632507 ; 5 : 23.4508366167402 ; 6 : -33.1456721078263 ; 7 : 27.4307137211259 ; 8 : -29.7461603940805 ; 9 : 12.549351696028 ; 10 : -10.0815337236181 ;

Number of False Discoveries by BH at FDR = 0.05: 0
Number of False Discoveries by ASH at lfsr = 0.05: 0
pihat0 estimated by ASH: 1
Unnormalized w:
0 : 1 ; 1 : 173.100946298253 ; 2 : -132.056233792338 ; 3 : 346.270132417169 ; 4 : -96.7141880167721 ; 5 : 152.034197990412 ; 6 : -15.6177233256506 ; 7 : 21.0879731371861 ; 8 : -1.17392349241305e-13 ; 9 : 0.852421119433525 ; 10 : 0.0632963828889122 ;
Normalized w:
0 : 1 ; 1 : 173.100946298253 ; 2 : -186.755716825037 ; 3 : 848.185137588027 ; 4 : -473.800823057374 ; 5 : 1665.45119503111 ; 6 : -419.067492119265 ; 7 : 1497.09757852145 ; 8 : -2.35721966474706e-11 ; 9 : 513.494407010491 ; 10 : 120.57587137007 ;

Number of False Discoveries by BH at FDR = 0.05: 0
Number of False Discoveries by ASH at lfsr = 0.05: 0
pihat0 estimated by ASH: 1
Unnormalized w:
0 : 1 ; 1 : 5.3495265524959 ; 2 : -14.9487809688657 ; 3 : 14.7915257998395 ; 4 : -17.516684025336 ; 5 : 8.30244894568615 ; 6 : -5.8646959351151 ; 7 : 1.41827520328496 ; 8 : -0.674850522217663 ; 9 : 0.0713638273861906 ; 10 : -0.0236897651229084 ;
Normalized w:
0 : 1 ; 1 : 5.3495265524959 ; 2 : -21.1407687871147 ; 3 : 36.2316907268197 ; 4 : -85.813875695269 ; 5 : 90.9487714017457 ; 6 : -157.366305339409 ; 7 : 100.687551084308 ; 8 : -135.50890939804 ; 9 : 42.9892284344425 ; 10 : -45.1276035355778 ;

Number of False Discoveries by BH at FDR = 0.05: 0
Number of False Discoveries by ASH at lfsr = 0.05: 0
pihat0 estimated by ASH: 1
Unnormalized w:
0 : 1 ; 1 : 0.00977765933816548 ; 2 : -0.145932485463695 ; 3 : -0.0113791478754545 ; 4 : 0.0112463330904812 ; 5 : -0.000710737922922955 ; 6 : -0.000368517744149794 ; 7 : -0.000430361315273652 ; 8 : -6.51178268932423e-05 ; 9 : -3.72003634967045e-05 ; 10 : 8.81824604196897e-10 ;
Normalized w:
0 : 1 ; 1 : 0.00977765933816548 ; 2 : -0.206379700133572 ; 3 : -0.0278731060025389 ; 4 : 0.0550955550981134 ; 5 : -0.00778574385718541 ; 6 : -0.00988836872200579 ; 7 : -0.0305526225206233 ; 8 : -0.013075555866322 ; 9 : -0.0224093211193656 ; 10 : 1.67982379393173e-06 ;

Number of False Discoveries by BH at FDR = 0.05: 0
Number of False Discoveries by ASH at lfsr = 0.05: 0
pihat0 estimated by ASH: 1
Unnormalized w:
0 : 1 ; 1 : 0.0384872560271654 ; 2 : -20.0257032861721 ; 3 : 0.113946543302254 ; 4 : -22.2940309104237 ; 5 : 0.0899959890306396 ; 6 : -7.39771516628133 ; 7 : 0.0159779049132858 ; 8 : -0.863265886010817 ; 9 : 0.00077959307039399 ; 10 : -0.0312699095652114 ;
Normalized w:
0 : 1 ; 1 : 0.0384872560271654 ; 2 : -28.320621183364 ; 3 : 0.27911088904447 ; 4 : -109.218000080748 ; 5 : 0.985856665541376 ; 6 : -198.501527879835 ; 7 : 1.13431872280534 ; 8 : -173.342414182985 ; 9 : 0.469623138452364 ; 10 : -59.5673310449011 ;

Number of False Discoveries by BH at FDR = 0.05: 0
Number of False Discoveries by ASH at lfsr = 0.05: 0
pihat0 estimated by ASH: 1
Unnormalized w:
0 : 1 ; 1 : -0.0424900126823913 ; 2 : -0.204862447943877 ; 3 : 0.00823062156162634 ; 4 : 0.0242143926329621 ; 5 : 0.00461118704563706 ; 6 : -0.00302938347417584 ; 7 : 0.00123143806005101 ; 8 : -5.90971996918201e-08 ; 9 : 0.000112710544350614 ; 10 : -1.61792155923727e-05 ;
Normalized w:
0 : 1 ; 1 : -0.0424900126823913 ; 2 : -0.289719252303183 ; 3 : 0.0201608230919338 ; 4 : 0.11862581276433 ; 5 : 0.0505130232354205 ; 6 : -0.0812868885380598 ; 7 : 0.0874234297344866 ; 8 : -1.18666235189395e-05 ; 9 : 0.0678962930594794 ; 10 : -0.030820450223172 ;

Number of False Discoveries by BH at FDR = 0.05: 0
Number of False Discoveries by ASH at lfsr = 0.05: 0
pihat0 estimated by ASH: 1
Unnormalized w:
0 : 1 ; 1 : 0.930400264415246 ; 2 : -3.70186603891747 ; 3 : 2.85944248854643 ; 4 : -4.60728914576893 ; 5 : 1.683640400931 ; 6 : -1.69847916780134 ; 7 : 0.303804292845106 ; 8 : -0.215579216554214 ; 9 : 0.0162110032605313 ; 10 : -0.00859144761394906 ;
Normalized w:
0 : 1 ; 1 : 0.930400264415246 ; 2 : -5.23522915832545 ; 3 : 7.00417504577288 ; 4 : -22.5710150091945 ; 5 : 18.443356526339 ; 6 : -45.5749785308527 ; 7 : 21.5679652190377 ; 8 : -43.2879631301865 ; 9 : 9.76543086103208 ; 10 : -16.3662003277549 ;

Number of False Discoveries by BH at FDR = 0.05: 0
Number of False Discoveries by ASH at lfsr = 0.05: 0
pihat0 estimated by ASH: 1
Unnormalized w:
0 : 1 ; 1 : 0.189357436074152 ; 2 : -2.18713998400049 ; 3 : 0.523457390283247 ; 4 : -2.73704853728455 ; 5 : 0.314494381158206 ; 6 : -1.05126845117824 ; 7 : 0.0578881914886824 ; 8 : -0.139964604172638 ; 9 : 0.00313233378949845 ; 10 : -0.00591258914801345 ;
Normalized w:
0 : 1 ; 1 : 0.189357436074152 ; 2 : -3.09308302818197 ; 3 : 1.28220350828286 ; 4 : -13.4087446351564 ; 5 : 3.44511333537955 ; 6 : -28.2084926332256 ; 7 : 4.10965391215672 ; 8 : -28.1046694658186 ; 9 : 1.88690289943346 ; 10 : -11.2631331529029 ;

Number of False Discoveries by BH at FDR = 0.05: 0
Number of False Discoveries by ASH at lfsr = 0.05: 0
pihat0 estimated by ASH: 1
Unnormalized w:
0 : 1 ; 1 : -5.29085254945192 ; 2 : -14.3122890576611 ; 3 : -14.7633316610083 ; 4 : -17.2110730605033 ; 5 : -8.31779378885616 ; 6 : -5.77119243820943 ; 7 : -1.43202147996183 ; 8 : -0.668110253268745 ; 9 : -0.0720887000158238 ; 10 : -0.0235738734129143 ;
Normalized w:
0 : 1 ; 1 : -5.29085254945192 ; 2 : -20.2406332939483 ; 3 : -36.162629472946 ; 4 : -84.3166938479896 ; 5 : -91.1168657366576 ; 6 : -154.857343236828 ; 7 : -101.663439918799 ; 8 : -134.155474134604 ; 9 : -43.4258882409932 ; 10 : -44.9068366721439 ;

Number of False Discoveries by BH at FDR = 0.05: 0
Number of False Discoveries by ASH at lfsr = 0.05: 0
pihat0 estimated by ASH: 1
Unnormalized w:
0 : 1 ; 1 : -0.011031824614049 ; 2 : -8.51372794977676 ; 3 : -0.410722731336789 ; 4 : -10.715802734123 ; 5 : -0.232420664177928 ; 6 : -3.89870034133524 ; 7 : -0.0444726298975924 ; 8 : -0.496342841465798 ; 9 : -0.00247893408959616 ; 10 : -0.0198482864164879 ;
Normalized w:
0 : 1 ; 1 : -0.011031824614049 ; 2 : -12.0402295329292 ; 3 : -1.00606111753736 ; 4 : -52.4964977658445 ; 5 : -2.54604081201168 ; 6 : -104.613107845527 ; 7 : -3.15724351966102 ; 8 : -99.6648515785855 ; 9 : -1.49329804404798 ; 10 : -37.809813462342 ;

Number of False Discoveries by BH at FDR = 0.05: 0
Number of False Discoveries by ASH at lfsr = 0.05: 0
pihat0 estimated by ASH: 1
Unnormalized w:
0 : 1 ; 1 : -0.0666353041034338 ; 2 : -1.60032561962479 ; 3 : 0.0517533578936664 ; 4 : -2.07037521903444 ; 5 : 0.0166280812133002 ; 6 : -0.800999203808154 ; 7 : 0.00365296790993558 ; 8 : -0.109256481675998 ; 9 : 0.000232838623536709 ; 10 : -0.00472374471145179 ;
Normalized w:
0 : 1 ; 1 : -0.0666353041034338 ; 2 : -2.26320219548651 ; 3 : 0.126769319315123 ; 4 : -10.1427257254747 ; 5 : 0.182151503371048 ; 6 : -21.4930640356589 ; 7 : 0.259334995203378 ; 8 : -21.9385274059344 ; 9 : 0.140260873641394 ; 10 : -8.99845470968976 ;

Number of False Discoveries by BH at FDR = 0.05: 0
Number of False Discoveries by ASH at lfsr = 0.05: 0
pihat0 estimated by ASH: 1
Unnormalized w:
0 : 1 ; 1 : -0.188237567641041 ; 2 : -0.727450065306265 ; 3 : -0.827449304863473 ; 4 : -0.996064881386437 ; 5 : -0.518184044043969 ; 6 : -0.368364827100734 ; 7 : -0.0996552594120817 ; 8 : -0.0489492642681959 ; 9 : -0.00588586410791703 ; 10 : -0.00200580461455446 ;
Normalized w:
0 : 1 ; 1 : -0.188237567641041 ; 2 : -1.02876974830531 ; 3 : -2.02682858493615 ; 4 : -4.87970142020524 ; 5 : -5.67642179724264 ; 6 : -9.88426552700637 ; 7 : -7.07482158584837 ; 8 : -9.82893425794854 ; 9 : -3.54561639890819 ; 10 : -3.82093933586174 ;

Number of False Discoveries by BH at FDR = 0.05: 0
Number of False Discoveries by ASH at lfsr = 0.05: 0
pihat0 estimated by ASH: 1
Unnormalized w:
0 : 1 ; 1 : 0.318575961780774 ; 2 : -0.860139438027326 ; 3 : 1.03590672218289 ; 4 : -1.13605981347938 ; 5 : 0.637587012294198 ; 6 : -0.413538763943057 ; 7 : 0.122934836233099 ; 8 : -0.0531536223784576 ; 9 : 0.00710771583295954 ; 10 : -0.00209124180424253 ;
Normalized w:
0 : 1 ; 1 : 0.318575961780774 ; 2 : -1.21642085879022 ; 3 : 2.53744289046714 ; 4 : -5.56553372061184 ; 5 : 6.98441578011712 ; 6 : -11.096409450095 ; 7 : 8.72750759132757 ; 8 : -10.6731626662902 ; 9 : 4.28165403652843 ; 10 : -3.98369213663598 ;

Number of False Discoveries by BH at FDR = 0.05: 0
Number of False Discoveries by ASH at lfsr = 0.05: 0
pihat0 estimated by ASH: 1
Unnormalized w:
0 : 1 ; 1 : 0.0620172351956328 ; 2 : -0.589578226923912 ; 3 : 0.113546479302921 ; 4 : -0.633477934320979 ; 5 : 0.0701074140159413 ; 6 : -0.254175761793915 ; 7 : 0.0137122611200663 ; 8 : -0.0357105237849158 ; 9 : 0.000780670980072819 ; 10 : -0.00161871095325211 ;
Normalized w:
0 : 1 ; 1 : 0.0620172351956328 ; 2 : -0.833789524595679 ; 3 : 0.278130936381648 ; 4 : -3.10339540479743 ; 5 : 0.767988242097698 ; 6 : -6.82025137924784 ; 7 : 0.973473969516084 ; 8 : -7.170616266584 ; 9 : 0.470272466089517 ; 10 : -3.083548771297 ;

CorNullPlot("friendly", L, lambda = 10, rho)
Number of False Discoveries by BH at FDR = 0.05: 0
Number of False Discoveries by ASH at lfsr = 0.05: 0
pihat0 estimated by ASH: 1
Unnormalized w:
0 : 1 ; 1 : -0.0195328556153761 ; 2 : -0.0594702211988415 ; 3 : 0.0327668711521069 ; 4 : -0.0169877651859634 ; 5 : 0.00795464094593129 ; 6 : -2.07582093003884e-11 ; 7 : 0.00224884250417521 ; 8 : -0.000339881382700872 ; 9 : 0.000129544930260427 ; 10 : 4.48933975887091e-13 ;
Normalized w:
0 : 1 ; 1 : -0.0195328556153761 ; 2 : -0.0841035933767297 ; 3 : 0.080262114790184 ; 4 : -0.0832227131516528 ; 5 : 0.087138725658816 ; 6 : -5.57001205042042e-10 ; 7 : 0.159651980091913 ; 8 : -0.068247640000548 ; 9 : 0.0780372466481116 ; 10 : 8.55192711804991e-10 ;

Number of False Discoveries by BH at FDR = 0.05: 0
Number of False Discoveries by ASH at lfsr = 0.05: 0
pihat0 estimated by ASH: 1
Unnormalized w:
0 : 1 ; 1 : -0.0358065026199347 ; 2 : -0.109813620241973 ; 3 : -0.0921611131009101 ; 4 : -0.00449357364221964 ; 5 : -0.0504514864252425 ; 6 : -1.94204096867876e-08 ; 7 : -0.0093778326270938 ; 8 : -8.94253451505833e-05 ; 9 : -0.0006100283237745 ; 10 : 9.25920346995506e-06 ;
Normalized w:
0 : 1 ; 1 : -0.0358065026199347 ; 2 : -0.155299911079488 ; 3 : -0.22574770122416 ; 4 : -0.0220139250901157 ; 5 : -0.55266834349542 ; 6 : -5.21104274526629e-07 ; 7 : -0.665760072173299 ; 8 : -0.0179564667951614 ; 9 : -0.367478145760112 ; 10 : 0.0176382357984341 ;

Number of False Discoveries by BH at FDR = 0.05: 0
Number of False Discoveries by ASH at lfsr = 0.05: 0
pihat0 estimated by ASH: 1
Unnormalized w:
0 : 1 ; 1 : -0.0460601509345883 ; 2 : -0.126969252938243 ; 3 : -0.106549961827225 ; 4 : -0.00238883209912362 ; 5 : -0.0419417937955603 ; 6 : -0.00035906754302965 ; 7 : -0.00862519569198984 ; 8 : -1.54466744023286e-10 ; 9 : -0.000393557258811038 ; 10 : 3.5719540097369e-06 ;
Normalized w:
0 : 1 ; 1 : -0.0460601509345883 ; 2 : -0.179561639509643 ; 3 : -0.260993038589726 ; 4 : -0.0117028394480691 ; 5 : -0.459449331281172 ; 6 : -0.00963479321673753 ; 7 : -0.612328150303908 ; 8 : -3.10166760367572e-08 ; 9 : -0.237077011151655 ; 10 : 0.00680436144311315 ;

Number of False Discoveries by BH at FDR = 0.05: 0
Number of False Discoveries by ASH at lfsr = 0.05: 0
pihat0 estimated by ASH: 1
Unnormalized w:
0 : 1 ; 1 : 0.052220166264115 ; 2 : -0.21578873505685 ; 3 : -0.0244235984878817 ; 4 : 0.0211278222084139 ; 5 : -1.9126721069789e-05 ; 6 : -0.00287676898704295 ; 7 : -0.000720157379246019 ; 8 : -1.47354411958072e-09 ; 9 : -1.17986761712105e-05 ; 10 : 1.67359379171181e-11 ;
Normalized w:
0 : 1 ; 1 : 0.052220166264115 ; 2 : -0.305171355724732 ; 3 : -0.0598253539779209 ; 4 : 0.103504767573713 ; 5 : -0.000209522731620656 ; 6 : -0.077191812127095 ; 7 : -0.0511261021440885 ; 8 : -2.95885310925008e-07 ; 9 : -0.00710746611729978 ; 10 : 3.18809733739997e-08 ;

Number of False Discoveries by BH at FDR = 0.05: 0
Number of False Discoveries by ASH at lfsr = 0.05: 0
pihat0 estimated by ASH: 1
Unnormalized w:
0 : 1 ; 1 : -0.0197859117021518 ; 2 : -0.00406558148012681 ; 3 : 0.0104864413529932 ; 4 : -0.0241463436813757 ; 5 : 0.0095341067489564 ; 6 : -2.30755579411994e-08 ; 7 : 0.00132100603554299 ; 8 : -0.000272497380541538 ; 9 : 8.72209435131181e-05 ; 10 : -1.68394832766551e-11 ;
Normalized w:
0 : 1 ; 1 : -0.0197859117021518 ; 2 : -0.00574960046812822 ; 3 : 0.0256864305324541 ; 4 : -0.118292442346494 ; 5 : 0.104440906641313 ; 6 : -6.19182194103084e-07 ; 7 : 0.0937821252027416 ; 8 : -0.0547170397522438 ; 9 : 0.052541479378089 ; 10 : -3.20782211689395e-08 ;

Number of False Discoveries by BH at FDR = 0.05: 0
Number of False Discoveries by ASH at lfsr = 0.05: 0
pihat0 estimated by ASH: 1
Unnormalized w:
0 : 1 ; 1 : -0.0218574539676484 ; 2 : -0.0824037408603593 ; 3 : -0.00614002807237893 ; 4 : 0.00211489988953475 ; 5 : 0.00698604161515864 ; 6 : -2.35189922485386e-07 ; 7 : 0.000594880543450452 ; 8 : -1.74727509540128e-11 ; 9 : 0.000114857534915558 ; 10 : -1.99581782474016e-12 ;
Normalized w:
0 : 1 ; 1 : -0.0218574539676484 ; 2 : -0.116536487914998 ; 3 : -0.015039935783693 ; 4 : 0.0103608511728573 ; 5 : 0.0765282516058443 ; 6 : -6.31080785160275e-06 ; 7 : 0.0422323290775984 ; 8 : -3.50850054643384e-09 ; 9 : 0.0691896299112644 ; 10 : -3.8019150910457e-09 ;

Number of False Discoveries by BH at FDR = 0.05: 0
Number of False Discoveries by ASH at lfsr = 0.05: 0
pihat0 estimated by ASH: 1
Unnormalized w:
0 : 1 ; 1 : -0.00237432331769622 ; 2 : -0.0462398949391692 ; 3 : -0.0124993074733049 ; 4 : -0.00552754002397608 ; 5 : 0.00393970330098859 ; 6 : 0.00118301483874229 ; 7 : 0.000429658426868888 ; 8 : 2.74361575907938e-11 ; 9 : 7.80029473540958e-05 ; 10 : -7.39434057412163e-12 ;
Normalized w:
0 : 1 ; 1 : -0.00237432331769622 ; 2 : -0.0653930865456801 ; 3 : -0.0306169254477536 ; 4 : -0.0270793051831058 ; 5 : 0.0431572873565804 ; 6 : 0.0317436191738246 ; 7 : 0.030502722394049 ; 8 : 5.50913672109759e-09 ; 9 : 0.04698860256217 ; 10 : -1.40857821132771e-08 ;

Number of False Discoveries by BH at FDR = 0.05: 0
Number of False Discoveries by ASH at lfsr = 0.05: 0
pihat0 estimated by ASH: 1
Unnormalized w:
0 : 1 ; 1 : -0.0219431041356869 ; 2 : -0.0876866619950901 ; 3 : 0.0103921746392133 ; 4 : 0.00287985137303969 ; 5 : -0.00286862935053328 ; 6 : -1.43079259662589e-08 ; 7 : -0.000390282821116643 ; 8 : -5.56132021440079e-10 ; 9 : -3.40538734311794e-05 ; 10 : -1.77299089694446e-12 ;
Normalized w:
0 : 1 ; 1 : -0.0219431041356869 ; 2 : -0.124007666632682 ; 3 : 0.0254555251839644 ; 4 : 0.0141083327980016 ; 5 : -0.0314242600881694 ; 6 : -3.8392194093107e-07 ; 7 : -0.027707331692391 ; 8 : -1.11670423635481e-07 ; 9 : -0.0205138905469334 ; 10 : -3.37744295286939e-09 ;

Number of False Discoveries by BH at FDR = 0.05: 0
Number of False Discoveries by ASH at lfsr = 0.05: 0
pihat0 estimated by ASH: 1
Unnormalized w:
0 : 1 ; 1 : 0.0102699849664691 ; 2 : -0.118163058545407 ; 3 : -0.00428146303544641 ; 4 : 0.00897886931340816 ; 5 : -0.00607702256265007 ; 6 : -2.18022463958924e-08 ; 7 : -0.00118125633382797 ; 8 : -6.11416895527969e-11 ; 9 : -0.000134049780259931 ; 10 : 1.00710494016409e-12 ;
Normalized w:
0 : 1 ; 1 : 0.0102699849664691 ; 2 : -0.1671077999664 ; 3 : -0.0104873997894313 ; 4 : 0.0439872965699679 ; 5 : -0.0665704468006259 ; 6 : -5.85015660040982e-07 ; 7 : -0.0838608805826161 ; 8 : -1.22771538248595e-08 ; 9 : -0.0807509467505956 ; 10 : 1.91847543538952e-09 ;

Number of False Discoveries by BH at FDR = 0.05: 0
Number of False Discoveries by ASH at lfsr = 0.05: 0
pihat0 estimated by ASH: 1
Unnormalized w:
0 : 1 ; 1 : -0.690852916751373 ; 2 : -0.770513800087517 ; 3 : -1.5951688203757 ; 4 : -0.476494992189659 ; 5 : -0.778618867408852 ; 6 : -0.0880627775922175 ; 7 : -0.123013457323572 ; 8 : -2.33870595579938e-09 ; 9 : -0.0057429502369907 ; 10 : 0.000532638661057973 ;
Normalized w:
0 : 1 ; 1 : -0.690852916751373 ; 2 : -1.0896710660794 ; 3 : -3.90734966351781 ; 4 : -2.33433919171224 ; 5 : -8.52934234757905 ; 6 : -2.36297228380372 ; 7 : -8.73308913505404 ; 8 : -4.69608428888282e-07 ; 9 : -3.45952576631845 ; 10 : 1.01464519378883 ;

Number of False Discoveries by BH at FDR = 0.05: 0
Number of False Discoveries by ASH at lfsr = 0.05: 0
pihat0 estimated by ASH: 1
Unnormalized w:
0 : 1 ; 1 : 0.108170384139922 ; 2 : -0.206147375474361 ; 3 : 0.348130623086922 ; 4 : -0.0689149401615465 ; 5 : 0.168482070248735 ; 6 : -0.012301961557552 ; 7 : 0.0290133584820416 ; 8 : -2.05835313635092e-11 ; 9 : 0.00150964681283809 ; 10 : 0.000108494336084961 ;
Normalized w:
0 : 1 ; 1 : 0.108170384139922 ; 2 : -0.29153641424346 ; 3 : 0.852742390400132 ; 4 : -0.337612878100449 ; 5 : 1.84562860820805 ; 6 : -0.330096267591305 ; 7 : 2.05974412266513 ; 8 : -4.13314029522206e-09 ; 9 : 0.909404022590064 ; 10 : 0.206675302996705 ;

Number of False Discoveries by BH at FDR = 0.05: 0
Number of False Discoveries by ASH at lfsr = 0.05: 0
pihat0 estimated by ASH: 1
Unnormalized w:
0 : 1 ; 1 : -0.0637215144298066 ; 2 : -0.262073035099418 ; 3 : -0.117674346743829 ; 4 : -1.31362021474771e-08 ; 5 : -0.0677801757615273 ; 6 : -0.00976843860254607 ; 7 : -0.0113770055593337 ; 8 : -0.000159614148663148 ; 9 : -0.000668956679339544 ; 10 : 1.55414115533463e-14 ;
Normalized w:
0 : 1 ; 1 : -0.0637215144298066 ; 2 : -0.370627240569877 ; 3 : -0.288242105337721 ; 4 : -6.4353984838743e-08 ; 5 : -0.742494624325068 ; 6 : -0.262114712991913 ; 7 : -0.807687270981434 ; 8 : -0.0320502666853735 ; 9 : -0.402976305422186 ; 10 : 2.96054711950034e-11 ;

Number of False Discoveries by BH at FDR = 0.05: 0
Number of False Discoveries by ASH at lfsr = 0.05: 0
pihat0 estimated by ASH: 1
Unnormalized w:
0 : 1 ; 1 : 0.0204714511128345 ; 2 : -0.0019488370924672 ; 3 : -0.00517120655273784 ; 4 : -0.0115228121135017 ; 5 : 0.00619618674533238 ; 6 : -0.000185925539428495 ; 7 : 0.000897022879882511 ; 8 : -2.25200579835849e-12 ; 9 : 0.000144329328823017 ; 10 : -2.09476166451391e-13 ;
Normalized w:
0 : 1 ; 1 : 0.0204714511128345 ; 2 : -0.00275607184702286 ; 3 : -0.0126668174087445 ; 4 : -0.0564500201600805 ; 5 : 0.0678758250186613 ; 6 : -0.00498890573898519 ; 7 : 0.0636823070958086 ; 8 : -4.52199175442281e-10 ; 9 : 0.0869432976595516 ; 10 : -3.99039726258398e-10 ;

Number of False Discoveries by BH at FDR = 0.05: 0
Number of False Discoveries by ASH at lfsr = 0.05: 0
pihat0 estimated by ASH: 1
Unnormalized w:
0 : 1 ; 1 : 0.0121335548047993 ; 2 : -0.0663113142773513 ; 3 : 0.0687073217928708 ; 4 : -0.0161256952537096 ; 5 : 0.0495645889278382 ; 6 : -6.25991565418021e-11 ; 7 : 0.00810031746570205 ; 8 : -0.000443511317927794 ; 9 : 0.000584817950651624 ; 10 : 7.69983331647635e-06 ;
Normalized w:
0 : 1 ; 1 : 0.0121335548047993 ; 2 : -0.0937783599898149 ; 3 : 0.16829787998574 ; 4 : -0.0789994502384182 ; 5 : 0.542952868184955 ; 6 : -1.67971163233944e-09 ; 7 : 0.575065492746343 ; 8 : -0.0890563658461515 ; 9 : 0.35229153751905 ; 10 : 0.0146677277462732 ;

Number of False Discoveries by BH at FDR = 0.05: 0
Number of False Discoveries by ASH at lfsr = 0.05: 0
pihat0 estimated by ASH: 1
Unnormalized w:
0 : 1 ; 1 : 10.2719823637698 ; 2 : -7.20318460817093 ; 3 : 20.5304480391493 ; 4 : -5.14993400932367 ; 5 : 9.07432025323978 ; 6 : -0.832396689612991 ; 7 : 1.27984170747343 ; 8 : -2.59643563638919e-13 ; 9 : 0.0529876608783972 ; 10 : 0.00336478860889876 ;
Normalized w:
0 : 1 ; 1 : 10.2719823637698 ; 2 : -10.1868413651525 ; 3 : 50.2891218866391 ; 4 : -25.2294210636972 ; 5 : 99.4041979345084 ; 6 : -22.3355469866453 ; 7 : 90.859747813815 ; 8 : -5.21360138024495e-11 ; 9 : 31.9195135846789 ; 10 : 6.40972358888335 ;

Number of False Discoveries by BH at FDR = 0.05: 0
Number of False Discoveries by ASH at lfsr = 0.05: 0
pihat0 estimated by ASH: 1
Unnormalized w:
0 : 1 ; 1 : 0.0804250190946633 ; 2 : -0.20913154981791 ; 3 : 0.103270453174378 ; 4 : 3.84587195093193e-09 ; 5 : 0.0748879788157968 ; 6 : -0.00542799485448755 ; 7 : 0.012861860087431 ; 8 : -0.000338450326123986 ; 9 : 0.000885476047793812 ; 10 : 6.65904652059143e-11 ;
Normalized w:
0 : 1 ; 1 : 0.0804250190946633 ; 2 : -0.295756674072593 ; 3 : 0.252959915783209 ; 4 : 1.88408477917306e-08 ; 5 : 0.820356705667619 ; 6 : -0.145648385713839 ; 7 : 0.913101485235675 ; 8 : -0.0679602861204866 ; 9 : 0.53340653782257 ; 10 : 1.26850903648523e-07 ;

Number of False Discoveries by BH at FDR = 0.05: 0
Number of False Discoveries by ASH at lfsr = 0.05: 0
pihat0 estimated by ASH: 1
Unnormalized w:
0 : 1 ; 1 : 0.00966818161582002 ; 2 : -0.144352607254812 ; 3 : -0.0107263199007162 ; 4 : 0.0118047643901818 ; 5 : -4.37703199769233e-05 ; 6 : -1.41492575058493e-06 ; 7 : -0.000264633093185441 ; 8 : -2.56939343985045e-09 ; 9 : -1.84313786140173e-05 ; 10 : 1.04972765882325e-10 ;
Normalized w:
0 : 1 ; 1 : 0.00966818161582002 ; 2 : -0.204145414943672 ; 3 : -0.0262740105746155 ; 4 : 0.057831298579445 ; 5 : -0.000479479832011598 ; 6 : -3.79664419370737e-05 ; 7 : -0.018787085910402 ; 8 : -5.15930108054822e-07 ; 9 : -0.0111029743585896 ; 10 : 1.9996691973065e-07 ;

Number of False Discoveries by BH at FDR = 0.05: 0
Number of False Discoveries by ASH at lfsr = 0.05: 0
pihat0 estimated by ASH: 1
Unnormalized w:
0 : 1 ; 1 : 0.00447501157548617 ; 2 : -0.167572985101847 ; 3 : 0.0132150369856437 ; 4 : -2.32228572015251e-09 ; 5 : 0.0122440938412845 ; 6 : -0.00467197615102844 ; 7 : 0.00164054685429511 ; 8 : -7.7293018796906e-05 ; 9 : 6.07882820999004e-05 ; 10 : 4.78949215975624e-13 ;
Normalized w:
0 : 1 ; 1 : 0.00447501157548617 ; 2 : -0.236983988218376 ; 3 : 0.0323700975468345 ; 4 : -1.13768301026509e-08 ; 5 : 0.134127327861632 ; 6 : -0.125362275155489 ; 7 : 0.116467272935076 ; 8 : -0.0155203149978044 ; 9 : 0.0366185705145578 ; 10 : 9.12369971592623e-10 ;

Number of False Discoveries by BH at FDR = 0.05: 0
Number of False Discoveries by ASH at lfsr = 0.05: 0
pihat0 estimated by ASH: 1
Unnormalized w:
0 : 1 ; 1 : -0.0434220236573529 ; 2 : -0.200385262367952 ; 3 : 0.0103381531632292 ; 4 : 0.0227892305136963 ; 5 : 0.00696555414161558 ; 6 : -0.00265351698638848 ; 7 : 0.00189670056127292 ; 8 : 3.18781806534009e-09 ; 9 : 0.000165032100099215 ; 10 : -4.78218419472237e-11 ;
Normalized w:
0 : 1 ; 1 : -0.0434220236573529 ; 2 : -0.283387555740449 ; 3 : 0.0253232001326513 ; 4 : 0.111643972778441 ; 5 : 0.0763038225777278 ; 6 : -0.0712013323321804 ; 7 : 0.134652382141685 ; 8 : 6.40108787311978e-07 ; 9 : 0.0994145480985482 ; 10 : -9.10977847411613e-08 ;

Number of False Discoveries by BH at FDR = 0.05: 0
Number of False Discoveries by ASH at lfsr = 0.05: 0
pihat0 estimated by ASH: 1
Unnormalized w:
0 : 1 ; 1 : 0.00291477779865538 ; 2 : -0.194376806506933 ; 3 : 0.0431939408090762 ; 4 : 0.0168149612240841 ; 5 : 0.0197021958887266 ; 6 : -0.00330098871309094 ; 7 : 0.00401295902122041 ; 8 : -1.55454575419173e-11 ; 9 : 0.000247924354977249 ; 10 : -1.48433368797897e-13 ;
Normalized w:
0 : 1 ; 1 : 0.00291477779865538 ; 2 : -0.274890315972875 ; 3 : 0.105803114962216 ; 4 : 0.0823761500873819 ; 5 : 0.215826742412822 ; 6 : -0.0885748218651706 ; 7 : 0.284891828830192 ; 8 : -3.12150310068116e-09 ; 9 : 0.14934844613787 ; 10 : -2.82756801673994e-10 ;

Number of False Discoveries by BH at FDR = 0.05: 0
Number of False Discoveries by ASH at lfsr = 0.05: 0
pihat0 estimated by ASH: 1
Unnormalized w:
0 : 1 ; 1 : 0.0224977140060591 ; 2 : -0.158381286470429 ; 3 : 0.0127132227896865 ; 4 : 0.013098081242688 ; 5 : 0.00569201257749691 ; 6 : -0.00245792671521922 ; 7 : 0.00139279701419496 ; 8 : -2.66567369529955e-10 ; 9 : 9.76562903258117e-05 ; 10 : 6.46192629315638e-12 ;
Normalized w:
0 : 1 ; 1 : 0.0224977140060591 ; 2 : -0.223984963352579 ; 3 : 0.0311409088210544 ; 4 : 0.0641672313082098 ; 5 : 0.0623528737259636 ; 6 : -0.0659530946273154 ; 7 : 0.0988787790916838 ; 8 : -5.35263029913721e-08 ; 9 : 0.0588276824077534 ; 10 : 1.23095879727273e-08 ;

Number of False Discoveries by BH at FDR = 0.05: 0
Number of False Discoveries by ASH at lfsr = 0.05: 0
pihat0 estimated by ASH: 1
Unnormalized w:
0 : 1 ; 1 : -0.0471633256581118 ; 2 : -0.0580469017988411 ; 3 : -0.065202196387677 ; 4 : -0.00992353133348181 ; 5 : -0.0468154044704704 ; 6 : -0.000377171005801114 ; 7 : -0.00749811376477714 ; 8 : -3.86046041338126e-10 ; 9 : -0.000452502905774796 ; 10 : 1.24095567127934e-10 ;
Normalized w:
0 : 1 ; 1 : -0.0471633256581118 ; 2 : -0.0820907157776602 ; 3 : -0.159712111258549 ; 4 : -0.0486151764271023 ; 5 : -0.512837061344097 ; 6 : -0.0101205600973591 ; 7 : -0.532313271062148 ; 8 : -7.75174298854396e-08 ; 9 : -0.272585587069647 ; 10 : 2.36394726786745e-07 ;

Number of False Discoveries by BH at FDR = 0.05: 0
Number of False Discoveries by ASH at lfsr = 0.05: 0
pihat0 estimated by ASH: 1
Unnormalized w:
0 : 1 ; 1 : 0.0565341807814713 ; 2 : -0.110894994292429 ; 3 : -0.025953693174393 ; 4 : 0.00036040577475903 ; 5 : 0.000968086367006428 ; 6 : -0.00342344857240058 ; 7 : -0.000682305062755083 ; 8 : -2.93638345418113e-12 ; 9 : -2.94916183019017e-05 ; 10 : -2.33817712705689e-13 ;
Normalized w:
0 : 1 ; 1 : 0.0565341807814713 ; 2 : -0.15682920492764 ; 3 : -0.0635733052180175 ; 4 : 0.00176562049702414 ; 5 : 0.0106048548164529 ; 6 : -0.0918607647043476 ; 7 : -0.0484388542520623 ; 8 : -5.89621118085457e-10 ; 9 : -0.0177656098687214 ; 10 : -4.45408934357664e-10 ;

Number of False Discoveries by BH at FDR = 0.05: 0
Number of False Discoveries by ASH at lfsr = 0.05: 0
pihat0 estimated by ASH: 1
Unnormalized w:
0 : 1 ; 1 : -0.077141970314195 ; 2 : -0.0941861763202096 ; 3 : 0.00518987912704219 ; 4 : 0.00177463673695511 ; 5 : -0.01003843133676 ; 6 : -1.73298544241002e-08 ; 7 : -0.00158454069673423 ; 8 : -4.51728148651004e-05 ; 9 : -0.000121666159524278 ; 10 : -6.0880774132438e-13 ;
Normalized w:
0 : 1 ; 1 : -0.077141970314195 ; 2 : -0.133199367940104 ; 3 : 0.0127125556879744 ; 4 : 0.00869390896867551 ; 5 : -0.109965505702203 ; 6 : -4.65008790389564e-07 ; 7 : -0.112491230177376 ; 8 : -0.00907062923607692 ; 9 : -0.0732911128242349 ; 10 : -1.15974279345258e-09 ;

Number of False Discoveries by BH at FDR = 0.05: 0
Number of False Discoveries by ASH at lfsr = 0.05: 0
pihat0 estimated by ASH: 1
Unnormalized w:
0 : 1 ; 1 : 0.0741245213820646 ; 2 : -0.0114951117333178 ; 3 : -0.0117838281938442 ; 4 : -0.0199818298544024 ; 5 : -0.0147475947233081 ; 6 : -1.50088466727849e-10 ; 7 : -0.00208966218713219 ; 8 : -0.000109361186096124 ; 9 : -0.000215171106929808 ; 10 : 7.72261250350425e-14 ;
Normalized w:
0 : 1 ; 1 : 0.0741245213820646 ; 2 : -0.0162565429142521 ; 3 : -0.0288643662915406 ; 4 : -0.0978905745407946 ; 5 : -0.161551805978 ; 6 : -4.02729617090624e-09 ; 7 : -0.148351298625606 ; 8 : -0.0219595518866355 ; 9 : -0.129618046103947 ; 10 : 1.47111207523129e-10 ;

Number of False Discoveries by BH at FDR = 0.05: 0
Number of False Discoveries by ASH at lfsr = 0.05: 0
pihat0 estimated by ASH: 1
Unnormalized w:
0 : 1 ; 1 : 0.0127087577771728 ; 2 : -0.0307315829632796 ; 3 : 0.066735541246966 ; 4 : -0.0139685311010714 ; 5 : 0.0392617512938869 ; 6 : -1.02058089003322e-09 ; 7 : 0.00796781584094096 ; 8 : -3.71711478127709e-05 ; 9 : 0.000489681534400756 ; 10 : -6.19255410939076e-13 ;
Normalized w:
0 : 1 ; 1 : 0.0127087577771728 ; 2 : -0.043461021419864 ; 3 : 0.163468023763527 ; 4 : -0.0684315473076443 ; 5 : 0.43009093661639 ; 6 : -2.73850589598182e-08 ; 7 : 0.56565881054462 ; 8 : -0.00746390724368038 ; 9 : 0.294981815206788 ; 10 : -1.17964498707065e-09 ;

Number of False Discoveries by BH at FDR = 0.05: 0
Number of False Discoveries by ASH at lfsr = 0.05: 0
pihat0 estimated by ASH: 1
Unnormalized w:
0 : 1 ; 1 : 0.0218432423462418 ; 2 : -0.127406783722892 ; 3 : -0.00276965061268409 ; 4 : 0.00721483372468209 ; 5 : -0.00208423119359559 ; 6 : -1.46629812973078e-05 ; 7 : -0.00031832663788253 ; 8 : -2.86524629670372e-11 ; 9 : -4.75723339730603e-05 ; 10 : -4.25023139317261e-12 ;
Normalized w:
0 : 1 ; 1 : 0.0218432423462418 ; 2 : -0.180180401479249 ; 3 : -0.00678423076686282 ; 4 : 0.0353453224089898 ; 5 : -0.0228316087957645 ; 6 : -0.00039344907520306 ; 7 : -0.0225989494415869 ; 8 : -5.75336890230431e-09 ; 9 : -0.0286573465470158 ; 10 : -8.09643980218632e-09 ;

CorNullPlot("friendly", L, lambda = 100, rho)
Number of False Discoveries by BH at FDR = 0.05: 0
Number of False Discoveries by ASH at lfsr = 0.05: 0
pihat0 estimated by ASH: 1
Unnormalized w:
0 : 1 ; 1 : -0.0143258263202469 ; 2 : -0.0536731314173197 ; 3 : 0.038023953951068 ; 4 : -0.00847336183440839 ; 5 : 0.0110188598000896 ; 6 : 7.45288780367749e-10 ; 7 : 0.00286984116034979 ; 8 : -2.13984115657199e-11 ; 9 : 0.000166121359692821 ; 10 : 3.84358623366705e-14 ;
Normalized w:
0 : 1 ; 1 : -0.0143258263202469 ; 2 : -0.075905270385407 ; 3 : 0.093139285183201 ; 4 : -0.0415108258005476 ; 5 : 0.120705561409919 ; 6 : 1.99981965092424e-08 ; 7 : 0.20373851123343 ; 8 : -4.29676694120694e-09 ; 9 : 0.1000707128701 ; 10 : 7.32180478817837e-11 ;

Number of False Discoveries by BH at FDR = 0.05: 0
Number of False Discoveries by ASH at lfsr = 0.05: 0
pihat0 estimated by ASH: 1
Unnormalized w:
0 : 1 ; 1 : -0.0393072898699236 ; 2 : -0.106024568009562 ; 3 : -0.097676191395372 ; 4 : -1.16203194074142e-07 ; 5 : -0.0533458972631849 ; 6 : 1.48537530479948e-10 ; 7 : -0.00990567552805969 ; 8 : -1.3037998426785e-11 ; 9 : -0.000640783026514746 ; 10 : -1.80297946645294e-13 ;
Normalized w:
0 : 1 ; 1 : -0.0393072898699236 ; 2 : -0.14994138202387 ; 3 : -0.23925682893709 ; 4 : -5.69277063926509e-07 ; 5 : -0.58437502562799 ; 6 : 3.98568018435733e-09 ; 7 : -0.703233200753983 ; 8 : -2.61800930632923e-09 ; 9 : -0.386004631655817 ; 10 : -3.43456940677709e-10 ;

Number of False Discoveries by BH at FDR = 0.05: 0
Number of False Discoveries by ASH at lfsr = 0.05: 0
pihat0 estimated by ASH: 1
Unnormalized w:
0 : 1 ; 1 : -0.0471983746972584 ; 2 : -0.124083434436633 ; 3 : -0.108707831296981 ; 4 : -6.08969419030976e-08 ; 5 : -0.0429310811444038 ; 6 : -3.60110788740957e-12 ; 7 : -0.00875809871058111 ; 8 : -2.30395448024539e-12 ; 9 : -0.000396989324508739 ; 10 : -1.47000281868042e-13 ;
Normalized w:
0 : 1 ; 1 : -0.0471983746972584 ; 2 : -0.175480475846119 ; 3 : -0.266278717722159 ; 4 : -2.98332869117001e-07 ; 5 : -0.470286431217493 ; 6 : -9.66278643667014e-11 ; 7 : -0.621763328640716 ; 8 : -4.62630387978099e-10 ; 9 : -0.239144471119603 ; 10 : -2.80026855705051e-10 ;

Number of False Discoveries by BH at FDR = 0.05: 0
Number of False Discoveries by ASH at lfsr = 0.05: 0
pihat0 estimated by ASH: 1
Unnormalized w:
0 : 1 ; 1 : 0.0539582788568558 ; 2 : -0.188930502346326 ; 3 : -0.0280893431400025 ; 4 : 0.0228113553937437 ; 5 : -0.00143603651187446 ; 6 : -2.15992130583009e-10 ; 7 : -0.000835287082532969 ; 8 : 2.55982035462218e-13 ; 9 : -6.74604681276957e-06 ; 10 : -1.23321182867123e-13 ;
Normalized w:
0 : 1 ; 1 : 0.0539582788568558 ; 2 : -0.267188078764136 ; 3 : -0.0688045579029532 ; 4 : 0.111752362111914 ; 5 : -0.0157309918190936 ; 6 : -5.79567703906345e-09 ; 7 : -0.0592995002646907 ; 8 : 5.14007847796959e-11 ; 9 : -0.00406378634786777 ; 10 : -2.34919570501963e-10 ;

Number of False Discoveries by BH at FDR = 0.05: 0
Number of False Discoveries by ASH at lfsr = 0.05: 0
pihat0 estimated by ASH: 1
Unnormalized w:
0 : 1 ; 1 : -0.0198056824607031 ; 2 : -4.36733024185824e-08 ; 3 : 0.0118046817897605 ; 4 : -0.0159309096998483 ; 5 : 0.0106919811267829 ; 6 : 2.79418474996273e-11 ; 7 : 0.00145209391072763 ; 8 : -8.53750690386395e-13 ; 9 : 8.26999067968149e-05 ; 10 : 1.07096655108757e-14 ;
Normalized w:
0 : 1 ; 1 : -0.0198056824607031 ; 2 : -6.1763376593981e-08 ; 3 : 0.0289154469608378 ; 4 : -0.0780451998059671 ; 5 : 0.11712478495117 ; 6 : 7.49758445113191e-10 ; 7 : 0.103088441141013 ; 8 : -1.7143177806532e-10 ; 9 : 0.0498180284747919 ; 10 : 2.04012803278531e-11 ;

Number of False Discoveries by BH at FDR = 0.05: 0
Number of False Discoveries by ASH at lfsr = 0.05: 0
pihat0 estimated by ASH: 1
Unnormalized w:
0 : 1 ; 1 : -0.0235595599950422 ; 2 : -0.0729352264288025 ; 3 : -0.00628596902629248 ; 4 : 3.04157194967634e-08 ; 5 : 0.00713729140052068 ; 6 : -9.14136055260368e-10 ; 7 : 0.000591096532765901 ; 8 : -8.65337464892552e-12 ; 9 : 0.000113159486957897 ; 10 : -2.51620231842176e-13 ;
Normalized w:
0 : 1 ; 1 : -0.0235595599950422 ; 2 : -0.103145986390365 ; 3 : -0.0153974166533562 ; 4 : 1.49005985853384e-07 ; 5 : 0.0781851099910563 ; 6 : -2.45288443229482e-08 ; 7 : 0.0419636909682795 ; 8 : -1.73758383921104e-09 ; 9 : 0.0681667339397591 ; 10 : -4.79321681966505e-10 ;

Number of False Discoveries by BH at FDR = 0.05: 0
Number of False Discoveries by ASH at lfsr = 0.05: 0
pihat0 estimated by ASH: 1
Unnormalized w:
0 : 1 ; 1 : -0.00601948530079037 ; 2 : -0.0391864584023975 ; 3 : -0.0145052145385332 ; 4 : -0.000819116183986385 ; 5 : 0.00523031517453755 ; 6 : 6.28472560300545e-09 ; 7 : 0.000921365819989283 ; 8 : -4.73469179333874e-11 ; 9 : 0.000109667614931986 ; 10 : -7.94626799060662e-13 ;
Normalized w:
0 : 1 ; 1 : -0.00601948530079037 ; 2 : -0.0554180209340396 ; 3 : -0.0355303742290065 ; 4 : -0.00401283338164469 ; 5 : 0.0572952320791157 ; 6 : 1.68636884019043e-07 ; 7 : 0.0654104844057311 ; 8 : -9.5071856674691e-09 ; 9 : 0.0660632469256254 ; 10 : -1.5137171247037e-09 ;

Number of False Discoveries by BH at FDR = 0.05: 0
Number of False Discoveries by ASH at lfsr = 0.05: 0
pihat0 estimated by ASH: 1
Unnormalized w:
0 : 1 ; 1 : -0.0213402106789018 ; 2 : -0.0761744254681988 ; 3 : 0.0121255607384809 ; 4 : 1.55458418155982e-08 ; 5 : -0.00177602006117852 ; 6 : -1.42757830930138e-10 ; 7 : -0.000122700667812524 ; 8 : -1.5321263092994e-11 ; 9 : -1.12211778175473e-05 ; 10 : 3.91795484859355e-13 ;
Normalized w:
0 : 1 ; 1 : -0.0213402106789018 ; 2 : -0.107726905603105 ; 3 : 0.0297014366544035 ; 4 : 7.61587601404752e-08 ; 5 : -0.0194553250017836 ; 6 : -3.83059457136253e-09 ; 7 : -0.00871088328262191 ; 8 : -3.07648521262078e-09 ; 9 : -0.00675958387001233 ; 10 : 7.46347260769794e-10 ;

Number of False Discoveries by BH at FDR = 0.05: 0
Number of False Discoveries by ASH at lfsr = 0.05: 0
pihat0 estimated by ASH: 1
Unnormalized w:
0 : 1 ; 1 : 0.012072716551565 ; 2 : -0.104897706018627 ; 3 : -0.0016482914884409 ; 4 : 0.00478541280484129 ; 5 : -0.00410098052086091 ; 6 : -5.26902901614132e-11 ; 7 : -0.000661347566875882 ; 8 : -6.73707428243486e-11 ; 9 : -8.99845589277491e-05 ; 10 : 8.36113326500383e-13 ;
Normalized w:
0 : 1 ; 1 : 0.012072716551565 ; 2 : -0.148347758513368 ; 3 : -0.0040374730940528 ; 4 : 0.023443639160884 ; 5 : -0.0449239907832961 ; 6 : -1.4138288466613e-09 ; 7 : -0.0469510196399583 ; 8 : -1.35279377949696e-08 ; 9 : -0.0542062680913063 ; 10 : 1.59274650944661e-09 ;

Number of False Discoveries by BH at FDR = 0.05: 0
Number of False Discoveries by ASH at lfsr = 0.05: 0
pihat0 estimated by ASH: 1
Unnormalized w:
0 : 1 ; 1 : -0.0584372637118367 ; 2 : -0.159766679353171 ; 3 : -0.16731250025789 ; 4 : 1.39220148390215e-09 ; 5 : -0.0779966027443049 ; 6 : -1.93398400430519e-11 ; 7 : -0.0139452220243767 ; 8 : -4.19305968701226e-14 ; 9 : -0.000704665629971957 ; 10 : 1.44173986190974e-14 ;
Normalized w:
0 : 1 ; 1 : -0.0584372637118367 ; 2 : -0.225944204756567 ; 3 : -0.40983025322111 ; 4 : 6.82036650941168e-09 ; 5 : -0.854409974636502 ; 6 : -5.18942364122839e-10 ; 7 : -0.990012553071007 ; 8 : -8.41959702958714e-12 ; 9 : -0.424487206562392 ; 10 : 2.74642929350048e-11 ;

Number of False Discoveries by BH at FDR = 0.05: 0
Number of False Discoveries by ASH at lfsr = 0.05: 0
pihat0 estimated by ASH: 1
Unnormalized w:
0 : 1 ; 1 : 0.0221386594068507 ; 2 : -0.126212034230156 ; 3 : 0.147703321949132 ; 4 : -4.64299381569152e-08 ; 5 : 0.0667310601145318 ; 6 : -8.09802179093666e-11 ; 7 : 0.0122849862328433 ; 8 : -1.86170370637593e-11 ; 9 : 0.000680553494538148 ; 10 : -1.63034348561158e-12 ;
Normalized w:
0 : 1 ; 1 : 0.0221386594068507 ; 2 : -0.178490770542984 ; 3 : 0.361797772089401 ; 4 : -2.27459314546842e-07 ; 5 : 0.731002138219247 ; 6 : -2.17292726493707e-09 ; 7 : 0.872147504253376 ; 8 : -3.73827137370018e-09 ; 9 : 0.409962171454664 ; 10 : -3.10570805847057e-09 ;

Number of False Discoveries by BH at FDR = 0.05: 0
Number of False Discoveries by ASH at lfsr = 0.05: 0
pihat0 estimated by ASH: 1
Unnormalized w:
0 : 1 ; 1 : -0.0266335902894288 ; 2 : -0.206100134415379 ; 3 : -0.0345510138726153 ; 4 : 0.0208532427113095 ; 5 : -0.0236810318748696 ; 6 : -0.00133824194458075 ; 7 : -0.00375805926144087 ; 8 : -1.11422860372917e-12 ; 9 : -0.000261551522963531 ; 10 : -4.54941002885209e-13 ;
Normalized w:
0 : 1 ; 1 : -0.0266335902894288 ; 2 : -0.291469605297147 ; 3 : -0.0846323540837305 ; 4 : 0.102159608250242 ; 5 : -0.259412706857298 ; 6 : -0.0359087995010887 ; 7 : -0.266795741043607 ; 8 : -2.23735327958657e-10 ; 9 : -0.157557386982741 ; 10 : -8.66635743485219e-10 ;

Number of False Discoveries by BH at FDR = 0.05: 0
Number of False Discoveries by ASH at lfsr = 0.05: 0
pihat0 estimated by ASH: 1
Unnormalized w:
0 : 1 ; 1 : 0.0178736752577191 ; 2 : -3.33297894882455e-09 ; 3 : -0.00880754674749978 ; 4 : -0.00231436528917833 ; 5 : 0.00587465749135139 ; 6 : 1.77477113835265e-11 ; 7 : 0.00117617949938169 ; 8 : 5.66228379357175e-13 ; 9 : 0.000182044741821306 ; 10 : -3.47304260795654e-14 ;
Normalized w:
0 : 1 ; 1 : 0.0178736752577191 ; 2 : -4.7135440325317e-09 ; 3 : -0.021573995417084 ; 4 : -0.0113380280737915 ; 5 : 0.0643536485125974 ; 6 : 4.76221069183346e-10 ; 7 : 0.0835004610910593 ; 8 : 1.13697756215357e-10 ; 9 : 0.109662882136274 ; 10 : -6.61594106403663e-11 ;

Number of False Discoveries by BH at FDR = 0.05: 0
Number of False Discoveries by ASH at lfsr = 0.05: 0
pihat0 estimated by ASH: 1
Unnormalized w:
0 : 1 ; 1 : 0.0100670198787314 ; 2 : -0.0594193512782408 ; 3 : 0.0709943910956656 ; 4 : -0.00557919096143803 ; 5 : 0.0528734045042586 ; 6 : 1.0187436081768e-11 ; 7 : 0.00862078224168945 ; 8 : -3.25336915145547e-13 ; 9 : 0.000594887873495194 ; 10 : 2.78058579403743e-15 ;
Normalized w:
0 : 1 ; 1 : 0.0100670198787314 ; 2 : -0.0840316524450992 ; 3 : 0.17390003278397 ; 4 : -0.0273323420661422 ; 5 : 0.579199126781554 ; 6 : 2.73357595143208e-10 ; 7 : 0.612014826414758 ; 8 : -6.53271340939651e-11 ; 9 : 0.358357610896768 ; 10 : 5.29685172727352e-12 ;

Number of False Discoveries by BH at FDR = 0.05: 0
Number of False Discoveries by ASH at lfsr = 0.05: 0
pihat0 estimated by ASH: 1
Unnormalized w:
0 : 1 ; 1 : 0.755145536903475 ; 2 : -0.129582507148287 ; 3 : 1.57226278196186 ; 4 : -0.00209137058101707 ; 5 : 0.702090740033755 ; 6 : -4.93753339754975e-11 ; 7 : 0.105647798050886 ; 8 : -6.54990111273523e-12 ; 9 : 0.0047908673591942 ; 10 : -6.94806849648922e-13 ;
Normalized w:
0 : 1 ; 1 : 0.755145536903475 ; 2 : -0.183257339055417 ; 3 : 3.85124155737532 ; 4 : -0.0102455815731196 ; 5 : 7.69101871463966 ; 6 : -1.32487923817161e-09 ; 7 : 7.50024962613405 ; 8 : -1.31520970530639e-09 ; 9 : 2.88599559254255 ; 10 : -1.32356601604461e-09 ;

Number of False Discoveries by BH at FDR = 0.05: 0
Number of False Discoveries by ASH at lfsr = 0.05: 0
pihat0 estimated by ASH: 1
Unnormalized w:
0 : 1 ; 1 : 0.0665160046524072 ; 2 : -0.175168821097131 ; 3 : 0.0728023434800905 ; 4 : 0.0124016851804963 ; 5 : 0.0575773053199646 ; 6 : -2.94031619393901e-10 ; 7 : 0.00980624380949297 ; 8 : -3.50977049744981e-12 ; 9 : 0.000729953319692173 ; 10 : 5.7734017138962e-15 ;
Normalized w:
0 : 1 ; 1 : 0.0665160046524072 ; 2 : -0.247726122500469 ; 3 : 0.178328593605059 ; 4 : 0.0607556012857036 ; 5 : 0.630727778482136 ; 6 : -7.88969626198929e-09 ; 7 : 0.696174248993846 ; 8 : -7.04756322605971e-10 ; 9 : 0.439720389952048 ; 10 : 1.09979893107673e-11 ;

Number of False Discoveries by BH at FDR = 0.05: 0
Number of False Discoveries by ASH at lfsr = 0.05: 0
pihat0 estimated by ASH: 1
Unnormalized w:
0 : 1 ; 1 : 0.00942958186553758 ; 2 : -0.132501486906584 ; 3 : -0.0108467867194774 ; 4 : 0.00772879978537314 ; 5 : -8.97741269895399e-05 ; 6 : -1.55430447297507e-10 ; 7 : -0.000342598154157444 ; 8 : -1.53879911171855e-10 ; 9 : -3.1048509866871e-05 ; 10 : 2.7699282816659e-12 ;
Normalized w:
0 : 1 ; 1 : 0.00942958186553758 ; 2 : -0.187385399817893 ; 3 : -0.0265690928115166 ; 4 : 0.0378632315965926 ; 5 : -0.000983426288650087 ; 6 : -4.1706365511651e-09 ; 7 : -0.0243220561624572 ; 8 : -3.08988409353853e-08 ; 9 : -0.018703473904123 ; 10 : 5.27654979559615e-09 ;

Number of False Discoveries by BH at FDR = 0.05: 0
Number of False Discoveries by ASH at lfsr = 0.05: 0
pihat0 estimated by ASH: 1
Unnormalized w:
0 : 1 ; 1 : -0.0032146401682356 ; 2 : -0.134244654152846 ; 3 : -0.00784455575406555 ; 4 : 0.00571811237588096 ; 5 : 0.000394357992006668 ; 6 : -1.97183075993725e-10 ; 7 : -0.000394845955582022 ; 8 : 2.87313262419052e-13 ; 9 : -3.8687191410436e-05 ; 10 : -5.46254762403491e-14 ;
Normalized w:
0 : 1 ; 1 : -0.0032146401682356 ; 2 : -0.189850610579041 ; 3 : -0.0192151588562743 ; 4 : 0.0280129152256039 ; 5 : 0.00431997535908988 ; 6 : -5.2909771432137e-09 ; 7 : -0.0280312821030894 ; 8 : 5.76920452221879e-11 ; 9 : -0.0233049791462286 ; 10 : -1.04058306273911e-10 ;

Number of False Discoveries by BH at FDR = 0.05: 0
Number of False Discoveries by ASH at lfsr = 0.05: 0
pihat0 estimated by ASH: 1
Unnormalized w:
0 : 1 ; 1 : -0.0468977220545989 ; 2 : -0.176515694967991 ; 3 : 0.0086371603609139 ; 4 : 0.0214837985710809 ; 5 : 0.00421092325703564 ; 6 : -3.60972344649366e-09 ; 7 : 0.00118923411980044 ; 8 : 1.56066251015029e-11 ; 9 : 0.000117942469740798 ; 10 : -4.27039448710873e-13 ;
Normalized w:
0 : 1 ; 1 : -0.0468977220545989 ; 2 : -0.249630889795445 ; 3 : 0.021156635710832 ; 4 : 0.105248688471765 ; 5 : 0.0461283531160309 ; 6 : -9.68590440760158e-08 ; 7 : 0.084427247202284 ; 8 : 3.13378544916739e-09 ; 9 : 0.0710479799012381 ; 10 : -8.13484930538227e-10 ;

Number of False Discoveries by BH at FDR = 0.05: 0
Number of False Discoveries by ASH at lfsr = 0.05: 0
pihat0 estimated by ASH: 1
Unnormalized w:
0 : 1 ; 1 : -0.00251787185842929 ; 2 : -0.168618656858548 ; 3 : 0.03223575211743 ; 4 : 0.0179165970080232 ; 5 : 0.0123936722249901 ; 6 : -1.68320195603717e-11 ; 7 : 0.00246049593551517 ; 8 : 8.37815192347735e-14 ; 9 : 0.000147420124064493 ; 10 : -6.70767119436693e-15 ;
Normalized w:
0 : 1 ; 1 : -0.00251787185842929 ; 2 : -0.238462791398494 ; 3 : 0.078961144162546 ; 4 : 0.0877730411934653 ; 5 : 0.135765876959047 ; 6 : -4.51650479227166e-10 ; 7 : 0.174677883126001 ; 8 : 1.68231955454474e-11 ; 9 : 0.0888051779362482 ; 10 : -1.27777174968143e-11 ;

Number of False Discoveries by BH at FDR = 0.05: 0
Number of False Discoveries by ASH at lfsr = 0.05: 0
pihat0 estimated by ASH: 1
Unnormalized w:
0 : 1 ; 1 : 0.0191148249070555 ; 2 : -0.136481631225831 ; 3 : 0.00291643180343143 ; 4 : 0.0123743506241611 ; 5 : 0.000209611834436676 ; 6 : -1.01131666064357e-09 ; 7 : 0.000344121189713614 ; 8 : -6.05400685949404e-13 ; 9 : 2.84537029045289e-05 ; 10 : -3.62249356682074e-13 ;
Normalized w:
0 : 1 ; 1 : 0.0191148249070555 ; 2 : -0.193014173894374 ; 3 : 0.00714376978803194 ; 4 : 0.0606216898549702 ; 5 : 0.00229618260082011 ; 6 : -2.71364735997254e-08 ; 7 : 0.0244301809608108 ; 8 : -1.21563492952842e-10 ; 9 : 0.017140374595509 ; 10 : -6.9006363146921e-10 ;

Number of False Discoveries by BH at FDR = 0.05: 0
Number of False Discoveries by ASH at lfsr = 0.05: 0
pihat0 estimated by ASH: 1
Unnormalized w:
0 : 1 ; 1 : -0.0643220952335851 ; 2 : -0.0495756418883013 ; 3 : -0.104658478278025 ; 4 : -0.000897793483634867 ; 5 : -0.06719758684831 ; 6 : 8.1660347993526e-12 ; 7 : -0.0108335701580218 ; 8 : -6.15090891031505e-13 ; 9 : -0.000610394136711532 ; 10 : -3.84944645309717e-14 ;
Normalized w:
0 : 1 ; 1 : -0.0643220952335851 ; 2 : -0.0701105451217874 ; 3 : -0.256359869037317 ; 4 : -0.00439827185860237 ; 5 : -0.736112682534638 ; 6 : 2.19117707015775e-10 ; 7 : -0.769107184687973 ; 8 : -1.23509270690709e-10 ; 9 : -0.367698509724466 ; 10 : -7.33296816011143e-11 ;

Number of False Discoveries by BH at FDR = 0.05: 0
Number of False Discoveries by ASH at lfsr = 0.05: 0
pihat0 estimated by ASH: 1
Unnormalized w:
0 : 1 ; 1 : 0.0589721054760297 ; 2 : -0.0897555934468185 ; 3 : -0.0313298482559382 ; 4 : 1.10541952772606e-07 ; 5 : -0.00229180342357664 ; 6 : -9.74836814540392e-10 ; 7 : -0.00125037947131985 ; 8 : 9.60506762493466e-12 ; 9 : -6.5803675390294e-05 ; 10 : -4.62945221399911e-14 ;
Normalized w:
0 : 1 ; 1 : 0.0589721054760297 ; 2 : -0.126933577551336 ; 3 : -0.0767421419458741 ; 4 : 5.41542758927443e-07 ; 5 : -0.0251054486492099 ; 6 : -2.61576166113801e-08 ; 7 : -0.088768136537738 ; 8 : 1.92868227214546e-09 ; 9 : -0.0396398194546198 ; 10 : -8.81883307058329e-11 ;

Number of False Discoveries by BH at FDR = 0.05: 0
Number of False Discoveries by ASH at lfsr = 0.05: 0
pihat0 estimated by ASH: 1
Unnormalized w:
0 : 1 ; 1 : -0.0776287643820075 ; 2 : -0.0832306955092176 ; 3 : 0.00600127913755874 ; 4 : 2.47278681546533e-08 ; 5 : -0.00938702983166618 ; 6 : -9.24665827443709e-11 ; 7 : -0.00147181641348643 ; 8 : -4.79113522282634e-11 ; 9 : -0.000111377475592741 ; 10 : 1.2383289318526e-12 ;
Normalized w:
0 : 1 ; 1 : -0.0776287643820075 ; 2 : -0.117705978394881 ; 3 : 0.0147000716910288 ; 4 : 1.21141318811436e-07 ; 5 : -0.10282975973555 ; 6 : -2.48113877596227e-09 ; 7 : -0.104488599939135 ; 8 : -9.62052317437975e-09 ; 9 : -0.0670932588129991 ; 10 : 2.35894348438433e-09 ;

Number of False Discoveries by BH at FDR = 0.05: 0
Number of False Discoveries by ASH at lfsr = 0.05: 0
pihat0 estimated by ASH: 1
Unnormalized w:
0 : 1 ; 1 : 0.0753958788269554 ; 2 : -0.00407553005654872 ; 3 : -0.0113385924414496 ; 4 : -0.0132336109957749 ; 5 : -0.0156953345608941 ; 6 : 2.33497774479345e-11 ; 7 : -0.00209047158649764 ; 8 : -5.04696944617978e-13 ; 9 : -0.000181781026995448 ; 10 : 6.38545877212385e-15 ;
Normalized w:
0 : 1 ; 1 : 0.0753958788269554 ; 2 : -0.00576366987983038 ; 3 : -0.0277737658829298 ; 4 : -0.0648311887882667 ; 5 : -0.171933775731842 ; 6 : 6.26540275596879e-10 ; 7 : -0.148408760280274 ; 8 : -1.01342342178179e-10 ; 9 : -0.10950402158597 ; 10 : 1.21639218610288e-11 ;

Number of False Discoveries by BH at FDR = 0.05: 0
Number of False Discoveries by ASH at lfsr = 0.05: 0
pihat0 estimated by ASH: 1
Unnormalized w:
0 : 1 ; 1 : 0.0122895833972033 ; 2 : -0.0244580158176761 ; 3 : 0.0674670143136826 ; 4 : -0.00752437004938331 ; 5 : 0.0401583101667782 ; 6 : 1.03320569137854e-11 ; 7 : 0.00805046894626414 ; 8 : -1.97027692060111e-13 ; 9 : 0.000479828726098487 ; 10 : 4.52651873003537e-15 ;
Normalized w:
0 : 1 ; 1 : 0.0122895833972033 ; 2 : -0.0345888576780932 ; 3 : 0.165259759537571 ; 4 : -0.0368617345137387 ; 5 : 0.439912246992669 ; 6 : 2.77238179279449e-10 ; 7 : 0.571526598929575 ; 8 : -3.95628465760705e-11 ; 9 : 0.289046530590748 ; 10 : 8.62275086247565e-12 ;

Number of False Discoveries by BH at FDR = 0.05: 0
Number of False Discoveries by ASH at lfsr = 0.05: 0
pihat0 estimated by ASH: 1
Unnormalized w:
0 : 1 ; 1 : 0.0240187003585077 ; 2 : -0.113626133688216 ; 3 : 0.000156192994302674 ; 4 : 0.00396861511292672 ; 5 : -0.000220000356935625 ; 6 : -1.26192135831622e-11 ; 7 : 0.000132645205657432 ; 8 : -6.8435261571628e-11 ; 9 : -1.49657441041091e-05 ; 10 : 8.64410998450281e-13 ;
Normalized w:
0 : 1 ; 1 : 0.0240187003585077 ; 2 : -0.160691619301894 ; 3 : 0.000382593137438991 ; 4 : 0.0194421640243366 ; 5 : -0.0024099831630566 ; 6 : -3.38609032734473e-10 ; 7 : 0.0094168754341803 ; 8 : -1.37416914629723e-08 ; 9 : -0.00901529269865721 ; 10 : 1.64665190336291e-09 ;

CorNullPlot("iid", L, lambda = 0, rho)
Number of False Discoveries by BH at FDR = 0.05: 0
Number of False Discoveries by ASH at lfsr = 0.05: 0
pihat0 estimated by ASH: 0.9902233
Unnormalized w:
0 : 1 ; 1 : -0.0405368510281718 ; 2 : -0.200589095951288 ; 3 : -0.120752088126515 ; 4 : -0.362460941188633 ; 5 : -0.0832233990756255 ; 6 : -0.165826806753714 ; 7 : -0.0178231676620004 ; 8 : -0.0259697707667603 ; 9 : -0.00113612103796531 ; 10 : -0.00129362995115145 ;
Normalized w:
0 : 1 ; 1 : -0.0405368510281718 ; 2 : -0.283675819958469 ; 3 : -0.29578100128555 ; 4 : -1.77568871520219 ; 5 : -0.911666659719494 ; 6 : -4.44960014871631 ; 7 : -1.26531938251147 ; 8 : -5.21468858371236 ; 9 : -0.684393881594384 ; 10 : -2.46428866028979 ;

Number of False Discoveries by BH at FDR = 0.05: 0
Number of False Discoveries by ASH at lfsr = 0.05: 0
pihat0 estimated by ASH: 1
Unnormalized w:
0 : 1 ; 1 : -0.0230825311326855 ; 2 : -0.425056423146347 ; 3 : -0.113624582563346 ; 4 : -0.724398854107389 ; 5 : -0.0757983243687847 ; 6 : -0.317560886039965 ; 7 : -0.0153874489963285 ; 8 : -0.0481496570455215 ; 9 : -0.000992705709733054 ; 10 : -0.00231290478163741 ;
Normalized w:
0 : 1 ; 1 : -0.0230825311326855 ; 2 : -0.601120558387361 ; 3 : -0.278322249516936 ; 4 : -3.54881512563988 ; 5 : -0.830329041557538 ; 6 : -8.52105273816511 ; 7 : -1.09240051104786 ; 8 : -9.66837440191504 ; 9 : -0.598001173520966 ; 10 : -4.40594701803701 ;

Number of False Discoveries by BH at FDR = 0.05: 0
Number of False Discoveries by ASH at lfsr = 0.05: 0
pihat0 estimated by ASH: 1
Unnormalized w:
0 : 1 ; 1 : -0.613516326876289 ; 2 : -1.71966778986634 ; 3 : -2.04701724129729 ; 4 : -2.69287715555184 ; 5 : -1.28761408547499 ; 6 : -1.07449246583325 ; 7 : -0.246065256474665 ; 8 : -0.146087556394099 ; 9 : -0.0137289731568745 ; 10 : -0.00617882053884931 ;
Normalized w:
0 : 1 ; 1 : -0.613516326876289 ; 2 : -2.43197751120514 ; 3 : -5.01414773585802 ; 4 : -13.1923499421988 ; 5 : -14.1051055995207 ; 6 : -28.8316583389743 ; 7 : -17.4689002698359 ; 8 : -29.3341485141565 ; 9 : -8.2702677929157 ; 10 : -11.7702882298752 ;

Number of False Discoveries by BH at FDR = 0.05: 0
Number of False Discoveries by ASH at lfsr = 0.05: 0
pihat0 estimated by ASH: 0.9980103
Unnormalized w:
0 : 1 ; 1 : -0.000902347084345419 ; 2 : -0.00929193336098981 ; 3 : 0.00122931259673249 ; 4 : -0.00142235077580944 ; 5 : 0.000175604808176825 ; 6 : -0.000642308271362263 ; 7 : -0.000466993246917224 ; 8 : -0.000443297294507876 ; 9 : -9.44602351401145e-05 ; 10 : -4.03200251011892e-05 ;
Normalized w:
0 : 1 ; 1 : -0.000902347084345419 ; 2 : -0.0131407781797788 ; 3 : 0.00301118859637039 ; 4 : -0.00696806727196982 ; 5 : 0.00192365429289629 ; 6 : -0.0172349394873168 ; 7 : -0.0331532316831724 ; 8 : -0.0890133902845065 ; 9 : -0.0569023940438951 ; 10 : -0.0768072666770125 ;

Number of False Discoveries by BH at FDR = 0.05: 0
Number of False Discoveries by ASH at lfsr = 0.05: 0
pihat0 estimated by ASH: 0.9984696
Unnormalized w:
0 : 1 ; 1 : -0.0678345291419158 ; 2 : -0.127875725147021 ; 3 : -0.19815560637456 ; 4 : -0.192919650010789 ; 5 : -0.135583981859309 ; 6 : -0.0812520812583151 ; 7 : -0.0291786189131145 ; 8 : -0.011657730511468 ; 9 : -0.00193796793321842 ; 10 : -0.000534479727395144 ;
Normalized w:
0 : 1 ; 1 : -0.0678345291419158 ; 2 : -0.180843584801212 ; 3 : -0.485380125289465 ; 4 : -0.945109407765496 ; 5 : -1.48524810601429 ; 6 : -2.18022212408315 ; 7 : -2.07147644940774 ; 8 : -2.34085370857247 ; 9 : -1.16742261774867 ; 10 : -1.01815231643507 ;

Number of False Discoveries by BH at FDR = 0.05: 0
Number of False Discoveries by ASH at lfsr = 0.05: 0
pihat0 estimated by ASH: 1
Unnormalized w:
0 : 1 ; 1 : 0.0114727533854214 ; 2 : -0.0498172438639265 ; 3 : 0.0118116253548837 ; 4 : -0.0876621303977918 ; 5 : 0.0122992521414138 ; 6 : -0.0418953150673728 ; 7 : 0.00296493266200861 ; 8 : -0.00727741873704751 ; 9 : 0.000167956994609338 ; 10 : -0.000404990350610407 ;
Normalized w:
0 : 1 ; 1 : 0.0114727533854214 ; 2 : -0.0704522219124128 ; 3 : 0.0289324551523852 ; 4 : -0.429454978479825 ; 5 : 0.134731556765921 ; 6 : -1.124169269153 ; 7 : 0.21048933815953 ; 8 : -1.46129408487306 ; 9 : 0.101176490567831 ; 10 : -0.771482700789114 ;

Number of False Discoveries by BH at FDR = 0.05: 0
Number of False Discoveries by ASH at lfsr = 0.05: 0
pihat0 estimated by ASH: 1
Unnormalized w:
0 : 1 ; 1 : 0.0111350267594512 ; 2 : -0.0266795754280783 ; 3 : 0.00735902687801976 ; 4 : -0.04969029447569 ; 5 : 0.00444416788353204 ; 6 : -0.0257308218227747 ; 7 : 0.00117443324760944 ; 8 : -0.0045212416856049 ; 9 : 9.27190608304607e-05 ; 10 : -0.000277156676507209 ;
Normalized w:
0 : 1 ; 1 : 0.0111350267594512 ; 2 : -0.0377306174087443 ; 3 : 0.0180258608545751 ; 4 : -0.243431733268157 ; 5 : 0.0486834199830098 ; 6 : -0.690430400551911 ; 7 : 0.0833764895133866 ; 8 : -0.907858125274839 ; 9 : 0.055853518964132 ; 10 : -0.527967100972262 ;

Number of False Discoveries by BH at FDR = 0.05: 1
Number of False Discoveries by ASH at lfsr = 0.05: 0
pihat0 estimated by ASH: 0.9978326
Unnormalized w:
0 : 1 ; 1 : 0.0180544709284733 ; 2 : -0.00245783703720842 ; 3 : -0.00904400112602128 ; 4 : -0.0121003298721484 ; 5 : -0.00431352381836661 ; 6 : -0.00603469856203478 ; 7 : -0.00120174108668015 ; 8 : -0.00101078435328561 ; 9 : -0.000126542717233364 ; 10 : -7.9486861087073e-05 ;
Normalized w:
0 : 1 ; 1 : 0.0180544709284733 ; 2 : -0.00347590647212305 ; 3 : -0.0221531879919086 ; 4 : -0.0592792678122407 ; 5 : -0.0472522859531041 ; 6 : -0.16192795450116 ; 7 : -0.0853151537691429 ; 8 : -0.202963887321641 ; 9 : -0.0762287278738752 ; 10 : -0.151417776192143 ;

Number of False Discoveries by BH at FDR = 0.05: 0
Number of False Discoveries by ASH at lfsr = 0.05: 0
pihat0 estimated by ASH: 1
Unnormalized w:
0 : 1 ; 1 : -0.014510857364203 ; 2 : -0.0378709798938841 ; 3 : -0.028495844643426 ; 4 : -0.0809425395645655 ; 5 : -0.0173478237591951 ; 6 : -0.0371667594137445 ; 7 : -0.00362382754798107 ; 8 : -0.00631923635224205 ; 9 : -0.000257740809238301 ; 10 : -0.00037179177859789 ;
Normalized w:
0 : 1 ; 1 : -0.014510857364203 ; 2 : -0.0535576533862897 ; 3 : -0.0698002791660149 ; 4 : -0.396535840836449 ; 5 : -0.190035887930704 ; 6 : -0.997288806630154 ; 7 : -0.257266234728603 ; 8 : -1.26889258899406 ; 9 : -0.155261831253286 ; 10 : -0.70824138168125 ;

Number of False Discoveries by BH at FDR = 0.05: 0
Number of False Discoveries by ASH at lfsr = 0.05: 0
pihat0 estimated by ASH: 1
Unnormalized w:
0 : 1 ; 1 : -0.008320705374618 ; 2 : -0.0081291496366805 ; 3 : -0.0096852017391271 ; 4 : -0.0138113022001979 ; 5 : -0.00332037463451784 ; 6 : -0.00558679643695842 ; 7 : -0.00152085258308833 ; 8 : -0.00102829757487779 ; 9 : -8.98800426631903e-05 ; 10 : -5.748078464503e-05 ;
Normalized w:
0 : 1 ; 1 : -0.008320705374618 ; 2 : -0.0114963536667539 ; 3 : -0.0237238023167776 ; 4 : -0.067661286147727 ; 5 : -0.0363728817338679 ; 6 : -0.149909479313912 ; 7 : -0.107969822638604 ; 8 : -0.206480514307723 ; 9 : -0.0541433079932174 ; 10 : -0.109497500161639 ;

CorNullPlot("iid", L, lambda = 1, rho)
Number of False Discoveries by BH at FDR = 0.05: 0
Number of False Discoveries by ASH at lfsr = 0.05: 0
pihat0 estimated by ASH: 0.9902233
Unnormalized w:
0 : 1 ; 1 : -0.0197501799658939 ; 2 : -0.0480028667210606 ; 3 : -0.0379275988314252 ; 4 : -0.0762234482638905 ; 5 : -0.0261218473505986 ; 6 : -0.033995638241429 ; 7 : -0.00603267327179404 ; 8 : -0.00516302161997914 ; 9 : -0.000418538277949043 ; 10 : -0.00024393677511157 ;
Normalized w:
0 : 1 ; 1 : -0.0197501799658939 ; 2 : -0.067886305149712 ; 3 : -0.0929032643059713 ; 4 : -0.373417109363928 ; 5 : -0.286150500752588 ; 6 : -0.91219869655592 ; 7 : -0.428277316575674 ; 8 : -1.03672651333626 ; 9 : -0.252125457648748 ; 10 : -0.464685150649179 ;

Number of False Discoveries by BH at FDR = 0.05: 0
Number of False Discoveries by ASH at lfsr = 0.05: 0
pihat0 estimated by ASH: 1
Unnormalized w:
0 : 1 ; 1 : -0.00218244400583294 ; 2 : -0.0950816757643174 ; 3 : -0.0336218589432436 ; 4 : -0.135504581690652 ; 5 : -0.0236811368702788 ; 6 : -0.0565322409458715 ; 7 : -0.00504139993758648 ; 8 : -0.00857394331796279 ; 9 : -0.000382388078553011 ; 10 : -0.000416126261459722 ;
Normalized w:
0 : 1 ; 1 : -0.00218244400583294 ; 2 : -0.134465795399059 ; 3 : -0.0823563986147782 ; 4 : -0.663834165902754 ; 5 : -0.259413857024379 ; 6 : -1.51691920410439 ; 7 : -0.3579038909913 ; 8 : -1.72163415453802 ; 9 : -0.230348750362903 ; 10 : -0.792695953314336 ;

Number of False Discoveries by BH at FDR = 0.05: 0
Number of False Discoveries by ASH at lfsr = 0.05: 0
pihat0 estimated by ASH: 1
Unnormalized w:
0 : 1 ; 1 : -0.170195270010404 ; 2 : -0.486597915290635 ; 3 : -0.551898117003095 ; 4 : -0.676471730529319 ; 5 : -0.35279778951818 ; 6 : -0.260883986493315 ; 7 : -0.070447875520796 ; 8 : -0.0349150352172874 ; 9 : -0.00416576004253135 ; 10 : -0.00146605118681346 ;
Normalized w:
0 : 1 ; 1 : -0.170195270010404 ; 2 : -0.688153371226491 ; 3 : -1.35186877666043 ; 4 : -3.3140211304287 ; 5 : -3.86470615114134 ; 6 : -7.00025193648227 ; 7 : -5.0013030255708 ; 8 : -7.01088342992012 ; 9 : -2.50943393355759 ; 10 : -2.79274093171165 ;

Number of False Discoveries by BH at FDR = 0.05: 0
Number of False Discoveries by ASH at lfsr = 0.05: 0
pihat0 estimated by ASH: 0.9980103
Unnormalized w:
0 : 1 ; 1 : -0.00128479518161606 ; 2 : -0.00832171681123837 ; 3 : 0.00140763563409998 ; 4 : 0.00161652795446755 ; 5 : 0.000646152140337805 ; 6 : 0.0013397558971381 ; 7 : -0.000308649891301932 ; 8 : -8.66346212930184e-08 ; 9 : -7.81111060511662e-05 ; 10 : -4.36195964604597e-06 ;
Normalized w:
0 : 1 ; 1 : -0.00128479518161606 ; 2 : -0.0117686847766815 ; 3 : 0.00344798904730399 ; 4 : 0.00791933728678106 ; 5 : 0.00707824205686519 ; 6 : 0.0359494231110842 ; 7 : -0.0219119685838471 ; 8 : -1.73960938919487e-05 ; 9 : -0.0470537568441898 ; 10 : -0.00830927552568261 ;

Number of False Discoveries by BH at FDR = 0.05: 0
Number of False Discoveries by ASH at lfsr = 0.05: 0
pihat0 estimated by ASH: 0.9984696
Unnormalized w:
0 : 1 ; 1 : -0.0325775610993165 ; 2 : -0.0543974101114557 ; 3 : -0.0720847214087252 ; 4 : -0.0659493507450574 ; 5 : -0.0488700460508899 ; 6 : -0.0266000567192026 ; 7 : -0.0106871935286174 ; 8 : -0.00356002770595598 ; 9 : -0.000735016804039403 ; 10 : -0.000147615066641242 ;
Normalized w:
0 : 1 ; 1 : -0.0325775610993165 ; 2 : -0.0769295551375921 ; 3 : -0.176570785702055 ; 4 : -0.323084516386456 ; 5 : -0.535344532167773 ; 6 : -0.713754420353845 ; 7 : -0.758715474872715 ; 8 : -0.714847889982522 ; 9 : -0.442770608714831 ; 10 : -0.281197984391246 ;

Number of False Discoveries by BH at FDR = 0.05: 0
Number of False Discoveries by ASH at lfsr = 0.05: 0
pihat0 estimated by ASH: 1
Unnormalized w:
0 : 1 ; 1 : 0.00673381506404109 ; 2 : -0.0138407751387194 ; 3 : -0.00392500107492052 ; 4 : -0.0137266308999818 ; 5 : -0.000357400315025183 ; 6 : -0.0054372337726941 ; 7 : -0.000124146427110371 ; 8 : -0.000995463543661852 ; 9 : -5.37901252722243e-05 ; 10 : -4.40677105680697e-05 ;
Normalized w:
0 : 1 ; 1 : 0.00673381506404109 ; 2 : -0.0195738119149333 ; 3 : -0.00961424987343076 ; 4 : -0.067246483184952 ; 5 : -0.00391512429197491 ; 6 : -0.14589629190362 ; 7 : -0.0088135220108606 ; 8 : -0.199887493164919 ; 9 : -0.0324029142990219 ; 10 : -0.0839463861679815 ;

Number of False Discoveries by BH at FDR = 0.05: 0
Number of False Discoveries by ASH at lfsr = 0.05: 0
pihat0 estimated by ASH: 1
Unnormalized w:
0 : 1 ; 1 : 0.0111556935543884 ; 2 : -0.00308411410458595 ; 3 : 0.00432919802742235 ; 4 : -0.00431515761454924 ; 5 : 0.00192971775723357 ; 6 : -0.00277604341683021 ; 7 : 0.000651520347601133 ; 8 : -0.000371668518460222 ; 9 : 6.40150039107466e-05 ; 10 : -2.33385566220332e-05 ;
Normalized w:
0 : 1 ; 1 : 0.0111556935543884 ; 2 : -0.00436159599461161 ; 3 : 0.0106043261626482 ; 4 : -0.0211398686306622 ; 5 : 0.0211389989051021 ; 6 : -0.0744890614622777 ; 7 : 0.0462533562806532 ; 8 : -0.0746304462040344 ; 9 : 0.0385623323067918 ; 10 : -0.0444585720823917 ;

Number of False Discoveries by BH at FDR = 0.05: 1
Number of False Discoveries by ASH at lfsr = 0.05: 0
pihat0 estimated by ASH: 0.9978326
Unnormalized w:
0 : 1 ; 1 : 0.0191703735008943 ; 2 : 0.00235392083903741 ; 3 : -0.00531344730659793 ; 4 : -0.00223273858618263 ; 5 : -0.00190779557192878 ; 6 : -0.000747781072324904 ; 7 : -0.000733454988207041 ; 8 : 9.39725292070835e-08 ; 9 : -9.8774216023983e-05 ; 10 : -1.00587465533097e-05 ;
Normalized w:
0 : 1 ; 1 : 0.0191703735008943 ; 2 : 0.00332894677531937 ; 3 : -0.0130152346763305 ; 4 : -0.0109381405303411 ; 5 : -0.0208988533970773 ; 6 : -0.0200650717200741 ; 7 : -0.0520701387305429 ; 8 : 1.88695341071694e-05 ; 9 : -0.0595011155036459 ; 10 : -0.0191613181543815 ;

Number of False Discoveries by BH at FDR = 0.05: 0
Number of False Discoveries by ASH at lfsr = 0.05: 0
pihat0 estimated by ASH: 1
Unnormalized w:
0 : 1 ; 1 : -0.00790992082874686 ; 2 : 0.002662954886282 ; 3 : -0.0047311806006799 ; 4 : -0.00691435335304447 ; 5 : -0.00168321396850534 ; 6 : -0.0015471503714363 ; 7 : -0.000315470776571894 ; 8 : -0.000178408590570786 ; 9 : -4.0369240933949e-05 ; 10 : -1.71817234863898e-05 ;
Normalized w:
0 : 1 ; 1 : -0.00790992082874686 ; 2 : 0.00376598691616771 ; 3 : -0.0115889783526202 ; 4 : -0.0338732752325218 ; 5 : -0.0184386851931633 ; 6 : -0.0415144008233474 ; 7 : -0.0223962034012286 ; 8 : -0.0358241606690066 ; 9 : -0.0243182377374899 ; 10 : -0.0327301685571348 ;

Number of False Discoveries by BH at FDR = 0.05: 0
Number of False Discoveries by ASH at lfsr = 0.05: 0
pihat0 estimated by ASH: 1
Unnormalized w:
0 : 1 ; 1 : -0.0074475785728308 ; 2 : -0.00345757783165271 ; 3 : -0.0061470003353478 ; 4 : -0.00440828057441714 ; 5 : -0.000604679039560331 ; 6 : -0.000693235748723768 ; 7 : -0.000867998410912082 ; 8 : -0.000110162462776587 ; 9 : -4.01317704379318e-05 ; 10 : -2.9061910493349e-11 ;
Normalized w:
0 : 1 ; 1 : -0.0074475785728308 ; 2 : -0.00488975346248383 ; 3 : -0.0150570142703192 ; 4 : -0.0215960761006903 ; 5 : -0.00662392700035504 ; 6 : -0.0186014671029517 ; 7 : -0.0616217742067147 ; 8 : -0.0221204469671325 ; 9 : -0.0241751866460108 ; 10 : -5.53612232086703e-08 ;

CorNullPlot("iid", L, lambda = 10, rho)
Number of False Discoveries by BH at FDR = 0.05: 0
Number of False Discoveries by ASH at lfsr = 0.05: 0
pihat0 estimated by ASH: 0.9902233
Unnormalized w:
0 : 1 ; 1 : -0.0137879535328333 ; 2 : 0.00266974779862749 ; 3 : -0.012641051669197 ; 4 : 0.000579032181585961 ; 5 : -0.00750074964225723 ; 6 : -0.000349552094298496 ; 7 : -0.00189888638839369 ; 8 : -1.6651506183022e-10 ; 9 : -0.000142379793050877 ; 10 : -4.50587775942304e-12 ;
Normalized w:
0 : 1 ; 1 : -0.0137879535328333 ; 2 : 0.00377559354493471 ; 3 : -0.0309641264016902 ; 4 : 0.00283666677907235 ; 5 : -0.0821665955452618 ; 6 : -0.00937946693434626 ; 7 : -0.134807560473347 ; 8 : -3.34359590518067e-08 ; 9 : -0.0857689066309411 ; 10 : -8.583431032433e-09 ;

Number of False Discoveries by BH at FDR = 0.05: 0
Number of False Discoveries by ASH at lfsr = 0.05: 0
pihat0 estimated by ASH: 1
Unnormalized w:
0 : 1 ; 1 : 0.00435786450452107 ; 2 : -0.00264411653921755 ; 3 : -0.00827250497601338 ; 4 : -0.00208988507645332 ; 5 : -0.00599799001026069 ; 6 : -0.000115650745348266 ; 7 : -0.0011841001957846 ; 8 : -2.43441845706757e-12 ; 9 : -0.000124791375770825 ; 10 : 7.20910129199417e-14 ;
Normalized w:
0 : 1 ; 1 : 0.00435786450452107 ; 2 : -0.00373934547025647 ; 3 : -0.0202634160858676 ; 4 : -0.0102383041167361 ; 5 : -0.0657046885662085 ; 6 : -0.00310323513896687 ; 7 : -0.0840627747533471 ; 8 : -4.88827346612446e-10 ; 9 : -0.0751737281498222 ; 10 : 1.37329122203215e-10 ;

Number of False Discoveries by BH at FDR = 0.05: 0
Number of False Discoveries by ASH at lfsr = 0.05: 0
pihat0 estimated by ASH: 1
Unnormalized w:
0 : 1 ; 1 : -0.0213906544699513 ; 2 : -0.0064965131610548 ; 3 : -0.0539805647596282 ; 4 : -0.00450372706774079 ; 5 : -0.0306417865494322 ; 6 : -0.00167769276716086 ; 7 : -0.00647651477907918 ; 8 : -4.78139909125402e-11 ; 9 : -0.000386234643916067 ; 10 : -2.22787960891607e-13 ;
Normalized w:
0 : 1 ; 1 : -0.0213906544699513 ; 2 : -0.00918745702049901 ; 3 : -0.132224839688352 ; 4 : -0.0220636665134521 ; 5 : -0.335663953907648 ; 6 : -0.045017220872777 ; 7 : -0.459786937793475 ; 8 : -9.60097317734063e-09 ; 9 : -0.232665902947581 ; 10 : -4.2439790852523e-10 ;

Number of False Discoveries by BH at FDR = 0.05: 0
Number of False Discoveries by ASH at lfsr = 0.05: 0
pihat0 estimated by ASH: 0.9980103
Unnormalized w:
0 : 1 ; 1 : -0.00201772460477806 ; 2 : -0.00818676279956309 ; 3 : 0.000119339197742771 ; 4 : 5.07400940916174e-06 ; 5 : 0.000104861491893788 ; 6 : 0.000855148935229326 ; 7 : -0.000369237660837132 ; 8 : -9.6006144765198e-10 ; 9 : -7.66743893857349e-05 ; 10 : -4.6483395267771e-11 ;
Normalized w:
0 : 1 ; 1 : -0.00201772460477806 ; 2 : -0.0115778309830737 ; 3 : 0.000292320140782892 ; 4 : 2.4857468005054e-05 ; 5 : 0.00114870009047746 ; 6 : 0.022946053800712 ; 7 : -0.0262132735252506 ; 8 : -1.92778808704044e-07 ; 9 : -0.0461882855937261 ; 10 : -8.85481228601559e-08 ;

Number of False Discoveries by BH at FDR = 0.05: 0
Number of False Discoveries by ASH at lfsr = 0.05: 0
pihat0 estimated by ASH: 0.9984696
Unnormalized w:
0 : 1 ; 1 : -0.0215033313300145 ; 2 : -0.00856616298487061 ; 3 : -0.0293302173171465 ; 4 : -0.00176588048082007 ; 5 : -0.0180265368132136 ; 6 : -0.000937203111658442 ; 7 : -0.00377598139841106 ; 8 : -1.02576741739946e-11 ; 9 : -0.000257194015160242 ; 10 : 2.35019992082386e-12 ;
Normalized w:
0 : 1 ; 1 : -0.0215033313300145 ; 2 : -0.0121143838707024 ; 3 : -0.0718440664719519 ; 4 : -0.00865101224949958 ; 5 : -0.197470816925887 ; 6 : -0.0251477983967112 ; 7 : -0.268068086549999 ; 8 : -2.05972462718213e-09 ; 9 : -0.154932445114829 ; 10 : 4.47699205568421e-09 ;

Number of False Discoveries by BH at FDR = 0.05: 0
Number of False Discoveries by ASH at lfsr = 0.05: 0
pihat0 estimated by ASH: 1
Unnormalized w:
0 : 1 ; 1 : 0.00496843770093787 ; 2 : -0.00433655506640026 ; 3 : -0.00814842666690878 ; 4 : -0.000329110343349857 ; 5 : -0.00347406629700626 ; 6 : 1.16070217052422e-07 ; 7 : -0.000879552022845182 ; 8 : -6.97603471302503e-09 ; 9 : -0.000109013313833644 ; 10 : 2.10299078875745e-11 ;
Normalized w:
0 : 1 ; 1 : 0.00496843770093787 ; 2 : -0.00613281498888101 ; 3 : -0.019959487540414 ; 4 : -0.00161230482055865 ; 5 : -0.0380564895427754 ; 6 : 3.11449074590844e-06 ; 7 : -0.0624419992864651 ; 8 : -1.40077665314452e-06 ; 9 : -0.0656690990721294 ; 10 : 4.00607325828848e-08 ;

Number of False Discoveries by BH at FDR = 0.05: 0
Number of False Discoveries by ASH at lfsr = 0.05: 0
pihat0 estimated by ASH: 1
Unnormalized w:
0 : 1 ; 1 : 0.0109676444502299 ; 2 : -1.44818541486029e-05 ; 3 : 0.0037142436442326 ; 4 : -6.61719149982427e-06 ; 5 : 0.00148940248647299 ; 6 : -0.000265612498956955 ; 7 : 0.000544712261023606 ; 8 : 1.64490757863574e-10 ; 9 : 5.61722206339259e-05 ; 10 : -1.32019803446206e-11 ;
Normalized w:
0 : 1 ; 1 : 0.0109676444502299 ; 2 : -2.04804345452633e-05 ; 3 : 0.00909800170874537 ; 4 : -3.24174854097032e-05 ; 5 : 0.0163155867809108 ; 6 : -0.00712713124009611 ; 7 : 0.0386707343405788 ; 8 : 3.30294820412995e-08 ; 9 : 0.033837877156362 ; 10 : -2.51489928999088e-08 ;

Number of False Discoveries by BH at FDR = 0.05: 1
Number of False Discoveries by ASH at lfsr = 0.05: 0
pihat0 estimated by ASH: 0.9978326
Unnormalized w:
0 : 1 ; 1 : 0.0197279154849016 ; 2 : 0.00131792422353716 ; 3 : -0.00512442464768514 ; 4 : -0.00108226195876817 ; 5 : -0.00195757088089246 ; 6 : -0.000259976149216675 ; 7 : -0.000745269206970503 ; 8 : 7.39184063764335e-09 ; 9 : -9.6954899924885e-05 ; 10 : -9.08393227679978e-11 ;
Normalized w:
0 : 1 ; 1 : 0.0197279154849016 ; 2 : 0.00186382631110628 ; 3 : -0.01255222561217 ; 4 : -0.00530197913401414 ; 5 : -0.0214441145876012 ; 6 : -0.00697589210612538 ; 7 : -0.0529088650598985 ; 8 : 1.48426982016632e-06 ; 9 : -0.0584051681835093 ; 10 : -1.73043545262948e-07 ;

Number of False Discoveries by BH at FDR = 0.05: 0
Number of False Discoveries by ASH at lfsr = 0.05: 0
pihat0 estimated by ASH: 1
Unnormalized w:
0 : 1 ; 1 : -0.00742374059343939 ; 2 : 0.00271226649645315 ; 3 : -0.00332761072202119 ; 4 : -0.00376944630255119 ; 5 : -0.000662021649749187 ; 6 : -6.14923846990956e-05 ; 7 : -3.58501190457403e-05 ; 8 : 1.49206710310614e-11 ; 9 : -1.64480673216069e-05 ; 10 : -4.64340318850247e-13 ;
Normalized w:
0 : 1 ; 1 : -0.00742374059343939 ; 2 : 0.0038357240640542 ; 3 : -0.00815094833156624 ; 4 : -0.0184664401081422 ; 5 : -0.00725208382248828 ; 6 : -0.00165001382742895 ; 7 : -0.00254510597409862 ; 8 : 2.99604696498097e-09 ; 9 : -0.00990823711804553 ; 10 : -8.84540885312298e-10 ;

Number of False Discoveries by BH at FDR = 0.05: 0
Number of False Discoveries by ASH at lfsr = 0.05: 0
pihat0 estimated by ASH: 1
Unnormalized w:
0 : 1 ; 1 : -0.00778028617573776 ; 2 : -0.00211826758992109 ; 3 : -0.00542800064313431 ; 4 : -0.00280486798956937 ; 5 : 0.000365025323946987 ; 6 : -8.79554711790981e-07 ; 7 : -0.000572064645063383 ; 8 : -6.24138534790182e-10 ; 9 : -1.22694277035174e-05 ; 10 : 4.09597720972399e-11 ;
Normalized w:
0 : 1 ; 1 : -0.00778028617573776 ; 2 : -0.00299568275440178 ; 3 : -0.013295831899178 ; 4 : -0.0137409907406221 ; 5 : 0.00399865207972791 ; 6 : -2.36009295059384e-05 ; 7 : -0.0406125609754265 ; 8 : -1.25326023138838e-07 ; 9 : -0.0073910445897476 ; 10 : 7.80259469235692e-08 ;

CorNullPlot("iid", L, lambda = 100, rho)
Number of False Discoveries by BH at FDR = 0.05: 0
Number of False Discoveries by ASH at lfsr = 0.05: 0
pihat0 estimated by ASH: 0.9902233
Unnormalized w:
0 : 1 ; 1 : -0.0134899430951596 ; 2 : 1.25578990189511e-07 ; 3 : -0.0119886801444646 ; 4 : 1.19048130384211e-08 ; 5 : -0.00702900186585543 ; 6 : -7.66463299827262e-10 ; 7 : -0.00177773456643075 ; 8 : -9.22062335550194e-12 ; 9 : -0.000133357895330528 ; 10 : 5.05819082768219e-13 ;
Normalized w:
0 : 1 ; 1 : -0.0134899430951596 ; 2 : 1.77595511075124e-07 ; 3 : -0.0293661490433743 ; 4 : 5.8321434854728e-08 ; 5 : -0.0769988575734984 ; 6 : -2.05663684880707e-08 ; 7 : -0.12620663433814 ; 8 : -1.85148647550599e-09 ; 9 : -0.0803341585769528 ; 10 : 9.63555481004764e-10 ;

Number of False Discoveries by BH at FDR = 0.05: 0
Number of False Discoveries by ASH at lfsr = 0.05: 0
pihat0 estimated by ASH: 1
Unnormalized w:
0 : 1 ; 1 : 0.0042641276489915 ; 2 : -5.27098034943002e-09 ; 3 : -0.0083918204009518 ; 4 : -8.52076344525011e-10 ; 5 : -0.00610190484090151 ; 6 : -1.94653968302033e-11 ; 7 : -0.00121135815458939 ; 8 : -1.08163870997325e-13 ; 9 : -0.000126616634693547 ; 10 : 1.63685754758784e-14 ;
Normalized w:
0 : 1 ; 1 : 0.0042641276489915 ; 2 : -7.45429189716602e-09 ; 3 : -0.0205556779954101 ; 4 : -4.1743045319644e-09 ; 5 : -0.0668430185022345 ; 6 : -5.22311406256123e-10 ; 7 : -0.0859978978615098 ; 8 : -2.1719132922876e-11 ; 9 : -0.0762732553984979 ; 10 : 3.11811696184068e-11 ;

Number of False Discoveries by BH at FDR = 0.05: 0
Number of False Discoveries by ASH at lfsr = 0.05: 0
pihat0 estimated by ASH: 1
Unnormalized w:
0 : 1 ; 1 : -0.0203572279310974 ; 2 : -2.99792271559574e-09 ; 3 : -0.0518605547470987 ; 4 : -8.57609743521251e-11 ; 5 : -0.0291946788546736 ; 6 : -4.19801342447367e-11 ; 7 : -0.00613247110857061 ; 8 : 5.17774964546258e-13 ; 9 : -0.000361745147925575 ; 10 : 5.70725611445673e-15 ;
Normalized w:
0 : 1 ; 1 : -0.0203572279310974 ; 2 : -4.23970296334187e-09 ; 3 : -0.127031896908064 ; 4 : -4.20141254013243e-10 ; 5 : -0.319811683356476 ; 6 : -1.12644520650958e-09 ; 7 : -0.435362260150285 ; 8 : 1.03968387738229e-10 ; 9 : -0.217913547644629 ; 10 : 1.08719858501318e-11 ;

Number of False Discoveries by BH at FDR = 0.05: 0
Number of False Discoveries by ASH at lfsr = 0.05: 0
pihat0 estimated by ASH: 0.9980103
Unnormalized w:
0 : 1 ; 1 : -0.00302824675324517 ; 2 : -3.26334368255717e-06 ; 3 : -0.00144537428214117 ; 4 : -1.2565620634739e-08 ; 5 : -0.000735176889291692 ; 6 : 7.28988596753944e-09 ; 7 : -0.000564838893939966 ; 8 : -1.21283093383695e-10 ; 9 : -9.06898368249016e-05 ; 10 : -2.38358555415901e-12 ;
Normalized w:
0 : 1 ; 1 : -0.00302824675324517 ; 2 : -4.61506489455691e-06 ; 3 : -0.00354042947858739 ; 4 : -6.15587177129955e-08 ; 5 : -0.00805345932043076 ; 6 : 1.9560816685968e-07 ; 7 : -0.0400995835337589 ; 8 : -2.43534518708488e-08 ; 9 : -0.0546311241246911 ; 10 : -4.5405897155646e-09 ;

Number of False Discoveries by BH at FDR = 0.05: 0
Number of False Discoveries by ASH at lfsr = 0.05: 0
pihat0 estimated by ASH: 0.9984696
Unnormalized w:
0 : 1 ; 1 : -0.0222488666349984 ; 2 : -3.67963458333565e-08 ; 3 : -0.0305901424996169 ; 4 : -9.91810860074905e-11 ; 5 : -0.0181738670775706 ; 6 : -1.28727999626536e-10 ; 7 : -0.00369933523612707 ; 8 : 1.84444589209588e-12 ; 9 : -0.000244215680810886 ; 10 : -4.70743787109451e-15 ;
Normalized w:
0 : 1 ; 1 : -0.0222488666349984 ; 2 : -5.20378913233036e-08 ; 3 : -0.0749302402830873 ; 4 : -4.85886105706888e-10 ; 5 : -0.199084739109718 ; 6 : -3.45413469327003e-09 ; 7 : -0.262626748816313 ; 8 : 3.70361795765185e-10 ; 9 : -0.147114358550837 ; 10 : -8.96739114182644e-12 ;

Number of False Discoveries by BH at FDR = 0.05: 0
Number of False Discoveries by ASH at lfsr = 0.05: 0
pihat0 estimated by ASH: 1
Unnormalized w:
0 : 1 ; 1 : 0.00472727695854174 ; 2 : -1.65233452512046e-07 ; 3 : -0.00871970234241137 ; 4 : -7.26175856188191e-09 ; 5 : -0.00384432022731011 ; 6 : 3.96221835275131e-10 ; 7 : -0.000970206415293238 ; 8 : -2.5922457234301e-11 ; 9 : -0.000116338829610484 ; 10 : 1.44348638780645e-13 ;
Normalized w:
0 : 1 ; 1 : 0.00472727695854174 ; 2 : -2.33675389500266e-07 ; 3 : -0.0213588214478591 ; 4 : -3.55752062237953e-08 ; 5 : -0.0421124181354227 ; 6 : 1.0631747494139e-08 ; 7 : -0.0688778227073985 ; 8 : -5.20518810179489e-09 ; 9 : -0.0700819547535723 ; 10 : 2.74975632219082e-10 ;

Number of False Discoveries by BH at FDR = 0.05: 0
Number of False Discoveries by ASH at lfsr = 0.05: 0
pihat0 estimated by ASH: 1
Unnormalized w:
0 : 1 ; 1 : 0.0108754693780752 ; 2 : -2.93278647895105e-09 ; 3 : 0.00353567356114553 ; 4 : 4.41653225137319e-09 ; 5 : 0.00135438461270386 ; 6 : -9.53123097490072e-10 ; 7 : 0.000501786037775442 ; 8 : 1.31469423502094e-11 ; 9 : 5.21440900672862e-05 ; 10 : -3.73013804233255e-13 ;
Normalized w:
0 : 1 ; 1 : 0.0108754693780752 ; 2 : -4.147586414077e-09 ; 3 : 0.00866059612185564 ; 4 : 2.16365008968194e-08 ; 5 : 0.014836540078316 ; 6 : -2.55749764429555e-08 ; 7 : 0.0356232748022994 ; 8 : 2.63988507253635e-09 ; 9 : 0.0314113505610895 ; 10 : -7.10569268348634e-10 ;

Number of False Discoveries by BH at FDR = 0.05: 1
Number of False Discoveries by ASH at lfsr = 0.05: 0
pihat0 estimated by ASH: 0.9978326
Unnormalized w:
0 : 1 ; 1 : 0.0196032252483651 ; 2 : 1.91789565403605e-07 ; 3 : -0.00513778634181481 ; 4 : -2.39821350258084e-08 ; 5 : -0.00170055627190666 ; 6 : -1.6507373024075e-09 ; 7 : -0.000620376748796571 ; 8 : 7.07028696197817e-11 ; 9 : -8.23539419523238e-05 ; 10 : -1.43905493238789e-12 ;
Normalized w:
0 : 1 ; 1 : 0.0196032252483651 ; 2 : 2.71231404515421e-07 ; 3 : -0.0125849549448869 ; 4 : -1.17487987511518e-07 ; 5 : -0.0186286606086033 ; 6 : -4.42939298541335e-08 ; 7 : -0.0440423800975256 ; 8 : 1.41970235453092e-08 ; 9 : -0.0496096209064922 ; 10 : -2.74131466132265e-09 ;

Number of False Discoveries by BH at FDR = 0.05: 0
Number of False Discoveries by ASH at lfsr = 0.05: 0
pihat0 estimated by ASH: 1
Unnormalized w:
0 : 1 ; 1 : -0.00722137943819359 ; 2 : 1.84856711876845e-07 ; 3 : -0.00167198383292764 ; 4 : -5.18706981932582e-08 ; 5 : 0.000950107383682747 ; 6 : -5.0267900036921e-10 ; 7 : 0.000424305135351643 ; 8 : 2.99813721087855e-11 ; 9 : 2.38144849516342e-05 ; 10 : -9.44569375784918e-13 ;
Normalized w:
0 : 1 ; 1 : -0.00722137943819359 ; 2 : 2.6142686903193e-07 ; 3 : -0.00409550724885557 ; 4 : -2.54113486350776e-07 ; 5 : 0.0104079049219051 ; 6 : -1.34882929882463e-08 ; 7 : 0.0301226763974304 ; 8 : 6.02021174017547e-09 ; 9 : 0.0143457318803013 ; 10 : -1.79934887834958e-09 ;

Number of False Discoveries by BH at FDR = 0.05: 0
Number of False Discoveries by ASH at lfsr = 0.05: 0
pihat0 estimated by ASH: 1
Unnormalized w:
0 : 1 ; 1 : -0.00748162680537013 ; 2 : -3.31075201234638e-08 ; 3 : -0.00508832201391876 ; 4 : -9.34529107037692e-09 ; 5 : 0.000527168441275429 ; 6 : -3.15048135566165e-13 ; 7 : -0.000521174978479096 ; 8 : -1.99161817334975e-12 ; 9 : -6.02561900317788e-06 ; 10 : 1.48913603391889e-13 ;
Normalized w:
0 : 1 ; 1 : -0.00748162680537013 ; 2 : -4.68211039751427e-08 ; 3 : -0.0124637925810718 ; 4 : -4.5782389240423e-08 ; 5 : 0.0057748409378278 ; 6 : -8.45362856772617e-12 ; 7 : -0.0369997530436507 ; 8 : -3.99913755302532e-10 ; 9 : -0.00362980407965978 ; 10 : 2.83671620214799e-10 ;

sessionInfo()
R version 3.4.2 (2017-09-28)
Platform: x86_64-apple-darwin15.6.0 (64-bit)
Running under: macOS Sierra 10.12.6
Matrix products: default
BLAS: /Library/Frameworks/R.framework/Versions/3.4/Resources/lib/libRblas.0.dylib
LAPACK: /Library/Frameworks/R.framework/Versions/3.4/Resources/lib/libRlapack.dylib
locale:
[1] en_US.UTF-8/en_US.UTF-8/en_US.UTF-8/C/en_US.UTF-8/en_US.UTF-8
attached base packages:
[1] stats graphics grDevices utils datasets methods base
other attached packages:
[1] Rmosek_7.1.3 PolynomF_0.94 cvxr_0.0.0.9400 REBayes_0.85
[5] Matrix_1.2-11 SQUAREM_2017.10-1 EQL_1.0-0 ttutils_1.0-1
loaded via a namespace (and not attached):
[1] Rcpp_0.12.13 lattice_0.20-35 gmp_0.5-13.1 digest_0.6.12
[5] rprojroot_1.2 MASS_7.3-47 grid_3.4.2 backports_1.1.1
[9] git2r_0.19.0 magrittr_1.5 evaluate_0.10.1 stringi_1.1.5
[13] rmarkdown_1.6 tools_3.4.2 stringr_1.2.0 yaml_2.1.14
[17] compiler_3.4.2 htmltools_0.3.6 knitr_1.17
This R Markdown site was created with workflowr