CASH on DeconvolutionWarning in as.POSIXlt.POSIXct(Sys.time()): unknown timezone 'zone/tz/2017c.
1.0/zoneinfo/America/Chicago'
Last updated: 2017-11-29
Code version: 4b168a0
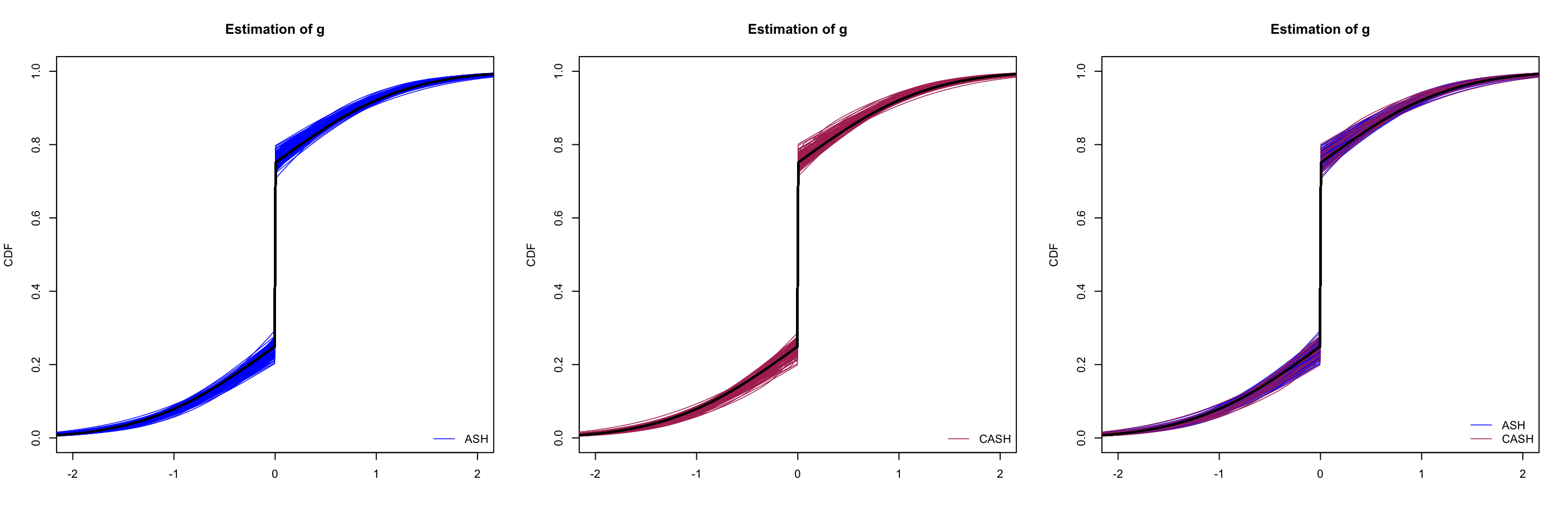
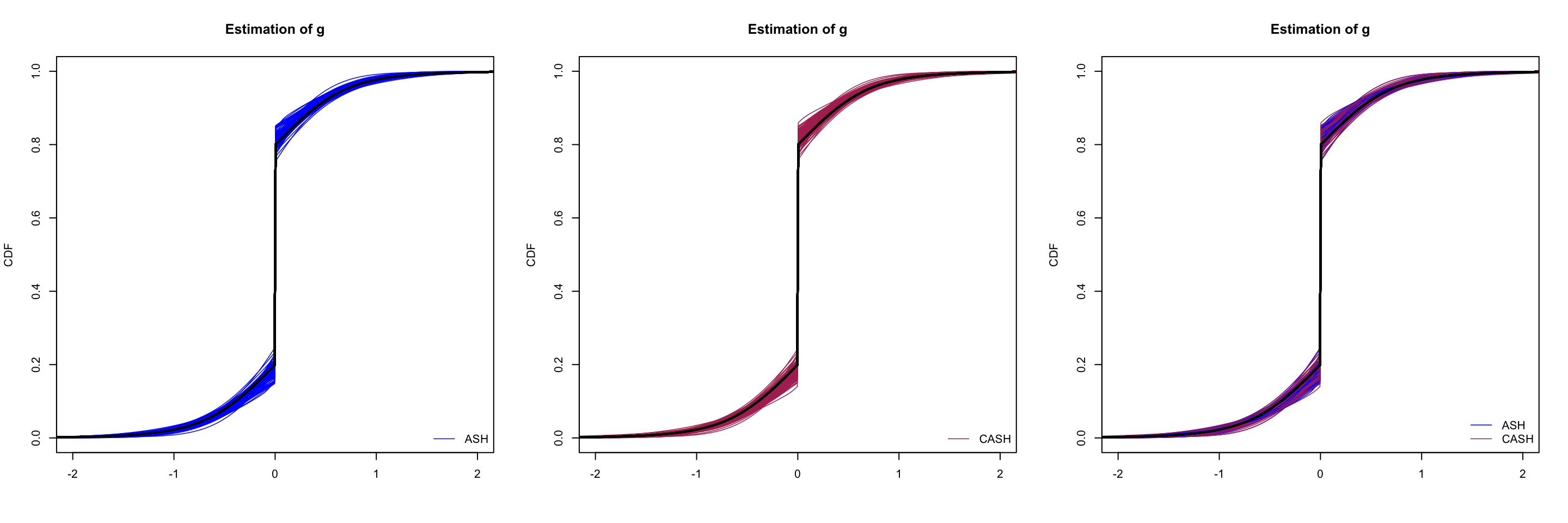
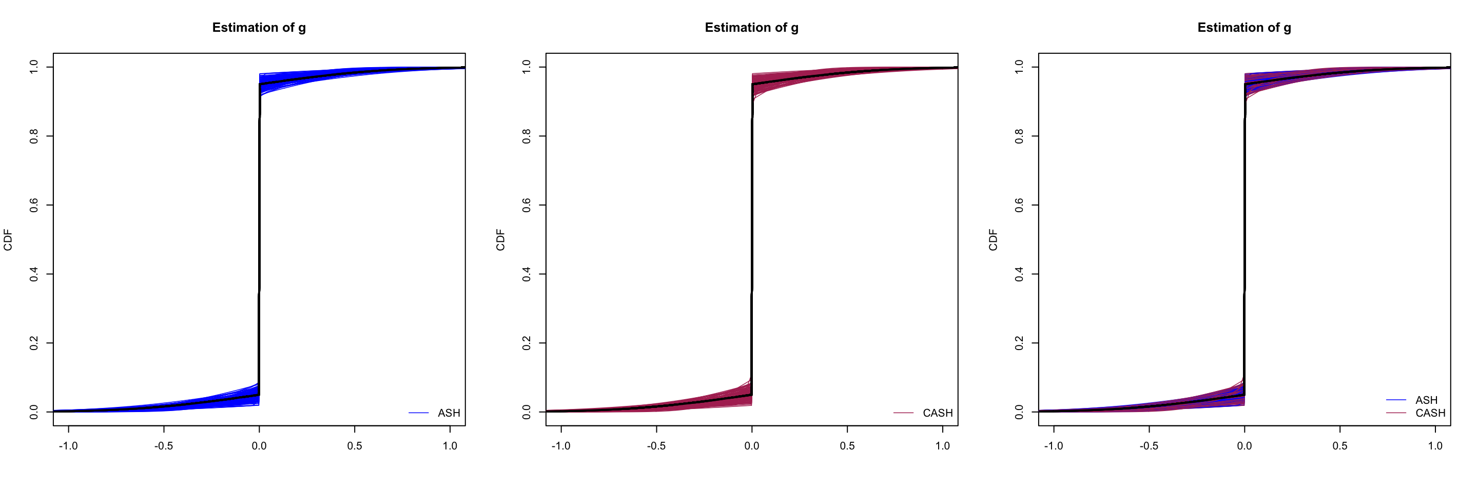
\[ \sigma_n^2 := \bar{\hat s_i^2} \ . \]

We’ll take \(\sigma_n = 0.5\) in the simulations.



sessionInfo()
R version 3.4.2 (2017-09-28)
Platform: x86_64-apple-darwin15.6.0 (64-bit)
Running under: macOS High Sierra 10.13.1
Matrix products: default
BLAS: /Library/Frameworks/R.framework/Versions/3.4/Resources/lib/libRblas.0.dylib
LAPACK: /Library/Frameworks/R.framework/Versions/3.4/Resources/lib/libRlapack.dylib
locale:
[1] en_US.UTF-8/en_US.UTF-8/en_US.UTF-8/C/en_US.UTF-8/en_US.UTF-8
attached base packages:
[1] stats     graphics  grDevices utils     datasets  methods   base     
other attached packages:
 [1] edgeR_3.20.1      limma_3.34.0      ashr_2.1-27      
 [4] Rmosek_7.1.3      PolynomF_0.94     cvxr_0.0.0.9009  
 [7] REBayes_0.85      Matrix_1.2-11     SQUAREM_2017.10-1
[10] EQL_1.0-0         ttutils_1.0-1    
loaded via a namespace (and not attached):
 [1] Rcpp_0.12.13      knitr_1.17        magrittr_1.5     
 [4] MASS_7.3-47       pscl_1.5.2        doParallel_1.0.11
 [7] lattice_0.20-35   foreach_1.4.3     stringr_1.2.0    
[10] tools_3.4.2       parallel_3.4.2    grid_3.4.2       
[13] git2r_0.19.0      iterators_1.0.8   htmltools_0.3.6  
[16] yaml_2.1.14       rprojroot_1.2     digest_0.6.12    
[19] codetools_0.2-15  evaluate_0.10.1   rmarkdown_1.6    
[22] stringi_1.1.5     compiler_3.4.2    backports_1.1.1  
[25] locfit_1.5-9.1    truncnorm_1.0-7  
This R Markdown site was created with workflowr